400-9696-311 转1
400-9696-311 转2
400-9696-311 转3
400-9696-311 转4
2024-12-16
赣府厅发〔2024〕32号
其他
江西省
现行有效
2024-12-16
江西省人民政府办公厅
前 言
巍巍井冈山,滔滔赣江水。赣江中游段流经吉安市境内,总长264公里,约占赣江全长的三分之一。党中央高度关心吉安革命老区振兴发展,习近平总书记多次莅临井冈山考察指导,强调“吉安要焕发出井冈山精神时代新光芒”,为吉安高质量发展指明前进方向。省委和省政府要求吉安打造赣江中游生态经济带,联动赣州建设江西南部重要增长极。为支持吉安高质量打造赣江中游生态经济带,进一步探索革命老区和流域高质量发展路径,以崭新面貌迎接井冈山革命根据地创建和三湾改编“两个一百年”,特制定本规划。
赣江中游(吉安)生态经济带高质量发展总体规划以吉泰走廊为核心,涵盖吉安市全域。规划面积2.53万平方公里,2023年末常住人口438.61万人。本规划是指导赣江中游(吉安)生态经济带高质量发展的行动纲领,是编制相关专项规划的重要依据。规划期为2024年至2027年,远期展望至2035年。
第一章 发展背景和总体要求
第一节 发展基础及意义
近年来,吉安深入贯彻落实习近平总书记考察江西重要讲话精神、习近平经济思想、习近平生态文明思想等,加快推进经济社会高质量发展,为打造赣江中游(吉安)生态经济带奠定了坚实基础。发展态势良好,2023年吉安市地区生产总值达2735亿元,是2012年的2.6倍,人均地区生产总值超8800美元,以电子信息为首的“1+4+N”现代化产业体系加快构建,“赣中粮仓”地位不断巩固。生态条件优越,干流水质稳定达到Ⅱ类以上,吉安国考、省考断面水质均列全省第一,森林覆盖率达到67.7%,荣获国家低碳城市等众多“国字号”称号。文化底蕴深厚,吉安是星火燎原的红土圣地,孕育了跨越时空的井冈山精神,现有革命遗迹和红色文化遗存占全省四分之一以上,庐陵文化享誉全国。同时,打造赣江中游(吉安)生态经济带还面临不少挑战:吉安经济总量不大,产业结构不优,水运优势发挥不够,“两山”转化还不畅通,中心城区首位度不高、县域经济支撑力不强,民生领域还有短板,人才等关键要素支撑不足。
推动赣江中游(吉安)生态经济带高质量发展,是坚定不移走生态优先、绿色发展之路、助力打造美丽中国“江西样板”的必然要求,是深化落实“一主一副、两翼联动、多点支撑”区域发展格局、挺起江西“中部脊梁”、联动建设江西南部重要增长极的必然要求,是弘扬跨越时空的井冈山精神、探索革命老区中国式现代化新路径、以崭新面貌迎接井冈山革命根据地创建和三湾改编“两个一百年”的必然要求。
第二节 指导思想及原则
坚持以习近平新时代中国特色社会主义思想为指导,深入贯彻党的二十大和二十届二中、三中全会精神以及习近平总书记考察江西重要讲话精神,完整、准确、全面贯彻新发展理念,积极服务和融入新发展格局,着力推进赣江中游山水林田湖草沙一体化保护和系统治理,加强生态产品价值转化,加快构建生态导向的现代化产业体系,打造城乡融合的高品质宜居家园,建设绿色高效的基础设施,在江西省打造革命老区高质量发展高地、国家生态文明建设高地中走前列,探索革命老区中国式现代化新路径。
打造赣江中游(吉安)生态经济带,要坚持生态优先、系统保护,加快推动绿水青山向金山银山转化,牢牢守护一江清水。要坚持创新驱动、绿色发展,打造生态导向的现代化产业体系、绿色高效的现代化基础设施体系。要坚持改革赋能、激发活力,着力破除制约高质量发展的体制机制障碍,促进市场机制优化、资源配置提效。要坚持开放合作、协同联动,对接和服务粤港澳大湾区建设、长三角一体化发展等国家重大战略,联动赣州建设江西南部重要增长极,努力打造内陆双向开放新高地。
第三节 发展目标
到2027年,赣江中游(吉安)生态经济带高质量发展迈出坚实步伐,吉安市主要经济指标增幅高于全国、全省平均水平,装备制造产业、新材料产业营业收入进入千亿元行列;中心城区辐射带动能力显著增强;主要污染物排放总量、单位地区生产总值能耗和二氧化碳排放强度在省控制范围内。
到2035年,赣江中游(吉安)生态经济带高质量发展格局全面形成,流域生态质量全面优化,生态导向的现代化产业体系全面形成,绿色低碳、高效实用、安全可靠的基础设施体系更加完善,高品质宜居家园全面建成,基本实现社会主义现代化。
赣江中游(吉安)生态经济带发展主要指标


第四节 发展格局
支持吉安打造“一核一带两轴”的高质量发展格局。发挥吉安比较优势,以水为纽带,推动要素向沿岸主要城镇、开发区集聚,推动流域差异化协同发展,联动赣州建设江西南部重要增长极。
——一核。即吉安市中心城区,加快优化形成中心城区“两江三岸八组团”①布局,统筹老城更新和新区建设,加快完善金融、科创、文化等城市功能,全面提升规划建设治理水平,建设宜居宜业宜游的生态型现代化田园都市。(①两江三岸八组团:“两江”即赣江、禾水,“三岸”即赣江西岸、赣江东岸、禾水南岸,“八组团”即庐陵组团、兴桥组团、吉州组团、井大组团、滨江组团、井开组团、敦厚组团、凤凰组团。)
——一带。即赣江沿岸综合发展带,依托赣江干流综合运输通道和城镇、开发区等节点,提升设施水平和产业环境,增强综合承载能力,促进流域一体化发展,打造吉泰走廊升级版,形成上至万安、下至新干的赣江中游高质量发展大框架。
——两轴。永安发展轴依托原抚吉高速等,串联永丰、安福县城等节点,提升人口和产业集聚能力,辐射带动沿线地区高质量发展。井遂发展轴依托宜井遂高速等,串联遂川、永新、安福县城和井冈山市城区,大力发展生态经济、文化旅游,打造带动市域西部地区发展的绿色发展带。
第二章 守好一江清水,加快推动绿水青山向金山银山转化
牢固树立和践行“绿水青山就是金山银山”理念,系统推动赣江中游生态保护修复,持续畅通生态产品价值实现路径,完善生态文明制度体系,加快推动吉安经济社会发展全面绿色转型。
第一节 创新“四水一岸”综合治理模式
1.系统性保护流域水生态。建设多元化生态保护修复投入机制。支持打造吉安(千烟洲)山水林田湖草生命共同体试验区。全面推进水土流失综合防治,加强江心洲(岛)生态保护修复。落实水资源刚性约束制度,强化江河源头集水区等重要水源涵养区用途管控。加强赣江干流以及支流源头区等区域生态保护和治理修复。推动小水电绿色改造和现代化提升。开展国土绿化行动,提升森林碳汇功能。建立健全水生生物资源调查监测体系,加强水产种质资源保护区、水生生物关键栖息地的管理和保护修复。巩固提升赣江干流天然水域禁捕退捕成果,稳妥推进人工增殖放流和湖库生态渔业发展,全面加强外来入侵物种防控与治理。

赣江中游(吉安)生态经济带“一核一带两轴”高质量发展格局
2.深入实施污染治理“4+1”工程。落实以排污许可制为核心的固定污染源监管制度,建立新污染物协同治理和环境风险管控体系。加快推进重点区域农业面源污染治理,支持开展敏感区域化肥农药减量化行动、水产养殖尾水治理试点。加强化工、采矿、农副产品加工等行业综合治理。完善“船—港—城、收集—接收—转运—处置”一体化治理链条,健全船舶含油废水垃圾联合监管长效机制。扎实推进矿山生态环境问题排查整治和历史遗留问题解决,加强废弃矿山和被毁山体生态修复,建立健全尾矿库环境监测预警体系。
3.打造“最美岸线”升级版。科学划定岸线保护区、保留区、有限开发区和开发利用区等功能区边界,严格执行《江西省长江经济带发展负面清单实施细则(试行,2022年版)》,加强对违规违法占用行为的整治,严禁不符合岸线功能分区定位的各类开发活动。实施河湖生态缓冲带修复与建设试点。加强赣江(吉安段)1公里范围内风貌整治,禁止新建、扩建化工园区和化工项目。发展赣江夜游等观光航线,推动赣江两岸湿地公园、滨江生态绿线、沿岸城区连片成景,打造江城和谐的“百里风光带”。


第二节 高质量推进生态产品价值实现
1.加强生态产品价值实现基础建设。开展自然资源统一确权登记,推动形成与生态产品认证、品牌建设挂钩的生态产品目录清单。开展生态产品总值(GEP)核算,探索开展特定地域单元生态产品价值(VEP)核算,稳妥推动核算结果应用。推进吉安市县国有“两山”公司市场化运营,建设市生态资源储蓄运营平台和“两山”转化交易平台。建立健全生态资源评估、收储与运营开发制度。探索水生态产品价值多元转化路径,开展湿地修复指标交易。
2.探索生态产品价值实现新模式。探索生态保护修复与生态产业化“同主体实施、一体化谋划”路径,建立“生态保护—价值转化—可持续投入”正向反馈机制。支持推进万安县赣江流域生态综合治理、安福石溪片区综合治理及开发等生态导向型开发项目。建立林业经营收益权证制度。鼓励金融机构开展生态资源融资创新,建立完善绿色金融产品体系。
3.健全赣江上下游生态补偿机制。支持吉安探索建立以GEP为参照的流域生态补偿标准,在乌江、孤江、蜀水、遂川江、禾水等支流探索按照评价结果进行生态补偿资金分配。支持吉安市中心城区与重点生态涵养区、流域上下游之间开展多元化生态补偿。深入开展井冈山国家生态综合补偿试点。
第三节 全面推动绿色低碳发展
1.建立能耗双控向碳排放双控全面转型新机制。严格落实国家、省节能减排各项约束性目标任务。强化新上项目能耗强度标杆引导,坚决遏制“两高一低”项目盲目发展,推动能耗要素向低能耗、高附加值的高质量项目配置。优化项目节能审查实施机制,合理保障高水平项目用能需求。积极稳妥推进碳达峰碳中和,探索森林碳汇等碳交易方式,加强碳排放总量和强度双控基础能力和制度建设,科学有序推动能耗双控逐步转向碳排放双控。
2.推动产业绿色低碳转型。加快推动钢铁、化工、建材等重点行业和重点企业节能降碳改造,提升电子信息等优势产业绿色低碳发展水平。实施开发区循环化(或绿色低碳)改造提升工程,鼓励开发区建设绿色低碳园区。持续推进吉安国家废旧物资循环利用体系重点城市建设,试点推行生产企业“逆向回收”等模式。加强绿色低碳先进技术攻关与推广应用,探索重点产品碳足迹管理。
3.推动城乡区域低碳发展。持续推动吉安“无废城市”建设,支持开展海绵城市建设。推进既有建筑节能低碳改造,提升新建建筑绿色化水平。推进“低碳乡村”建设,支持具备条件的农村地区发展分布式能源系统。拓展“吉安碳普惠”功能,引导全民参与碳达峰碳中和。
第三章 坚持创新引领,构建生态导向的现代化产业体系
大力实施产业升级战略、科教强省战略,深化落实制造业重点产业链现代化建设“1269”行动计划,推动吉安优势产业延链、短板产业补链、传统产业升链、新兴产业建链,推进创新链产业链资金链人才链深度融合,加快培育和发展新质生产力,构建生态导向的现代化产业体系。
第一节 提升科技创新支撑能力
1.推动科技创新和产业创新融合发展。大力推进科技兴赣六大行动。支持吉安围绕重点产业关键环节技术瓶颈,加快推进一批产业核心技术攻关,推动在LED照明、5G天线、电子电路板、声学产品等领域抢占国际国内制高点,在硅基新材料、高端金属成型机床、特种环保电缆、中医药生产加工、医疗器械制造等领域实现创新突破。支持吉安聚焦优势富民产业,围绕关键环节完善农业科技创新体系、发展农业现代化技术。
2.完善科技创新平台支撑。支持打造井冈山经济技术开发区、吉安高新技术产业开发区、井冈山省级农业高新技术产业开发区和吉安市高铁新区四大创新引擎。支持吉安加强省级以上重点实验室、技术创新中心、工程研究中心等创新平台建设、培育和整合,鼓励和规范发展新型研发机构,加快构建国家、省、市三级技术创新梯度格局。推动吉安加强与国内外知名高校、大院大所科研合作,共建高端研发机构。
3.建设高质量发展人才队伍。支持吉安因地制宜建设产业特色鲜明、人才集聚力强的高层次人才产业园,引进培养一批高层次和急需紧缺人才。支持井冈山大学建成区域高水平应用型综合性大学,构建校地融合发展共同体。支持吉安职业技术学院发展本科职业教育,建设“双高”院校,支持符合条件的高级技工学校升建技师学院。深化企业新型学徒制,健全终身职业技能培训制度,打造具有区域影响力的职业教育培训基地,引导企业建立健全技能人才薪酬分配制度。
4.健全创新发展生态环境。完善鼓励创新、支持创造、激励创业的政策措施,激发创新创业活力。鼓励吉安制定完善研发投入后补助、科技成果转化等激励政策,深化职务科技成果赋权改革。建立健全知识产权运营服务体系,加快建设公共科技服务平台。强化企业在科技创新中的主体地位,推进政产学研用金深度融合,提升科技成果属地转化率。支持吉安对接京津冀、长三角、粤港澳大湾区等发达地区科创领域开放合作,推动大院大所前沿和重大科技成果进吉安。
第二节 构建绿色现代产业体系
1.加快推进传统产业转型升级。聚焦食品、有色、化工、建材、钢铁、箱包等重点传统行业,大力推进产业数字化转型,鼓励企业实施“生产换线”“机器换人”“设备换芯”等“零增地”技改,打造一批“产业大脑”、“小灯塔”企业、“数字工厂”。加快发展绿色食品产业,以“规模化建基地、标准化提品质、精细化强加工、市场化促融合”为主攻方向,做深做实“土特产”文章,围绕现代种养、食品制造、预制菜加工等领域引进培育一批“链主型”龙头企业,推动产业链“接二连三”融合发展。持续做大绿色矿业,有序开展锂、钨、硅、萤石、岩盐等矿产地质找矿,探索推进“净矿”出让改革,深化绿色矿山建设,大力发展矿产品精深加工,促进矿产资源绿色高效开发利用。
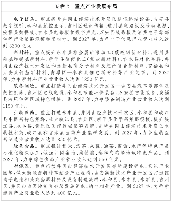
2.发展壮大新兴产业。深入打好培育壮大千亿产业集群攻坚战,构建吉安“首位引领、多极支撑、富有特色”的千亿产业集群梯队。做大做强电子信息首位产业,坚持链式发展,建强用好电子信息产业联盟、产业研究院、产品检验检测中心等公共平台,着力推进智能终端、触控显示、LED照明、电子电路板、汽车电子等延链补链强链,培育发展人工智能、区块链等新兴产业,提升先进制造业集群水平,打造全国有影响力的电子信息产业基地。加快打造新材料、装备制造等千亿产业集群,新材料产业突出绿色环保、高附加值导向,建强用好碳酸钙产业技术、硅基新材料研究院等平台,大力发展稀贵金属、铜基、碳酸钙、硅基、氟盐等细分领域;装备制造产业重点发展汽车零部件、数控机床、节能环保装备等细分领域,加快向高端智能装备、机器人等新兴领域进军。大力发展生物医药、新能源等重点产业,加快开辟生物技术、医美医养、新型储能等新赛道。深入推进数据要素市场化配置改革,激活数据要素价值,加快数据流通交易和开发应用。
3.前瞻布局未来产业。把握新一轮科技革命和产业变革趋势,加快抢占未来产业细分领域赛道。未来材料领域重点加强光学膜、反渗透膜、铜箔等新材料关键技术及产品研发。未来能源领域重点培育氢能“制储输用”全产业链,打造氢能先进装备制造基地。未来生物领域重点加强合成生物学等核心技术研究,做大做强血液制品、抗毒素与免疫血清系列产品,加强重组蛋白药物、疫苗等领域布局。未来显示领域,重点突破LED薄膜化、微小化、阵列化等关键技术,提前储备未来显示器件微小化技术。未来航空领域培育壮大低空经济,加快吉安低空经济试验区建设,引进培育通航制造、飞行培训、航空体育、通航服务等低空经济业态。
4.大力发展生产性服务业。提质升级现代金融业,深化国家级普惠金融改革试验区建设,提升“吉惠通”一站式金融综合服务平台和市融资担保平台能级,完善和发展多层次的金融市场。做大做强现代物流业,加快发展冷链物流、快递物流、智慧物流、港口物流、高铁物流等业态,打造中部地区重要物流节点城市。加快推动研发设计、检验检测、计量认证、法律服务等生产性服务业向专业化和价值链高端延伸。
5.推进开发区改革创新发展。深化开发区管理制度改革,建立和完善“管委会+公司”等运营模式,稳妥推进开发区人事薪酬制度改革。强化“亩产论英雄”导向,盘活存量闲置土地,支持符合条件的开发区有序开展扩区调区、申报化工园区。鼓励开发区跨区域协作整合,与发达地区共建“飞地园区”“区中园”,在科创核心城市打造“人才(研发)飞地”。推动吉安建立联合招商和利益共享机制,推进目标化、清单化精准招商。提升改造开发区数字化平台,推进大企业配套服务组团建设,促进产城融合发展。


第三节 激发开放合作发展新活力
1.建设高品质营商环境。深入实施营商环境对标提升行动,打响“吉事即办”政务服务品牌,全面推进相对集中行政许可权改革,支持吉安加强与赣州等省内设区市和东莞、北京市丰台区等地高频事项互联互通,推动更多事项“省内通办”“跨省通办”。深化商事制度改革,健全透明规范的经营主体准入退出机制,推行政企恳谈会、企业安静期、超时默许制,努力打造市场化、法治化、国际化营商环境。
2.构建高标准开放合作格局。以打造内陆地区改革开放高地为引领,推动吉安加快构建“南下东进”“北上西联”全方位开放格局。鼓励外贸企业出境参展,加大对“一带一路”共建国家及新兴市场的开拓力度。加快中国(吉安)跨境电商综合试验区建设,深化国家跨境电商零售进口城市试点。对标粤港澳大湾区规则规制,复制推广自贸区制度创新成果,推进井冈山综合保税区提质进位。完善吉安陆地港基础设施,持续运行吉安-厦门铁海联运。
3.做强高水平开放市场。全面推广应用中国(江西)国际贸易“单一窗口”,支持吉安有条件的企业设立海外仓。支持骨干优势企业培育自主出口品牌,积极探索保税维修和制造等加工贸易新业态。支持外贸企业扩大出口,打造一批出口“小巨人”企业。落实外商投资准入前国民待遇加负面清单管理制度,提升吉安制造业开放程度,积极引进国内外行业龙头企业。
4.深化与粤港澳大湾区产业对接合作。支持吉安对接和服务大湾区国际科技创新中心建设,探索建立“科创飞地”。加强与大湾区院校和科研机构产学研合作,健全人才双向流动机制,支持吉安试行与大湾区人才职称、律师从业资格等认证衔接机制,推动职业(技工)院校合作交流。推动吉安与东莞对口合作、与深圳市南山区交流合作走深走实,协作共建产业合作园区,举办粤港澳大湾区产业供需对接大会、产业链招商等活动,形成配套大湾区电子信息产业集群的重要基地和延伸带,打造承接粤港澳大湾区产业转移集聚区。支持吉安对接大湾区农产品标准,建设面向大湾区绿色有机农产品供应基地。支持吉安打造文化传承和国情教育培训基地,健全与大湾区的文化体育旅游合作机制,推动共建一批互换式、候鸟式、旅居式养老联合体,建设粤港澳大湾区生态康养旅游后花园。
第四章 壮大中心城区,构建区域联动发展新格局
着力优化吉安区域功能布局,做大做强中心城区,全面提高城乡规划、建设、治理融合水平,加快打造连接南昌都市圈和赣州省域副中心城市、支撑江西革命老区振兴发展的中部脊梁。
第一节 增强中心城区引领带动作用
1.拓展中心城区发展框架。健全城市规划体系,推动中心城区“南联北优、西进东跨”①。支持吉安市高铁新区打造科创之城、城市之门,井冈山经济技术开发区、吉安高新技术产业开发区打造新型工业“双核引擎”,吉州区做优老城区、做旺城北片区,青原区做活井大商圈,庐陵新区做强城南片区、做美滨江新区,实现差异发展、融合互动。(①南联北优、西进东跨:向南推动中心城区和井冈山经济技术开发区、吉安县同城化发展,向北优化提升城北区域功能并与吉水县一体化发展,向西高标准建设高铁新区,向东谋划建设江东科教城。)
2.增强中心城区人口集聚能力。推动吉安调整优化中心城区教育、医疗布局,支持组建市级教育集团,加快高铁新区综合医院、市传染病专科医院、市肿瘤医院等建设。实施城市更新行动,布局“城市—组团—社区”三级公共服务设施体系,推进城镇老旧小区改造、保障性住房建设、城中村改造,实施城市生命线安全工程,建设智慧城市、韧性城市、海绵城市。
3.加速“两吉(吉安县、吉水县)”融城发展。强化规划协同,推动“两吉”与吉安市中心城区全方位对接,加快推进基础设施、公共服务等一体化建设与发展。规划建设“四横三纵一环”“两吉”融城交通路网体系,推进区域内城乡公交互联互通,打造多层级、多通道的“半小时交通圈”。推动“两吉”与中心城区构建产业分工合作、资源优化配置的发展格局。
第二节 支持井冈山建设湘赣边区域性中心城市
1.大力推进井冈山与湘赣边区域合作。支持井冈山会同周边县市,建强攸县—茶陵—安仁—炎陵—井冈山—永新—莲花组团。加快推进遂川至茨坪旅游快速通道等项目建设,构建以井冈山机场、长赣高铁、吉衡铁路、泰井宜遂高速为骨干的立体交通辐射圈,把井冈山打造为区域性综合交通枢纽。
2.密切井冈山与中心城区联系。推进山上山下一体化发展,强化井冈山与吉安市中心城区基础设施互联互通,推进引客入吉、迎客下山,打造精品旅游线路,加快构建以井冈山为龙头引领,永新、遂川、东固红色旅游一体化发展,辐射带动青原山、武功山红、古、绿同步发展的“大井冈旅游经济圈”。
3.提升井冈山产业能级。做大做强井冈山产业园、先锋数字经济产业园,加快发展电子信息等先进制造业,推动产教融合、产城融合一体化发展。深挖井冈山精神内涵和时代价值,支持井冈山打造全国红色教育基地和青少年红色研学旅行基地。推进红色文化和乡村民宿、休闲度假等融合发展。
第三节 推动赣江上下游合作
1.积极对接南昌都市圈。推进新(干)峡(江)永(丰)片区融入南昌都市圈建设,加强生物医药、电子原材料等领域交流合作。支持对接都市圈科研科教资源,联合建设区域综合性公共服务平台。依托赣江水运优势,稳定运行吉安港新干港区、中心城区港区、泰和港区至九江港、南昌港的公共定点班轮航线。
2.与赣州联动建设江西南部重要增长极。支持吉安与赣州构建联动发展工作体系,围绕基础设施互联、产业共建、平台共搭、环保共治、文化共融等互联互动,探索革命老区振兴发展政策共享机制,共同争取国家政策、资金等支持。加强吉赣产业协作,联合承接发达地区产业转移,共同打造赣深数字经济走廊增长极。
第四节 做优做特县域经济
1.统筹推进县域协调发展。支持赣江沿岸综合发展带、永安发展轴、井遂发展轴立足区位、资源等实际,差异化、协同化发展,聚力打造一批产业有特色、竞争有优势、发展有后劲的经济强县。引导县域工业向开发区集中,培育一批新型工业化产业基地和特色产业基地。深化扩权强县改革,适度扩大县级政府经济社会管理权限。实施治理强基战略,提升基层治理体系和治理能力现代化水平。加快推进以县城为重要载体的新型城镇化建设,因地制宜支持县城补短板强弱项。全面改善县城风貌。
2.建设宜居宜业和美乡村。落实国家粮食安全战略和江西省农业空间格局,建设好管护好吉泰盆地农业生产集中区,构建“一区一带多点”①的农业空间格局。运用“千万工程”经验,健全推动乡村全面振兴长效机制。巩固拓展脱贫攻坚成果,发展井冈蜜柚、有机茶叶等富民产业,推动新型农业经营主体扶持政策同带动农户增收挂钩。做大做强“井冈山”农产品区域公用品牌,培育一批“江西绿色生态”“赣鄱正品”认证品牌和“湘赣红”区域品牌农产品。深入实施美丽乡村“九大行动”和农村人居环境整治提升五年行动。实施“新乡贤+”工程,引导新乡贤参与乡村产业、乡村建设和乡村治理。(①一区一带多点:“一区”为“吉泰盆地农业生产集中区”,“一带”为“南部生态特色农业发展带”,“多点”为“各县(市、区)特色农业产业”。)
3.推动城乡融合互促发展。构建产业升级、人口集聚、城镇发展良性互动机制,推动城乡基础设施一体化发展、基本公共服务均等化发展。加速农业转移人口市民化,保障进城落户农民合法土地权益。鼓励引导各类人才入乡创新创业,促进城乡资本、技术、劳动力等生产要素平等交换、双向流动。支持吉安农村土地制度改革和集体产权制度改革,推进永丰县农村宅基地全国试点和吉州区省级城乡融合发展试验区建设。
第五章 畅通生态航道,建设绿色高效的现代化基础设施体系
深入实施项目带动战略,统筹推进新型基础设施和传统基础设施建设,全面优化吉安基础设施布局、结构、功能和发展模式,为打造赣江中游(吉安)生态经济带提供基础支撑。
第一节 加强网络型基础设施支撑引领
1.完善区域综合交通网络。推进长赣高铁、温武吉等铁路项目开工建设,推动衡吉铁路扩能改造。加快构建吉安“七纵六横”①高速公路骨架网络,推进国省干线公路新建和瓶颈路段提质改造。优化跨江交通网络布局,实施一批桥梁改建、新建工程。加快建设吉安“1+7+N”通用航空网状发展体系②,推动井冈山机场三期扩建。加快推进吉安交通基础设施互联互通,形成现代综合交通运输体系。(①七纵六横:“七纵”指南韶高速、新兴高速、吉安绕城高速、樟吉高速、大广高速、宜遂大高速、萍莲高速南延,“六横”指东昌高速、崇仁至新干至安福至莲花高速、抚吉高速、莆炎高速、泉南高速、兴遂桂高速。②“1+7+N”通用航空网状发展体系:“1”是指井冈山机场增加通用航空功能,“7”是指吉安县桐坪基地型通用机场和新干、永丰、安福、井冈山、遂川、万安非基地型通用机场,“N”是指一批直升机临时起降点。)
2.发挥水运骨干支撑作用。加快赣江中上游航道提等升级,推进赣江吉安段干流和部分支流梯级开发,强化赣江干流渠化和航道整治、养护、疏浚,实现全河段、全时段三级通航。积极推进赣粤运河前期工作。推进吉安码头提级改建和新建,以吉安港中心城区港区为中心,适度推动散杂货等货运功能向赣江中游航道两端倾斜,启动若干2000吨级货运码头建设。推进生态护岸工程和区域航道生态修复工程建设,探索建设内河水上绿色航运综合服务区。完善旅游客运码头基础设施,打造赣江生态旅游航道,建设一批年通过能力10万人次以上客运码头。


3.加强水利设施建设。提升防汛能力,推进水闸除险加固,实施主要支流治理、中小河流治理、涝区治理、堤防险工险段治理、一般病险山塘除险加固和水毁水利工程修复。健全山洪灾害重点防治区监测预警系统和群测群防体系。全面推进重要饮用水水源地安全保障达标和县城应急备用水源建设。积极推进国家公共供水管网漏损治理试点城市建设,推进农村供水“3+1”标准化建设和管护模式①。谋划推进万安水利枢纽综合能力提升工程,推动水治理体系与治理能力持续提升。(①农村供水“3+1”标准化建设和管护模式:“3”是优先推进城乡一体化建设、集中供水规模化建设、因地制宜实施小型供水工程规范化建设三种建设模式,“1”是实现县域统管、专业化管理全覆盖的管护模式。)

4.建设能源资源安全保障体系。有序发展光伏、风电、生物质能等新能源,加快构建清洁低碳、安全高效的现代能源体系。积极发展“新能源+储能”“源网荷储”①和多能互补,加快推进遂川、永新等抽水蓄能电站前期工作。构建“500千伏两纵一横+5个220千伏区域环网”的供电主网架和“多点联通、多路环网”的输气网架。加快构建新能源汽车充换电基础设施体系。统筹部署矿产资源勘查、开发利用和修复保护,加强战略性矿产资源安全保障。(①源网荷储:以“电源、电网、负荷、储能”为整体规划的新型电力运行模式,可精准控制社会电力系统中的用电负荷和储能资源,有效解决电力系统因新能源发电量占比提高而造成的系统波动,提高新能源发电量消纳能力,提高电网安全运行水平。)
第二节 推进产业升级基础设施供需适配
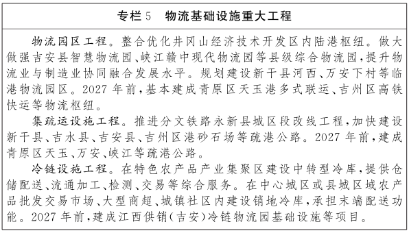
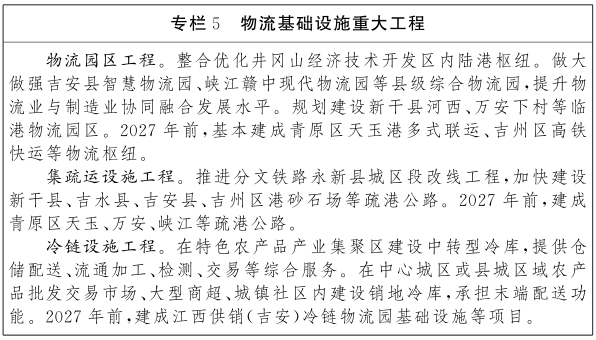
1.扎实推进新型基础设施建设。持续推进吉安赣江数字化导航设施建设,全面加强与长江电子航道图无缝拼接,布局船舶智能航行岸基协同、安全保障和远程操控系统。加快推进吉安千兆宽带、高速智能信息网络等基础设施建设,推进5G网络向村镇延伸。前瞻谋划基于北斗卫星导航系统的时空大数据应用。推进交通网络智能化升级和智慧枢纽建设,研究建设“出行即服务”系统和智慧物流系统。
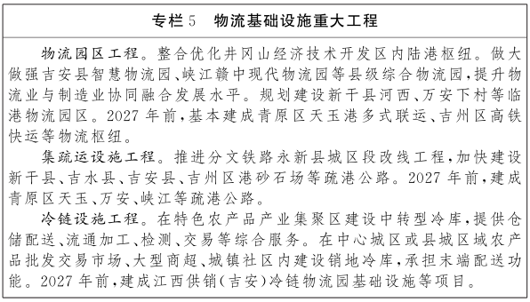
2.完善综合交通枢纽及集疏运体系。整合吉安主要客货运枢纽功能,构建与南昌、赣州协同联动的组合型综合交通枢纽。统筹推进物流枢纽和县级中心综合物流园区建设,完善集疏运设施,畅通天玉港—吉安站—吉安南站—井冈山经济技术开发区内陆港枢纽通道,将吉安打造成赣中区域物流节点。加强农产品物流网络和冷链物流体系建设,培育冷链物流发展集聚区。加快井冈山机场临空经济区及配套物流园区建设,推动井冈山机场向空港转型升级。大力推进“公转水”①,推动“公铁水空”协同发力,构建多式联运新格局。(①公转水:调整运输结构,推动公路运输向水路运输转移。)

第三节 提升城乡基础设施服务水平
1.完善城市基础设施。完善机动车道、公交车道、慢行道“三行系统”,构筑“内畅外快”的城市交通体系。推进城镇主、次干道项目建设,实施井冈山大桥重建工程。完善地面公共交通设施,科学合理规划中心城区公交场站和公交线网,加快建设城市中心区停车设施。加强城市绿道建设,扩大步行道、自行车道等慢行交通网络覆盖面。统筹加强城市各类地下管网的建设、改造,有序推进地下综合管廊建设。加快供水设施建设改造,推进城市防洪与排水防涝设施建设,完善城市生活污水和生活垃圾处理设施。
2补齐农村基础设施短板。推进吉安“四好农村路”建设,有序实施县道升级改造、公路危旧桥梁改造、建制村通双车道、村道安全生命防护工程以及“五路”①工程建设,加强通村公路与村内道路连接,加快城乡物流设施建设,实现快递服务行政村全覆盖。全面推行农村供水县域统管,因地制宜推进吉安城镇污水管网向周边村庄延伸,引导建设集中式污水处理设施,推动实现农村改水、改厕与污水处理一体化。完善农村生活垃圾收运处置体系,推进农村垃圾分类减量和资源化利用。抓好村内道路、户厕、供水、公共照明等设施建设。(①五路:旅游路、资源路、产业路、公益事业路、路网联通路。)

第四节 强化基础设施安全应急保障
1.提升基础设施安全水平。严格落实基础设施建设消防、地震、防洪等方面的安全性评价规范及要求,支持吉安推广应用防灾减灾抗灾新技术,提升重大基础设施项目防灾抗灾水平。全面完善公共安全隐患排查和安全预防控制体系,加强危化品等重点行业领域安全监管。保护关键信息基础设施安全,建立安全预警体系,提升应急响应和恢复能力。
2.加强基础设施应急保障能力建设。加快吉安应急储备仓库和地方储备物流中心布局和建设,谋划打造“平急结合”的综合物资储备基地。推进综合应急保障基地建设。健全应急管理体系,加强应急救援队伍建设,打造城市安全风险综合监测预警平台,建设覆盖中心城区及周边区域的地震构造环境探查项目。
第六章 弘扬井冈山精神,传承好红色基因
充分发挥吉安红色资源优势,加强红色资源保护利用,深化红色基因研究阐释,进一步擦亮吉安理想信念教育和红色旅游品牌,推动井冈山精神、苏区精神、长征精神绽放新的时代光芒。
第一节 加强红色文化宣传教育
1.深化理想信念教育。依托中国井冈山干部学院、江西干部学院、吉安市委党校(江西吉安干部学院),深入开展习近平新时代中国特色社会主义思想教育培训,深化党的基本理论教育、党性教育,建设特色鲜明的红色教育教学机构。建设一批理想信念教育基地,打造一批具有全国影响力的地方品牌。建强用好新时代文明实践中心(所、站),运用数字化技术打造线上红色教育基地。着力培育和践行社会主义核心价值观,优化英模人物宣传学习机制。
2.加强红色基因研究阐释。充分发挥井冈山精神研究会和全国红色基因传承研究中心吉安分中心引领作用,挖掘、整理、传播具有吉安特质的红色基因。支持吉安优化红色教育培训地方标准,力争上升为国家标准。加强吉安革命历史档案文献资料征集、整理和出版工作成果转化,支持红色基因库、红色文化资源数据库等项目建设,推动史料信息整合与互联共享。
3.强化红色文化传承发展。推进红色影视基地、红色文化创意产业园建设,指导井冈山等建设红色影视外景拍摄基地。以井冈山革命根据地创建100周年等重要时间节点为契机,着力推出一批高质量学术研究著作和红色文艺精品,组织实施“五个十”红色文化主题项目①,唱响吉安红色好品牌。支持吉安举办井冈山精神宣传教育活动和系列纪念活动,激励干部群众传承红色基因、勇担时代使命。(①“五个十”红色文化主题项目:依托吉安丰富红色文化资源,策划一批主题突出、导向鲜明、内涵丰富的革命文物陈列展览精品和特色宣教活动,推出“十期音视频节目”“十个革命文物展览”“十处革命旧址保护利用优秀案例”“十佳革命文物讲述人”“十项红色主题社教活动”。)
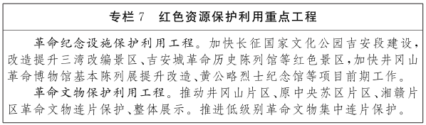
第二节 加强红色资源保护利用
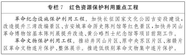
1.推进革命文物整体保护。加大革命历史类纪念设施、遗址的保护修缮力度,建强用好井冈山革命博物馆—江西师范大学国家革命文物协同研究中心,积极推进革命文物调查征集、研究整理和定级建档,定期公布革命文物名录。支持吉安有条件的地区建设革命文物保护利用片区。
2.强化红色资源利用。支持吉安打造“中国革命摇篮井冈山”国家级品牌。支持符合条件的革命历史类纪念设施、遗址、遗迹申报全国重点文物保护单位、国家级英雄烈士纪念设施等。推动将井冈山革命博物馆、三湾改编纪念馆、东固革命根据地纪念馆等打造成全国一流博物馆,支持打造一批革命文物精品陈列展览。提高“红色村”建设水平,打造一批红色文化保护传承基地。

第三节 加强红色文旅融合发展
1.培育壮大红色文旅产业。支持吉安融入江西红色旅游精品线路,稳定开行韶山—井冈山红色专列,开通井冈山至延安、遵义等红色旅游航线,打造系列红色研学、红色康养精品旅游线路。深入推进井冈山全国红色旅游融合发展试点建设,推动旅游线路、红色培训向乡村延伸,打造红色基因与历史文化、生态文明、乡村振兴融合发展的精品工程。加大红色旅游从业人员培训力度,推动红色旅游智慧化发展。
2.推动“红绿古”文旅融合发展。坚持以文塑旅、以旅彰文,探索“红色+生态”“红色+乡村”“红色+研学”等新业态新模式。全面优化吉安旅游交通网络布局,构建“山上山下联动”“水上岸上互动”“快旅慢游”旅游交通体系。推动高铁通道与赣江百里风光带联动开发,培育水上游、体育游、康养游、研学游、夜间游等新业态,加快构建吉安“235”旅游产品体系①和“1+10+N”文旅IP体系②。布局建设旅游客运码头,打造吉水墨潭风光带、蜀水河流域核心景区、峡江平湖观光带、万安湖旅游度假区等水域品牌,讲好赣江水孕育赣文化故事。高水平建设省级庐陵文化生态保护实验区,深化庐陵文化精髓和行为特质时代价值研究阐释与宣传,办好庐陵文化生态旅游节。统筹历史建筑保护和开发,抓好精品文物、传统村落、名人故居、文化遗产等挖掘和保护,支持吉安申报国家级历史文化名城,指导吉州窑申报国家5A级旅游景区。(①“235”旅游产品体系:“2”是指壮大红色文化旅游产品和生态旅游产品的两大核心旅游产品,“3”是指提升庐陵文化旅游产品、康养度假旅游产品、乡村旅游产品三大重点旅游产品,“5”是指培育城市旅游、会展旅游、体育旅游、工业旅游、非遗旅游五大新业态旅游产品。②“1+10+N”文旅IP体系:以“梦回庐陵,心动吉安”为一大核心龙头IP,以井冈山、羊狮慕康养小镇、吉州窑、古后河夜游、渼陂古村、钓源古村、桐坪航空小镇、遂川桃源梯田、吉安(中国)进士文化园、“五指峰、三中心”为十大重点IP,以其他品牌为补充的吉安文旅IP体系。)
第七章 实践共富共享,构筑革命老区美好生活幸福带
坚持以人民为中心的发展思想,解决群众最关心最直接最现实的利益问题,加强普惠性、基础性、兜底性民生建设,推动吉安打造全省共富共享美好生活实践区、充满活力的美好生活幸福带。
第一节 推动教育医疗事业高质量发展
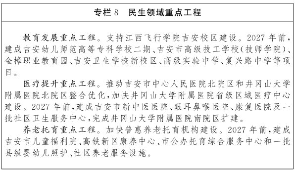
建立同人口变化相协调的基本公共教育服务供给机制,科学布局吉安城乡基础教育资源。办好普惠性幼儿园,建设标准化幼儿园。实施义务教育能力提升工程,引导各县(市、区)实现优质均衡发展。发展多样化特色普通高中教育,支持吉安每个县(市、区)至少办好1所优质普通高中。构建全方位全周期健康服务。支持吉安加快建设分级诊疗体系,加强紧密型县域医共体和省级区域医疗中心建设,实施县级强院和乡镇卫生院基础设施补短板项目,推进市、县二级疾控机构达标建设和能力提升。推进安福县、永丰县省中医药综合改革先行区建设,强化吉安市中医院建设。
第二节 提升社会保障水平
坚持就业优先,持续做好高校毕业生、退役军人、农民工等重点群体就业工作,帮扶困难群体高质量就业。推进“5+2就业之家”载体建设,优化“吉岗即聘”就业创业服务平台,着力打造吉安“城区15分钟、农村15公里”就业服务圈。加强初创实体扶持,实施重点领域创业带头人培养计划。健全覆盖全人群、全生命周期的人口服务体系,支持吉安纳入居家和社区基本养老服务提升行动项目试点地区,大力发展社区嵌入式养老、托育。推动吉安二级及以上综合性医院设立老年医学科,发展医养结合型机构,建立从居家、社区到专业机构的失能老年人长期照护服务模式。支持吉安城市街区、道路、社区、学校等公共空间和公共设施适儿化、适老化、适残化改造。
第三节 提升基本公共文化体育服务水平
加快推进吉安市“五馆一院”提档升级和县(市、区)重大文化设施建设,推动四级公共文化服务设施硬件建设和服务管理达标,加强基层综合性文化服务中心、融媒体中心、乡村文化广场建设。推动吉安数字图书馆、数字文化馆和24小时图书馆建设,构建“15分钟文化生活圈”,打造“书香庐陵”。深化文化领域改革,建立优质文化资源直达基层机制,健全社会力量参与公共文化服务机制。完善基本公共体育服务体系,加快推进全民健身场地设施建设,支持举办跳伞锦标赛、城市乒乓球、青年羽毛球、水上帆船等高水平体育赛事活动。

第八章 强化保障实施,确保一张蓝图干到底
第一节 加强党的领导
全面贯彻习近平新时代中国特色社会主义思想,坚持党的全面领导,把党的领导贯穿于赣江中游(吉安)生态经济带高质量发展的各领域各方面各环节,不折不扣推动各项任务目标和政策措施落地见效。
第二节 强化要素保障
加大财政支持。在安排革命老区转移支付、省预算内基建投资、地方政府专项债券、衔接推进乡村振兴发展补助等资金时,加大对吉安的统筹支持力度。在政府债务风险可控前提下,积极支持符合条件的园区建设、基础设施、物流等项目申报地方政府专项债券需求。支持建立赣江中游(吉安)生态经济带发展投资基金,探索基础设施不动产投资信托基金(REITs)试点。强化金融支持。支持吉安国家级普惠金融改革试验区建设,开展跨境人民币投融资结算业务。加大融资担保支持力度,支持吉安符合条件的企业上市融资,鼓励企业发行债务融资工具、企业债、公司债等债券融资,推动绿色债券、科创债券等产品发行。创新人才支持。支持吉安市人才申报国家重大人才计划和赣鄱英才计划,推动博士服务团、“西部之光”访问学者向吉安倾斜。保障用地供给。加大对赣江中游(吉安)生态经济带建设项目用地保障力度,每年向吉安下达基础指标,允许其在依法依规的前提下,进行统筹调剂使用。支持吉安对接大湾区重大基础设施和产业项目建设,对符合条件的省级重大项目,支持使用省级统筹基础指标。
第三节 深化组织实施
建立和完善推动赣江中游(吉安)生态经济带高质量发展的工作机制,深挖国家新时代支持革命老区振兴发展、长江经济带发展、中部地区加快崛起等政策体系潜能,用足用好各项扶持政策,积极争取国家支持。吉安市要切实扛起主体责任,加强组织领导,健全工作机制,层层压实责任,全面落实赣江中游(吉安)生态经济带高质量发展各项目标任务。省直相关部门要立足职责,在生态文明、产业发展、平台建设、科技创新等方面给予吉安倾斜支持,强化服务指导。省发展改革委要加强规划实施的跟踪分析、综合协调,全面掌握规划实施情况,研究解决重大问题,重大事项及时向省委和省政府报告。
摩熵医械2026-01-28
摩熵医械2026-01-13
摩熵医械2025-12-19
赛柏蓝2025-12-12
摩熵医械2025-11-28
摩熵医械2025-11-17
赛柏蓝2025-11-14
摩熵医械2025-11-12
赛柏蓝2025-11-12
CHC医疗传媒2025-10-30
2026-03-09
2026-03-09
2026-03-06
2026-03-05
2026-03-05
2026-03-05
2026-03-05
2026-03-04
2026-03-04
2026-03-03
2026-03-02
2026-03-02
2026-03-02
2026-03-02
2026-03-02
2025-07-23
2025-01-08
2024-12-16
2024-05-30
2024-05-30
2024-02-21
2024-02-09
2023-12-13
2023-11-14
2023-10-23
2023-09-22
2023-09-06
2023-08-17
2023-07-24
2023-05-26
2026-02-10
2026-02-05
2026-01-12
2025-12-16
2025-09-24
2025-09-08
2025-09-02
2025-04-28
2025-04-28
2025-02-19
2025-01-08
2024-12-16
2024-10-22
2024-07-30
2024-07-29