
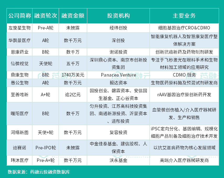
据药融云数据库(vip.pharnexcloud.com/?zmt-mhwz)统计,本周(1月30日-2月3日)全国医药健康行业共发生11起生物医药投融资事件。热点投融资涉及CDMO、医疗器械、新药研发等相关领域。
本周国内生物医药投融资概况

数据来源:药融云数据库
- 01.苏州左旋星生物科技有限公司
1月30日,左旋星生物宣布完成Pre-A轮融资,这是该公司在一年内完成的第二次融资。此次生物医药投融资由经纬创投独家投资。
本轮资金将用于拓展针对细胞基因治疗产品的GMP生产及安全性检测评估平台的升级与扩建。
- 02.深圳华鹊景医疗科技有限公司
1月30日,国际领先的康复机器人公司华鹊景医疗宣布完成由深创投独家投资的数千万元人民币A轮融资。
本次生物医药投融资所募集资金将围绕公司的愿景和使命,用于产品规模化量产、市场营销与品牌建设以及持续巩固产品技术的领先地位。
- 03.恩康药业科技(广州)有限公司
1月30日,恩康药业宣布完成数千万B轮融资。本轮投资由谢诺投资独家领投,君义投资在此次交易中担任财务顾问。资金将主要用于新药研发。
- 04.仙微视觉科技(南京)有限公司
1月31日,仙微视觉宣布完成近五千万天使轮融资。本轮生物医药投融资由深圳鼎心资本领投,南京市创新投资集团跟投,取势资本担任独家财务顾问。
本轮资金将用于全飞秒近视矫正手术装置的研发生产和产业化。
- 05.鼎康(武汉)生物医药有限公司
1月31日,CDMO公司鼎康生物宣布完成1740万美元B轮融资,生物医药投融资投资方为瑞伏医疗健康基金(Panacea Venture)。
Panacea Venture的此次投资将持续助力鼎康生物打造国际化战略布局,继续提升鼎康生物的技术平台和生物制品商业化生产能力。
- 06.愚公生物
2月1日,愚公生物宣布完成数千万元A轮融资,投资方为毅达资本。本轮融资将用于新产品研发和建设符合GMP规范的生物医药原料酶生产车间。
- 07.四川至善唯新生物科技有限公司
2月1日,基因疗法公司至善唯新宣布成功完成逾2亿元人民币A+轮融资。本轮生物医药投融资由国投创业领投,磐霖资本及安信国生基金等跟投,上一轮投资方正心谷资本持续追加投资。BMD资本担任本轮融资的独家财务顾问。
本轮融资主要用于至善唯新现有多个产品管线的临床推进和临床前管线的拓展以及公司人才团队的扩展和完善。
- 08.江苏暖阳医疗器械有限公司
2月2日,暖阳医疗宣布完成数千万元融资。本轮融资由匀升投资领投,江苏高科技投资集团、南通新源投资、老股东沂景资本、道彤投资跟投。
本轮资金主要用于推进神经介入多款核心产品的临床注册,以及已获证产品的商业化。
- 09.河络新图生物科技(南京)有限公司
2月2日,河络新图宣布获得复容投资领投的数干万元天使+轮融资,本轮生物医药投融资募集的资金将用于公司产品管线研发的进一步推进和新技术平台的搭建。
- 10.上海迪赛诺医药集团股份有限公司
2月2日,迪赛诺宣布完成Pre-IPO轮融资,本轮生物医药投融资由中金资本旗下中金佳泰基金领投,建信股权、人保资本联合领投,多家知名机构跟投,浩悦资本担任本轮融资的独家财务顾问。
融资资金将用于迪赛诺抗艾滋病原料及制剂的产能扩建,甾体药物、核酸药物原料以及药物CDMO业务等新业务的产能布局。
- 11.上海玮沐医疗科技有限公司
2月3日,玮沐医疗宣布完成数千万人民币Pre-A+轮融资,由沃永基金独家投资,点石资本将继续担任公司独家财务顾问。
本轮生物医药投融资募集的资金将用于加速公司现有核心管线的临床进度,早日实现产品商业化。
以上信息均可在药融云数据库查询
关于药融云数据库
药融云数据库高度集成生物医药全产业链上下游数据,经过深度清洗、整合、设计,覆盖了整个医药生命周期;通过与AI、BI和智能识别等现代信息技术结合,在海量互联网资源和大量科学文献中提取关键元数据,按照科学分类建立知识工程体系,形成专业的药学智能大数据研学系统。
关于药融咨询
药融咨询是药融圈旗下生物医药专业咨询服务品牌,由深耕医药领域多年的专业人士组成,核心成员均来自国际顶级咨询机构和行业标杆企业,涵盖立项、市场、战略、投资等从业背景,依托药融圈丰富的外部专家资源及药融云全面的医药全产业链数据库,为客户提供专业咨询服务与定制化解决方案。
咨询定制请联系:
苏超:15123121321(微信同号)
张煜:15320494102(微信同号)
袁弋:18983687563(微信同号)
拉你进群!
药融云官方建群啦!在这里,你可以:
✅ 快速满足对药融云数据库的好奇&疑问
✅ 个性化定制公司报告,提供专业、定制化解决方案
✅ 了解指定行业的发展情况,知己知彼,快人一步
长按识别下方二维码,即可入群,一起交流、学习、成长!
扫码进群

扫码试用

<END>







川公网安备51019002008863号
本网站未发布麻醉药品、精神药品、医疗用毒性药品、放射性药品、戒毒药品和医疗机构制剂的产品信息
收藏
登录后参与评论
暂无评论