400-9696-311 转1
400-9696-311 转2
400-9696-311 转3
400-9696-311 转4
2024-05-08
青政〔2024〕23号
其他
青海省
现行有效
2024-05-08
青海省人民政府
青海省推动大规模设备更新和消费品以旧换新实施方案
为贯彻落实国务院《推动大规模设备更新和消费品以旧换新行动方案》,统筹推动我省大规模设备更新和消费品以旧换新,进一步拉动有效投资,激发潜在消费,促进节能降碳,减少安全隐患,结合青海实际,制定本实施方案。
一、总体要求
以习近平新时代中国特色社会主义思想为指导,深入贯彻党的二十大精神,全面落实中央经济工作会议和中央财经委员会第四次会议部署,统筹扩大内需和深化供给侧结构性改革,坚持市场为主、政府引导,鼓励先进、淘汰落后,标准引领、有序提升,实施设备更新、消费品以旧换新、回收循环利用、标准提升四大行动,持续提升先进产能比重,推动高质量耐用消费品更多进入居民生活,畅通资源循环利用链条,大幅提高国民经济循环质量和水平,为加快培育发展具有青海特色的新质生产力创造条件。
到2027年,重点领域设备投资规模较2023年增长25%以上。重点行业主要用能设备能效基本达到节能水平,环保绩效达到A级水平的产能比例显著提升,规模以上工业企业数字化研发设计工具普及率、关键工序数控化率分别超过72%、77%。报废汽车回收量较2023年增加约一倍,二手车交易量较2023年增长45%,废旧家电回收量较2023年增长30%,再生材料在资源供给中的占比持续提升。
二、实施重点领域设备更新行动
(一)推动工业领域设备更新升级。
1.抓好重点行业设备更新改造。着眼于促进产业高端化、智能化、绿色化,开展设备高端化提升行动、智能化改造提能行动、绿色化转型提标行动、安全水平提质行动和智慧园区提级行动。聚焦有色、钢铁、化工、石化、建材、电力、机械、轻纺、电子等重点行业,统筹推进生产设备、用能设备、发输配电设备等更新改造。严格落实能耗、排放、安全等强制性标准和设备淘汰目录要求,依法依规淘汰更新超期服役、能耗排放不达标、安全风险隐患大的老旧装置。到2027年,新型工业化发展指数达到130。(省工业和信息化厅牵头,相关部门按照职责分工负责,下同)
2.推进重点行业节能降碳改造。围绕有色、黑色、化工、火电、建材等重点领域,落实节能环保强制性国家标准,推行重点企业绿色指标综合评价。强化高耗能行业约束性管理,大力开展电解铝、铁合金、纯碱、炼油、烧碱、电石、焦化、水泥、玻璃等重点行业节能降碳技术改造,倒逼企业转型发展。到2025年,重点领域能效全部达到基准水平以上,30%达到标杆水平,能效基准水平以下产能淘汰退出。(省工业和信息化厅牵头)
3.强化数智赋能。加快工业互联网建设和普及应用,实施双千兆网络建设,推进互联网协议第六版(IPV6)创新应用,有序扩大青海工业互联网标识解析二级节点在智能制造、社会服务等领域应用,在盐湖化工、新能源、新材料等重点领域打造3个行业级工业互联网平台。推广应用智能制造设备和软件,积极推进工业“智改数转”,鼓励行业龙头企业建设数字化转型促进中心,实施中小企业数字化转型试点,支持企业建设智能制造单元、智能生产线、数字化车间、智能工厂。支持建设智慧电网电厂,因地制宜发展能源互联网。培育数字经济赋智赋能新模式,积极融入国家“东数西算”布局,推进通算、智算、超算多样化布局,打造绿色算力基地。发展以绿色算力为引领的新质生产力,到2025年,力争已建在建及新签约标准机架超过10万架。到2027年,全省每万人拥有第五代移动通信(5G)基站数达30个,大中型企业100%千兆光纤接入,智能制造就绪率达到8%。(省工业和信息化厅、省数据局牵头)
(二)加快建筑和市政基础设施设备更新。
4.实施市政基础设施更新改造。供水方面,更新改造存在影响水质达标、老旧破损、国家明令淘汰、能耗高、运行效率低等问题的自来水厂内及居民小区二次供水(加压调蓄)设施设备。供热方面,重点更新改造超过使用寿命、能效等级不达标的供热换热器、水泵电机以及烟气排放不达标的燃煤锅炉等设施设备。支持老旧、漏损供热管道更新改造。供气方面,加强燃气经营许可管理,清理一批不符合安全运行要求的燃气场站,加快燃气管道等老化更新改造。污水处理方面,开展污水处理厂设备提标改造,更新改造不满足标准规定、国家明令淘汰、节能降碳不达标的设施设备。环卫方面,对环卫车辆、中转压缩设备、垃圾焚烧发电成套设备、建筑垃圾资源化利用设备、可回收物分拣设备等存在安全隐患的设备进行更新改造,鼓励更新购置新能源车辆装备以及智能化环卫作业机械设备。城市生命线工程方面,结合城市更新、老旧小区改造、城市燃气管道等老化更新改造工作,同步推进地级城市生命线工程,补齐配足地下管网、桥梁隧道、窨井盖等配套物联智能感知设备,并配套搭建监测物联网。建筑施工设备方面,更新淘汰使用超过10年以上、高污染、能耗高、老化磨损严重、技术落后的建筑施工工程机械设备,鼓励更新购置新能源、新技术工程机械设备、智能升降机、建筑机器人等智能建造设备。(省住房城乡建设厅牵头)
5.开展老旧小区设备更新改造。深入实施城镇老旧小区改造攻坚行动,补齐设施短板,完善居住功能,提高安全防范能力,切实改善老旧小区生活品质。推进住宅老旧电梯更新,对投入使用时间长、配置水平低、运行故障率高、安全隐患突出、群众更新意愿强烈的住宅电梯,结合隐患排查或安全风险评估情况进行更新、改造或大修。适应老龄化需要,尊重居民意愿,持续开展既有住宅加装电梯。推进存量建筑外墙保温、门窗、供热装置等节能改造。开展老旧小区环境综合整治,因地制宜完善适老设施、无障碍设施、停车场所等配套设施,全面完成老旧小区改造任务。(省住房城乡建设厅牵头)
(三)支持交通运输设备和老旧农业机械更新。
6.推动交通运输设备更新换代。推进城市公交新能源车型替代,加快公交车辆更新速度。支持老旧新能源公交车和动力电池更新换代,鼓励营运类车辆加快节能与新能源车型替代。在车辆排放标准认定、营运管理、车辆拆解、注销登记等环节协同发力,加快淘汰国三及以下排放标准营运类柴油货车。推动景区、库区高耗能、高排放老旧船舶报废更新,依法强制报废超过使用年限的车船。推广应用氢能交通。到2027年,更新更换和增加新能源公交车1320辆,更换新能源城市公交车动力电池1510个,淘汰国三及以下排放标准营运类柴油货车8100余辆,报废拆解船舶3艘,建造船舶38艘。(省交通运输厅牵头)
7.促进农业机械装备升级。加大老旧农机淘汰力度,加快农业机械结构调整,有序淘汰能耗高、排放高、损失大、安全性能低的老旧农机,推广适应高原农业生产特点的智慧、绿色、高效农机装备。优化农机报废更新补贴政策实施,制定新一轮农机购置与应用补贴政策,加速老旧农机迭代更新。开展主要农作物全程机械化示范推广,推进农机装备集成配套,提升作业效率。到2027年,全省农作物耕种收综合机械化率达到73%,主要农业县区农机报废更新实施覆盖率达到100%。(省农业农村厅牵头)
(四)提升教育文旅医疗设备水平。
8.提高教育设备水平。推动符合条件的高校、职业院校更新重大科研仪器设备和教学实训设备,加快置换先进教学设备,淘汰落后设备,提高重点实验室科研设备高端化水平。严格落实学科教学装备配置标准,保质保量配置并及时更新教学仪器设备。支持符合条件的高校、职业院校配置感知交互、虚拟仿真等装备,部署学科专用教室、教学实验室,提升通用教室多媒体教学装备水平。利用信息技术推动高性能计算平台和大型仪器设备等智慧设施开放共享,优化资源配置和利用效率。(省教育厅牵头)
9.增强医疗卫生服务能力。鼓励具备条件的医疗机构根据自身功能定位、技术水平、学科发展和群众健康需求,加快医学影像、放射治疗、手术机器人、检验检查等医疗装备更新改造,促进优质医疗资源扩容提质。推进医疗机构病房便利化、标准化、智能化改造,完善配套设施设备,提升患者就医体验。推动智慧医院、移动智慧医疗、远程诊疗、医院信息标准化建设,有序推进电子健康卡和数字影像云建设,拓展医疗健康数字化应用场景。(省卫生健康委牵头)
10.支持文旅设备改造。以文旅场所节能降耗、强化安全生产、丰富产品业态、增强游客体验为主要方向,对标国家有关规定,对接近使用年限、达到强制报废年限、安全性能下降的旅游观光设备、游艺游乐设备、演艺设备、文旅数智化等设备运用贷款贴息等方式进行更新。加快建设智慧旅游景区,优化在线预约预订、流量监测监控、科学引导分流、智能导游导览等服务功能。(省文化和旅游厅牵头)
三、实施消费品以旧换新行动
(一)开展汽车以旧换新。
11.加大汽车以旧换新政策支持。研究制定汽车以旧换新实施方案,鼓励有条件的市州出台补贴政策,挖掘汽车消费潜力。组织开展汽车以旧换新促销活动,结合消费信贷、分期购物、联合补贴等方式,鼓励汽车销售企业推出以旧换新让利惠民活动。支持西宁市建设区域汽车销售聚集区。(省商务厅牵头)
12.依法依规淘汰老旧汽车。严格执行机动车强制报废标准规定和车辆安全环保检验标准,依法依规淘汰符合强制报废标准的老旧汽车。建立报废汽车回收利用体系,加快清理西宁市堆积报废车辆,切实防范环境隐患。鼓励有条件的市州加大补贴力度,支持汽车报废更新。鼓励消费者提前淘汰高能耗、高排放、使用年限较长、存在安全隐患的老旧汽车。(省商务厅牵头)
13.促进节能与新能源汽车消费。加快办公场所、居住区、停车场、加油站、高速公路服务区、客货运枢纽等充电基础设施建设,支持充电站(桩)更新改造,引导充电基础设施运营企业适当下调充电服务费。鼓励有条件的市州对居住区充电基础设施建设与改造项目给予财政补贴。探索建立充电基础设施市场化运营机制,组建专业化运营公司,规范运营秩序。推进节能与新能源汽车下乡,引导企业加大促销优惠力度。(省能源局、省住房城乡建设厅牵头)
(二)开展家电产品以旧换新。
14.构建家电更新消费服务链条。建立政府引导、协会搭台、企业销售、金融助力、回收通畅的联动换新促销机制,推动家电以旧换新进农村、进牧区、进社区、进平台。聚焦10年以上家电产品,开展家电惠民专项行动,释放家电更新消费需求。支持家电销售企业联合生产企业、回收企业开展以旧换新促销活动,开设线上线下家电以旧换新专区。实施家电售后服务提升行动,推动家电售后服务专业化、标准化、便利化,提供家电收旧、送新、拆装“一站式”服务,为“以旧换新”走进千家万户提供便利。(省商务厅牵头)
15.促进绿色智能家电消费。研究制定绿色智能家电促消费支持政策,全面促进智能冰箱洗衣机、超高清电视、智慧厨卫以及智能安防等绿色智能家电消费。拓展绿色智能家电消费场景,提升居民消费体验。(省商务厅牵头)
(三)推动家装消费品换新。
16.支持旧房改造和家装换新。结合城镇老旧小区、农牧区危房、建筑节能改造,支持居民装修旧房、改造升级厨卫、加装采暖设备、添置智能家居,促进居住品质提升。引导企业提高家装消费供给质量和水平,提供更多高品质、个性化、定制化家装产品。鼓励企业打造线上线下家装样板间,推动样板间进商场、进平台,推出价格实惠的产品和服务套餐,丰富居民消费选择。(省住房城乡建设厅牵头)
17.引导家居适老化改造。挖掘银发经济消费潜力,推广普及《城市居家适老化改造指导手册》,开展城市居家适老化改造技术指导,鼓励装修等领域经营主体拓展居家适老化改造业务,提供优惠可行的改造市场服务。运用国家和省级彩票公益金,对分散供养特困人员及城乡低保中的高龄、失能、残疾老年人家庭实施居家适老化改造。(省民政厅牵头)
四、实施回收循环利用行动
(一)完善废旧产品设备回收体系。
18.健全废旧产品设备回收网络。研究制定健全废旧产品设备回收网络政策措施,建设省级再生资源集散交易中心,依托基层供销合作社、综合服务社等各类基层供销社网点,积极拓展再生资源回收业务。各市州统筹规划建设以城乡网点为基础、县域分拣中心为支撑、加工利用为目的的再生资源回收利用网络体系,推动生活垃圾清运体系与再生资源回收体系“两网融合”。规范现有再生资源回收企业经营方式,培育再生资源回收骨干企业,支持建设一批绿色分拣中心,加强拆解处理企业环境管理。重点谋划推进光伏板、风机叶片回收利用,完善废旧家电(电子产品)、锂电池、汽车、农用机械、办公设备等废旧产品再生资源回收网络,打造集回收加工为一体的综合性再生资源产业园区。加强柴达木循环经济试验区、西宁经济技术开发区一般工业固体废弃物处理设施建设,提升资源化利用和无害化处置水平。(省商务厅、省供销联社、省生态环境厅牵头)
19.促进废旧产品设备回收利用。发展“换新+回收”物流体系和新模式,支持耐用消费品生产、销售企业利用配送、安装、维修等渠道建设逆向物流体系,推动与专业回收企业合作,上门回收废旧消费品。推行“互联网+回收”模式,支持企业开展线上预约收运,实现“一键下单、上门回收”。推广“以车代库”流动回收,探索更多灵活便利、适应多样化需求的回收模式。加强报废机动车回收拆解资质管理,支持西宁市优化报废机动车回收拆解企业布局,完善公共机构办公设备回收渠道,开展固体废弃物处置专项整治,提高回收处理效率和质量。(省商务厅、省供销联社牵头)
(二)完善二手商品流通交易体系。
20.搭建二手商品线上线下交易平台。鼓励电子产品、家电、服装、家具、书籍等零售企业利用现有销售网络规范开展闲置物品交易。支持各市州利用现有旧货市场建设集中规范的“跳蚤市场”。鼓励社区建设二手商品寄卖店(点),定期组织二手商品交易活动,促进二手家电家具等交易流通。推动二手车流通交易便利化措施落地,优化二手车跨地区登记管理,破除各类隐性障碍。(省商务厅牵头)
21.提高二手商品交易便利化规范化水平。推行“互联网+二手”发展模式,鼓励发展二手商品第三方评估机构,完善二手商品评估鉴定行业人才培养和管理机制。加强计算机类、通讯类和消费类电子产品二手交易的信息安全监管,防范用户信息泄露及恶意恢复,保障旧货交易时出售者信息安全。推动二手商品交易诚信体系建设,加强交易平台、销售者、消费者、从业人员等信用信息与全国公共信用信息交换平台(青海)的归集共享。(省商务厅、省公安厅牵头)
(三)推动资源高水平再生利用。
22.大力发展循环经济。推进盐湖资源有序开发,推动强链延链补链,提高盐湖资源综合利用率,提升产业发展质量。完善“装备制造—清洁能源生产—绿电输送—消纳”循环产业链条,构建多能互补、集成优化的清洁能源体系。积极拓展新材料产业链,大力发展新型合金材料、新型光电材料、新型化工材料、新型非金属材料等产业。打造绿色有机农畜产品全产业链,推进种植、养殖、农产品加工、生物质能、旅游康养等循环链接。推动化工、水泥、印染等重点行业清洁生产改造,依法对“双超双有高耗能”行业实施强制性清洁生产审核。加大塑料废弃物等可回收物分类收集和处理力度,加快布局建设生活垃圾焚烧处理设施,减少塑料垃圾填埋量。落实快递包装无害化强制性国家标准和快递绿色包装标准体系,形成贯穿快递包装生产、使用、回收、处置全链条的处理长效机制。(省发展改革委牵头)
23.提高资源循环化利用水平。推进西宁废旧物资循环利用体系重点城市建设,建设西宁、海西、玉树“无废城市”,支持建设废弃物回收处理设施,推进工业固体废物、农业废弃物、生活垃圾、建筑垃圾、危险废物等五大类废弃物回收利用和无害化处置工作。探索在海南、海西等风电、光伏装机规模较大的地区率先布局退役风电、光伏设备循环利用产业基地。依托现有产业基础,在西宁、海东统筹规划布局一批废钢铁、废有色金属、废塑料等再生资源精深加工利用产业。推动新能源汽车动力电池回收利用体系建设。加快推进农林废弃物资源化利用。(省发展改革委、省生态环境厅牵头)
五、实施标准提升行动
(一)加强标准实施与监督。
24.推动标准规定有效实施。开展对标达标行动,推进能耗排放技术标准升级、产品质量安全标准提升、回收利用标准供给,以先进标准引领消费品质量提升。严格落实国家重点用能产品设备能效先进水平、节能水平和准入水平规定,对在限定时间内达不到国家标准的严格淘汰退出。瞄准国际国内先进标准,建立重点领域对标达标提标机制,实施企业标准领跑者制度,培育一批以标准引领高质量发展的先导型、创新型标杆企业。(各部门按职责分工负责)
25.强化标准化基础能力建设。在盐湖化工、清洁能源、有机农畜、生态旅游、特色轻工等重点领域组建标准化技术委员会,探索开展“标准+认证”工作模式。建立科技创新与标准研制互动机制,推动科技创新成果转化为标准。加强标准化专业人才、管理人才和从业人员的培养培训。开展能耗能效、污染物排放、安全生产等领域强制性国家标准实施情况统计分析与监督检查。(省市场监管局牵头)
(二)优化完善地方标准体系。
26.创新资源循环利用标准体系。加快制定修订盐湖产业、清洁能源、生态旅游、有机农畜产品等领域标准,特别是绿色算力、风电、光伏设备及产品升级和退役标准。研究制定盐湖卤水检测、盐湖工业风险评估相关标准,完善提升锂离子电池储能电站设计、农牧区生活污水处理、生态旅游产品设计与开发、绿色食品、特色养殖、生物防控等技术标准。扎实推进海东二手车销售服务、藏雪茶加工等标准化试点项目建设,选树典型,推广经验,形成可复制、可推广的标准化发展模式。到2025年,完成制定修订青海省地方标准90项。(省市场监管局牵头)
27.积极参与国家标准制定修订。围绕节能降碳、环保、安全、循环利用等领域,对照国家2024年—2025年制定修订重点国家标准项目清单,结合我省优势产业,参与国家标准、行业标准制定修订工作。推进我省“清洁能源+大数据”战略实施,主导制定绿色算力基础设施建设运维相关国家标准。(省市场监管局牵头)
六、步骤安排
(一)启动阶段(2024年6月前)。一是建立工作机制。省发展改革委会同省级有关部门建立厅际协调推进机制,统筹协调全省大规模设备更新和消费品以旧换新工作。二是建立政策体系。构建“1633”政策体系,即制定实施方案和工业、建筑市政、交通运输、教育、医疗、文旅6大领域专项方案,以及重点行业节能降碳、消费品以旧换新、标准提升3项行动计划,配套完善废旧产品设备回收网络、财税、金融3项支持措施。三是制定操作流程。各行业主管部门对标国家相关规范,制定设备更新的支持范围、标准界定、补助额度、兑现方式、实施主体等;商务部门制定消费品以旧换新的支持范围、补贴方式和实施主体;商务部门会同供销联社制定回收利用流程、模式。四是开展政策吹风。省政府新闻办举行专题政策吹风会,组织行业主管部门发布支持政策和惠民措施,介绍具体操作流程,释放积极信号。五是启动消费季活动。以消费品促销活动为契机,聚焦汽车、家电、家装等大宗耐用消费品,举办大型主题消费活动和补贴专场,激发全省消费热潮。
(二)实施阶段(2024年6月—2027年12月)。一是制定年度计划。各行业主管部门根据摸底调查情况,衔接专项方案,按照轻重缓急、产业基础、企业意愿和群众需求,科学合理制定年度计划。二是实行清单管理。各行业主管部门制定设备更新清单,商务部门制定消费品以旧换新清单,建立本领域年度任务台帐,争取国家资金支持。先行更换有重大安全隐患和高耗能、高排放的设备,继续用好性能良好的设备,逐步推进其余需要更新的设备。三是开展专题对接。各行业主管部门定期举行政银企商专题对接活动,将政府支持、银行信贷、企业让利有效统筹,叠加集成融合,放大政策效应。四是强化项目储备。省有关部门积极与对口部委衔接,对照国家及我省政策支持范围和遴选标准,实时更新重要设备和消费品需求、财税金融支持政策、储备项目“三张清单”,高质量谋划、储备、包装一批项目,提高项目生成率。积极争取中央预算内投资、超长期特别国债、中央财政补贴等资金支持。五是健全服务体系。各市州建立设备更新和消费品以旧换新常态化工作机制,依托市民热线“12345”,开辟政策问答、问题收集、分拨转办、及时反馈通道,打通政策与市场的最后一米。六是开展年度总结。各地各有关部门每年定期总结实施成效,查找问题和不足,提炼经验做法,形成总结报告于12月中旬报协调机制办公室。
(三)评估阶段(2028年上半年)。全面评估工作成效,总结经验做法,提出常态化推进意见。
七、保障措施
(一)加强财政政策支持。积极争取我省符合条件的设备更新、循环利用项目纳入中央预算内投资、超长期特别国债等资金支持范围。统筹用好现有中央和省级财政既有渠道资金政策,发挥政府投资引导作用,支持工业、市政基础设施、公共交通、教育、文旅、医疗、农业等相关领域设备更新和技术改造项目建设。利用商贸流通服务业发展专项资金,支持汽车以旧换新、家电产品及家装消费品等以旧换新和废弃产品回收循环利用。落实政府绿色采购政策,加大对符合政策要求的高效节能产品设备、再生资源产品的政府采购支持力度。强化财政资金全过程、全链条、全方位监管,提高财政资金使用的有效性和精准性。(省财政厅、省发展改革委牵头)
(二)落实税收优惠政策。精准高效落实结构性减税降费政策,加大对节能节水、环境保护、安全生产专用设备税收优惠支持力度,落实企业购置单位价值不超过500万元设备器具一次性扣除、固定资产加速折旧、研发费用加计扣除、再生资源回收企业增值税简易征收等政策,支持将数字化、智能化改造纳入优惠范围。推广资源回收企业向自然人报废产品出售者“反向开票”做法。配合再生资源回收企业增值税简易征收政策,落实落细所得税征管措施。持续开展“便民办税春风行动”,对资源综合利用企业的发票开具、纳税申报做好全方位宣传辅导,对符合条件企业精细分类、贴标画像,运用多种渠道精准推送政策。(国家税务总局青海省税务局牵头)
(三)增强金融服务支撑。定期举行政银企商专题对接活动,统筹做好政府支持、银行信贷、企业让利等工作。用好科技创新和技术改造再贷款等政策工具和中央财政专项贴息政策,引导金融机构加大对设备更新和技术改造的支持。推动金融机构有效对接制造业企业,加大制造业中长期贷款投放力度。引导金融机构积极对接碳金融和相关项目,加强对绿色智能家电生产、服务和消费的金融支持。鼓励银行机构在依法合规、风险可控前提下,适当降低乘用车贷款首付比例,合理确定汽车贷款期限、信贷额度。(省委金融办牵头)
(四)提升要素保障水平。简化前期审批手续,开辟审批“绿色”通道,对不新增土地、以设备更新为主的技术改造项目,加快能评、环评等前期审批手续办理。土地利用计划指标倾斜支持企业技术改造项目和回收循环利用项目用地。加大再生资源回收和加工利用项目用地支持力度,推动将交投点、中转站、分拣中心等生活垃圾分类收集、中转贮存及再生资源回收设施,纳入公共基础设施用地范围,保障合理用地需求。加强企业技术改造项目和回收循环利用项目的用能保障,优先对可实现减污降碳协同增效的新建、改建、扩建企业技术改造和再生资源利用项目开展节能审查。(省自然资源厅、省工业和信息化厅、省发展改革委、省生态环境厅按照职责分工落实)
八、组织实施
(一)加强组织领导。要进一步提高政治站位,充分认识开展大规模设备更新和消费品以旧换新工作的重大意义。在省发展改革委设立协调机制办公室,成立工作专班。各有关部门要全力推进本领域、本行业专项方案落地实施。各市州相应建立工作机制,按照全省统一部署,结合本地实际,细化目标任务和具体举措,加强项目储备,抓好工作落实。
(二)加强调度协调。要及时调度工作进展,评估工作成效,跟踪分析面临的新形势、新情况,研判可能出现的问题,会同相关部门有针对性的调整完善政策举措。要统筹好化债、财力和企业需求,因地制宜推进,防止加重地方政府和企业债务负担。对行动全过程开展重点督导、定期通报、查漏补缺、确保实效。重大事项及时按程序请示报告。
(三)加强宣传引导。各级各部门要通过政府网站、政务服务平台、政务新媒体、广播电视、报刊等媒介,做好政策解读,回应社会关切,让政策直达企业和消费者,让社会各方面稳信心、稳预期、稳投资。要及时宣传推广好经验、好做法,充分利用青洽会、大型主题消费等活动,营造推动大规模设备更新和消费品以旧换新的良好社会氛围。
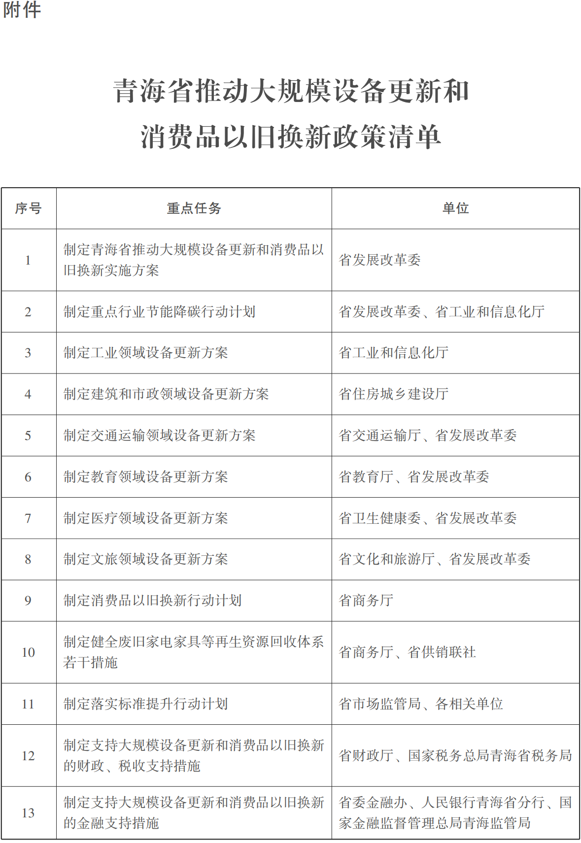
附件:青海省推动大规模设备更新和消费品以旧换新政策清单

摩熵医械2026-01-28
摩熵医械2026-01-13
摩熵医械2025-12-19
赛柏蓝2025-12-12
摩熵医械2025-11-28
摩熵医械2025-11-17
赛柏蓝2025-11-14
摩熵医械2025-11-12
赛柏蓝2025-11-12
CHC医疗传媒2025-10-30
2026-04-16
2026-04-15
2026-04-14
2026-04-14
2026-04-14
2026-04-14
2026-04-14
2026-04-13
2026-04-13
2026-04-13
2026-04-13
2026-04-13
2026-04-11
2026-04-09
2026-04-09
2025-01-14
2024-06-11
2024-05-08
2023-11-15
2023-10-30
2023-07-27
2023-06-21
2023-04-03
2023-03-08
2022-11-16
2025-01-14
2024-06-11
2024-05-08
2024-03-27
2024-03-12
2023-12-28
2023-11-15
2023-10-30
2023-07-27
2023-06-21
2023-05-04
2023-05-04
2023-04-18
2023-04-11
2023-04-03