400-9696-311 转1
400-9696-311 转2
400-9696-311 转3
400-9696-311 转4
2023-11-13
苏政办规〔2023〕13号
其他
江苏省
现行有效
2024-01-01
江苏省人民政府办公厅
关于加强个人诚信体系建设的实施意见
为弘扬诚信传统美德,加强个人诚信体系建设,营造良好社会信用环境,根据《国务院办公厅关于加强个人诚信体系建设的指导意见》《省委办公厅省政府办公厅关于印发江苏省推进社会信用体系建设高质量发展服务促进形成新发展格局实施意见的通知》,结合我省实际,提出如下实施意见。
一、总体要求
以习近平新时代中国特色社会主义思想为指导,深入学习贯彻党的二十大和习近平总书记对江苏工作重要讲话重要指示精神,认真落实党中央、国务院关于个人诚信体系建设的部署要求,积极培育和践行社会主义核心价值观,坚持政府推动、社会共建,坚持依法依规、保护权益,坚持全面推进、重点突破,坚持强化应用、奖惩联动,大力弘扬诚信文化,规范18周岁以上自然人信用记录和共享使用,完善个人信用信息安全、隐私保护与信用修复机制,大力实施守信激励与失信惩戒,使守信者受益、失信者受限,积极营造知信守信用信的良好社会氛围,助力高水平“诚信江苏”建设。
二、加强个人诚信宣传教育
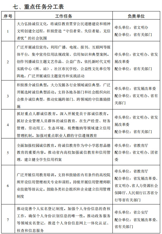
(一)大力弘扬诚信文化。把社会主义核心价值观融入法治建设、融入社会发展、融入日常生活,加强诚信文化建设,将诚信教育贯穿公民道德建设和精神文明创建全过程。大力普及信用知识,引导社会成员树立信用意识,关注自身信用状况,维护自身良好信用,积极营造“守信者荣、失信者耻、无信者忧”的社会氛围。
(二)广泛开展诚信宣传。结合国际消费者权益日、网络诚信宣传日、信用记录关爱日、诚信兴商宣传月等重要时间节点,利用广播、电视、报刊、互联网等媒体平台,集中宣传信用法规政策、信用知识和典型案例。依托新时代文明实践中心(所、站)、社区市民学校、公益性文化单位等阵地,广泛开展诚信主题宣传和实践活动,让诚信理念深入人心。
(三)积极推介诚信典型。大力发掘各行业领域诚信典型,广泛开展选树诚实守信道德模范、身边好人、诚实守信好青年、诚信之星、诚信标兵等活动,推出一批诚信人物、诚信群体,发挥先进典型示范作用,引导人们见贤思齐。支持各地各部门和社会组织向社会推介诚信典型,推动实施跨部门、跨领域的守信激励措施。
(四)抓好重点人群诚信教育。深入开展党员干部诚信教育,引导党员干部以身作则、率先垂范,带动形成诚信风尚。抓好企业管理人员群体的诚信教育,引导树立诚信守法经营理念,在生产研发、财务管理、劳动用工、生态环境、税费缴纳等领域建立信用管理机制。加强对重点职业人群的守信遵规教育,推广使用职业信用报告,引导职业道德建设和行为规范。
(五)全面加强校园诚信教育。将诚信教育作为中小学思想品德教育的重要内容,结合教育教学实际,在德育课程、校园生活和社会实践中开展诚信养成教育。推动省内高校加强诚信教育和信用管理,建立健全18周岁以上成年学生信用档案,将学生个人诚信作为评先评优、奖学金发放、鉴定推荐等环节的考量因素。对在国家考试中舞弊、学术造假、不履行助学贷款还款承诺、伪造就业材料等失信行为,依法依规记入个人信用档案。
(六)广泛开展信用教育培训。支持和鼓励省内有条件的高校院所开设信用管理相关专业和课程。加强对信用从业人员的诚信教育和职业培训,持续开展信用管理师职业技能等级认定。鼓励各类社会组织和企业建立信用管理制度,组织签署入职信用承诺书,开展信用知识培训,培育企业信用文化。
三、规范个人信用信息记录和共享使用
(一)完善个人实名登记制度。运用信息化技术手段,不断加强个人身份信息的查核工作,确保个人身份识别信息的唯一性。推动金融、民政、教育、司法、交通、社保、政务服务、税费缴纳、涉税中介服务、互联网、寄递、通信、水电气等领域实名登记,推进个人身份信息网上一体化认证、核查和信息服务,为准确采集个人信用记录奠定基础。
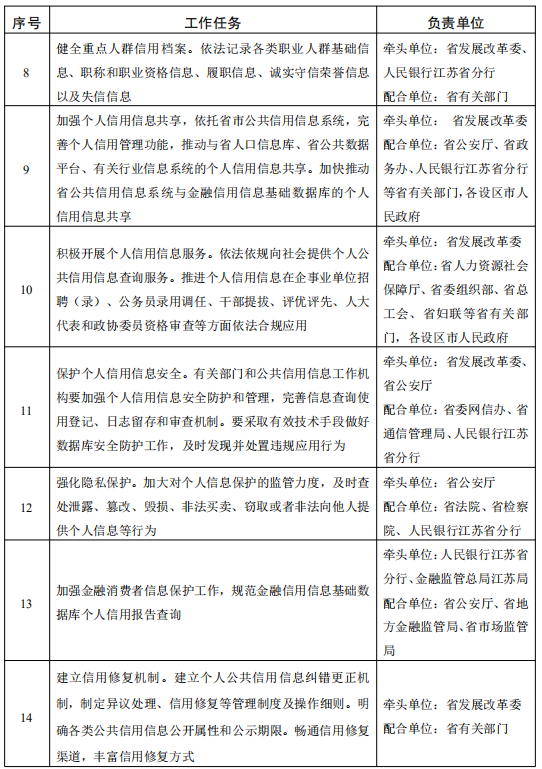
(二)健全重点人群信用档案。以食品药品、安全生产、劳动保护、消防安全、交通安全、生态环境、生物安全、招标投标、产品质量、税费缴纳、医疗卫生、社会保障、教育科研、文化旅游、工程建设、金融服务、知识产权、司法诉讼、电子商务、志愿服务、涉税中介服务、财政性资金使用、互联网应用服务等领域为重点,建立健全公务员、事业单位工作人员、企业法定代表人及相关责任人、律师、教师、医师、执业药师、评估师、税务师、注册消防工程师、会计师、审计师、房地产中介从业人员、认证人员、金融从业人员、导游、寄递人员、安全评估师、卫生评估师、交通运输从业人员、机动车驾驶人、环境影响评价及检验监测从业人员、质量检验检测人员、专利代理人、电子商务平台从业人员以及建设工程设计、施工、监理负责人及相关注册人员等重点人群个人信用档案。有关部门依法记录各类职业人群基础信息、职称和职业资格信息、履职信息、诚实守信荣誉信息,以及违反诚信执业相关规范造成不良影响的失信信息。鼓励行业协会商会等社会组织建立健全会员信用档案。
(三)加强个人信用信息共享。依托省市公共信用信息系统,完善个人信用管理功能,推动与省人口信息库、省公共数据平台、有关行业信息系统的个人信用信息共享。制定统一的个人公共信用信息目录,以重点职业人群信用信息归集为突破口,规范开展个人资格资质、表彰奖励、公共事业费欠缴、金融活动、行政许可、行政处罚、信用承诺及履诺等信用信息的归集共享。加快推动省公共信用信息系统与金融信用信息基础数据库的个人信用信息共享。
(四)积极开展个人信用信息服务。县级以上地方人民政府和相关部门要依法依规向社会提供个人公共信用信息查询服务。推进个人信用信息在企事业单位招聘(录)、公务员录用调任、干部提拔、评优评先、人大代表和政协委员资格审查等方面依法合规应用。探索基于个人公共信用信息的分类管理和诚信积分管理,将公共信用积分、商务信用积分与社会公共服务有效结合,拓展线上线下应用场景。鼓励将个人信用信息作为保险费率浮动、银行信贷发放、水电气等公共服务缴费方式调整的参考依据。
四、完善个人信用信息安全、隐私保护和信用修复机制
(一)保护个人信用信息安全。有关部门和公共信用信息工作机构要加强个人信用信息安全防护和管理,健全个人公共信用信息安全管理制度,规范查询权限和程序,完善信息查询登记、日志留存和审查机制,确保信息安全。要采取有效技术手段做好数据库安全防护工作,及时发现并处置违规应用行为。
(二)强化隐私保护。认真落实《中华人民共和国个人信息保护法》有关规定,加强个人信息采集、查询和使用的授权管理,对需要公开的个人信息依法进行脱敏处理。加大对个人信息保护的监管力度,及时查处泄露、篡改、毁损、非法买卖、窃取或者非法向他人提供个人信息等行为。强化对金融机构、征信机构、电信业务经营者、互联网信息服务提供者以及其他采集、查询、使用个人信用信息单位的重点监控,规范其个人信息处理行为。加强金融消费者信息保护工作,规范金融信用信息基础数据库个人信用报告查询。
(三)完善信用修复机制。建立个人公共信用信息纠错更正机制,制定异议处理、信用修复等管理制度及操作细则。切实保护信用主体的合法权益,明确各类个人公共信用信息公开属性和公示期限,不再公示、使用超过公示期限和已修复的公共信用信息。畅通信用修复渠道,丰富信用修复方式,支持个人在主动履行义务、纠正失信行为、消除不利影响后修复信用。
五、实施个人守信激励和失信惩戒
(一)广泛开展守信激励。实施“信用+”工程,在教育医疗、养老家政、就业创业、社会保障、文化旅游等领域打造信用惠民场景。对信用状况良好的行政相对人和诚实守信道德模范、优秀志愿者,行业协会商会推荐的诚信会员,以及新闻媒体挖掘的诚信主体等建立优良信用记录,在行政管理、公共服务中对其提供更多便利服务,在创业扶持等政府优惠政策实施中予以支持,在日常监督管理中优化检查方式。深化税银合作,创新提供更多信用类金融产品。推广应用个人公共信用信息报告,鼓励社会各方对信用状况良好的个人在公共交通、购物、租借租赁、旅游门票等方面提供优惠服务。
(二)规范实施失信惩戒。省有关部门要建立完善个人失信行为管理制度,规范认定个人失信行为。对有失信行为的个人,各地各部门在日常监督检查、行政许可、投资融资、政策扶持、考核表彰、高消费等方面依法依规采取限制措施,限制被招录(聘用)为公务员或事业单位工作人员,限制推荐为党代会代表、人大代表和政协委员候选人。在对失信企事业单位进行惩戒的同时,依照法律、法规和党中央、国务院政策文件规定,对相关责任人员采取相应的惩戒措施。推动严重失信主体名单信息公示,并及时共享至各行业领域业务平台,便于各部门自动比对、自动拦截。鼓励行业协会商会依据章程对信用状况不良的会员采取警示告诫、通报批评、降低评价等级、取消会员资格等措施。
六、强化保障措施
(一)加强组织领导。省社会信用体系建设议事协调机构负责统筹推进个人诚信体系建设工作,建立健全工作推进机制,对各地各部门推进情况进行跟踪督促和业务指导。涉及重点职业人群信用管理的部门负责相应信用信息系统建设和信用监管。
(二)健全制度规范。落实个人信息保护和网络安全相关法律法规,完善个人公共信用信息记录、归集、查询和应用等各环节的标准规范,优化个人失信行为认定、信用奖惩、信用修复、信息安全等管理制度,为个人诚信体系建设提供全面制度保障。
(三)强化责任落实。各地各部门要结合工作实际,强化协同联动,细化任务分工,认真抓好个人诚信体系建设各项工作。省社会信用综合管理部门要及时总结个人诚信体系建设工作成效,推广可复制、可借鉴的创新做法。鼓励和调动社会力量广泛参与“诚信江苏”建设,提高社会关注度、认知度、感受度,形成个人诚信建设的强大合力。



本意见自2024年1月1日起施行,有效期至2028年12月31日。《省政府办公厅关于印发江苏省加强个人诚信体系建设和全面加强电子商务领域诚信建设实施意见的通知》(苏政办发〔2017〕144号)同时废止。
赛柏蓝2026-04-24
摩熵医械2026-01-28
摩熵医械2026-01-13
摩熵医械2025-12-19
赛柏蓝2025-12-12
摩熵医械2025-11-28
摩熵医械2025-11-17
赛柏蓝2025-11-14
摩熵医械2025-11-12
赛柏蓝2025-11-12
2026-04-24
2026-04-24
2026-04-22
2026-04-22
2026-04-21
2026-04-21
2026-04-21
2026-04-20
2026-04-16
2026-04-15
2026-04-15
2026-04-14
2026-04-14
2026-04-14
2026-04-14
2025-07-02
2024-01-05
2023-11-13
2023-11-13
2023-10-05
2023-04-27
2026-03-31
2026-01-13
2025-09-19
2025-07-02
2025-05-27
2025-05-14
2024-08-06
2024-07-15
2024-05-06
2024-02-02
2024-01-05
2023-11-13
2023-11-13
2023-10-05
2023-09-22