400-9696-311 转1
400-9696-311 转2
400-9696-311 转3
400-9696-311 转4
2023-11-13
苏政办规〔2023〕13号
其他
江苏省
现行有效
2024-01-01
江苏省人民政府办公厅
关于全面加强电子商务领域
诚信建设的实施意见
为贯彻落实国家发展改革委等9部门《关于全面加强电子商务领域诚信建设的指导意见》和商务部、中央网信办、国家发展改革委《“十四五”电子商务发展规划》要求,建立健全我省电子商务领域诚信体系,褒扬诚信,惩戒失信,营造良好的市场信用环境,促进电子商务持续健康发展,结合我省实际,提出如下实施意见。
一、总体要求
以习近平新时代中国特色社会主义思想为指导,深入学习贯彻党的二十大和习近平总书记对江苏工作重要讲话重要指示精神,认真落实国家和省关于电子商务领域信用建设的部署要求,积极培育和践行社会主义核心价值观,坚持政府推动、社会共建,坚持多管齐下、协同监管,坚持标本兼治、全面推进,大力推动电子商务领域信用记录共建共享共用,建立健全守信激励与失信惩戒制度,构建以信用为基础的新型监管机制,营造诚实守信的电子商务发展环境,为我省经济社会持续健康发展提供重要支撑。
二、加强电子商务全流程信用建设
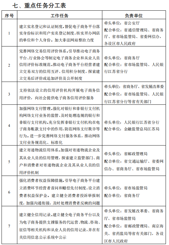
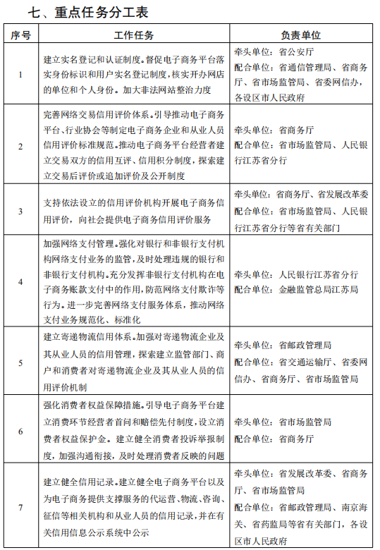
(一)建立实名登记和认证制度。电子商务平台要落实身份标识和用户实名登记制度,对进入平台销售商品或者提供服务的单位和个人核实身份。以食品(保健食品)、药品、医疗器械、化妆品、农产品、日用消费品等关系人民群众生命财产安全的产品为重点,严格依照法律法规规定办理登记和许可手续,并将营业执照或身份核验标识等信息向社会公开。加大非法网站整治力度,打击伪造、冒用企业名称等失信行为。市场监管部门要督促电子商务平台完善交易规则,落实交易安全保障、商品和服务质量保障、消费者权益保护等管理责任。
(二)完善网络交易信用评价体系。各相关部门要引导推动电子商务平台、行业协会等制定电子商务企业和从业人员信用评价标准规范,逐步建立统一的电子商务信用评价体系。电子商务平台经营者应当建立健全电子商务交易双方信用互评、信用积分制度,探索建立交易后评价或追加评价制度,将评价结果和积分充分公开,供市场交易者参考,不得删除消费者评价记录。支持电子商务平台加强对失信行为的甄别与分类,防范信用炒作风险。支持依法设立的信用评价机构开展电子商务信用评价,建立对电子商务平台、入驻商家和上下游企业的综合信用评价机制。
(三)加强网络支付管理。强化对银行和非银行支付机构网络支付业务的监管,及时处理违规的银行和非银行支付机构。切实落实非银行支付机构网络支付业务管理规定,加强电子商务平台与非银行支付机构的协调配合,充分发挥非银行支付机构在电子商务账款支付中的作用,防范网络支付欺诈等行为。进一步完善网络支付服务体系,推动网络支付业务规范化、标准化。
(四)建立寄递物流信用体系。加强对寄递物流企业及其从业人员的信用管理,探索建立监管部门、商户和消费者对寄递物流企业及其从业人员的信用评价机制,定期发布寄递物流企业信用状况。在物流企业认定和项目安排、评先评优、放心消费创建、专用车辆通行、日常市场监管等方面查询应用信用信息,对失信企业实行差别化管理。建立健全责任追究机制,对被列入严重失信主体名单的寄递物流企业实施限制入驻电子商务平台、依法责令停业整顿直至吊销其经营许可证等措施。对寄递物流企业及其从业人员的文明交通守信情况进行考核。
(五)强化消费者权益保障措施。引导电子商务平台建立消费环节经营者首问和赔偿先付制度,依法建立完善七日无理由退货规则,设立消费者权益保护金。电子商务平台和市场监管部门建立健全消费者投诉举报制度,加强沟通衔接,及时处理消费者反映的问题。建立消费者和用户监督机制,加强社会监督,营造良好的消费维权环境。强化客户权益保护,保障客户的知情权、选择权,加强信息安全管理。
三、全面推动电子商务信用信息共建共享
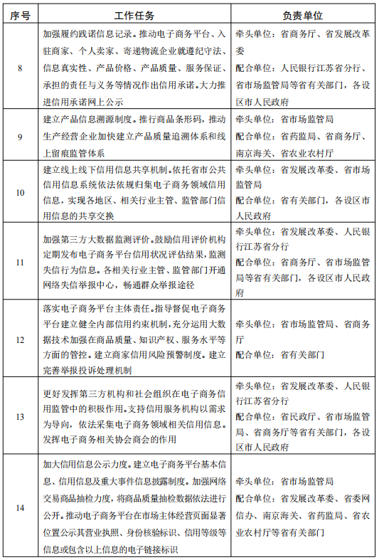
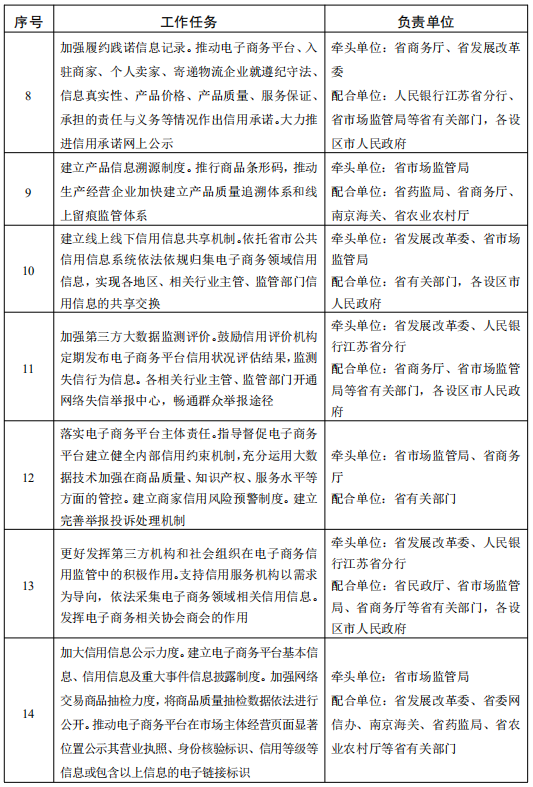
(一)建立健全信用记录。各相关行业主管、监管部门要建立信用信息共享机制,健全电子商务平台以及为电子商务提供支撑服务的代运营、物流、咨询、征信等相关机构和从业人员的信用记录,并在有关信用信息公示系统中公示。电子商务平台要建立完善交易双方信用记录,依法依规及时将恶意评价、恶意刷单、虚假流量、图物不符、假冒伪劣、价格欺诈等失信行为信息纳入信用档案,依法报送相关行业主管、监管部门。
(二)加强履约践诺信息记录。在电子商务领域推行信用承诺制度,推动电子商务平台、入驻商家、个人卖家、寄递物流企业就遵纪守法、信息真实性、产品价格、产品质量、服务保证、承担的责任与义务等情况作出信用承诺,引导各类主体严守质量诚信、价格诚信、物流诚信、支付诚信和售后服务诚信。大力推进信用承诺网上公示,接受社会监督,并作为事中事后监管的参考。各级行业主管部门在投诉举报、随机抽查、专项治理等工作中发现市场主体违反承诺,应当记入信用档案。
(三)建立产品信息溯源制度。推行商品条形码,围绕食用农产品、食品、药品、农业生产资料、特种设备、危险品、稀土产品等重要产品,推动生产经营企业加快建立来源可查、去向可追、责任可究的产品质量追溯体系,引导支持电子商务平台和物流企业建立产品上架、销售、配送、签收、评价、投诉全方位全过程的线上留痕监管体系。创新质量安全和公共安全监管模式,探索实施产品全过程智能化“云监管”。完善产品质量安全风险预测预警机制,加强对跨境产品的监管。
(四)推动建立线上线下信用信息共享机制。依托省市公共信用信息系统依法依规归集电子商务领域信用信息,实现各地区、相关行业主管、监管部门信用信息的共享交换。引导和规范信用服务机构依法采集、整合电子商务领域交易主体信用信息。支持地方政府与电子商务平台、信用服务机构等各类社会机构建立信用信息采集、共享和应用机制,实现电子商务领域信用信息交互融合、共同应用。
四、大力实施电子商务信用监管
(一)加强第三方大数据监测评价。鼓励信用评价机构定期发布电子商务平台信用状况评估结果,监测失信行为信息。加强对江苏“12345”、市场监管“12315”、文化举报“12318”等举报投诉服务平台电子商务失信信息的整合、共享、推送。电子商务平台要畅通在线投诉、售后维权的通道。各相关行业主管、监管部门开通网络失信举报中心,畅通群众举报途径。省市公共信用信息系统要依法依规及时归集部门监管、大数据监测、群众举报等渠道形成的电子商务领域失信信息。
(二)健全政府部门协同监管机制。利用网络交易监控平台,推进信用、市场监管、网信、工业和信息化、公安、税务、商务、通信、邮政、海关等部门系统互联互通和工作协调配合。建立不良信用信息定期通报制度,各行业主管、监管部门根据不良信用信息加强源头监管。构建以信用为基础的电子商务新型监管机制,实施信用分级分类监管,建立集风险监测、网上抽检、源头追溯、属地查处、区域联动、信用管理为一体的电子商务信用监督机制。对跨境电商通过虚假交易、支付、物流数据逃避海关和检验检疫监管的行为,加大整治力度。
(三)提高电子商务平台的信用管理水平。支持电子商务平台依法采集、整合和使用线上线下数据资源,对政府部门监管中产生的可公开信用信息与自身掌握的信用信息进行汇聚整合和关联分析,构建大数据监管模型,及时掌握市场主体经营交易信用状况。根据信用状况对平台内经营者进行分类管理,有效识别失信商家,为诚信商家和客户提供优良的交易环境及平台服务。督促电子商务企业进一步加强内部信用管理和评价工作,配合政府部门开展监管执法工作。
(四)落实电子商务平台主体责任。指导督促电子商务平台落实商品质量管理责任,建立健全内部信用约束机制,充分运用大数据技术加强在商品质量、知识产权、服务水平等方面的管控。建立商家信用风险预警制度,在接到监管部门推送的平台内经营者严重违法失信名单信息后,及时向社会公众发出在线消费警示;及时公示销售假冒伪劣商品、恶意刷单炒信等商家相关信息,发布风险提示。电子商务平台要及时将掌握的涉嫌违法违规线索报送相关行业主管、监管部门,并配合进行查处。各级行业主管、监管部门要加大对重点电子商务平台的指导,引导和促进电子商务平台切实改进在集中促销、广告宣传、消费维权、税费缴纳等方面存在的问题,提高平台履行法定义务和社会责任的水平。
(五)更好发挥第三方机构和社会组织在电子商务信用监管中的积极作用。支持信用服务机构以需求为导向,依法采集电子商务领域相关信用信息,加大信用产品研发力度,提供信用调查、信用评估、信用担保、信用保险等产品和服务。切实加强对信用服务机构的培育、规范和监管工作。注重发挥电子商务相关行业协会商会作用,推动加强电子商务企业自我信用约束和行业自律。
五、依法依规开展电子商务信用奖惩
(一)加大信用信息公示力度。各相关行业主管、监管部门要建立电子商务平台基本信息、信用信息及重大事件信息披露制度。各级市场监管部门加强网络交易商品抽检力度,将商品质量抽检数据、消费投诉数据记入企业信息档案,依法对外公开。建立网络价格交易行为信息发布制度。推动电子商务企业在经营页面显著位置公示其营业执照、身份核验标识、信用等级等信息或包含以上信息的电子链接标识,完整公示产品信息和服务承诺,引导电子商务企业公示采购、销售、物流等信息。健全个人信息保护制度,保护电子商务领域消费者个人隐私。加大对可信认证网站、第三方可信平台的推广,树立电子商务认证网站的可信性和权威性,提高消费者及企业用户对电子商务交易平台信任度。
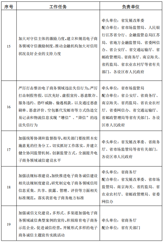
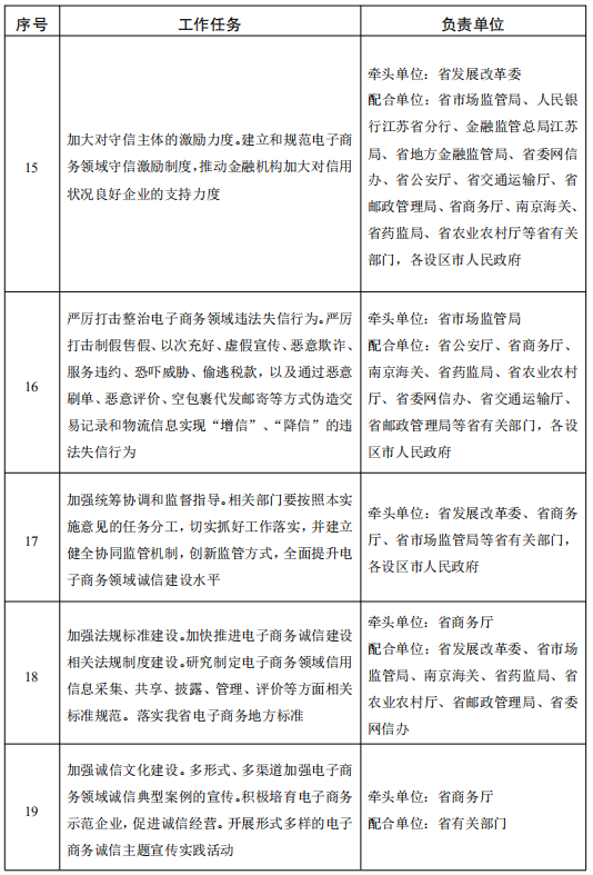
(二)加大对守信主体的激励力度。大力实施电子商务领域守信激励措施,在商务领域活动中加大对信用状况良好主体的推介力度,在续期办证、开具上市证明等方面给予绿色通道,在公共服务、市场交易、社会管理等方面给予便利。鼓励电子商务平台对信用状况良好的主体在搜索排序、流量分配、营销活动参与机会、信用积分等方面给予倾斜,强化正面激励引导。推动金融机构加大对信用状况良好企业的支持力度,优化贷款流程,创新金融产品,积极做好金融服务。
(三)依法依规开展失信惩戒。各相关行业主管、监管部门要加大对信用状况不良的电子商务平台及相关企业的监管力度,提高检查频次,依法限制经营、融资授信、上市合规证明开具等,对有关失信人员依法限制担任企业法定代表人、负责人、董事、监事、高级管理人员职务。支持电子商务平台按照有关管理规定,对信用状态不良主体实施限制入驻会员、降低信用等级、屏蔽或关闭店铺、查封电子商务账户、公开曝光等惩戒措施。鼓励社会各方对出售禁售品、商品违规发布、商品侵权、信用炒作、哄抬价格等严重违法失信行为予以举报,加大对举报信息的核查。
(四)严厉打击整治电子商务领域违法失信行为。严厉打击制假售假、以次充好、虚假宣传、恶意欺诈、服务违约、恐吓威胁、偷逃税款,以及通过恶意刷单、恶意评价、空包裹代发邮寄等方式伪造交易记录和物流信息实现“增信”“降信”的违法失信行为。探索推进对即时通信等社交网络服务的监管力度,逐步加强对通过个人社交平台进行交易行为的监测,依法查处违法交易行为。严厉打击利用电子商务平台或物流体系非法采集、滥用、泄露和倒卖个人信息的行为。严厉打击和治理电信网络新型违法犯罪,分别建立涉案账户管控机制、企业账户风险防范机制、电信诈骗涉案账户查控机制和网络查控平台。
六、保障措施
(一)加强统筹协调和监督指导。网信、发展改革、工业和信息化、市场监管、商务、人民银行、公安、交通运输、海关、药品监管、邮政、通信、税务等相关部门,要按照本实施意见的任务分工,切实抓好工作落实,并建立健全协同监管机制,创新监管方式,全面提升电子商务领域诚信建设水平。
(二)加强制度规范建设。完善电子商务诚信领域信用信息采集、共享、披露、管理、评价等方面相关标准规范。认真落实江苏省《电子商务平台管理规范》,规范电子商务交易及有关服务行为。鼓励省内企业参与电子商务国家标准和国际标准制定。支持我省国家电子商务示范城市、示范基地、示范企业在跨境电子商务、电子商务交易纠纷处理等方面先行先试,为电子商务相关政策法规、标准规范的研究制定提供实践依据。
(三)加强诚信文化建设。以春节、国际消费者权益日、网络购物节等为契机,开展形式多样的电子商务诚信主题宣传实践活动。通过电视、报纸、网站、微博、微信等各类媒体平台,多形式、多渠道加强电子商务领域诚信典型案例的宣传。发挥电子商务平台主体作用,加强对电子商务各类主体的诚信教育,鼓励电子商务平台将信用状况作为商家入驻的重要考量因素。积极培育电子商务示范企业,推进电子商务领域放心消费创建活动,共同营造诚实守信的网络交易环境和安全放心的网络消费环境。



本意见自2024年1月1日起施行,有效期至2028年12月31日。《省政府办公厅关于印发江苏省加强个人诚信体系建设和全面加强电子商务领域诚信建设实施意见的通知》(苏政办发〔2017〕144号)同时废止。
摩熵医械2026-01-28
摩熵医械2026-01-13
摩熵医械2025-12-19
赛柏蓝2025-12-12
摩熵医械2025-11-28
摩熵医械2025-11-17
赛柏蓝2025-11-14
摩熵医械2025-11-12
赛柏蓝2025-11-12
CHC医疗传媒2025-10-30
2026-03-09
2026-03-09
2026-03-06
2026-03-05
2026-03-05
2026-03-05
2026-03-05
2026-03-04
2026-03-04
2026-03-03
2026-03-02
2026-03-02
2026-03-02
2026-03-02
2026-03-02
2025-07-02
2024-01-05
2023-11-13
2023-11-13
2023-10-05
2023-04-27
2026-01-13
2025-09-19
2025-07-02
2025-05-27
2025-05-14
2024-08-06
2024-07-15
2024-05-06
2024-02-02
2024-01-05
2023-11-13
2023-11-13
2023-10-05
2023-09-22
2023-08-03