400-9696-311 转1
400-9696-311 转2
400-9696-311 转3
400-9696-311 转4
2024-05-06
苏政发〔2024〕41号
其他
江苏省
现行有效
2024-05-06
江苏省人民政府
江苏省推动大规模
设备更新和消费品以旧换新行动方案
根据《国务院关于印发〈推动大规模设备更新和消费品以旧换新行动方案〉的通知》(国发〔2024〕7号),结合我省实际,制定本行动方案。
一、总体要求
以习近平新时代中国特色社会主义思想为指导,统筹扩大内需和深化供给侧结构性改革,实施设备更新、消费品以旧换新、回收循环利用、标准提升四大行动,更好扩投资、促消费,因地制宜加快发展新质生产力,提高经济循环质量和水平。坚持市场为主、政府引导,鼓励先进、淘汰落后,标准引领、有序提升,力争到2027年,工业、建筑、交通、农业、科教、文旅、医疗、能源环境等领域设备投资规模较2023年增长30%左右;重点行业先进产能比重大幅提高,高质量耐用消费品市场份额显著增加,资源回收循环利用水平持续提升。
二、实施设备更新行动
(一)推动制造业设备更新与技术改造。
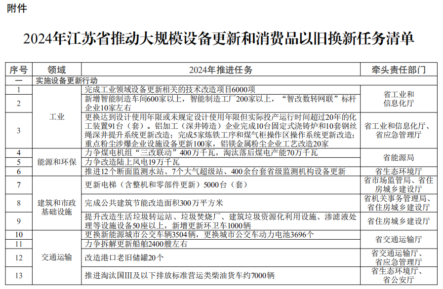
1﹒加快重点行业技术改造。聚焦重点行业推动设备更新和技术改造,争取每年组织实施6000个以上技术改造项目。推动冶金、化工、建材、轻工、纺织、机械等行业设备更新升级和工艺流程优化改造,加快淘汰落后低效设备、超期服役老旧设备。对标国际先进更新光伏、航空、动力电池、机器人等行业一批高技术、高效率、高可靠性设备。加大工业母机、机器人、电力装备、工程机械等高端产品和优势产品供给。(省工业和信息化厅牵头负责)
2﹒推动企业“智改数转网联”。加快推动设备联网和生产环节数字化改造,打造一批智能制造车间、智能制造工厂和“智改数转网联”标杆企业,加快工业互联网建设和普及应用,到2027年实现规模以上工业企业数字化改造全覆盖并向中小企业延伸,数字化研发设计工具普及率、关键工序数控化率分别超过90%、75%。(省工业和信息化厅牵头负责)
3﹒推动企业绿色低碳转型升级。提升重点行业用能设备能效水平,应用推广节能、节水、环保等先进技术装备,推动电机、泵、变压器、锅炉等重点用能设备更新换代,到2027年重点行业能源利用效率达到国际先进水平。按规定享受购置节能节水、环境保护等专用设备所得税抵免。对不新增土地、以设备更新为主的技术改造项目,推广承诺备案制,简化前期审批手续。(省工业和信息化厅牵头负责)
4﹒推动重点行业企业安全更新改造。推动化工企业对使用年限较长和能耗、排放、安全、技术指标落后的老旧生产装置更新改造,到2027年更新替代150台(套)以上老旧化工装置;铝加工(深井铸造)企业累计完成70台(套)以上固定式浇铸炉和40套钢丝绳深井提升系统装置设备更新改造;钢铁企业炼铁工序和煤气柜操作区操作系统更新改造20家以上;重点粉尘涉爆企业设施设备更新400家以上,铝镁金属粉尘企业工艺改造100家以上。(省工业和信息化厅、省应急管理厅牵头负责)
(二)加快能源和环保领域设备更新。
5﹒加快能源领域设备更新。推动煤电机组“三改联动”,争取到2027年累计完成改造规模1000万千瓦以上,淘汰落后煤电产能200万千瓦以上。优化骨干电网建设,到2027年输配电设备更新投资240亿元以上。鼓励并网运行超过15年或单台机组容量小于1.5兆瓦的陆上风电场开展改造升级。(省能源局牵头负责)
6﹒加快生态环境领域设备更新。实施废水、废气、固废等污染物处理设施升级改造。到2027年更新提升78个断面监测水站、4500个大气站点、14个省级监测机构的仪器设备。(省生态环境厅牵头负责)
(三)推进建筑和市政基础设施领域设备更新。
7﹒推进老旧住宅电梯更新改造。推动使用15年以上老旧住宅电梯安全评估及隐患整治,加快更新不符合标准、安全风险高的老旧住宅电梯,到2027年累计更新(含整机和零部件更新)老旧住宅电梯4.5万台。支持按规定使用住房公积金加装电梯和使用住宅专项维修资金加装更新电梯。(省住房城乡建设厅、省市场监管局牵头负责)
8﹒推进既有建筑节能改造。加快对使用年限长、能效低、节能潜力大的建筑能源设备(包含供暖、通风与空调系统冷热源设备、输配系统、末端空气处理设备等)、外墙保温系统、外门窗系统、照明设备等进行更新改造。到2027年完成公共机构既有建筑节能改造面积1000万平方米以上。(省住房城乡建设厅、省机关事务管理局牵头负责)
9﹒推进城市生命线更新改造。加快城镇供水厂和居民小区二次供水设施设备更新、污水处理设施设备更新、液化石油气充装站对标更新建设、城市生命线安全工程建设,完善配套物联智能感知设备加装和更新,配套搭建监测物联网,力争到2027年累计完成更新改造投资超160亿元。(省住房城乡建设厅牵头负责)
10﹒推进环卫设施设备更新。加快生活垃圾处理设施设备、环卫车辆、建筑垃圾资源化利用设施设备等更新,到2027年完成60条以上既有生活垃圾焚烧厂生产线超低排放改造、400座以上生活垃圾转运站、可回收物分拣中心、渗滤液处理等环卫设施设备提升改造。(省住房城乡建设厅牵头负责)
(四)推动交通运输设备更新。
11﹒推动运输车辆设备更新。加大公共领域新能源车辆推广应用,支持老旧新能源车辆和动力电池更新换代,到2027年新能源城市公交车辆占比达到85%,新增和更新新能源城市公交车辆9000辆以上,更换公交车动力电池1.2万个。力争2025年底基本淘汰国Ⅲ及以下排放标准柴油货车,鼓励有条件地区淘汰国Ⅳ排放标准营运类柴油货车。(省交通运输厅、省生态环境厅牵头负责)
12﹒推动船舶设备更新。鼓励淘汰船龄达到老旧河船年限的内河航运船舶,推动新能源和LNG等动力船舶应用,力争到2027年纯电动内河集装箱船舶投放15艘以上。(省交通运输厅牵头负责)
13﹒推动港口设备更新。鼓励新增、更换和改造应用新能源和清洁能源的港口作业机械、港内车辆、海事巡查等装备,到2027年改造老旧储罐200个以上。(省交通运输厅、省应急管理厅牵头负责)
(五)推动农业农村装备设备更新。
14﹒推动农机装备更新。淘汰报废老旧农机,加大耕、种、管、收、烘各环节农机装备更新力度,加快高效低耗智能农机推广应用,争取到2027年报废更新农机14.9万台(套)。(省农业农村厅牵头负责)
15﹒推动农业设施设备更新。支持各地开展种植、畜禽、水产等现代化农业生产和农产品产地冷藏保鲜、烘干等设施设备更新。到2027年,力争改造提升老旧设施棚室20万亩,实施300个规模养殖场设施设备提档升级,实施30万亩池塘标准化改造,完成2000艘以上渔船北斗终端等设施设备更新改造,改造智能绿色产地烘干中心200个。(省农业农村厅牵头负责)
(六)推动教育文旅医疗设备更新。
16﹒推动教育领域设备更新。更新置换一批高校、职业院校(含技工院校)先进教育教学与实习实训设备、科研仪器设备,添置更新一批中小学理科实验室仪器设备、信息化教学设备等,到2027年更新20万台(套)以上。(省教育厅、省人力资源社会保障厅牵头负责)
17﹒推动文旅设施设备更新。开展索道缆车、游乐设备、演艺设备、景区智能设备等更新提升,推广人工智能、虚拟现实、智能穿戴等技术的应用,到2027年累计更新文旅设施设备60台(套)以上。(省文化和旅游厅牵头负责)
18﹒推动卫生健康领域设备更新。推进医疗卫生机构装备和信息化设施迭代升级,鼓励具备条件的医疗机构加快医学影像、放射治疗、远程诊疗、手术机器人等医疗装备和信息化设施更新,到2027年力争更新24万台(套)。推动医疗机构开展病房改造,补齐病房环境与设施短板。(省卫生健康委牵头负责)
三、实施消费品以旧换新行动
19﹒开展汽车以旧换新。开展汽车消费促进活动,支持各地开展新能源汽车进县乡、进园区、进机关活动。支持汽车报废更新,鼓励有条件的地区支持汽车置换更新。到2027年新车销量中新能源汽车占比力争达50%。加快推进充电桩、储能等设施建设和配套电网改造,补齐县城、乡镇充电设施建设短板,加强城市停车设施建设,到2027年新能源车桩比达到2:1。鼓励有条件的地区发放汽车消费券,鼓励金融机构加大汽车消费金融支持力度,合理确定汽车贷款具体发放比例、期限和利率。将充(换)电设施用地纳入公用设施营业网点用地范围,鼓励对充(换)电设施给予建设运营补助。(省商务厅、省工业和信息化厅、省住房城乡建设厅、省能源局分别负责)
20﹒开展电动自行车以旧换新。结合电动自行车安全隐患全链条整治行动,组织开展电动自行车及蓄电池以旧换新工作,有序淘汰非标电动自行车,推动电动自行车电池溯源管理。鼓励生产商、经销商让利开展电动自行车以旧换新,鼓励有条件的地区发放电动自行车换新消费券。(省消防救援总队、省应急管理厅、省公安厅、省工业和信息化厅、省商务厅、省市场监管局分别负责)
21﹒开展家电产品以旧换新。开展绿色节能家电促消费活动,支持各地开展家电以旧换新促销活动。完善家电销售与服务网络,支持开设以旧换新专区,提供价格立减、取旧送新、免费安装等“一站式”服务。(省商务厅、省供销社牵头负责)
22﹒推动家装消费品换新。支持居民开展旧房装修、厨卫等局部改造,推动家装样板间进商场、进社区、进平台。持续推进居家适老化改造和智能化升级。组织开展家装促销活动,促进“互联网+家装”“互联网+二手家居”等新业态新模式发展。鼓励有条件的地区发放家装消费券,组织开展家具家装下乡。鼓励金融机构提供低息信贷产品。(省商务厅、省民政厅、省住房城乡建设厅分别负责)
四、实施回收循环利用行动
23﹒完善废旧产品设备回收网络。加大再生资源回收体系建设,完善社区回收网点、街道中转站、区县分拣中心布局,到2027年再生资源回收企业数量超18000家、综合分拣中心数量超100个。加快“换新+回收”“送装+拆收”“以车代库”等新模式发展。强化社会源废弃物分类归集、中转贮存等回收设施用地保障,将其纳入公共基础设施用地范围,符合《划拨用地目录》相关规定的,可通过划拨方式供地。保障废旧物资回收车辆合理路权。(省商务厅、省自然资源厅、省公安厅、省供销社分别负责)
24﹒加大废旧产品设备回收力度。鼓励报废汽车回收企业提供上门取车等便捷服务。鼓励建立退役新能源设备拆除、拆解、运输、回收、利用处置“一站式”服务模式。逐步构建以电池制造企业、第三方回收方为主体的规范化电池回收体系。力争到2027年,报废汽车回收量较2023年增长约一倍,废旧家电回收量较2023年增长30%。(省商务厅、省发展改革委、省工业和信息化厅分别负责)
25﹒促进二手商品交易便利化、规范化。落实小型非营运二手车交易登记跨省通办、一网通办政策,加强汽车流通信息服务(二手车)系统建设应用,稳步扩大二手车出口规模。鼓励有条件的地区建设集中规范的二手商品交易市场。(省商务厅、南京海关分别负责)
26﹒有序推进装备再制造和梯次利用。提升汽车零部件、工程机械、机床、办公信息设备产品等再制造水平,推动发动机、工业机器人等新兴领域再制造产业发展,到2027年培育一批再制造领军企业。推动风电、光伏等关键零部件设备再制造,推动废旧动力电池安全梯次利用。(省发展改革委、省工业和信息化厅牵头负责)
27﹒推动资源高水平再生利用。促进资源循环再生利用产业集聚化、规模化发展,到2027年布局培育100家以上资源循环利用产业基地和骨干企业,再生材料在资源供给中占比显著提升。提升废弃电子电器产品资源化利用和无害化处理水平,支持退役风电、光伏设备循环利用项目建设。加大用地要素保障,优化环评、能评审批程序。落实相关税收政策及国家关于资源回收企业向自然人报废产品出售者“反向开票”等措施。(省发展改革委、省生态环境厅牵头负责)
五、实施标准升级行动
28﹒加快完善能耗、排放、技术标准。严格执行单位产品能耗限额、能源效率强制性标准,抓紧制定修订一批能耗限额、产品设备能效、污染物排放等地方标准,动态更新我省相关领域能效标杆水平和基准水平。加强低碳技术标准攻关,加快完善企业碳排放核算和产品碳足迹标准。到2027年制定修订100项能耗、排放领域的地方标准、团体标准和企业标准。(省市场监管局牵头负责)
29﹒提升产品技术标准。执行消费品质量标准,制定全省重点工业产品质量安全监管目录,提高质量安全治理水平。围绕江苏产业特色,加快制定完善电动汽车、智能网联汽车、动力电池、储能、光伏、电动自行车等产业发展急需标准。到2027年,推动制定实施100项产品技术领域的地方标准、团体标准和企业标准。(省市场监管局牵头负责)
30﹒完善资源循环利用标准。健全大宗固废回收利用、新兴产业废弃物循环利用、生活垃圾资源化利用、再生资源回收利用标准。研究制定废弃光伏组件综合利用、废旧电池性能评估及回收再利用等相关地方标准。(省市场监管局牵头负责)
六、保障措施
(一)加强组织领导。省发展改革委会同有关部门建立工作协调推进机制,负责分析研判,定期开展调度,制定年度任务清单和政策清单,强化统筹协调、推动省市县联动,协调解决工作中的具体问题。省有关部门强化协同配合,分行业、分领域制定工作方案、配套政策和任务清单,推动各项任务落实落细。(各有关部门分别负责)
(二)加大财政政策支持力度。积极争取中央预算内投资、超长期特别国债等国家资金支持符合条件的设备更新、以旧换新、循环利用和标准提升等项目。统筹省以上相关财政专项资金,综合运用财政奖补、财政贴息、担保费补贴、政府采购等多种工具,加大对设备更新和消费品以旧换新支持力度。用好省制造强省建设、卫生健康、生态环保、现代农业发展等专项资金,对工业、医疗卫生、农业等领域的设备更新给予补助支持。更好发挥财政资金牵引和撬动作用,对制造业企业、城市更新和建筑市政、交通等领域设备更新贷款给予财政贴息支持。统筹省商务发展等专项资金支持绿色节能家电等以旧换新。鼓励将符合条件的项目纳入地方政府专项债券申报范围。落实政府绿色采购政策,推动党政机关、教育、医疗卫生等公共机构加大绿色产品采购力度。落实税收支持政策,持续优化纳税服务。鼓励市县与省联动,支持设备更新和消费品以旧换新。(省财政厅、省税务局牵头负责)
(三)优化金融支持。积极争取国家科技创新和技术改造再贷款。综合运用融资担保、贴息、风险补偿等金融工具和政策措施,引导金融机构加大对设备更新和技术改造的信贷投放力度,合理确定贷款利率。鼓励融资租赁参与教育、卫生健康等重点领域设备更新。鼓励金融机构加强对大宗耐用消费品以旧换新的金融支持,在依法合规、风险可控前提下合理确定首付比例,简化办理流程,创新绿色金融产品与服务。(省委金融办、人民银行江苏省分行、金融监管总局江苏局、省财政厅、省工业和信息化厅分别负责)
(四)加强要素保障和创新支撑。加大用地、用能、环境容量等要素保障力度。强化创新支撑,聚焦高效节能产品设备生产制造、资源循环利用、高端装备再制造等,开展共性关键技术研发和成果转化,积极培育高端装备制造、智能家居、健康家居、新能源汽车、再生资源精深加工等龙头企业和专精特新企业。(省自然资源厅、省发展改革委、省科技厅、省工业和信息化厅分别负责)
(五)加大宣传引导。持续开展“苏新消费”等各类促消费主题活动,加强政策宣传解读,营造良好社会氛围。选树一批优秀项目、典型案例,推广一批可借鉴、可复制的先进经验。充分运用广播电视、新媒体、电商平台等渠道加大消费品安全使用、以旧换新宣传力度,引导消费者增强安全环保可持续的消费观。(各有关部门分别负责)
附件:2024年江苏省推动大规模设备更新和消费品以旧换新任务清单


赛柏蓝2026-04-24
摩熵医械2026-01-28
摩熵医械2026-01-13
摩熵医械2025-12-19
赛柏蓝2025-12-12
摩熵医械2025-11-28
摩熵医械2025-11-17
赛柏蓝2025-11-14
摩熵医械2025-11-12
赛柏蓝2025-11-12
2026-04-24
2026-04-24
2026-04-22
2026-04-22
2026-04-21
2026-04-21
2026-04-21
2026-04-20
2026-04-16
2026-04-15
2026-04-15
2026-04-14
2026-04-14
2026-04-14
2026-04-14
2026-03-31
2026-01-13
2025-07-02
2024-05-06
2024-02-02
2024-01-05
2023-11-13
2023-11-13
2023-10-05
2023-05-19
2023-04-27
2026-03-31
2026-01-13
2025-09-19
2025-07-02
2025-05-27
2025-05-14
2024-08-06
2024-07-15
2024-05-06
2024-02-02
2024-01-05
2023-11-13
2023-11-13
2023-10-05
2023-09-22