400-9696-311 转1
400-9696-311 转2
400-9696-311 转3
400-9696-311 转4
2023-01-03
湘卫发〔2022〕3号
其他
湖南省
现行有效
2023-01-03
湖南省卫生健康委
湖南省“十四五”医疗卫生服务体系规划
为进一步优化全省医疗卫生资源配置,建设优质高效的医疗卫生服务体系,指导各地科学制定实施区域卫生规划和医疗机构设置规划,根据国家“十四五”医疗卫生服务体系规划部署和《基本医疗卫生与健康促进法》《湖南省贯彻落实〈“健康中国2030”规划纲要〉实施方案》《健康湖南“十四五”建设规划》等文件,制定本规划。
一、规划背景
(一)发展现状
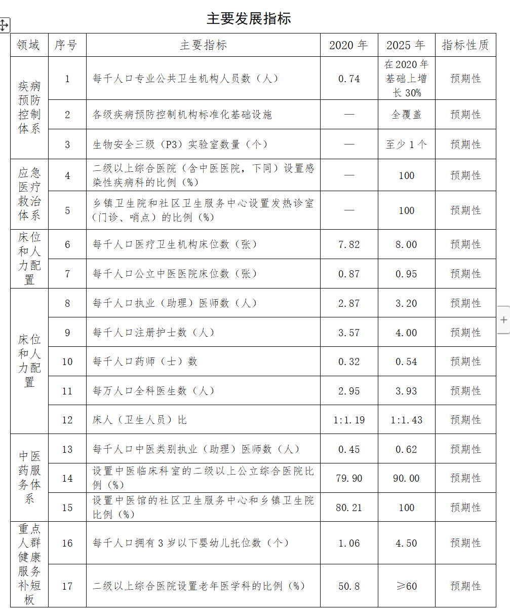
“十三五”期间,全省各级各有关部门进一步加强医疗卫生资源宏观调控和优化布局,医疗卫生服务体系建设取得积极进展,为有效应对新冠肺炎疫情、圆满完成健康扶贫任务、全力保障人民健康奠定了坚实基础。全省公共卫生体系不断完善,专业公共卫生机构数及人员数分别达535个、48911人,基本公共卫生服务绩效位居全国前列、中部领先。医疗服务资源大幅增长,每千人口医疗卫生机构床位数达7.82张,每千人口执业(助理)医师数达2.87人,每千人口注册护士数达3.57人,每万人口全科医生数达2.95名。医疗服务能力稳步提升,医疗卫生机构总诊疗人次、入院人数分别增长4.1%和14%,医院医师日均担负诊疗人次和住院床日分别下降0.60人次和0.27床日。中医药服务体系建设跨越发展,各市州均建有达到三级甲等标准的中医医院,84个县市建有县级公立中医医院。城乡居民健康水平明显改善,全省人均预期寿命提高不低于1岁,婴儿死亡率、5岁以下儿童死亡率、孕产妇死亡率分别下降至3.03‰、5.07‰、9.49/10万,均创历史新低。
与此同时,全省医疗卫生服务体系发展不平衡、不充分问题还比较明显。公共卫生体系存在短板,疾病预防控制机构基础设施落后、人员设备缺乏,“医防融合”机制不健全,医疗机构重大疫情救治设施以及应急物资储备不足、“平急”转换不畅。医疗卫生资源结构失衡,优质资源总量较少且分布不均,部分县办医院和基层医疗卫生机构能力相对落后,老年人、妇女、儿童等重点人群健康服务以及康复护理、心理健康和精神卫生服务供给不足。卫生健康人才短缺现象依然突出,领军人才、高端人才不足,卫生技术人员中拥有本科及以上学历和高级职称者的占比均低于全国平均水平,基层医疗卫生机构专业人才招不来、留不住的现象改观不大。整体服务效率仍需提高,医院病床使用率、医院出院者平均住院日等指标数据有所滑坡,各级医疗机构功能定位未能有效落实,患者向城市和大医院集中的现象尚未得到扭转。
(二)面临形势
“十四五”时期是加快卫生健康事业高质量发展的关键时期,全省医疗卫生服务体系建设迎来新的发展机遇,也面临诸多挑战和压力。当前,全省城乡居民健康受到多重威胁,新冠肺炎等新发突发传染病不断出现,慢性非传染性疾病发病率上升且日益年轻化,心理健康问题已成为严重的社会性问题,老年人生活照料、康复护理、医疗保健等需求井喷,适龄人口生育意愿偏低,托育服务存在巨大缺口,构建优质高效的整合型医疗卫生服务体系已成为迫切的现实需要。健康中国战略深入实施,健康湖南建设持续推进,对完善医疗卫生服务体系、提升医疗卫生服务水平提出了更高要求。随着第五代移动通信技术(5G)、区块链、人工智能等信息技术加速发展,疾病预防和诊疗手段不断进步,为推动医疗卫生服务现代化提供了技术支撑和实现路径。
二、总体要求
(一)指导思想
以习近平新时代中国特色社会主义思想为指导,深入贯彻党的十九大和十九届历次全会以及省十二次党代会精神,坚持以人民为中心的发展理念,践行新时代卫生与健康工作方针,全面落实“三高四新”战略定位和使命任务,以健康湖南建设为引领,以满足人民群众健康需求为目标,以优化资源配置、提升供给质量、改善服务水平为重点,以改革创新为动力,着力补短板、调结构、促均衡、增质效,加快构建优质高效整合型医疗卫生服务体系,推动发展方式从以治病为中心转向以健康为中心、服务体系从规模数量增长型转变为质量效益提升型、资源配置从注重物质要素转向更加注重人才技术要素,努力为人民群众提供公平可及、系统连续的全方位、全过程、全生命周期健康服务,构筑起保护人民群众生命安全和身体健康的坚固防线。
(二)基本原则
——统筹全局,分级管理。充分考虑各地经济社会发展水平和医疗卫生资源现状,科学规划不同类型、层级医疗卫生资源数量和布局。依照事权和支出责任相适应的原则,实施分级管理,完善健全各级各类医疗卫生机构的梯次配置,分层分类构建覆盖城乡的医疗卫生服务体系。
——政府主导,社会参与。坚持政府主导、公益性主导、公立医院主导,落实政府对医疗卫生服务体系建设的领导、保障、管理、监督等责任,加大公立医疗卫生机构建设力度,维护基本医疗卫生服务公益性。积极引导和鼓励社会力量参与,满足人民群众多层次、多样化的健康需求。
——强基补短,促进均衡。聚焦医疗卫生服务体系短板,突出预防为主,推进重心下沉、关口前移,优先发展公共卫生服务和基本医疗服务。加快优质资源扩容下沉和区域均衡布局,促进资源共享、分工协作,缩小城乡、地区间医疗卫生资源配置和医疗卫生服务水平的差异,促进健康公平。
——合理适度,提升效率。注重量力而为、更可持续,强化规划引领作用和约束刚性,严格控制总量、充分盘活存量、适度发展增量,优化医疗资源配置水平,提高医疗资源利用效率,改善医疗服务综合能力,提升服务体系整体功能,推动医疗卫生机构实现高质量发展。
——系统整合,创新赋能。持续深化医药卫生体制改革,注重“三医联动”,促进中西医协同发展。加强科研、人才等重要领域机制体制改革,加快医疗卫生技术和服务模式创新,促进医疗卫生资源要素配置与信息技术融合发展,提升医疗卫生服务现代化、智慧化水平。
(三)发展目标
到2025年,基本建成与全省经济社会发展水平相适应、与人民群众健康需求相匹配的医疗卫生服务体系,重大疫情防控救治和突发公共卫生事件应对能力显著提升,公立医院高质量发展取得明显成效,基层医疗卫生机构普遍具备首诊分诊和健康守门人能力,中医药服务特色优势得到充分发挥,全方位全生命周期健康服务能力全面增强,预防、治疗、康复、护理等医疗卫生资源配置协调发展,基层首诊、双向转诊、上下联动、急慢分治的就医格局加快形成,城乡居民健康水平和满意度持续提升。


三、资源配置
医疗卫生服务体系主要包括医院、基层医疗卫生机构、专业公共卫生机构和其他医疗卫生机构。医院分为公立医院和非公立医院。其中,公立医院分为政府办医院(根据举办层级分为国家部门举办医院、省办医院、市办医院、县办医院等,含优抚医院)和其他公立医院(主要包括军队医院对社会提供服务部分、国有和集体企事业单位等举办的非营利性医院)。县级(不含)以下为基层医疗卫生机构,主要包括乡镇卫生院、社区卫生服务中心(站)、村卫生室、医务室和门诊部(所)等。专业公共卫生机构主要包括疾病预防控制机构、专科疾病防治机构、健康教育机构、急救中心(站)、采供血机构等。其他医疗卫生机构主要包括医学检验中心、病理诊断中心、医学影像中心、血液透析中心等独立设置机构和护理机构、康复医疗中心、安宁疗护中心等接续性服务机构。县级及以下基本医疗卫生资源按照常住人口规模和服务半径合理布局;市级分区域统筹规划,促进优质医疗卫生资源均衡布局,提高服务和保障能力。
(一)床位配置
严格控制总量。到2025年,每千人口医疗卫生机构床位数的预期性指标为8张左右,其中公立医院4.10—4.50张。将每千人口市办以上公立医院床位数的预期性指标提高至1.90张左右,每千人口县办公立医院及基层医疗卫生机构床位数调整在合理区间。各市州、县市应根据病床使用率、平均住院日、床医比、床护比、床人(卫生人员)比等指标合理确定本地区医疗卫生机构床位总量,超过当地床位规划目标的地区不再新增床位。原则上,病床使用率低于75%、平均住院日高于9天的公立综合医院不再增加床位。
调整优化结构。控制治疗性床位增长,增量床位向传染病、重症、肿瘤、儿科、精神、康复、护理等领域倾斜,可按照公立医院床位15%的比例设置公立专科医院。到2025年,每千人口公立中医医院床位数的预期性指标为0.95张,每千名儿童床位数达2.80张。
提高配置质量。落实医疗卫生机构设施设备标准,提高床均面积,提升床位综合服务能力。优化床位与卫生人力配置比例,到2025年,床人(卫生人员)比达到1:1.43。推动医疗机构改进床位等资源管理方式,支持在首诊负责制的前提下建立床位共享机制。鼓励医院成立住院服务中心,对床位实行统一管理、统筹调配,对院内病床使用率小于80%,或平均住院日高于同类医院同病区平均水平20%的病区床位数进行合理缩减,将床位向高使用率、高周转率且病床短缺的病区调整。
(二)人力配置
加强公共卫生人才队伍建设。立足公共卫生安全保障需要,科学核定公共卫生机构人员编制,推进公共卫生人才队伍建设。到2025年,全省每千人口专业公共卫生机构人员数在2020年基础上增加30%。疾病预防控制机构编制总量原则上按照每万人口1.75名的比例核定,专业技术人员占编制总额的比例提高到85%,其中卫生技术人员不得低于70%。每万人口配备1—1.5名卫生监督员、1名妇幼保健人员。二级以上医疗机构及社区卫生服务中心、乡镇卫生院至少配备1名公共卫生医师。健康教育机构、急救中心(站)、采供血机构等专业公共卫生机构根据工作量和任务职责合理配置人力资源。
优化医疗机构人力资源配置。以医疗服务需求量为依据,结合服务人口、经济状况、自然条件等因素,科学配置医生和护士。到2025年,每千人口执业(助理)医师数达3.20人(其中中医类别0.62人)、注册护士数达4人,公立医院医护比达1:2。承担临床教学、带教实习、支援基层、援外医疗、应急救援、医学科研等任务的医疗卫生机构以及国家医学中心和国家、省级区域医疗中心可根据需要适当增加人员配置。
增加急需紧缺专业人才供给。加强急需紧缺专业人员培养培训,化解城乡居民健康需求与人才供给之间的矛盾。到2025年,每万人口全科医生数达3.93人,每个社区卫生服务中心、乡镇卫生院配备4名以上全科医生。每个行政村配备乡村医生或乡村执业(助理)医师不少于1人,其中执业(助理)医师占比达45%。每千名儿童儿科执业(助理)医生数达1人。每10万人口精神科执业(助理)医师数和注册护士数分别达4人、8.68人。每千人口药师(士)数达0.54人。
(三)设备配置
规范大型医用设备配置管理。坚持资源共享和阶梯配置,严格落实准入条件,引导各级各类医疗卫生机构合理配置适宜设备,逐步提高国产设备配置应用水平。公立医疗机构配备大型医用设备以政府投入为主。支持发展专业的医学检验机构和影像机构,探索建立“基层医疗卫生机构检查、医院诊断”服务模式,推动检查检验结果互认。建立健全大型设备共用、共享、共管机制,提高利用效益。
落实公共卫生设施设备配备。加强公共卫生防控救治能力建设,配置和更新专业公共卫生机构实验室检验检测、救治、卫生应急和信息化设施设备,建设高等级生物安全实验室。承担重大传染病救治和紧急医学救援任务的医疗机构要加强体外膜肺氧合设备(ECMO)、移动CT、移动手术室、呼吸机、监护仪、负压救护车、负压担架等配置,完善聚合酶链式反应(PCR)仪等检验检测仪器配置,提高快速检测和诊治水平。
(四)技术配置
强化医疗机构医疗技术临床应用和管理主体责任,动态调整省级限制类技术目录,完善医疗技术临床应用质量管理与控制制度,加强医疗新技术新项目推广应用。积极推进芙蓉实验室(精准医学)建设,带动提升全省医学研究及医疗技术水平。加强临床医学研究中心和临床重点专科(学科)建设,建设50个国家级、300个省级和1200个市(县)级临床重点专科以及10大中医优势专科,打造一批国内领先、具有一定国际知名度的临床中心和特色优势学科,发挥示范、引领和辐射作用,推进医学重点难点疾病攻关,逐步缓解区域、城乡、学科之间发展不平衡。
(五)信息资源配置
加强卫生健康信息化基础设施建设,优化升级现有资源,建设高效稳定安全的卫生健康专网。完善省全民健康信息平台,建设中医药服务管理信息平台,推动公立医院、公共卫生、人口监测、医疗服务、采供血、医疗保障、药品供应、综合管理等系统互联互通,推进各级各类医疗卫生机构接入全民健康信息平台。完善全员人口信息数据库、居民电子健康档案数据库、电子病历数据库和基础资源数据库,推动居民电子健康档案在线查询和规范使用,逐步实现全人群全生命周期的健康信息大数据管理。持续推进以电子病历为核心的医疗机构信息化建设,省级公立医院电子病历系统应用水平达到5级及以上,市县两级公立医院达到4级及以上。大力发展远程医疗,逐步实现远程医疗服务覆盖所有医疗集团、医共体和县级公立医院,并向基层医疗卫生机构延伸。推进互联网医院建设,健全完善监管平台,构建覆盖诊前、诊中、诊后的线上线下一体化医疗服务模式和监管体系。积极运用大数据等技术,在传染病疫情和突发公共卫生事件监测分析、病原体溯源、防控救治、资源调配等方面发挥支撑作用。
四、构建强大的公共卫生体系
(一)改革疾病预防控制体系
明确职责功能定位。推进疾病预防控制体系改革,构建以各级疾病预防控制机构和各类专科疾病防治机构为骨干,以医疗机构为依托,以基层医疗卫生机构为网底的疾病预防控制体系。省、市州、县市区各设立1个疾病预防控制机构,承担监测预警、检验检测、风险评估、流行病学调查、应急处置、免疫规划、人群健康状况监测与调查、综合干预与评价、信息管理与发布、健康教育与促进、合理膳食与倡导、技术管理与指导等工作,并根据工作实际,开展必要的社会化服务,培养锻炼机构和人员队伍业务能力。各专科疾病防治机构承担协助本级卫生健康行政部门制定专科疾病防治规划,建立专科疾病防治协作网络,拟订防治标准规范,推广防治适宜技术和管理模式等工作。
推进能力达标建设。实施疾病预防控制中心标准化建设,推动各级疾病预防控制中心的房屋建设、仪器装备、检验检测能力全部达标。省疾病预防控制中心建设生物安全三级水平实验室,具备省域内常见多发传染病病原体、健康危害因素“一锤定音”检测和应急处置能力,争创国家区域公共卫生中心。市级疾病预防控制中心配建生物安全二级水平实验室,具备本辖区内常见传染病病原体、健康危害因素和国家卫生标准实施所需的检验检测能力。支持长沙等综合能力较强的市级疾病预防控制中心建设省域公共卫生中心。有需求的县级疾病预防控制中心可配备移动检测车。
创新医防协同机制。公立医疗机构设立公共卫生科等直接从事疾病预防控制的科室,配备具备相应资质要求的人员,负责统筹协调本单位疾病报告、医院感染控制、就诊者和家属健康教育等工作,协助开展疾病调查和标本采集等工作。在公立医院、基层医疗卫生机构和社会办医院设立专兼职疾控监督员,监督疾病预防控制工作开展情况。健全公共卫生医师制度,建立公共卫生专业技术人员和医疗机构临床医生交叉培训机制。乡镇卫生院、社区卫生服务中心落实基层疾病预防控制、公共卫生管理服务职责,公共卫生人员占专业技术人员编制的比例不低于25%。推进医疗机构和专业公共卫生机构深度协作,强化疾病预防控制机构对医疗机构传染病防控工作指导和监督,探索疾病预防控制机构专业人员参与医联体工作。
提高监督执法效能。优化卫生健康综合监督体系,加强卫生健康监督执法能力建设,落实依法履职所需的业务用房以及执法车辆、现场快速检测设备和防护装备、执法取证工具、移动执法终端等配备。推进基层卫生健康监督协管,强化乡镇(街道)对医疗卫生行业综合监督、协管与考核等职能。加强卫生健康监督执法信息化建设,到2025年,省市县三级全部实现行政审批、行政处罚信息互联互通和实时共享,地市级承担监督执法的机构运用移动执法终端开展现场执法工作,承担卫生健康监督协管工作的乡镇全部装备卫生监督协管信息系统。
(二)健全卫生应急管理体系
提高应急处置能力。总结固化新冠肺炎疫情防控的经验做法,建立健全卫生应急指挥体系。组建省级重大公共卫生安全专家库,完善多学科、多部门组成的公共卫生风险评估团队,创新重大突发公共卫生事件风险研判、评估、决策、防控协同机制。加强各级应急医疗救援机动队伍、疫情防控队伍、心理危机干预队伍、核辐射和中毒处置卫生应急队伍建设,支持各市州组建快速反应小分队,在每个县市区建立一支基层背囊化卫生应急分队。完善各级突发公共卫生事件应急预案体系,定期组织开展不同风险情景的应急演练和预案的动态修订工作。
健全监测预警机制。完善传染病疫情和突发公共卫生事件监测系统,建立多数据、全覆盖、智慧化的传染病疫情多点触发预警机制。加强疾病预防控制机构与医疗机构监测协同,依法依规落实医疗机构和医务人员疫情信息报告责任。健全网络直报、医疗机构报告、医务人员直接报告、科研发现报告、群众个人报告、舆情监测等多渠道信息综合监测体系,构建全域监控、全程追踪的传染病疫情和突发公共卫生事件监测预警体系。
(三)完善重大疫情和突发公共卫生事件救治体系
加强院前急救体系建设。市州和有条件的县市区独立设置急救中心(站),条件尚不完备的县市区依托辖区综合水平较高的医疗机构设置县级急救中心(站)。有条件的大型城市可在急救中心下设急救分中心或急救站。城市地区的急救中心(站)服务半径不超过5公里,农村地区服务半径依据当地实际情况确定。加强急救中心(站)急救车辆等设施设备配置。推进医疗机构急诊科规范化建设,二级以上综合医院(含中医医院)设置急诊科,按总床位数的2%—3%设置急诊科观察床,完善场所、设施、设备和药品配备等基础条件;发生重大疫情等突发事件时,接受所在地急救中心(站)指挥调度,承担现场急救和转运任务。建设省市县三级急救指挥调度体系,加强各级急救中心(站)院前医疗急救指挥调度信息化平台建设,推进120调度指挥体系与医疗机构院内急救、院前救援系统的信息共享,实行急救呼叫统一受理、车辆人员统一调度,推进急诊急救一体化。基于居民健康卡开发具有紧急医学救援和现场救护呼叫功能的急救网络医疗服务平台,实现“互联网+医疗急救”建设全省“一盘棋”、急救“一条链”、呼叫“一个键”的目标。
扩充疫情医疗救治资源。依托中南大学湘雅医院、省人民医院、南华大学附属第一医院建设三个省级重大疫情救治基地,设置适宜数量的重症监护病床、负压病房、负压手术室,建设生物安全三级水平的实验室,配备必要的医疗设备物资,组建重大疫情救治专业技术队伍,承担全省疑难危重传染病诊治中心、技术指导中心和远程会诊中心等职责。各市州至少在一所二级以上医院建设(改造)传染病楼或独立病区,人口较少的市州可指定具备条件的三级综合医院作为传染病定点收治医院。原则上,200万以下人口的市州至少配置160张可转换传染病救治床位,每增加50万人口增加30张床位。每个市州选择1所医院建立独立的儿童传染病病区。各县市依托本辖区内实力最强的综合医院建设相对独立的传染病楼或独立病区,更新换代和补充添置必要医疗装备,满足常规筛查、实验室及影像检查、病人留观和住院治疗等功能。在传染病疫情发生时,原则上,10万以下人口的县市区可开放的传染病救治床位不低于10张,10万—30万人口的县市区不低于20张,30万—50万人口的县市区不低于50张,50万—100万人口的县市区不低于80张,100万以上人口的县市区不低于100张。
提升紧急医学救援能力。积极推动国家紧急医学救援基地建设,完善紧急医学救援培训、演练、教育、科研等综合功能,提升伤员立体化转运、集中救治、救援物资保障、信息指挥联通等能力。积极创建突发事件卫生应急演训基地、卫生应急综合试验区,统筹建好用好国家紧急医学救援移动处置中心和车载化队伍。加强市县两级紧急医学救援能力建设,以医疗机构、疾病预防控制机构和院前医疗急救机构为基础,建设紧急医学救援站点,提升第一时间现场医学救援处置和伤员接收救治能力,加快完善航空医疗救援体系建设。贯彻落实《湖南省现场救护条例》,全面普及和推广现场救护知识和技能,构建覆盖全省的公众急救知识普及培训网络。积极推进现场救护示范县创建,推动在公共场所安装自动体外除颤仪(AED)。
补齐基层传染病防治短板。二级以上综合医院(含中医医院)设置感染性疾病科,在相应独立的区域设置发热门诊和留观室,原则上能够满足检查、检验在该区域独立完成的要求。服务人口较多的乡镇卫生院建立发热门诊(诊室),一般乡镇卫生院和社区卫生服务中心建立发热诊室(哨点),设置可转换的应急物理隔离区和隔离病房(观察室),配备必要的消毒产品、防护物资并做好储备,强化传染病防控知识、技能培训和应急演练,做好重大疾病监测、筛查、隔离观察、转诊和随访管理。加强基层医疗卫生机构预防接种能力建设,配齐相关设备,改善接种环境条件。
五、打造优质均衡的医疗服务体系
(一)夯实基层医疗卫生服务网底
规范机构设置布局。结合服务半径、道路交通、居民服务需求等,统筹考虑建制乡镇(街道)、行政村(社区)和服务人口数,优化设置乡镇卫生院(社区卫生服务中心)、村卫生室(社区卫生服务站)。政府在每个乡镇办好一所卫生院,根据乡镇卫生院服务范围和村级人口分布特点调整优化行政村卫生室设置。原则上在每个街道办事处范围或每3万—10万居民规划设置1所社区卫生服务中心,根据需要设置若干社区卫生服务站。充分考虑人口分布、区域位置、交通条件、就医流向等因素,鼓励遴选已达到“优质服务基层行”活动推荐标准的乡镇卫生院进行重点建设,使其逐步达到二级医院服务能力,建成县域医疗次中心。
加强服务能力建设。落实基层医疗卫生机构建设标准,在建筑面积、床位设置、科室设置、设备配备、技术准入、特殊检验检查等方面达到国家有关建设要求。加强乡镇卫生院、社区卫生服务中心(站)能力建设,以急诊急救、全科医疗、儿科及儿童保健、老年保健、康复、护理、中医药、口腔保健等服务为重点,优化内设科室建设,完善设施设备,拓展服务功能,提高常见病、多发病、慢性病门诊、住院服务和传染病防控能力。开展面向基层的远程医疗、人工智能辅助诊疗、数字化健康管理、在线医学教育等服务,推进基层诊疗能力提升。加强基层医疗卫生人才队伍建设,完善落实人才引进、培养、留用以及多渠道补助机制。加快推进行政村卫生室实现公有产权,通过加强巡回医疗、上级驻村服务、发展移动智慧医疗等方式,提高群众就医可及性。
(二)推进公立医院高质量发展
打造医学高峰高地。统筹推进国家医学中心、国家区域医疗中心和省级区域医疗中心建设,促进优质医疗资源扩容和均衡布局。积极推动中南大学湘雅医院新院区建设,创建国家医学中心。依托省域内高水平医院,推进委省共建国家精神医学中心、综合性国家区域医疗中心以及神经、骨科、呼吸、创伤、肿瘤、儿科、老年病、心血管、妇产国家区域医疗中心。以区域疾病谱与外转率为导向,依托岳阳、常德、郴州、怀化四市综合实力最强的市办综合医院建设省级区域医疗中心,并建设一批专科类别的省级区域医疗中心、300个省级临床重点专科(每年60个),缩小区域之间差距,基本实现群众危急重症、疑难病症在省域内得到解决。
发挥市办医院作用。各市州按照每100万—200万人口设置1—2个市办综合医院(含中医类医院,下同),争取达到三级甲等水平,并可根据需要规划设置儿童、老年、精神、妇产、肿瘤、传染病、康复等市办专科医院(含中医类专科医院)。支持各市州统筹现有资源,根据人口规模和服务半径,依托市办医院和实力较强的县办医院设置若干个市级区域医疗中心。支持市办医院以转诊、会诊、学科建设、人才培养、医学研究、管理创新等为纽带,加强与县办医院的分工协作。发挥公立医院在城市医疗集团中的牵头作用,每个市州按照网格化布局,至少组建1个由三级公立医院或代表本市州医疗水平的医院牵头,其他若干家医院、基层医疗卫生机构、公共卫生机构等为成员的紧密型城市医疗集团,统筹负责网格内居民预防、治疗、康复、护理、营养干预、健康促进等一体化、连续性医疗服务。
提升县办医院能力。各县市原则上设置1家县办综合医院和1家县办中医类医院(含中医、中西医结合、民族医等,下同)。100万以上人口的县市可适当增加县办医院数量,10万以下人口的县市应整合设置县办医院。推动省市优质医疗资源支持县办医院发展,改善基础设施条件和就医环境,提升县办医院综合能力,力争50%的县人民医院达到三级医院医疗服务能力水平。以急诊急救、重症、肿瘤、心脑血管、呼吸、消化和感染性疾病等诊疗能力为重点,每年为各县办综合医院建设1个临床重点专科,培养2名学科带头人,推广应用3项新技术、新项目。支持湘赣等省际边界的县办医院建设,打造若干省际边界地区医疗服务高地。发挥县办医院在县域医共体中的龙头作用,推进紧密型县域医共体建设,由县办医院牵头,其他县级医疗卫生机构及乡镇卫生院、社区卫生服务中心参与,实行县乡一体化管理,统筹推进县乡村健康服务一体化,提高县域医疗服务整体水平。有序引导部分城市区级医院转型为康复、护理、精神卫生等专科医疗机构,或向人口流入、医疗资源薄弱区域调整。
(三)支持非公立医疗机构规范发展
加大政策支持力度,促进非公立医疗机构发展,为城乡居民提供基本医疗服务、高端服务与康复医疗、老年护理、家庭医生签约服务等。优先支持社会力量在医疗资源薄弱区域以及眼科、骨科、口腔、妇产、儿科、肿瘤、精神、医疗美容等专科和中医、康复、护理、体检等领域举办非营利性医疗机构,鼓励高水平非公立医院打造具有竞争力的品牌服务机构。支持社会力量举办的医疗机构与公立医院开展医疗业务、学科建设、人才培养等合作,按照平等自愿原则组建专科联盟,支持社会办医参加远程医疗协作网。促进诊所发展,诊所设置不受规划布局限制,实行备案制管理。鼓励取得执业医师资格且经注册后在医疗卫生机构执业满5年的医师按规定全职或兼职开办诊所。鼓励符合条件的全科医师或加注全科医师执业范围的专科医师全职或兼职开办全科诊所。鼓励将诊所纳入医联体建设,鼓励不同专科医师成立适宜规模的合伙制医生集团,举办专科医师联合诊所。鼓励以政府购买服务方式引导诊所提供基本医疗卫生服务。
(四)推动医疗卫生服务模式创新
继续实施基本公共卫生服务和重大传染病防控等项目,巩固扩大覆盖面,提高服务质量。加强基本公共卫生服务与家庭医生签约服务的衔接,以高血压、Ⅱ型糖尿病等慢性病管理为重点,为每个乡镇卫生院和社区卫生服务中心(站)培养1—2名具备医、防、管等能力的复合型骨干人员。推进家庭医生签约服务,构建以全科医生为主体、全科专科有效联动、医防有机融合的家庭医生签约服务模式。完善分级诊疗技术标准和工作机制,建立连续通畅的双向转诊服务路径,加快构建基层首诊、双向转诊、急慢分治、上下联动的分级诊疗格局。以肿瘤、疑难复杂疾病、多系统多器官疾病为重点,推广多学科联合诊疗。鼓励将护理、麻醉、医学检验、医学影像、病理、药学、临床营养等专业技术人员纳入多学科诊疗团队,促进专科协同发展。继续推进胸痛中心、卒中中心、创伤中心、危重孕产妇救治中心、危重儿童和新生儿救治中心建设,为患者提供医疗救治绿色通道和一体化救治服务。持续加强药师队伍建设,不断提高药学服务水平,积极转变药事服务模式。鼓励医疗机构设置服务协调员,在患者诊疗过程中予以指导协助和跟踪管理,推行“一站式”服务。
六、发展湖湘特色的中医药服务体系
(一)加强中医药服务机构建设
依托现有资源,积极争创国家区域中医医疗中心,加快建设中医药传承创新中心,推进省级区域中医医疗中心建设。加强市县两级中医医疗机构建设,建设一批中医特色重点医院。到2025年,原则上每个县市建有政府举办的公立中医医院,并达到二级甲等水平,其中35%达到三级水平。做优做强一批中医优势专科专病,建设中医专科医联体、中医经典病房。推动中医医院参与医疗联合体建设,开展城市中医医疗集团和县域紧密型中医医共体建设工作。支持民族医药发展,加强民族医医院重点专科和制剂能力建设。
(二)筑牢中医药基层服务阵地
加强社区卫生服务中心和乡镇卫生院“中医馆”建设,推动社区卫生服务站、村卫生室开展“中医阁”建设。到2025年,全部社区卫生服务中心和建制乡镇卫生院具备中医药服务能力,100%的社区卫生服务站和80%以上的村卫生室能提供中医药服务,基层医疗卫生机构中医药诊疗量占比不低于35%。市级中医医院建立中医药适宜技术培训中心,县级中医医院建立中医药适宜技术推广基地。推进中医药人员“县管乡用”,力争每个基层医疗卫生机构配备2—3名中医药人员。
(三)推进中西医结合创新发展
高标准建设省级中西医结合医院,支持建设若干市级中西医结合医院,打造中西医协同“旗舰”医院、“旗舰”科室、“旗舰”基层医疗卫生机构。将中西医联合查房、会诊和中西医协同的多学科诊疗纳入医院章程,中西医结合医疗实践和效果纳入医院等级评审和绩效考核。引导妇幼保健机构规范建设发展中医临床科室,为妇女儿童提供全方位全周期的中医药预防保健和疾病诊疗优质服务。
(四)提升中医药疫病防治能力
建立健全中西医结合、中西药并用的重大疫情防控救治机制。依托高水平中医医院,建设国家中医疫病防治基地和国家中医紧急医学救援基地。完善中医医疗机构发热门诊、感染性疾病科和急诊科建设。支持省级中医医院建设中药材和中成药战略储备基地,有条件的中医医院建立省级公共卫生基地。加强中医疫病防治队伍和紧急医学救援队伍建设,建立中医药应对重大公共卫生事件和疫病防治骨干人才库。
七、优化全方位全周期健康服务体系
(一)提升妇幼健康服务水平
推进妇幼保健体系建设。加快完善以妇幼保健机构、妇女儿童专科医院以及综合医院妇产科、儿科为骨干,以基层医疗卫生机构为基础,以综合救治能力较强的大中型综合医院、相关科研教学机构为技术支撑的妇幼健康服务体系。推进妇幼保健机构标准化建设,改善基础设施条件。到2025年,力争实现省、市州、县市区均有1家政府举办、标准化的妇幼保健机构(含分院区等机构);争取所有市级妇幼保健机构基本达到三级标准,其中达到三级甲等标准的占80%以上;80%以上的县级妇幼保健机构达到二级标准,其中达到三级标准的占10%—15%,达到二级甲等标准的占50%以上;争取建成3—5个省级妇幼保健专科联盟、10个省级妇幼健康重点学科或特色专科、30—40个妇幼健康特色专科建设单位。强化县乡村三级妇幼卫生服务网络建设,完善基层网底和转诊网络,每所乡镇卫生院、社区卫生服务中心至少配备可提供妇女和儿童基本医疗服务的全科医生1名。
加强母婴安全保障工作。加强危重孕产妇和危重新生儿救治网络建设,强化省级危重孕产妇、新生儿救治中心综合救治能力与水平。落实划片分区责任,建立上下联动、运转高效的会诊转诊机制,进一步畅通危急重症转诊绿色通道。市县两级均至少建有1个危重孕产妇救治中心、1个危重新生儿救治中心。加强产科、儿科标准化建设,落实医疗核心制度,严格控制非医学指征剖宫产。
健全出生缺陷防治网络。建立健全县级能筛查、市州能诊断、省级能指导、区域能辐射的出生缺陷防治网络。加强省级出生缺陷防治管理中心、省级产前诊断中心、新生儿遗传代谢病诊断中心、新生儿听力障碍诊断中心能力建设。市州原则上至少有1个出生缺陷防治管理中心、1个产前诊断机构、1个新生儿遗传代谢病筛查中心和听力障碍筛查中心,县市区至少有1个独立开展产前生化免疫实验室检测的产前筛查机构。完善出生缺陷监测信息平台,聚焦出生缺陷重点疾病,探索“一体化”防控模式。实施好湖南省出生缺陷协同防治科技重大专项,深化出生缺陷防治科学研究。全面落实三级预防措施,持续降低出生缺陷发生率。
提升儿童健康服务能力。扩大儿童医疗保健服务供给,完善儿童医疗保健服务网络。二级以上综合医院和妇幼保健机构设置儿科,有条件的可设置新生儿科。提升基层医疗卫生机构儿童医疗保健服务能力,每个乡镇卫生院和社区卫生服务中心(站)配备全科医师提供规范的儿童基本医疗服务,配备医师从事儿童保健服务。
(二)促进普惠托育服务发展
以政府为主导,综合考虑城乡、区域发展特点,根据当地经济发展水平、工作基础和群众需要,建设一批公办普惠托育机构。鼓励行政机关、事业单位和国有企业为职工提供福利性托育服务,有条件的可向附近居民开放。指导和鼓励幼儿园、儿童福利机构、儿童活动中心利用现有资源开展普惠性托育服务。引导社会力量通过自建自营、合作或委托经营、公办民营、民办公助等方式举办普惠托育机构。整合社区公共资源,在满足社区养老服务中心和普惠托育机构标准及规模的基础上,鼓励根据绿色完整社区建设标准合并建设使用。到2025年末,每千人口拥有3岁以下婴幼儿托位数不低于4.5个。
(三)加强老年健康服务工作
优化老年医疗卫生服务。以城市二级医院转型或新建等方式,加快发展老年医院。推动二级以上综合医院设立老年医学科,到2025年二级以上综合医院设立老年医学科的比例达到60%以上。开展老年友善医疗机构建设,到2025年综合医院、康复医院、护理院和基层医疗卫生机构成为老年友善医疗卫生机构的比例达到85%以上。强化疾病预防控制机构和基层医疗卫生机构作用,落实国家基本公共卫生服务项目,加强老年人健康管理。推动互联网医院建设,方便老年慢性病患者线上复诊,推动构建老年慢性病患者线上线下一体化医疗服务模式。
健全长期照护服务体系。加强长期护理服务供给,引导部分一二级公立医院转型为长期护理机构,鼓励有条件的社区卫生服务中心、乡镇卫生院等基层医疗卫生机构增设护理床位或护理单元,引导社会力量举办护理院(中心、站),鼓励社会力量利用社区配套用房或闲置用房开办护理站。依托社区卫生服务中心、乡镇卫生院,规划建设一批社区(乡镇)医养结合服务中心,通过设立家庭病床、开展居家护理服务等方式,重点为社区(乡镇)失能(含失智)老年人提供长期照护服务。推动城区新建社区卫生服务机构在内部建设社区医养结合服务设施,推动农村地区乡镇卫生院与敬老院、村卫生室与农村幸福院统筹规划、毗邻建设,推进护理站与社区养老服务设施、老年照护服务机构同步设置、配套建设,为居家老年人提供居家护理、日间护理和短期照护、临时照护等服务。推进照护机构老年痴呆患者照护专区和社区老年痴呆患者照护点建设,满足老年痴呆患者照护服务需求。
推动安宁疗护试点工作。稳步扩大安宁疗护试点范围,完善安宁疗护多学科服务模式。推动各级医疗卫生机构、医养结合机构根据功能和定位,合理开设安宁疗护病区或床位。发展社区和居家安宁疗护服务,鼓励有条件的社区卫生服务中心和乡镇卫生院设立安宁疗护病床。逐步建立医疗机构、社区服务、居家安宁疗护服务相结合的工作机制,形成畅通合理的转诊制度。推进“安宁疗护标准病房”建设工作,加快安宁疗护服务标准化、规范化建设。鼓励试点城市建立安宁疗护技术指导与培训基地,多渠道普及安宁疗护专业知识,培养安宁疗护服务人才。
(四)强化职业健康技术支撑
省、市州、县市区依托本级职业病防治院(所、中心)或疾病预防控制机构,开展职业病监测评估、职业病危害工程防护、职业病诊断救治工作。合理配置职业卫生、放射卫生、检验检测、工程技术、临床医学等相关专业技术人员,专业技术人员占人员编制总额的比例不低于85%,其中工程技术人员占专业技术人员的比例不低于10%。强化省职业病防治院职业病危害工程防护技术支撑职能,加强职业病危害源头治理。每个市州确定1家医疗卫生机构承担职业病诊断工作,每个县市区至少有1家医疗卫生机构承担职业健康检查工作。职业健康检查机构按照需要配置执业医师、护士、医疗卫生技术人员和至少1名取得职业病诊断资格的执业医师。各级职业病防治院所(职业病专科医院)、具备职业病救治条件的医疗卫生机构和负有职业病诊断职责的疾病预防控制机构负责本地区职业病诊断救治技术支撑。鼓励职业病救治任务重的县市区、乡镇依托同级综合医院、乡镇卫生院、社区卫生服务中心,开展患者康复工作。省职业病防治院按照三级甲等职业病防治院标准配置床位和专业技术人员。市县两级可根据需要单独设置或依托同级医疗卫生机构整合设置职业病防治院所(职业病专科医院),并合理配置床位和专业技术人员。
(五)健全健康教育工作网络
加强健康促进与教育,健全由健康教育专业机构、健康教育服务基地、各类医疗卫生机构健康教育科(室)以及机关、学校、社区、企事业单位健康教育职能部门等组成的健康教育体系。省、市州和有条件的县市区依托现有资源,加强健康教育机构建设,承担健康科普,健康传播规范、标准、技术指南制定,健康促进与教育的理论、方法和政策研究等工作。各医疗卫生机构设立健康教育科(室),暂不具备条件的明确相关科(室)承担健康促进与健康教育工作,接受当地健康教育机构的业务指导和考核评估。每个机构至少配备2名从事健康教育的专兼职人员。专业公共卫生机构健康教育相关科(室)负责对社会公众和各类疾病防控重点人群开展健康促进与教育,对公众进行健康指导和干预。医院健康教育职能部门负责向患者及其家属传播健康知识,针对患者开展个体化的健康教育,并建立完善激励约束机制,引导医务人员开展健康促进及教育。基层医疗卫生机构负责向辖区居民提供健康促进与教育服务。鼓励卫生健康类社会组织开展多种形式、面向公众的健康科普活动和面向机构的培训工作。
(六)完善精神卫生服务体系
人口超过300万的市州设置1所精神专科医院或依托综合医院设置精神专科和病房。服务人口多且市级机构覆盖不到的县市区可根据需要建设精神卫生专业机构。人口超过30万的县市区至少在1所县级公立医院设置有病房的精神科,人口在30万以下的县市区至少在1所县级公立医院设置精神心理门诊。二级以上综合医院可根据需求开设精神心理门诊、病房。社区卫生服务中心、乡镇卫生院开设精神(心理)科门诊或精神(心理)健康服务室,至少配备1名专兼职心理健康服务专干。提升精神卫生专业机构服务能力,力争各市州均有1家公立精神病医院达到三级精神病医院标准,鼓励各地将存量一级精神病医院和以收治精神障碍患者为主的一级综合医院改造升级为二级精神病医院。加快构建精神卫生专业机构、社区康复机构及社会组织、家庭相互支持的精神障碍社区康复服务体系,设有精神障碍社区康复机构或通过政府购买服务等方式委托社会组织开展康复工作的县市区数量应达到总数的70%。推动城乡社区、机关、学校和企事业单位设立心理健康辅导(咨询)室,配备专(兼)职心理健康辅导人员。积极培育专业化、规范化社会心理健康服务机构,通过政府购买服务等形式,向机关、学校、企事业单位和其他用人单位、基层组织及村(居)民提供心理咨询服务。加强对医务人员的心理健康知识和技能培训,提升医疗机构心理健康服务能力。依托精神卫生中心,建立省心理援助热线管理平台,为群众提供24小时心理援助服务。
(七)加大康复医疗服务供给
构建以康复医院、综合医院康复医学科、康复医疗中心为主体,以基层医疗卫生机构等为基础的康复医疗服务体系,为需要康复医疗服务的患者提供治疗服务。到2025年,力争各市州均设置1家二级以上康复专科医院,二级以上综合医院实现康复医学科全覆盖;人口超过30万的县市区至少有1所县级公立医院设置康复医学科,人口在30万以下的县市区至少有1所县级公立医院设置康复医学门诊。支持医疗资源富集的市州将部分一二级医院转型为康复医院。鼓励有条件的基层医疗卫生机构设置和增加提供康复医疗服务的床位。妇幼保健机构、儿童医院等应具备为妇女儿童提供康复医疗服务的能力。支持和引导社会力量举办规模化、连锁化的康复医疗中心。加强康复医疗专业能力建设,提升康复医疗服务水平。
(八)提高血液供应保障能力
省级依托长沙血液中心开展工作,其他市州各设1所中心血站。血液中心、中心血站难以覆盖的县市区根据实际需要,依托县级综合医院设立1个中心血库。“十四五”期间全省不增设血液中心、中心血站;根据采供血工作需要,血站可调整或增设中心储血点,增设固定采血点。依托长沙血液中心,设立省级新冠肺炎康复者恢复期血浆储备库,“十四五”期间全省不增设单采血浆站。提升现有血液中心、中心血站和固定采血点、中心储血点建设水平,补齐业务用房,优化设备配置。推进血液管理信息化建设,精准开展血液供应保障和应急调配。继续加强血液核酸检测能力建设,统筹规划设置血液集中化检测实验室,巩固血液核酸检测全覆盖成果。持续加强临床用血管理,确保临床用血安全。
(九)推进临床营养学科建设
规范特殊医学用途配方食品和治疗膳食应用,推动营养相关慢性病营养防治及疾病康复期营养治疗,对住院患者开展营养评价,实施分类指导。到2025年,力争二级以上综合医院及肿瘤、儿童、精神等专科医院实现临床营养科全覆盖。
八、组织实施与保障措施
(一)强化政府主体责任
各级政府要高度重视医疗卫生资源的配置和利用,将其纳入本地区经济社会发展全局进行统筹谋划,及时发布医疗卫生机构设置和规划布局调整等信息,并对相关指标完成情况实行考核管理。各市州按照国家、省级规划要求,编制区域卫生规划,对辖区范围内的各级各类医疗卫生资源进行统筹规划,重点规划市办及以下医院和专业公共卫生机构的布局建设以及床位配置,并报省卫生健康委备案。县级制定县域医疗卫生服务体系规划,负责辖区内县办医院、专业公共卫生机构及基层医疗卫生机构的设置。
(二)明确部门职责任务
各相关部门要认真履行职责,加强协同配合,共同推进规划落实。卫生健康部门要牵头编制医疗卫生服务体系规划和医疗机构设置规划,并适时进行动态调整;机构编制部门要依据有关规定和标准,核定公立医疗卫生机构编制;发展改革部门要将医疗卫生服务体系规划纳入国民经济和社会发展总体规划安排;财政部门要按照政府卫生投入政策落实相关经费;自然资源部门要在空间规划中统筹考虑医疗卫生机构发展需要,合理安排用地供给,优先保障非营利性医疗卫生机构用地;医保部门要进一步深化医疗服务价格和医保支付制度改革;其他相关部门要各司其职,做好相关工作。
(三)健全投入保障机制
坚持以政府投入为主,建立科学、稳定、适应卫生健康事业发展需要的多层次投入与增长机制。调整优化财政投入结构,按政策落实疾病预防控制机构和政府举办的基层医疗卫生机构的人员经费和单位正常运行经费,对医疗机构承担重大疫情防控和公共卫生应急处置所需经费按规定予以保障。落实政府对符合区域卫生规划的公立医院投入责任,并向中医医院、传染病等专科医院予以倾斜。统筹基本医疗保险基金和公共卫生服务资金使用,逐步提高基本医疗保险对基层医疗卫生机构的支付比例。建立健全政府对重大疫情应急储备的投入机制。积极拓宽筹资渠道,吸引社会资本投资,建立完善医疗卫生服务体系建设的多元投入机制。
(四)完善人才培养体系
进一步做好疾病预防控制机构公共卫生医师规范化培训试点工作。继续做好农村订单定向免费本科医学生人才培养以及基层医疗卫生机构专科本土化人才培养项目,每年为基层医疗卫生机构培养1000名专科本土化人才。完善全科医学教学体系。健全住院医师规范化培训制度,保障住院医师培训期间待遇。创新发展继续医学教育,将卫生技术人员接受继续医学教育的基本情况(学分获取情况)作为职级晋升的重要条件。实施卫生健康高层次人才计划,加快高层次人才队伍建设。加强中医药人才培养,推进中医学、中西医结合、中药学等学科(专业)群建设。
(五)动员社会各方参与
完善卫生健康社会治理模式,构建全社会共同参与的治理体系。强化乡镇(街道)公共卫生管理职责,推动村(居)委会公共卫生委员会建设。学校按规定设置保健科(卫生室),配备专职或兼职卫生技术人员。用人单位应切实抓好职工疾病预防控制相关工作。完善疾病预防控制机构与城乡社区联动机制,构建常态化管理和应急管理动态衔接的基层治理机制。加强爱国卫生组织机构建设,健全工作网络,乡镇(街道)、村(社区)、机关、企事业单位等明确专兼职工作人员,将爱国卫生运动与传染病、慢性病防控紧密结合,融入基层治理。充分发挥各级计生协组织的作用,加强基层能力建设,做好宣传教育、生殖健康咨询服务、优生优育指导、计划生育家庭帮扶、权益维护、家庭健康促进、流动人口服务、青春健康等工作。支持卫生健康类社会组织充分发挥社会职能作用,积极助力健康湖南建设。
(六)严格规划实施管理
各级各部门要认真执行医疗服务体系规划,将纳入规划作为基本建设项目立项的前提条件,增强规划的刚性、约束性和执行力;及时了解并准确掌握群众需求的变化和特点,建立项目动态调整以及重大问题、重大项目规划咨询决策等机制,强化规划实施和项目建设的科学性、针对性和实效性。所有新增医疗卫生资源,特别是公立医院设置和改扩建、病床规模扩增、大型医疗设备购置等,应严格按照规划要求和程序进行审核管理。各级卫生健康行政部门要牵头建立医疗卫生服务体系规划监测评价机制,全面评估医疗卫生资源配置状况和服务体系整体绩效,及时发现实施中存在的问题,并研究解决对策。
本规划自印发之日起施行,有效期至2025年12月31日。
赛柏蓝2026-04-24
摩熵医械2026-01-28
摩熵医械2026-01-13
摩熵医械2025-12-19
赛柏蓝2025-12-12
摩熵医械2025-11-28
摩熵医械2025-11-17
赛柏蓝2025-11-14
摩熵医械2025-11-12
赛柏蓝2025-11-12
2026-04-24
2026-04-24
2026-04-22
2026-04-22
2026-04-21
2026-04-21
2026-04-21
2026-04-20
2026-04-16
2026-04-15
2026-04-15
2026-04-14
2026-04-14
2026-04-14
2026-04-14
2025-12-16
2025-12-09
2025-08-26
2025-08-06
2025-07-16
2025-05-14
2024-07-11
2024-04-03
2024-03-27
2024-03-27
2023-10-08
2023-09-21
2023-09-19
2023-01-03
2022-08-19
2026-03-30
2026-02-11
2026-02-11
2025-12-31
2025-12-16
2025-12-09
2025-10-30
2025-10-09
2025-08-26
2025-05-14
2024-07-11
2024-05-31
2024-04-22
2024-04-18
2024-04-18