400-9696-311 转1
400-9696-311 转2
400-9696-311 转3
400-9696-311 转4
2024-04-19
云卫药政发〔2024〕2号
其他
云南省
现行有效
2024-04-19
云南省工业和信息化厅、云南省卫生健康委员会、云南省广播电视局、云南省科学技术厅、云南省生态环境厅、云南省财政厅、云南省教育厅、云南省农业农村厅、云南省药品监督管理局、云南省市场监督管理局
云南省遏制微生物耐药行动计划(2023—2025年)实施方案
为贯彻落实《遏制微生物耐药国家行动计划(2022—2025年)》精神,进一步遏制微生物耐药,更好地保护人民健康,根据国家行动计划,结合云南省实际,制定本实施方案。
一、工作目标
以习近平新时代中国特色社会主义思想为指导,深入贯彻落实党的二十大精神,坚持预防为主、防治结合、综合施策的原则,聚焦微生物耐药存在的突出问题,有效控制人类和动物源主要病原微生物耐药形势,不断满足人民群众健康需求。到2025年,在完成国家行动计划的基础上,全省应对微生物耐药的治理体系基本建立,公众微生物耐药防控相关健康素养持续增强,医疗卫生和动物卫生专业人员微生物耐药防控能力较大提高,抗微生物药物合理应用水平进一步提升,全省微生物耐药形势得到有效改善。
二、主要措施
(一)坚持关口前移,降低感染发生率
1.加强医疗机构内感染预防与控制。加大对医疗机构感染防控工作的投入力度,加强感控专业人员配备和感控技术能力建设等。监督指导医疗机构落实感染防控各项制度、规范及标准,研究制订重要耐药微生物感染的循证防控措施,降低医疗机构内耐药菌感染发生率。指导医疗机构建立完善保洁、保安等非卫生技术人员感染防控的基础知识教育和行为规范管理制度。(省卫生健康委牵头,省财政厅配合)
2.改善城乡环境卫生状况,深入推进爱国卫生运动,大力倡导文明健康生活方式。常态化开展“大清理、大扫除、大整治”爱国卫生活动,推进城乡环境卫生综合治理。保障家庭、社区、医疗卫生机构饮用水安全。深入推进农村“厕所革命”,不断提升厕所粪污无害化处理和资源化利用水平,稳步扩大农村卫生厕所普及范围。加强养殖场所、屠宰场所、食品生产车间等场所卫生管理,预防动物疫病。多措并举,预防和减少社区获得性感染。(省卫生健康委、省农业农村厅、省市场监管局按职责分工负责)
3.加强抗微生物药物环境污染防治与监管。严格落实抗微生物药物制药相关产业园区规划和建设项目环境影响评价,强化抗微生物药物污染排放管控工作,推动抗微生物药物废弃物减量化。加强医疗废物管理,逐步实现医疗废物产生、收集、转运、暂存、交接全过程信息化监管。开展水环境中抗微生物药物监测试点。加强生活污水、医疗废水与废物、制药企业生产废水、养殖业和食品生产废水等规范处理。加强抗微生物药物环境污染防治监管能力建设,加强监督执法,严肃查处违法行为,防范抗微生物药物环境污染。(省生态环境厅、省卫生健康委、省农业农村厅、省药监局、省市场监管局等部门按职责分工负责)
4.继续加强疫苗针对传染病防控工作。持续推进适龄儿童免疫规划疫苗接种,为公众提供便利的疫苗接种服务,加强宣传教育,广泛普及预防接种知识。做好畜禽动物疫病强制免疫工作,强化免疫效果评价。增强人和动物对可预防感染病的抵抗能力,减少感染病发病率,降低抗微生物药物使用需求。(省卫生健康委、省农业农村厅按职责分工负责)
(二)加强公众健康教育,提高耐药认识水平
1.加大城乡居民宣教力度。与《健康中国行动(2019—2030年)》《健康云南行动(2020—2030年)》中“健康知识普及行动”相结合,以基本公共卫生服务健康教育、健康素养促进项目为依托,充分利用广播电视报刊、公益广告、官方网站、微信公众号等新媒体、宣传海报、宣传栏、显示屏等各类宣传科普途径,进一步提升社会公众对人类和动物源病原微生物耐药问题的认识,引导公众合理应用抗微生物药物。(省卫生健康委、省广电局、省农业农村厅、省药监局按职责分工负责)
2.广泛开展中小学生科普宣传。在中小学常态化开展抗微生物药物合理应用与微生物耐药科普宣传活动,引导学生从小树立感染病预防和抗微生物药物合理应用观念,养成良好卫生习惯和合理用药行为。(省教育厅牵头,省卫生健康委、省广电局配合)
3.定期举办提高抗微生物药物认识周活动。各级卫生健康、农业农村管理部门,各级医疗机构、动物医院、动物诊所、养殖场等每年11月组织开展抗微生物药物认识周科普宣传活动,积极通过宣传片、宣传海报、培训讲座、应急广播、微信公众号等多种形式,宣传感染预防、抗微生物药物合理应用与微生物耐药知识,不断提高全社会对微生物耐药的认识水平。(省卫生健康委、省农业农村厅牵头,省广电局配合)
(三)完善培养机制,提高专业人员防控能力
1.加强院校人才培养。支持有条件的高等院校在有关一级学科下自主设置微生物耐药相关二级学科或交叉学科,鼓励生物学、医学、药学、农学、环境科学等领域的多学科交叉培养高水平复合型人才。加强公共卫生与临床医学复合型人才培养,促进实现医防融合。支持有条件的高校在临床医学、动物医学、药学等专业开设微生物耐药、感染防控、抗微生物药物合理应用等课程,或在相关课程中增加相应教学内容,培养壮大感染防控、感染病学、药学、微生物、兽医等专业人才队伍。(省教育厅负责)
2.加强医务人员培训。依托云南省医疗机构抗微生物药物使用质量管理中心、细菌真菌耐药监测分析质量管理中心和各级质控中心,进一步加强对各级各类医疗机构医务人员抗微生物药物合理应用与耐药防控的日常培训与指导,鼓励有关专业组织、学协会等开展高质量培训。将抗菌药物合理使用纳入卫生健康行业专业技术人员继续教育的公需科目开展全员培训。落实《抗菌药物临床应用管理办法》,对医师和药师开展定期培训和考核。(省卫生健康委负责)
3.加强养殖业与兽医从业人员教育。及时总结畜禽养殖遏制微生物耐药经验,遴选典型案例,采取多种形式,对养殖场、动物疫病防治机构、执业兽医全面开展培训,不断扩大覆盖面。深入推进“科学使用兽用抗菌药”公益宣传接力行动。将兽用抗菌药物使用规范纳入高素质农民培育项目课程体系。(省农业农村厅负责)
(四)强化行业监管,合理应用抗微生物药物
1.提高抗微生物药物临床应用水平。加强二级以上综合医院感染病科建设,规范诊治细菌真菌感染;强化临床微生物室建设,鼓励医疗机构建立临床微生物实验室及开展必要微生物检测项目,提升病原学诊断能力;大力培养抗感染领域临床药师,率先在儿科等重点科室配备专职药师,有条件的二级以上医疗机构均应配备抗感染临床药师。加强州(市)、县(市、区)两级药学质控中心建设,指导各级医疗机构提高合理使用抗菌药物的管理水平。加强对民营医院、乡镇卫生院、社区卫生服务中心、私人诊所等医疗机构的技术支持和监管,督促其不断提高抗微生物药物合理应用水平。医疗机构要进一步落实国家关于抗微生物药物管理的规章制度、规范标准等,完善监管机制,强化监管结果运用,提升监管效能。(省卫生健康委负责)
2.加强兽用抗微生物药物监督管理。落实国家关于兽用抗微生物药物安全使用指导原则和管理办法。加强动物医院、动物诊所、养殖场的监督管理,进一步规范兽用抗微生物药物使用。围绕实施乡村振兴和食品安全战略,推进养殖业绿色发展,持续推进兽用抗菌药使用减量化行动,积极应用兽用抗菌药替代产品,以高效、休药期短、低残留的兽药品种,逐步替代低效、休药期长、易残留的兽药品种。根据养殖管理和防疫实际,推广应用兽用中药、微生态制剂等无残留兽药,实现畜禽产品生态绿色。严格执行促生长用抗菌药物饲料添加剂退出计划。推行凭兽医处方销售使用兽用抗菌药。严厉打击蛋禽养殖过程中违法使用禁用药品、超剂量超范围使用兽药、不执行休药期规定、销售残留超标畜禽产品等行为。继续开展兽用抗微生物药物安全风险评估和兽药残留监控,加强畜禽及畜禽产品兽药残留风险监测,维护食品安全和公共卫生安全。以绿色生态、健康安全为导向,推动畜牧业转型升级。完善良种繁育推广体系,着力引进和培育生产性能优越、抗病力强的畜禽品种。指导企业加强全程监管和精准用药,探索引进投喂免疫增强剂、投喂肠道有益菌、投喂发酵中草药等微生物耐药防控技术。(省农业农村厅负责)
3.严格抗微生物药物销售监管。各级药品监管部门加强对零售药店的监督检查,确保药店销售抗微生物处方药物凭处方销售,对不凭处方销售处方药的行为进行严厉查处。(省药监局负责)
4.发挥医保支付对合理用药的促进作用。积极推进按疾病诊断相关分组(DRG)/按病种分值(DIP)付费为主的复合式医保支付方式改革,完善医保基金总额预算办法,促进医疗机构合理诊疗。根据国家医保药品目录动态调整情况,及时做好抗微生物药物纳入医保支付范围落地工作,落实抗微生物药物国家医保谈判和集中采购结果。(省医保局牵头,省卫生健康委配合)
5.加强抗微生物药物不良反应的日常监测和专项监测分析评价工作。加强对抗微生物药物上市许可持有人的指导,通过药物警戒质量管理规范符合性检查,督促企业建立和完善药物警戒体系,主动收集和分析不良反应监测数据。(省药监局负责)
6.发挥中医药特色优势。加强疾病预防能力,实施中医药健康促进专项行动,在中医医院及有条件的综合医院、专科医院、妇幼保健院设立治未病科室,规范开展中医治未病服务,推广中医养生保健方法和运动,不断提高人民群众的健康水平,进一步减少疾病的发生。增强疾病诊疗能力,开展中医临床医学中心、区域诊疗中心、学科、专科等建设,加强重大疑难疾病中西医协同协作,提升中西医协同医疗服务能力和水平,充分发挥中医药在感染性疾病防治中的作用。(省卫生健康委负责)
(五)完善监测评价体系,为科学决策提供依据
1.完善抗微生物药物临床监测网络。加强抗菌药物临床应用监测网、细菌耐药监测网、真菌病监测网和医疗机构感染监测网建设,鼓励二级以上医疗机构入网并按规定报送数据,稳步扩大监测覆盖范围。提高数据质量和分析效率,定期发布监测分析报告,充分发挥监测网对临床诊疗和行业管理的监督、指导作用。(省卫生健康委负责)
2.建立健全动物诊疗、养殖领域监测网络。推动建立健全兽用抗微生物药物应用监测网和动物源微生物耐药监测网,完善动物源细菌耐药监测网,监测面逐步覆盖养殖场、动物医院、动物诊所、畜禽屠宰场所,获得兽用抗微生物药物使用数据和动物源微生物耐药数据。积极开展普遍监测、主动监测和目标监测工作,关注动物重点病原体、人畜共生和相关共生分离菌,加强监测实验室质量控制。(省农业农村厅负责)
(六)加强相关药物器械的供应保障
1.探索推动临床急需新药和医疗器械产品研发上市。加强对药品研发机构、生产企业指导,对我省临床急需新药产品申请新药报批给予政策指导,在新药研发法规支持、产品检验、现场检查上给予绿色通道加快办理,助推新药尽早上市,打造化学药产业良好营商环境;对于耐药感染预防、诊断和治疗相关临床急需的创新医疗器械,开通优先审评审批绿色通道,按照早期介入、专人负责、科学审批的原则,对符合特别审批程序的医疗器械予以优先办理。(省药监局负责)
2.推进微生物耐药防控相关产业发展。推动抗微生物药物产业链上下游企业和科研单位加强协作,围绕原辅料、新型制药设备等产业链关键环节,开展技术产品攻关,补齐产业链短板弱项。鼓励企业开发和应用连续合成、生物转化等绿色生产工艺,加强生产过程自动化、密闭化改造,提升“三废”综合处置水平,促进抗微生物药物原料药生产绿色化、规模化、集约化发展。(省工业和信息化厅牵头,省科技厅、省药监局配合)
(七)加强微生物耐药防控的科技研发
1.积极推动我省药物研发机构、药品生产企业、医疗机构制剂室对新型抗微生物药物,诊断工具、疫苗、抗微生物药物替代品研发与转化应用。加强有益微生物菌种开发和利用,选取有潜在价值的有益微生物完成给予生物学特性、基因组功能分析等生物学鉴定,在家禽、生猪、奶牛、肉鸭等重点品种上进行推广利用,提升畜禽健康水平,遏制微生物耐药。(省科技厅、省卫生健康委、省工业和信息化厅、省药监局按职责分工负责)
2.支持开展微生物耐药分子流行病学、耐药机制和传播机制研究。探索开展对我省不同地区、人群、医疗机构、动物、环境等微生物耐药流行病学特点及发展趋势研究,为制订耐药防控策略与研究开发新药物新技术提供科学数据。(省科技厅、省卫生健康委、省教育厅、省农业农村厅等按职责分工负责)
3.开展抗微生物药物环境污染防控研究。研发环境中抗微生物药物分析技术,开展环境中残留的抗微生物药物可能的生态环境影响研究。(省科技厅、省生态环境厅按职责分工负责)
(八)广泛开展交流合作
结合实际,在研究开发、人才培养及专题研讨等方面,加强区域和地区间交流合作,积极学习借鉴微生物耐药领域先进理念,宣传推广省内优秀经验做法。(省卫生健康委、省农业农村厅、省科技厅等按职责分工负责)
三、保障措施
(一)加强组织领导。微生物耐药工作各有关部门要加强协调联系,强化常态化信息沟通,加大对相关工作的支持力度,各司其职,形成合力。各地各部门要根据本方案制定年度工作重点,细化工作措施,明确责任部门,压实工作责任,推动各项工作目标如期完成。各州(市)相关部门工作重点措施按年度报对口省级行政管理部门。(省级各相关部门按职责分工负责)
(二)加强监测评估。根据国家监测评估工作要求,各州(市)按要求开展本地区监测评估,加强对遏制微生物耐药行动工作实施情况的监测与动态分析,及时发现、解决困难问题,总结宣传好的经验做法,积极推进工作落实。(省卫生健康委牵头,各相关部门按职责分工负责)
(三)加强专业支持。建立省级遏制微生物耐药咨询专家委员会,有条件的州(市)可结合实际,成立本州(市)遏制微生物耐药咨询专家委员会。推进不同领域、多学科专家沟通交流,及时提出工作建议,推动完善相关指南和技术规范,为政策制定调整提供决策咨询。(省卫生健康委牵头,各相关部门按职责分工负责)
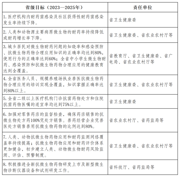
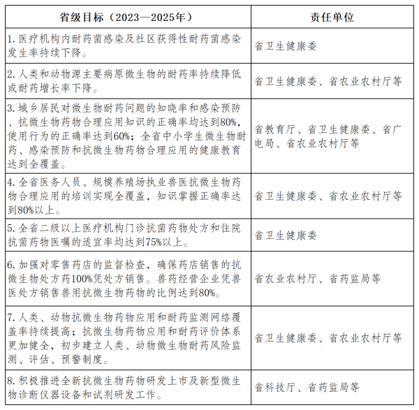
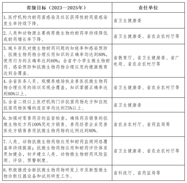
附件

摩熵医械2026-01-28
摩熵医械2026-01-13
摩熵医械2025-12-19
赛柏蓝2025-12-12
摩熵医械2025-11-28
摩熵医械2025-11-17
赛柏蓝2025-11-14
摩熵医械2025-11-12
赛柏蓝2025-11-12
CHC医疗传媒2025-10-30
2026-03-09
2026-03-09
2026-03-06
2026-03-05
2026-03-05
2026-03-05
2026-03-05
2026-03-04
2026-03-04
2026-03-03
2026-03-02
2026-03-02
2026-03-02
2026-03-02
2026-03-02
2024-04-19
2026-03-02
2026-02-25
2026-02-02
2026-01-14
2026-01-07
2026-01-04
2025-12-02
2025-10-31
2025-10-28
2025-10-15
2025-04-29
2025-04-24
2025-04-24
2024-12-25
2024-12-17