400-9696-311 转1
400-9696-311 转2
400-9696-311 转3
400-9696-311 转4
2022-08-16
津应急〔2022〕17号
其他
天津市
现行有效
2022-08-16
天津市应急管理局
天津市落实《“十四五”危险化学品安全生产
规划方案》实施方案
为贯彻落实《应急管理部关于印发<“十四五”危险化学品安全生产规划方案>的通知》(应急〔2022〕22号),现提出实施方案如下:
一、总体要求
(一)指导思想
以习近平新时代中国特色社会主义思想为指导,深入学习贯彻习近平总书记关于安全生产重要论述,始终把危险化学品安全风险防控摆在防范化解重大风险的突出位置,深入落实市委办公厅、市政府办公厅《关于全面加强危险化学品安全生产工作的意见》部署,坚持统筹发展和安全,坚持人民至上、生命至上,以有效遏制重特大事故为首要目标,以滚动实施危险化学品安全专项整治三年行动为抓手,着力抓重点、强基础、堵漏洞、补短板,更加注重构建安全治理体系,更加注重提升本质安全,更加注重管理手段数字化转型,加强源头治理、标本兼治、系统推进,提高安全管理系统化、精准化、智能化水平,从根本上消除隐患、从根本上解决问题,全面推动化工行业转型升级,为贯彻新发展理念、构建新发展格局、推进高质量发展、全面建设社会主义现代化大都市提供有力保障。
(二)基本原则。
——理念引领,标本兼治。坚持安全发展理念,把安全发展贯穿化工产业发展全过程和各领域,立足我市实际,借鉴国际国内经验,发挥独特优势,强化专项整治,严格源头准入,持续夯实基础,构筑长效机制,坚决遏制防范重特大事故,推动我市危险化学品安全生产形势稳定好转,以高水平安全服务高质量发展。
——构建体系,系统治理。坚持系统观念,把防范危险化学品系统性安全风险作为主攻方向,突出企业主体责任,强化政府监管责任,规范化工园区建设和安全管理,统筹加强安全责任、隐患排查、预防控制、本质安全、人员培训、基础支撑等体系建设,构建与我市化工产业发展相适应的危险化学品安全治理体系。
——加大投入,本质安全。坚持安全第一,把本质安全提升作为核心任务,突出化工园区安全提质、大型油气储存基地安全防控、企业安全改造、从业人员培训、“工业互联网+危化安全生产”等重点方向,实施一批本质安全提升工程。
——创新突破,注重协同。坚持目标导向、问题导向、效果导向,把创新实践作为破解危险化学品安全难题的关键抓手,推动安全管理数字化转型智能化升级,强化危险化学品全生命周期、油气开采储运等领域各环节安全风险管控,聚焦重大危险源、重点行业和重点区域,加强上下联动、部门协作,形成企业主体、各区落实、市负总责的工作机制,在关键环节上守住安全底线。
(三)主要目标。
到2025年,防范化解危险化学品重大安全风险体制机制法制不断健全,安全生产责任体系更加严密,化工园区安全监管责任进一步压实,危险化学品重特大事故得到有效遏制,全市化工、油气事故总量以及化工较大事故总量明显下降,建立危险化学品隐患排查治理和预防控制体系。
——事故起数和死亡人数持续下降。化工和危险化学品事故起数和死亡人数持续下降,减少较大生产安全事故,有效遏制重特大生产安全事故。
——安全治理体系建设明显提速。各级党政领导责任、部门监管责任、企业主体责任得到有效落实,重大危险源管控机制稳定运行,企业安全风险分级管控和隐患排查治理机制(以下简称双重预防机制)数字化建设全面突破;化工园区、危险化学品企业安全整治成效明显;法规标准体系更加完善,从业人员素质、科技创新能力、社会服务水平、应急救援能力显著提升,基础支撑保障更加有力。
——本质安全水平明显提升。化工园区安全提质工程全面实施,所有化工园区达到D级(较低安全风险水平);企业安全改造投入大幅增加,安全距离、设备工艺、平面布局、自动化等方面改造成效显著,高危岗位现场作业人员数量大幅减少;线上线下融合式培训网络建设基本覆盖;安全管理数字化、智能化转型进展顺利,安全风险监测预警能力不断提升,化工园区、重大危险源企业、大型油气储存基地安全管控智能化平台持续升级,“工业互联网+危化安全生产”试点取得明显成效。
——重点领域安全管理明显加强。危险化学品全生命周期各环节协同管理取得突破,油气行业基本形成与发展适应的安全管理体制机制。
二、构建危险化学品安全治理体系
适应新发展阶段要求,立足有效防范化解重大安全风险,突出重点区域、重点行业、重大危险源企业,优先解决安全责任、隐患排查、预防控制、本质安全、员工培训、基础支撑保障等突出问题,强化安全风险治理,全面提升重大安全风险防控能力,构建具有天津特色、系统科学、政企协同的危险化学品安全治理体系。
(一)安全生产责任体系。
贯彻落实“管行业必须管安全、管业务必须管安全、管生产经营必须管安全”和“谁审批谁负责”、“谁主管谁负责”规定要求,夯实各级党政领导责任、部门监管责任、企业主体责任,强化化工园区安全监管责任,着力解决基层监管和企业“最后一公里”难题,完善制度安排,强化措施落实,健全企业负责、职工参与、政府监管、行业自律、社会监督的安全监管机制。
压实企业主体责任。推动企业建立健全企业内部从主要负责人(法定代表人、实际控制人)到一线岗位员工的全员安全生产责任制,形成自我约束、持续改进的安全生产内生机制。依托危险化学品安全风险监测预警系统,严格落实主要负责人安全风险研判承诺公告、重大危险源包保责任、开车前安全风险自查评估制度。落实危险化学品生产、经营、储存企业安全总监和安全管理技术团队配备制度,按要求配备注册安全工程师。强化责任追究和教训吸取,做好行刑衔接,突出对主要负责人的追责问责。推进危险化学品企业信用风险分类监管,严格安全生产严重违法失信名单管理。
强化政府监管执法。推动将危险化学品安全重点工作纳入各级政府和部门年度安全生产考核,并作为领导干部工作职责和年度任务“两个清单”内容。推行“互联网+监管”、“互联网+执法”、“执法+专家”模式,建立线上监测预警与线上线下监管执法相衔接的机制,实施分类分级执法。建立健全应急管理部门与其他有关部门监管协作和联合执法工作机制,密切协调配合,共同打击违法行为,推动制定各级相关部门危险化学品安全监管责任清单,形成齐抓共管的监管合力。严格落实较大以上事故调查处理、挂牌督办和整改措施落实评估等制度。
加强监管能力建设。根据危险化学品安全监管人员队伍建设需要,充分利用现有政策,通过公开招考、调任、遴选等方式补充具备较强危险化学品监管能力的高素质专业化干部。推动各区和化工园区加强专业监管与执法力量,支持各区政府、化工园区通过聘用技术检查员、第三方专业机构等措施,配齐配强危险化学品监管专业力量。加强政策引导,鼓励各区、化工园区和重大危险源企业通过购买安全服务的方式,建立完善专家咨询、指导服务长效机制。

(二)隐患排查治理体系。
坚持问题导向,建立发现问题、解决问题工作推进机制,健全企业隐患排查治理体系,提高专项排查整治的有效性,推动企业由被动接受安全监管向主动开展安全管理转变,由政府为主的行政执法检查向企业为主的日常化隐患排查转变。
完善企业隐患排查治理制度。落实危险化学品企业安全风险隐患排查治理导则规定及重点细分行业隐患排查指南。建立企业负责人组织全员参与、以安全风险分级管控为基础的隐患排查治理制度,定期组织排查,实行自查自改自报闭环管理。推动危险化学品重大危险源企业建立线上线下融合的隐患排查治理支撑平台。
开展专项排查整治。深入推进以重大危险源、重点行业为主要对象的常规性专项检查,及时组织以事故教训吸取、重大活动期间隐患排查整治为内容的非常规专项排查整治。从18种危险化工工艺目录中选择重点工艺(以下简称高危工艺),从74种危险化学品名录和20种特别管控危险化学品目录中选择重点化学品(以下简称高危化学品)等实施专项整治行动,有效防范重点部位、关键环节安全风险。落实重点专项整治督导通报制度,健全重大隐患整改交办、督办制度,压实隐患整改责任。贯彻“消地协作”督导检查机制。落实隐患举报奖励制度,加强社会监督。
强化专家指导服务。深入开展滨海新区专家指导服务,推动滨海新区培育一支本地化的专家队伍、建设一个服务区域的实训基地、每个规模以上企业打造一个线上线下相融合的员工培训空间。以高危工艺、高危化学品储存设施等为重点,精准开展专家指导服务。推进专家指导服务向油气管道高后果区、井控高风险区等领域拓展。加强细分行业领域的专家库建设,聚集一批高水平行业领域专家。

(三)安全预防控制体系。
坚持关口前移、源头防范,完善落实基础制度,突出重大安全风险管控,全面提升化学品风险辨识、重大危险源精准监管、高风险分级管控和企业安全管理水平,构建制度完备、执行有力、平台支撑、精准有效的安全预防控制体系。
完善化学品登记与鉴定管理。落实化学品登记与鉴定制度,实施化工、医药企业登记,建设高标准数据库。推进企业端、移动端和“一企一品一码”管理等功能建设应用,实现“一书一签”自动生成、便捷查询、高效传递。
严格安全许可管理。严格依法实施涉及高危工艺的化工建设项目安全许可,倒逼新建化工项目达到设计、设备、人员等方面的许可要求。持续开展“红、橙”风险等级企业安全许可条件“回头看”。
突出重大危险源安全风险管控。拓展深化重大危险源在线监测预警系统功能开发和应用,推进系统迭代升级、动态优化,区分特别管控(红色)、重点关注(黄色)和一般监管(绿色),建立完善重大危险源企业安全风险分级管控和动态监测预警常态化机制。实施企业重大危险源三级责任人管控,明确每一处重大危险源的主要负责人、技术负责人、操作负责人,严格落实安全包保责任。推动建立完善大型油气储存企业安全风险评估机制。
强化高危化学品和高危工艺安全风险管控。深化精细化工企业反应安全风险评估,建立涉及氯化、氟化、重氮化、过氧化工艺的精细化工生产工艺全流程安全风险评估机制,不断提升人防、物防、技防要求。落实高危化学品和高危工艺细分领域安全风险管控标准规定。构建深化以专家指导服务、“一企一策”整治、健全长效机制、实施“回头看”为重点的组合治理措施,形成高危细分领域安全风险防控工作机制。
提升企业安全管理水平。推进企业双重预防机制数字化建设。推进以化工过程安全要素管理为基础的安全生产标准化建设,提升安全管理的科学化、系统化水平。鼓励有条件的企业学习借鉴国际先进水平的安全管理体系。指导推动中小企业不断加强安全管理。

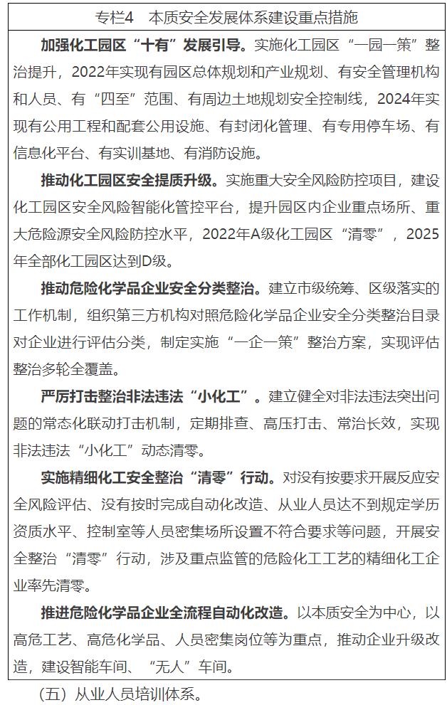
(四)本质安全发展体系。
坚持统筹发展和安全,强化老旧装置安全风险防控,深入开展化工园区提质升级、企业分类整治、非法违法“小化工”治理等专项整治,构建准入严格、布局规范、技术先进的本质安全发展格局。
加强规划引导。推动涉及化工行业的区和化工园区结合实际,明确产业定位,建立多部门参与的规划编制协调沟通机制,制定完善化工产业发展规划。推动滨海新区落实危险化学品“禁限控”目录,严格控制涉及光气、氯气、氨气等有毒气体和爆炸物的建设项目,严禁已淘汰的落后产能异地落户和进园入区。严格落实化工园区所在地国土空间规划,严格控制化工园区周边土地开发利用。
规范化工园区安全风险管控。出台化工园区认定办法,推动化工园区制定出台新建化工项目安全准入条件。以安全风险评估为牵引,开展化工园区专家指导服务,实施重大安全风险防控项目,深入落实化工园区安全风险排查治理导则,全面推进“一园一策”整治提升,实现化工园区集中布局、集群发展、降低安全风险等级。推动南港工业区建设本质安全水平高的智慧化工园区。
严格设计管理。依法严格落实涉及“两重点一重大”的大型化工建设项目设计单位资质要求,完善建设项目安全审查制度。落实化工建设项目安全设计导则,严格设计过程管理。严格落实设计单位责任,积极采用先进安全技术和安全风险管理方法以及最严格标准,提高本质安全设计水平,消除潜在隐患。
保障安全距离。完成城镇人口密集区危险化学品生产企业搬迁改造。全面排查危险化学品企业内部安全距离,对不符合要求的平面布局实施改造。实施化工园区封闭化管理,开展园区内部劳动密集型企业、人员密集场所搬迁行动,防止安全风险外溢。
淘汰落后工艺设备。按照危险化学品企业安全分类整治目录、淘汰落后危险化学品安全生产工艺技术设备目录,全面开展企业安全条件精准化排查评估,严格“一企一策”治理,实现规范达标一批、改造提升一批、依法退出一批。开展危险化学品老旧装置安全风险排查专项整治,建立防控长效机制。深化非法违法“小化工”专项整治,坚持打疏结合,利用多种手段,建立健全常态化联动监管机制,有效防止死灰复燃。
加快技术升级改造。推动危险化学品企业开展“机械化换人、自动化减人”,推动高危工艺企业实施全流程自动化改造,最大限度降低高危岗位现场作业人员数量。加快新材料应用和新技术、新装备研发,研究生产过程危险化学品在线量减量技术路线和储存量减量方案,减少重大危险源数量;开发以低毒性、低反应活性的化学品替代高危险性化学品的工艺技术路线,持续开展缓和反应温度、反应压力等弱化反应条件的技术改造,鼓励采用全密闭连续自动生产装置替代开放或半封闭式间歇生产装置。推动气体泄漏微量快速检测、微通道反应器等先进技术方法应用。提升设备设施完好性,加强泄漏管理。推动企业更新改造老旧消防设施器材,确保完好有效。

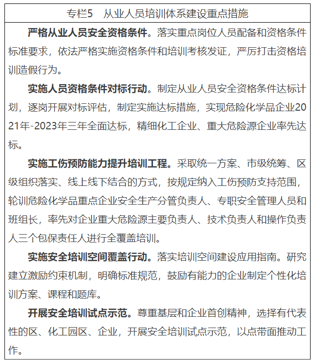
(五)从业人员培训体系。
按照统筹推进、分类指导的原则,以培养高素质高技能实用性人才为目标,以严格人员资格条件为抓手,倒逼企业落实主体责任,加快构建标准规范统一、培训载体丰富、线上线下融合、有效供给多样的教育培训供给体系,持续实施全覆盖高质量的安全教育培训,夯实安全发展的人才保障和素质根基。
强化企业安全管理技术专业团队建设。落实安全管理技术专业团队强制配备和专业、学历标准条件,率先在涉及重大危险源的企业、重点监管的危险化工工艺的精细化工企业全面实施。开展化工安全技术技能人才学历提升行动,鼓励安全管理人员在职提高化工安全等专业学历层次。严格开展安全管理人员培训、考核工作,倒逼提升专业能力。
提升重点岗位操作人员安全技能。严格依法实施资格条件和培训考试、持证上岗制度。突出加强重点岗位人员实操训练。强化校企合作人才培养,与人力资源社会保障等部门合作,按规定利用职业技能提升行动和工伤预防政策,扎实推进化工行业安全技能提升行动和工伤预防能力提升培训工程。
普及线上线下融合的安全培训空间。按照员工线上自学、线下培训的实体空间与支撑企业培训管理、政府培训监督的虚拟空间相结合原则,推进安全培训空间建设与应用,实现企企有空间、人人用空间。
加强监管人员培训。强化危险化学品安全监管队伍建设,实现具有化工安全相关专业学历或实践经验的执法人员数量达到在职人员的75%以上。制定监管人员培训计划,高标准确定新入职人员、在职人员培训大纲和课程设置,遴选培养一批既有实践又有理论、既能执法又能讲课的教官队伍。加强培训载体建设,利用本科高校、职业院校、大型企业、培训机构等优质资源,布局建设一批监管人员培训基地。

(六)基础支撑保障体系。
坚持补短板、强弱项、固根基,强化法制建设、智能管理、科技强安、社会共治、应急能力建设,构建满足要求、体现特色、先进适用、有力有效的基础支撑保障体系。
完善法律法规标准体系。依据危险化学品安全法立法工作进展,结合我市实际,适时出台《天津市危险化学品安全条例》。推进部门规章配套实施细则制修订工作,进一步提高依法治安水平。
推进安全管理数字化转型。把握新一轮科技革命和产业变革机遇,重点推动工业互联网与危险化学品安全生产深度融合,形成企业管理平台、政府监管平台、网络生态系统协同创新发展格局。依托国家数据共享交换平台开展危险化学品安全监管信息共享,升级危险化学品安全风险监测预警系统,重点推进功能迭代和应用拓展,实现部、市、区、园区(街镇)与企业上下贯通、联网管控。推进化工园区、企业安全风险智能化管控平台建设,加快推进安全管理、工艺装备等信息系统整合,提升安全管理数字化智能化水平。
强化社会服务支撑。扶持培育一批安全培训、咨询、评价、检测检验技术服务龙头企业,引导行业协会、科研院所、保险机构等社会力量参与安全生产治理,为政府监管和企业安全管理提供技术服务。建立服务评价体系与评价机制,引导政府、企业按照购买服务清单择优选择服务机构,对弄虚作假的严厉惩处。
提升应急救援能力。强化危险化学品应急救援人员、装备、设施的政策支持,统筹危险化学品应急救援队伍建设,建立健全应急资源信息系统。加强危险化学品应急救援基地实战能力建设,规范指挥调度和训练考核,完善应急预案,强化实训演练,确保科学处置、安全处置。推动危险化学品企业依法建立完善企业专(兼)职消防队,根据需要建立事故工艺处置队或工艺应急处置机制,加强贴近实战的技能训练和综合演练,优化事故工艺处置措施。积极探索化工园区应急资源共享和应急联动机制,推动消防资源的共建共享和应急装备能力提升。化工园区建设化工事故处置专业队,与国家综合性消防救援队伍建立联勤联训联战机制,具备处置较大化工事故的能力。

三、实施危险化学品本质安全提升工程
(一)化工园区安全提质工程。
在化工园区安全评估、分类提升的基础上,重点抓好“一园一策”整改提升措施落地,推动化工园区全部达到一般或较低安全风险等级。重点推进园区封闭化、专用停车场、公共管廊安全保障、应急保障能力、安全技能实训基地、智能化管控平台等建设,打造本质安全型化工园区。实施化工园区重大安全风险防控项目。
(二)大型油气储存基地安全防控工程。
推动对已投运的大型原油、成品油、LNG等油气储存基地实施设备设施、控制系统升级改造,实现气体检测、视频监控、紧急切断、雷电预警“四个系统”装备率和有效投用率达到100%,外部安全防护距离不足企业清零。推动大型油气储存基地安全管理数字化智能化转型,围绕气云成像、主动安防、智能巡检等前沿技术试点示范和推广应用。
(三)危险化学品企业安全改造工程。
协同有关部门有序推进城镇人口密集区危险化学品生产企业搬迁改造,全面完成搬迁改造任务。推动化工园区内安全距离不足的劳动密集型企业和居民实施搬迁。对企业内部不满足安全要求的平面布局实施改造,加快整改不符合安全布局要求的控制室、交接班室、办公室、休息室、外操室、巡检室等人员聚集场所,确保重要设施的平面布置、朝向、安全距离合规。持续实施安全仪表系统、自动化控制、工艺优化和技术更新改造,开展安全风险监测预警、罐区仓库智能化信息化管理能力提升改造,推进高危工艺装置现场无人化示范项目。
(四)危险化学品安全培训网络建设工程。
利用各方力量,在化工园区布局建设高水平、服务周边的区域性安全实训基地,强化专业化管理运营和产、训、考一体化融合。推动企业建设和应用线上线下融合的安全培训空间,形成理论知识线上更新、操作技能线下实训的模式。
(五)“工业互联网+危化安全生产”工程。
落实“工业互联网+危化安全生产”建设方案,重点推进应用场景建设和推广应用,打造若干企业级、行业级、区域级平台,建设一批应用示范工程。

四、强化相关重点关键领域安全风险防控
(一)化工和医药行业及危险化学品相关环节安全风险防控。
建立分类分级安全风险防控体系,突出“两重点一重大”风险管控,重点解决经营、运输、使用、废弃处置等环节高风险和难点堵点问题,推动化学品登记系统企业端普及应用,构建登记系统基础支撑、覆盖高风险领域企业、联通全生命周期的安全防控体系。
化工行业。加强取得危险化学品安全生产许可证的化工企业安全监管,严格落实各项安全风险管控措施。对危险化学品生产企业以外的化工企业,凡涉及重大危险源、重点监管的危险化工工艺的企业,全部纳入危险化学品安全风险监测预警系统重点管控范围。对其他使用危险化学品的化工企业,推动强化安全风险辨识和评估,提高安全风险管控能力。
医药行业。对于化学合成类药品生产企业,按照精细化工企业监管要求严格监管。凡涉及重大危险源、重点监管的危险化工工艺的医药企业,全部纳入危险化学品安全风险监测预警系统重点管控范围。对其他使用危险化学品的医药企业,推动强化安全风险辨识和评估,提高安全风险管控能力。
危险化学品经营环节。对构成重大危险源的危险化学品储存企业,严格落实安全管控措施。应用危险化学品经营安全监管系统,对经营企业购销的危险化学品品种、库存、流向等进行实时监管。开展化学品储罐区安全风险评估并分类整治,运用多种信息和技术手段,持续严厉打击违法违规储存危险化学品行为。加快防火、防爆、防泄漏等先进技术、设备、材料的推广应用。
危险化学品废弃处置环节。深入推动危险废物安全专项整治,建立覆盖危险废物产生、收集、贮存、转移、运输、利用、处置等全过程的监管体系,保障危险化学品废弃处置环节安全。协调推动企业强化重点环保设施和环保改造项目安全风险评估论证,完善落实管控措施。
危险化学品运输环节。深入开展危险化学品运输安全集中整治,突出特别管控危险化学品运输监管,持续打击挂靠经营、超范围运输、无证上岗、非法改装和罐体质量不达标等行为。加强充装过程安全管控,督促企业严格落实装载、充装前查验规定和查验记录制度。加快推动规划建设危险化学品停车场。大力推行危险化学品运输电子运单系统,强化道路运输动态监控,推动建设全国“一张网”监管体系,强化信息共享、部门协作、动态监管、联合惩戒。研究优化危险化学品最优安全运输体系建设,科学设置运输通行管控措施,完善隧道、闸坝通行安全管理制度,畅通长距离、大宗危险化学品运输通道。
危险化学品使用环节。突出重大危险源和重点监管的危险化学品安全风险管控,健全责任体系,加大投入保障,严格落实危险化学品“一书一签”制度,推动使用危险化学品从事生产的企业及医院、学校、科研机构等单位的危险化学品使用安全管理规范化,研究危险化学品最小豁免量监管措施。
(二)油气行业安全风险防控。
推进安全隐患排查和预防控制体系建设,完善落实油气开采、储运重大安全风险管控措施,持续提升油气增储扩能安全保障能力。
陆上油气开采。深入开展安全风险隐患排查和井控安全专项治理,全面实施隐患整改提升和井控装备升级计划,落实防井喷和防硫化氢泄漏措施。加强大型油气集输场站、废弃油气井等安全风险管控。
油气长输管道。完善企业负主要责任、属地政府支持协调的政企联动安全管理机制。全面落实完整性管理要求和法定检验制度,持续推进安全隐患集中管段更新改造和管道本体缺陷排查治理。探索建立人员密集场所高后果区、地质灾害易发区企地安全联防联控机制,强化企业和属地政府管控责任。
油气储存设施。全面开展油气储存企业安全风险评估,形成“一企一策”提升方案。重点做好大型油气储存基地安全风险管控,依法严格建设项目安全准入,推进LNG长输管道配套工程建设。加强储罐边缘密封、二次密封及其附属设施、重点装卸、充装场所和设施的安全风险排查及隐患治理,推进动火、有限空间等特殊作业数字化管理,严格落实火灾防控措施。

五、规划实施保障措施
(一)建立健全实施机制。加强对规划实施的组织领导,各区应急管理部门结合实际制定具体措施,明确重点,厘清责任,确定时序,建立重点地区、行业领域、企业单位等多方共同推进机制,确保如期实现目标。
(二)认真落实重点措施。各区、各企业单位要按年度细化分解目标任务,制定时间表、路线图,找准载体抓手,清单化管理、项目化推进,并与年度计划和长期规划有效衔接,将各项任务落到实处。
(三)强化多元投入机制。加强政策支持引导,积极拓宽渠道,推动地化工园区、企业单位加大投入,实施一批危险化学品安全基础设施和企业安全改造重大工程项目,形成以企业为主体、政府多种形式支持、社会力量积极参与的多元投入机制。
(四)积极开展试点示范。注重试点引路,组织先行先试,鼓励探索创新,发挥示范引领作用,及时总结提炼可借鉴、可复制、可推广的典型经验并宣传推广,有力支撑推动规划落地见效。
(五)严格实施规划评估。建立规划实施评估机制,组织对实施情况开展动态监测评估,全面掌握进展与效果,总结推广做法,及时发现问题,适时调整优化。
赛柏蓝2026-04-24
摩熵医械2026-01-28
摩熵医械2026-01-13
摩熵医械2025-12-19
赛柏蓝2025-12-12
摩熵医械2025-11-28
摩熵医械2025-11-17
赛柏蓝2025-11-14
摩熵医械2025-11-12
赛柏蓝2025-11-12
2026-04-24
2026-04-24
2026-04-22
2026-04-22
2026-04-21
2026-04-21
2026-04-21
2026-04-20
2026-04-16
2026-04-15
2026-04-15
2026-04-14
2026-04-14
2026-04-14
2026-04-14
2022-08-16
2026-03-16
2026-03-04
2026-02-28
2026-02-11
2026-01-05
2025-12-30
2025-12-29
2025-12-17
2025-12-02
2025-12-02
2025-11-17
2025-10-30
2025-10-09
2025-09-30
2025-09-29