随着全球对可持续发展和绿色经济的关注度不断提高,合成生物学作为“第三次生物技术革命”,正以其独特的魅力在全球范围内掀起一场新的产业变革。
本文节选自摩熵咨询最新发布的《合成生物产业发展前景及中国产业链上中下游企业分析》研究报告,从产业链角度系统呈现我国合成生物产业企业的整体图景,并详细分析了产业链上游企业的发展现状及产业企业情况,有助于读者清晰把握合成生物产业的整体脉络与发展态势,精准洞察产业蕴含的机遇与挑战。
一、中国合成生物产业链图谱
我国合成生物产业上游使能技术与中游集成化平台与国外还有一定的差距。合成生物产业链包括菌种设计改造、工艺开发、规模化生产、商业化应用等环节,可分为产业链上中下游。由于合成生物行业整体尚处于产业发展早期,中下游企业多出现一体化布局。

1. 上游:使能技术和仪器设备供应商
上游为合成生物提供关键的使能技术和仪器设备供应商,包括DNA合成、DNA测序、基因编辑等核心技术开发,及自动化/高通量仪器设备等。我国DNA测序、DNA合成、基因编辑处于快速追赶阶段,AI赋能、高通量/自动化测试筛选技术、数据库和工具酶与国外差距较大。
2. 中游:集成化平台
中游利用DBTL核心技术对生物系统及生命体进行设计、开发、改造的技术平台(构建细胞工厂平台、多级酶联反应平台、无细胞/类细胞平台),包括底盘细胞选择及改造、培养条件改造、纯化方法开发。我国除酶工程平台,细胞铸造厂、无细胞/类细胞平台与国外差距较大。
3. 下游:产品规模化生产与商业化应用
下游能够实现产品规模化生产、商业化放量的企业,涉及医药健康、化工能源、食品饮料、消费个护等领域产品的生产和应用。我国在医药健康与生物基材料产品应用取得一定的成功,多数应用领域国内外商业化应用有待进一步拓展。
二、中国合成生物产业链上中下游企业总览
我国合成生物产业以下游医药健康应用为主。我国合成生物企业以产业链下游应用为主,且主要布局在医药健康领域。
1. 企业分布概况
通过摩熵医药数据库数据统计,对我国681家合成相关企业进行分析,其中生物上市企业116家、合成生物创业型企业564家,我国合成生物超90%的企业分布于产业链下游产品应用环节,其中超88%的企业业务覆盖医药健康领域,而使能技术、集成化平台类企业相对较少。此外,合成生物企业呈现多领域布局,尤其是在下游产品应用阶段。
2. 上市企业分析
从上市企业来看,产业链下游企业占整个产业链超88%,其中布局医药健康企业数量超78%。其中,2023年营收超百亿的企业,多为国药控股、中国生物、双汇发展、多粮生物等布局合成生物板块的综合性企业;而凯赛生物、华恒生物、华大智造、川宁生物等以合成生物为主的代表性企业,23年营收在20-50亿元范围内,这些企业均位于产业链下游。
合成生物产业链和细分领域上市企业数量布局情况(家)

数据来源:摩熵医药数据库
3. 创业型企业分析
从创业型企业来看,产业链下游企业占整个产业链超92%,其中布局医药健康企业数量超90%。其中,瀚海新酶、恩和生物、百图生科等使能技术和集成化平台企业获得超7亿元投融资。例如,瀚海新酶融资超8亿元,该企业建有超大生产规模、超高设备标准的医药级特种酶生产体系,能够实现生物医药领域核心酶原料的进口替代。
合成生物产业链和细分领域创业企业数量布局情况(家)

图片来源:摩熵咨询《合成生物产业发展前景及中国产业链上中下游企业分析》
三、中国合成生物产业链上游企业分析
我国产业链上游呈现科研机构和企业双核驱动体系。我国多项关键使能技术落后国外,亟需快速追赶。产业链上游使能技术主要围绕DBTL展开,为合成生物提供关键的底层技术,由技术驱动和数据驱动,但我国研发投入起步较晚、积累少,且受国外技术封锁等因素影响,我国部分技术发展水平明显落后于海外。
在政策、资本、技术等多因素的推动下,我国采用“企业与科研机构”双轮驱动模式,积极推进上游使能技术原始创新,力求掌握合成生物学上游话语权。目前,我国DNA测序、DNA合成、基因编辑处于快速追赶阶段,AI赋能、高通量/自动化测试筛选技术、数据库和工具酶与国外差距较大。
1. 设计阶段
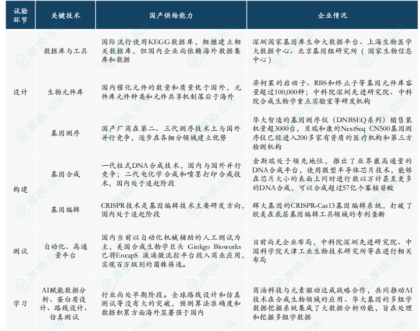
海外公开数据库覆盖范围广、研究深度更深,受研究者青睐;国内测序迅速崛起,逐步建立优势。
数据库国内相继建立深圳国家基因库生命大数据平台等数据平台,但以国内本地数据为主,而全球研究者仍依赖覆盖范围广、研究深度深的全球数据库。生物元器件在国内扎实的发酵基础下,我国催化元件的数量和质量均高于国外,但其他领域落后于海外,仅凯赛生物、华恒生物等全产业链布局企业,及中科院深圳先进研究院等科研平台少部分企业机构拥有元件库。国产测序仪器迅速崛起,华大智造、真迈生物、齐碳科技等国产厂商多点发力,逐步在各细分领域建立优势。
合成生物产业链上游国产供给能力及相关企业情况

2. 构建阶段
一代合成技术与国外相当,二代合成技术快速追赶;基因编辑企业快速追赶,不断推进源头创新。
基因合成方面,上海仪铂、江苏领坤、北京擎科等企业具备一代合成生产能力,金斯瑞、联川生物、华大基因、迪赢生物等企业在二代合成技术加速追赶。
基因编辑方面,国内贝斯生物、微光基因、正序生物等具备原始创新能力的新兴企业仍有追赶和弯道超车的机会。辉大基因等企业从技术优化和衍生技术探索入手,推进源头性创新,其CRISPR-Cas13 系统打破了欧美在底层基因编辑工具领域的专利垄断。
3. 测试阶段
高通量、自动化平台测试及筛选中外差距较大。国内当前以自动化机械辅助的人工测试为主,但为进一步推进该领域的技术创新,中科院深圳先进研究院、中国科学院天津工业生物技术研究所等科研机构,重金投入支持源头创新。
中科院深圳先进研究院的合成生物研究重大科技基础设施,基于智能化、自动化及高通量设备,搭建用于生物元器件、复杂网络、人工细胞等多维度合成生物的合成、组装、植入、激活与测试的生产线。
合成生物产业链上游科研机构基本情况及主要内容

4. 学习阶段
AI 赋能数据分析国外领先,但仍处发展早期阶段。该阶段企业国内外都属于发展初期,路线设计、仿真测试等合成生物学领域特有需求的技术开发,全球均未突破;数据分析、蛋白质结构预测及设计等尚未实现智能化,但海外在预测算法准确度、数据积累、不依赖注释预测算法等领域领先。我国百图生科、商汤科技、晶泰科技等科技型企业,利用AI大装置、大模型等赋能酶工程、药物发现等领域。
5. 科研机构与企业布局
科研机构布局范围和领域全面,而企业多涉及单个技术领域。上游使能技术具有高技术壁垒,企业和研发机构主要集聚在北京、上海、深圳、苏州等创新资源丰富的地方。科研机构企业覆盖范围和领域较为广阔,致力于打通整个DBTL循环系统,主要集聚上海、天津、深圳等地。企业业务多为单个技术领域,主集聚在北京、深圳、上海、杭州等地。
合成生物产业链上游企业基本情况及合成生物相关业务情况

结语:
我国合成生物产业在政策、资本、技术等多因素推动下,正快速发展。上游企业在部分关键技术领域积极追赶国外先进水平,科研机构和企业的双核驱动模式为上游技术发展提供动力,但在一些领域仍面临较大差距。未来,有望通过持续创新与优化,逐步缩小与国外的差距,实现产业的高质量发展。
拓展阅读:
1. 2025年合成生物行业概览:定义、基本原理及制造工艺流程
2. 2024年合成生物产业发展市场前景分析:市场规模、资本涌入及顶层设计(上篇)
3. 2024年合成生物产业市场前景分析:技术突破为产业变革带来新契机(下篇)
4. 2024年中国合成生物产业链中下游企业分析:技术突破与市场布局
以上内容均来自摩熵咨询{合成生物产业发展前景及中国产业链上中下游企业分析},如需查看或下载完整版报告,可点击!
想要解锁更多药物研发信息吗?查询摩熵医药(原药融云)数据库(vip.pharnexcloud.com/?zmt-mhwz)掌握药物基本信息、市场竞争格局、销售情况与各维度分析、药企研发进展、临床试验情况、申报审批情况、各国上市情况、最新市场动态、市场规模与前景等,以及帮助企业抉择可否投入时提供数据参考!注册立享15天免费试用!








川公网安备51019002008863号
本网站未发布麻醉药品、精神药品、医疗用毒性药品、放射性药品、戒毒药品和医疗机构制剂的产品信息
收藏
登录后参与评论
暂无评论