
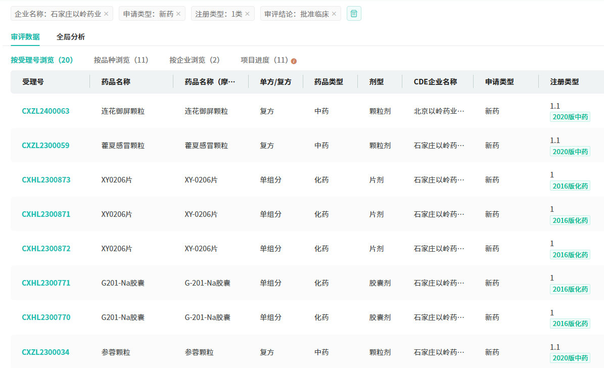
12月14日,据石家庄以岭药业发布公告,称其全资子公司北京以岭药业申报的中药1.1类新药连花御屏颗粒获批临床,此次获批主要用于普通感冒气虚证。

截图来源:企业公告
连花御屏颗粒是一种基于络病理论创新研发的中药,专门用于防治呼吸系统疾病。该药物源自经典方剂玉屏风散、桂枝汤及银翘散的优化组合,针对感冒气虚证设计。其主要功效为益气固卫、祛风解毒,适用于感冒气虚引起的多种症状,包括恶风畏寒、鼻塞流涕、发热咽痛,以及伴随的倦怠乏力、气短懒言、自汗面色㿠白、舌质淡、苔薄白、脉浮细或浮细弱等。据摩熵医药数据库显示,2023年全国院内呼吸系统药物(中成药)的销售额逼近300亿元。

截图来源:摩熵医药(原药融云)全国医院销售数据库
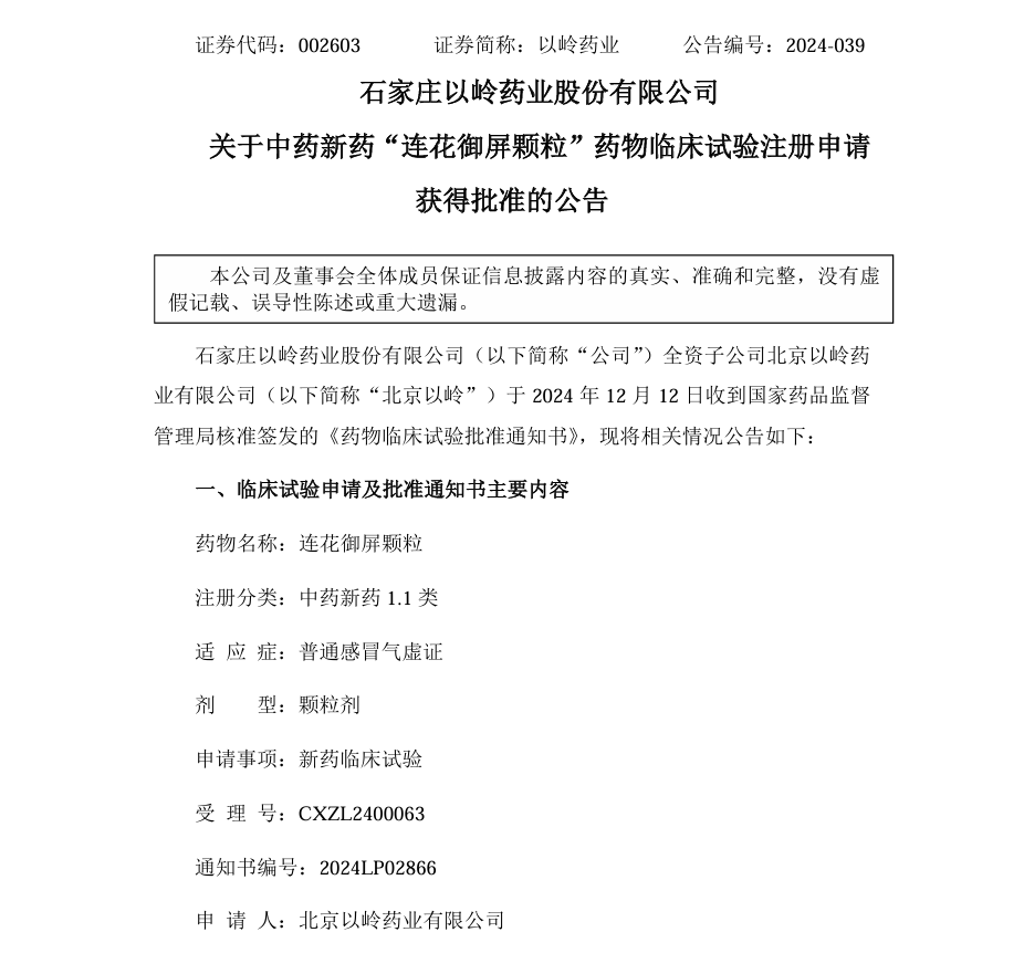
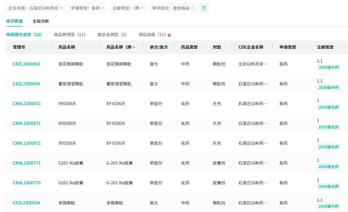
截至目前,以岭药业(含子公司)已有11款1类新药获批临床,覆盖抗肿瘤、免疫调节、心血管系统、生殖泌尿系统以及呼吸系统等多个治疗领域。其中,呼吸系统药物是以岭药业的核心布局领域,现有藿夏感冒颗粒、连花御屏颗粒及小儿连花清感颗粒等3款1类中成药获得临床试验许可。









川公网安备51019002008863号
本网站未发布麻醉药品、精神药品、医疗用毒性药品、放射性药品、戒毒药品和医疗机构制剂的产品信息
收藏
登录后参与评论
暂无评论