400-9696-311 转1
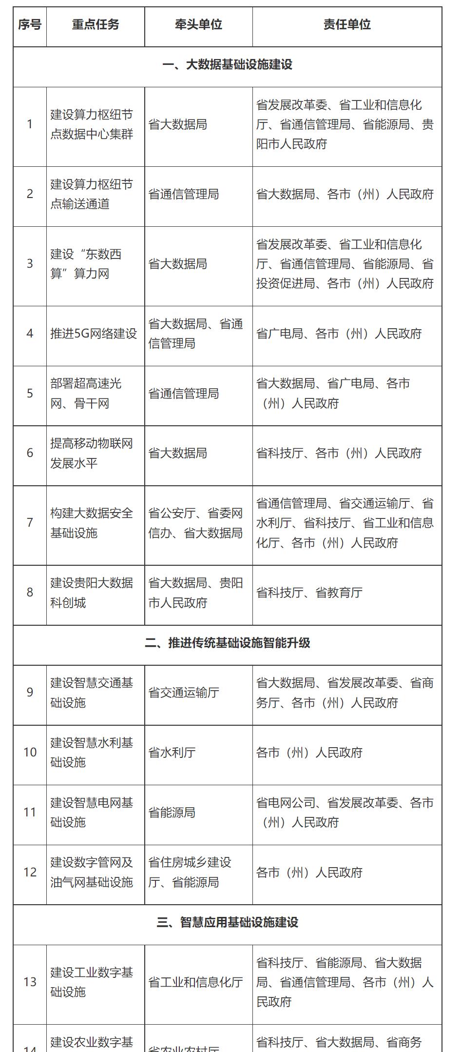
400-9696-311 转2
400-9696-311 转3
400-9696-311 转4
2022-10-27
黔府办发〔2022〕25号
其他
贵州省
现行有效
2022-10-27
贵州省人民政府办公厅
贵州省新型基础设施建设三年行动方案
(2022—2024年)
为贯彻落实《国务院关于支持贵州在新时代西部大开发上闯新路的意见》(国发〔2022〕2号),全力在实施数字经济战略上抢新机,适度超前布局新型基础设施,结合我省实际,制定本行动方案。
一、总体要求
(一)指导思想
坚持以习近平新时代中国特色社会主义思想为指导,深入贯彻习近平总书记视察贵州重要讲话精神,坚持围绕“四新”主攻“四化”主战略,紧扣“四区一高地”主定位,抢抓新型基础设施建设重要机遇,坚持“适度超前、系统推进、数据互通、市场推动”的原则,构建高层次高水平新型基础设施体系,推动数字经济与实体经济融合发展。
(二)主要目标
2022年,全国一体化算力网络国家(贵州)枢纽节点数据中心标准机架数达到15万架,全省累计建成5G基站8万个,全省新建省级及以上技术创新与成果转化平台40个以上,加快推动传统基础设施与数字基础设施融合发展。
到2024年,力争全国一体化算力网络国家(贵州)枢纽节点数据中心标准机架数达到60万架,全省累计建成5G基站16万个,全省累计新建省级及以上创新平台100个以上,传统基础设施与数字基础设施融合发展成效明显,基本建成大数据优势突出、通信网络基础稳固、转型支撑有力、创新资源集聚、安全可控可信的贵州特色新型基础设施,新型基础设施建设重点项目累计完成投资超1000亿元。
二、重点任务
(一)大数据基础设施建设
加快推进“东数西算”工程,建设全国一体化算力网络国家(贵州)枢纽节点。打造“泛在感知、高速互联、智能敏捷、安全可信”的新一代信息通信网络设施,夯实新型网络基础。统筹推进贵阳大数据科创城规划建设和产业布局,全力打造贵州数字产业和人才集聚区、数字场景应用示范区。
1.建设算力枢纽节点数据中心集群。打造全国一流的超大型算力枢纽节点数据中心集聚基地。提高算力枢纽节点数据中心标准机架的平均上架率,降低算力枢纽节点数据中心平均电能利用效率(PUE)值。2022年,算力枢纽节点数据中心标准机架数达到15万架。到2024年,力争算力枢纽节点数据中心标准机架数达到60万架,平均上架率不低于65%,平均PUE值降低至1.2以下。
2.建设算力枢纽节点输送通道。推动算力枢纽节点进入基础运营商网络架构核心层。建设贵安集群内部直连网络、贵安集群至各市(州)城市数据中心和边缘数据中心直连网络,推进贵安集群与主要互联网节点城市数据中心集群之间的直连网络建设。到2024年,力争控制数据传输单向时延在30毫秒以内。
3.建设“东数西算”算力网。搭建全省统一的高水平云服务平台,提供低成本、广覆盖、可靠安全的公共算力服务。构建算力枢纽节点统一算力调度平台和东西部算力互补对接平台,实现在算网资源层面的统一管理、编排和调度。高效汇聚各领域算力资源,形成公共算力池。建设数据流通交易平台,面向全国提供高效率、可信赖的数据流通交易环境。2022年,积极承接粤港澳大湾区、长三角等地区算力需求,初步建立跨区域产业合作、数据流通共享机制。到2024年,基本建成面向全国的算力保障基地,形成一批“东数西算”典型示范场景和应用,基本建成国家数据生成要素流通核心枢纽。
4.推进5G网络建设。率先在国家级高新区、省级重点产业园区、重点旅游景区等重点区域实现5G网络全覆盖。推进政务、交通、水利、能源等领域5G专网建设。在民用、商用、政用领域打造一批5G应用场景和应用示范。2022年,全省累计建成5G基站8万个,5G场景应用项目累计达到200个。到2024年,力争全省累计建成5G基站16万个,实现5G网络县城主城区全覆盖和规模商用,实现5G网络覆盖70%以上的行政村,5G场景应用项目累计达到600个。
5.部署超高速光网、骨干网。全面开展“万兆园区、千兆城区、百兆乡村”建设。支持有条件的市(州)适时开展10G无源光网络等更高速率接入技术试点。升级扩容贵阳贵安国家级互联网骨干直联点传输带宽,优化升级贵阳贵安国际互联网数据专用通道、根服务器镜像节点和顶级域名节点。2022年,全省通信光缆总长度力争达到165万公里,互联网出省带宽达到3.8万Gbps。到2024年,全省通信光缆总长度力争达到180万公里,互联网出省带宽达到4.5万Gbps,骨干直联点互联链路带宽达到600Gbps。
6.提高移动物联网发展水平。加快贵阳贵安、遵义、六盘水、铜仁、黔东南等地物联网产业发展。推动智能家居物联网应用的规模化发展。搭建城市级物联网接入管理与数据汇聚平台,推动重点行业感知设施的规模化部署。加快物联网重点领域应用场景覆盖,实现全省物联网业务高速、智能发展。2022年,累计打造物联网重点应用示范10个以上,物联网连接数达到600万个。到2024年,力争全省物联网基础网络基本建成,累计打造物联网重点应用示范30个以上,物联网连接数达到1000万个。
7.构建大数据安全基础设施。开展数据跨境传输安全管理试点,推进大数据网络安全服务平台建设。聚焦政务、交通、水利等垂直领域,建设本行业、本地区大数据安全监测预警平台。创新云安全服务和大数据安全服务模式,推动基础电信企业、互联网企业加强灾备能力建设。2022年,建设安全示范应用重大项目3个以上。到2024年,全省大数据安全监测预警平台同步建设比例达到100%。
8.建设贵阳大数据科创城。围绕云计算及数据服务产业、信创工程产业、数据场景应用产业,加快促进产业集群集聚发展,加大招商引资力度,招引入驻一批行业龙头企业。加快贵阳人力资源服务产业园贵安分园建设,打造信息人才实训实习基地。积极推进智能物联网、元宇宙、数字孪生等应用实现,构造极具吸引力的数字生活和智慧工作场景。2022年,累计引进培育大数据及关联企业400家,集聚软件及相关人才1万人。到2024年,力争累计引进培育大数据及关联企业1600家,集聚软件及相关人才6万人,累计打造数字应用场景1000个。
(二)推进传统基础设施智能升级
深化“六网会战”建设,加强“补短、成网、联动、配套、共享”,塑造全要素、全周期数字化管理的基础设施新形态,形成传统与新型相融合的发展格局。
9.建设智慧交通基础设施。建设完善新一代综合交通大数据中心、贵州省交通运输应急指挥中心平台、交通运输行业专网,加快推进智慧高速公路、智慧水运等示范工程建设。鼓励贵阳、遵义、六盘水、黔东南、黔南、黔西南等冷链物流基地加快运输、仓储、配送等全过程智能化改造。2022年,累计建成智慧交通试点项目5个以上。到2024年,力争累计建成智慧交通试点项目15个以上。
10.建设智慧水利基础设施。围绕贵州省两大流域、八大水系以及重点水利工程,加快打造“水利大脑”,实现物联网数据的汇聚与监控。推进水库、水闸、堤防、水文、农村水电等运行监测站点部署。2022年,改造小型水库雨水情测报及大坝安全监测设施站点391座。到2024年,累计改造小型水库雨水情测报及大坝安全监测设施站点1820座以上,实现全省小型水库大坝安全运行自动化监测监管,初步建成贵州省水利云视频中心。
11.建设智慧电网基础设施。建设一批分布式智能电网示范项目、数字化电厂。推动发电侧至用电侧全环节智能终端建设,实现对电厂、变电站、杆塔、输电导线、地下管廊的远程智能管理。加快推进多表合一,实现远程自动集采集抄、实时计量、信息交互与主动控制。加快推进重点区域智能充电基础设施建设,拓展充电设施覆盖范围。2022年,安装架空线路智能监测终端1000套,累计建成智能充电基础设施3.2万个。到2024年,累计安装架空线路智能监测终端3000套,力争累计建成智能充电基础设施4万个以上。
12.建设数字管网及油气网基础设施。推进城镇污水收集管网、雨水管网、城市公共供水管网、地下综合管廊和油气管线智能化改造,推进城市智慧综合管廊建设。加强管网及油气网建设与互联网基础设施的配合衔接。地级城市建立和完善城市市政基础设施综合管理信息平台。2022年,完成地级城市地下管网普查,地级城市加快建立和完善城市市政基础设施综合管理信息平台。到2024年,力争地级城市基本实现综合管理信息平台全覆盖,建成智慧综合管廊试点项目2个以上,完成天然气国家干线及省级支线的智能化改造。
(三)智慧应用基础设施建设
重点推进产业设施、城市管理、民生服务等基础设施智慧化升级,深化“万企融合”和“智慧黔城”建设,赋能支撑工业、农业、旅游业加快数字化转型发展。
13.建设工业数字基础设施。推进十大工业产业实施智能制造升级改造,鼓励企业加快工业设备上云、业务系统云化改造迁移,建设一批数字车间、智能工厂。加快推进工业互联网标识解析二级节点建设,在重点领域打造一批具有全国影响力的工业互联网平台。大力推动开发区数字化建设,支持有条件的开发区建设工业互联网示范区、“5G+工业互联网”融合应用先导区。2022年,累计打造5G智能工厂3个,实现标识解析在5个重点行业规模化应用,打造具有影响力的工业互联网平台1个。到2024年,累计打造5G智能工厂5个,实现标识解析在10个重点行业规模化应用,打造具有影响力的工业互联网平台3个。
14.建设农业数字基础设施。升级完善农业农村大数据中心和平台,深入推进数据共享开放,强化数据挖掘、分析预测能力建设。围绕12个农业特色优势产业建立数据可视化应用场景。加快智能物联网监测设施部署,打造一批数字农业示范基地。推动批发市场、农贸市场、生鲜超市等智能化改造,打通农产品线上线下营销通道,助推“黔货出山”。2022年,累计建成数字农业示范基地3个以上。到2024年,累计建成数字农业示范基地5个以上。
15.建设文旅数字基础设施。升级完善“一码游贵州”平台。加快推进贵州全域旅游数字化升级。加快推进景区景点、旅游场馆等区域合理布设智能监测设备。推动优秀文化资源数字化改造,打造交互式文化体验专区,实现文旅商数融合发展。2022年,累计建设旅游业与大数据融合发展标杆项目45个。到2024年,力争累计建设旅游业与大数据融合发展标杆项目70个。
16.建设新技术基础设施。建设自主可控主权区块链基础设施平台,支持各市(州)建设区块链公共服务平台。加快人工智能技术研发创新平台、智能语音开放创新平台等建设。推动北斗大数据在防灾减灾、智慧交通等领域融合应用,建设北斗防灾应用大数据创新中心、遥感卫星影像大数据创新中心。到2024年,力争累计打造区块链融合应用场景50个以上。
17.建设城市数字基础设施。完善全省统一的数据中台、业务中台,构建数字政府“大中台”。支持贵阳、遵义等城市探索建设数字孪生城市。推进市政公用设施、公共服务设施、环境卫生设施智能化改造和物联网应用。深入推进“智慧黔城”建设,丰富智慧城市应用场景。到2024年,打造一批智慧社区、智慧校园、智慧医院、智慧商圈,力争累计形成具有本地特色的“智慧黔城”5个以上。
18.建设公共卫生数字基础设施。推动数字化、网络化、智能化公共卫生应急管理系统建设。加快远程医疗能力建设,推动医疗卫生资源应急保障、传染病智能防控等平台部署。加快推进国家健康医疗大数据西部中心建设。积极部署各类健康管理、健康监护的感知终端。2022年,打造“5G+医疗健康”应用项目10个以上。到2024年,累计打造“5G+医疗健康”应用项目50个以上,全省远程医疗服务总量累计突破500万人次,累计建设互联网医院30家以上。
(四)创新基础设施建设
系统布局建设贵州省创新基础设施,以培育建设国家实验室为引领,统筹推进基础研究、技术开发、成果转化、科技服务重大创新平台建设,形成布局合理、促进创新发展、具有贵州特色的创新基础设施发展体系。
19.建设科学与工程研究平台。聚焦喀斯特及射电天文科学领域筹建黔灵实验室,培育国家实验室“预备队”。支持省内现有国家重点实验室参与重组,在绿色农药等领域争创全国重点实验室。围绕区域发展和行业发展重大需求,聚焦人工智能、高端装备、数字信息技术、矿产资源、碳达峰碳中和、公共安全与防疫等重点领域,建设省级重点实验室。到2024年,累计新建省级重点实验室20个。
20.建设技术创新与成果转化平台。重点推进列入新序列管理的提升政府治理能力大数据应用技术国家工程研究中心建设。聚焦大数据、生物产业、先进制造、新材料等重点领域,大力培育建设省级工程研究中心。支持一批实力较强、运行较好、符合有关定位和条件的省级工程技术研究中心转建为技术创新中心。鼓励企业、科研院所、高校等各类创新主体创建省级企业技术中心。培育建设引领行业发展、技术水平占据制高点的制造业创新中心。聚焦我省重大疾病领域和优势临床专科,建设临床医学研究中心。支持具备科研基础的市场主体积极建设科技企业孵化器、众创空间,支持省内高校高标准部署一批科技成果转化基地。2022年,新建省级及以上技术创新与成果转化平台40个以上。到2024年,力争累计新建省级及以上技术创新与成果转化平台80个以上。
21.建设基础支撑与条件保障平台。推动贵州医学测序中心、贵安超级计算中心、种质资源库、智能建造共享数字化平台、煤炭地下气化物理模拟装置及数值仿真系统等科技资源共享服务平台建设。结合我省地域特色和工作基础,在高原湖泊、生物多样性、防灾减灾等领域,建设野外科学研究观测站。2022年,建设省级科技资源共享服务平台2个以上。到2024年,累计建设省级科技资源共享服务平台5个以上、省级野外科学研究观测站5个以上。
三、保障措施
(一)加强统筹协调
建立贵州省推进新型基础设施建设厅际联席会议制度,统筹推进各项工作。各市(州)、县(市、区、特区)政府要建立相应工作机制,研究出台配套支持政策。各市(州)政府、行业主管部门要建立新型基础设施重大项目库,实行滚动储备、动态调整,推动项目加快落地实施。
(二)强化资金支持
积极争取中央预算内投资、中央专项资金、地方政府专项债券、金融机构资金等支持,充分发挥省新型工业化发展基金、新型城镇化投资基金、新动能产业发展基金的撬动作用。优化调整专项资金支出结构,通过省预算内投资、省大数据发展专项资金、省工业和信息化专项资金、省服务业专项资金等大力支持新型基础设施建设。
(三)强化要素保障
加强用地保障,对重点项目新增建设用地计划指标,通过“一事一议”研究支持解决。对5G基站、数据中心等新型基础设施建设项目,在用能方面按照有关规定予以支持。强化新型基础设施领域人才引进培育,创新人才引培机制。加强实训基地建设,培养高素质的新型基础设施建设技能人才队伍。
(四)加强宣传推介
积极开展新型基础设施建设政策宣传工作,打造全社会共同支持新型基础设施建设的良好环境。开展新型基础设施建链、补链、延链、强链招商。加强新型基础设施建设示范项目宣传,推广新模式、新做法、新成效。
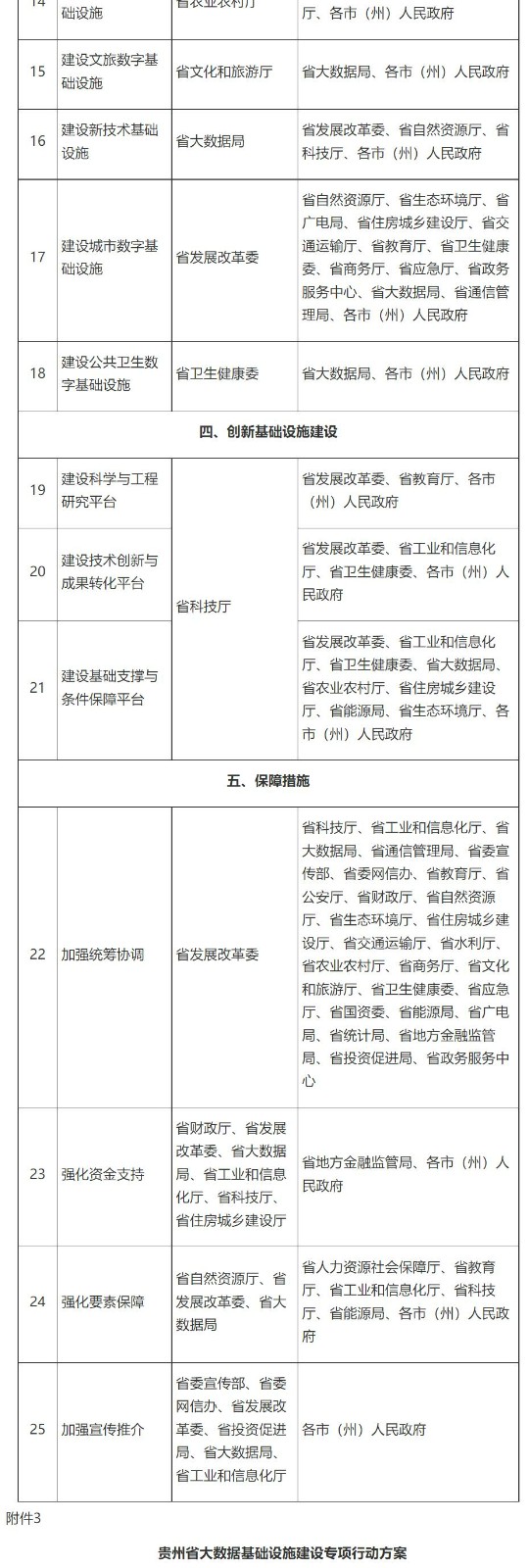
附件:1.贵州省推进新型基础设施建设厅际联席会议制度
2.贵州省推进新型基础设施建设责任分解表
3.贵州省大数据基础设施建设专项行动方案(2022—2024年)
4.贵州省推进传统基础设施智能升级专项行动方案(2022—2024年)
5.贵州省智慧应用基础设施建设专项行动方案(2022—2024年)
6.贵州省创新基础设施建设专项行动方案(2022—2024年)
附件1
贵州省推进新型基础设施建设
厅际联席会议制度
为贯彻落实《贵州省新型基础设施建设三年行动方案(2022—2024年)》,进一步加强组织领导,强化统筹协调,加快推进新型基础设施建设和发展,经省人民政府同意,建立省推进新型基础设施建设厅际联席会议(以下简称联席会议)制度。现将相关事项通知如下:
一、主要职能
在省人民政府领导下,统筹推进新型基础设施建设各项工作,研究协调新型基础设施建设和发展中的重大问题,加强对有关工作的指导、监督和评估,研究提出相关政策措施建议,促进有关地方、部门和行业加强沟通协作,及时向省人民政府报告有关情况,完成省人民政府交办的其他事项。
二、成员单位及组成人员
联席会议由省发展改革委、省委网信办、省科技厅、省工业和信息化厅、省大数据局、省通信管理局、省委宣传部、省教育厅、省公安厅、省财政厅、省人力资源社会保障厅、省自然资源厅、省生态环境厅、省住房城乡建设厅、省交通运输厅、省水利厅、省农业农村厅、省商务厅、省文化和旅游厅、省卫生健康委、省应急厅、省国资委、省能源局、省广电局、省统计局、省地方金融监管局、省投资促进局、省政务服务中心等28个部门和单位组成。联席会议可根据工作需要调整成员单位。
联席会议由省发展改革委主要负责人担任召集人,省委网信办、省科技厅、省工业和信息化厅、省大数据局、省通信管理局主要负责人担任副召集人,其他成员单位有关负责人为联席会议成员。联席会议成员如需调整,由所在单位提出,联席会议确定。
召 集 人:潘大福 省发展改革委主任
副召集人:刘 冲 省委宣传部副部长、省委网信办主任
廖 飞 省科技厅厅长
李 巍 省工业和信息化厅厅长
景亚萍 省大数据局局长
尚凯莺 省通信管理局局长
成 员:何云江 省委宣传部副部长
罗玲龙 省委网信办副主任
杨凌志 省发展改革委副主任
杨 松 省科技厅副厅长
闵江涛 省工业和信息化厅副厅长
娄 松 省大数据局副局长
刘接林 省通信管理局副局长
饶晓亭 省政务服务中心主任
黄 健 省教育厅副厅长
温贵钦 省公安厅副厅长
谭 勇 省财政厅副厅长
施长冬 省人力资源社会保障厅一级巡视员
夏清波 省自然资源厅副厅长
罗鸿翔 省生态环境厅副厅长
何宏端 省住房城乡建设厅总工程师
康厚荣 省交通运输厅二级巡视员
曾信波 省水利厅副厅长
方 涛 省农业农村厅副厅长
杨 健 省商务厅副厅长
李 芳 省文化和旅游厅副厅长
张 巍 省卫生健康委副主任
王科富 省应急厅副厅长
方 东 省国资委副主任
张全毅 省能源局副局长
范 华 省广电局副局长
王 瑛 省统计局副局长
邓承红 省地方金融监管局副局长
谢 强 省投资促进局副局长
联席会议办公室设在省发展改革委,承担联席会议日常工作。联席会议设联络员,由各成员单位有关处室负责人担任。
三、工作规则
联席会议原则上每半年召开一次全体会议,由召集人或召集人委托的副召集人主持。根据省人民政府领导同志指示和工作需要,可以临时召开会议。研究具体工作事项时,可视情况召集部分成员单位参加会议,也可邀请其他部门参加会议。联席会议议定的事项以纪要形式印发各成员单位,重大事项及时按程序向省人民政府报告。
四、工作要求
联席会议办公室要加强对联席会议议定事项的跟踪督办,及时向成员单位通报进展情况;要牵头会同各成员单位做好联席会议各项工作,充分发挥各地、各有关部门作用,形成工作合力,切实推动新型基础设施建设各项任务措施落到实处。各成员单位要按照职责分工,认真落实联席会议议定事项及分工任务,主动研究制定促进新型基础设施建设和发展的政策措施,积极提出工作建议。
附件2
贵州省推进新型基础设施建设责任分解表


贵州省大数据基础设施建设专项行动方案
(2022—2024年)
省大数据局 省通信管理局 省公安厅 省委网信办
为贯彻落实《国务院关于支持贵州在新时代西部大开发上闯新路的意见》(国发〔2022〕2号),加快推进“东数西算”工程,建设全国一体化算力网络国家(贵州)枢纽节点,完善新型网络基础设施,建设贵阳大数据科创城,助力在实施数字经济战略上抢新机,制定本专项行动方案。
一、工作目标
2022年,全国一体化算力网络国家(贵州)枢纽节点数据中心标准机架数达到15万架,累计建成5G基站8万个,5G场景应用项目累计达到200个,全省通信光缆总长度力争达到165万公里,互联网出省带宽达到3.8万Gbps,累计打造物联网重点应用示范10个以上,物联网连接数达到600万个,贵阳大数据科创城引进培育大数据及关联企业400家,集聚软件及相关人才1万人。
到2024年,力争全国一体化算力网络国家(贵州)枢纽节点数据中心标准机架数达到60万架,平均上架率不低于65%,平均PUE值降至1.2以下,累计建成5G基站16万个,5G场景应用项目累计达到600个,全省通信光缆总长度力争达到180万公里,互联网出省带宽达到4.5万Gbps,骨干直联点互联链路带宽达到600Gbps,累计打造物联网重点应用示范30个以上,物联网连接数达到1000万个,贵阳大数据科创城引进培育大数据及关联企业1600家,集聚软件及相关人才6万人,累计打造数字应用场景1000个。
二、重点任务
(一)建设算力枢纽节点数据中心集群
1.打造全国一流的超大型算力枢纽节点数据中心集聚基地。以贵安电子信息产业园为起步区优先发展,坚持大型、超大型数据中心向贵安集中,突出数据中心产业集群核心区的功能定位,招引一批国家级、行业级数据中心落地贵州。推进现有的超大型、大型数据中心扩容升级,加快推进建设银行、浦发银行、兴业银行等金融行业数据中心建设,积极引进能源、制造等重点行业布局安全数据中心项目。加快开拓省内外算力服务市场,提高算力枢纽节点数据中心标准机架的平均上架率,采用新型节能技术,充分利用本地自然资源制冷,降低数据中心平均PUE值。2022年,算力枢纽节点数据中心标准机架数达到15万架。到2024年,力争算力枢纽节点数据中心标准机架数达到60万架,平均上架率不低于65%,平均PUE值降低至1.2以下,部分示范项目PUE值低于1.15。
2.深化跨区域协作建设。推进与其他枢纽之间的密切合作,形成常态化沟通机制。推动开展企业内部跨区域算力协作,实现高效智能调度。以项目为载体采取“供方统建”“需方自建”“合作共建”等多种合作模式进行建设。
3.打造行业应用大脑。推动城市内部数据中心建设,部署中小型城市数据中心和小微型边缘数据中心,满足金融市场高频交易、虚拟现实、超高清视频、车联网、联网无人机、智慧电力、智能工厂、智能安防等新型业务应用需求。推动射电天文望远镜、科学、生物、文旅、元宇宙等领域使用高性能算力。
(二)建设算力枢纽节点输送通道
4.提升算力枢纽节点网络层级地位。推动算力枢纽节点进入基础运营商网络架构核心层,将其打造为网络的数据汇聚中心和互联互通中心,力争建设国家新型互联网交换中心。优化交换中心与接入节点之间的传输网络,提高企业间数据交互质量和效率。监测数据中心网络质量,持续优化网络性能。
5.建设算力枢纽节点高速直连网络。建设贵安集群内部直连网络,实现单向时延在5毫秒以内。建设贵安集群至各市(州)城市数据中心和边缘数据中心直连网络,实现单向时延在10毫秒以内。建设至粤港澳大湾区、长三角、成渝枢纽以及周边省份数据中心直连网络,力争单向时延在20毫秒以内。建设至京津冀、内蒙古、甘肃、宁夏枢纽直连网络,力争单向时延在30毫秒以内。
(三)建设“东数西算”算力网
6.加强算力服务支撑。搭建全省统一的高水平云服务平台,推动公共算力服务资源开放,提供低成本、广覆盖、可靠安全的公共算力服务。支持云服务供应商优化算力服务,支撑行业数字化转型,助力培育行业新业态新模式。加快“东数西存、东数西算、东数西训、东数西营”等业务应用场景开发,面向东部地区市场,大力承接后台加工、模型训练、离线分析、存储备份等非实时算力业务和实时性要求相对低的算力密集型业务。探索建立东西部算力互补协作服务机制,与东部地区探索建设云、边、端协同的算力服务体系。打造一批面向重点行业的数据加工厂,有效承接东部地区清洗、标注等数据基础加工业务需求。
7.强化算力资源统一调度。构建算力枢纽节点统一算力调度平台和东西部算力互补对接平台,探索打造区域间算力商品交易平台、算力跨区域调度平台、数据可信流通平台等,实现在算网资源层面的统一管理、编排和调度。建设主算力和备算力,高效汇聚各领域算力资源,形成公共算力池,鼓励厂商将闲置算力接入公共算力池。
8.建设新型数据流通交易基础设施。运用云计算、区块链、联邦学习、多方安全计算等技术,建设数据流通交易平台,支撑数据产品和服务、算力资源、算法工具等多元化产品交易,实现原始数据“可用不可见”、数据产品“可控可计量”、流通行为“可信可追溯”,面向全国提供高效率、可信赖的数据流通交易环境。到2024年,基本建成国家数据生成要素流通核心枢纽。
9.健全标准规范。开展绿色数据中心评价指标体系贯标。围绕算力枢纽节点建设成效评估、算力接入规范、数据中心绿色低碳发展、数据商准入运行、数据要素安全可信流通、政务数据授权使用等制定一批标准规范。
(四)推进5G网络建设
10.加快5G网络覆盖。加强5G网络城市深度覆盖和乡村广泛覆盖,加快国家级高新区、重点产业园区、重点旅游景区、核心商圈等场景的室内外协同深度覆盖,推进基于5G场景应用需求的党政机关、高校、医疗机构等重点场所的精细化覆盖,逐步将5G网络延伸至行政村。深化5G共建共享,支持铁塔公司统筹室内外5G配套设施建设,鼓励基础电信企业开展5G网络共建共享和偏远地区5G异网漫游。2022年,全省累计建成5G基站8万个。到2024年,力争全省累计建成5G基站16万个,实现5G网络县城主城区全覆盖和规模商用,实现5G网络覆盖70%以上的行政村。
11.开展5G专网建设。推进政务、交通、水利、能源等领域以及工业园区、农业基地、旅游景区、医疗机构等场所根据场景应用需求,进行5G专网建设,以场景应用促进网络建设,构建“用建互促、公专并举”的5G建设发展体系。
12.推广5G场景应用。加速推进重点领域5G赋能数字化、网络化、智能化转型。在民用、商用、政用领域打造一批5G应用场景和应用示范。在工业互联网、能源、交通、教育、医疗、文旅、乡村振兴、智慧城市等重点领域打造一批可复制推广的5G应用场景和应用示范。2022年,5G场景应用项目累计达到200个。到2024年,5G场景应用项目累计达到600个。
(五)部署超高速光网、骨干网
13.推进千兆光网建设。加大10G无源光网络端口及光线路终端设备建设力度,开展光线路终端上联组网优化及光分配网改造升级,推动光传送网节点向网络边缘延伸,与光接入网无缝衔接构筑端到端千兆光网,实现“万兆入园、千兆到户”。2022年,全省通信光缆总长度力争达到165万公里。到2024年,全省通信光缆总长度力争达到180万公里,实现80%的乡镇具备千兆宽带接入能力。
14.加快推动骨干网演进升级。推动省内干线网络规模部署200G/400G大容量光传输系统,升级扩容贵阳贵安国家级互联网骨干直联点传输带宽,适度超前扩容省际互联网出口带宽。拓展省际联通方向,提高网间流量疏导能力和互通效率,持续提升骨干网间通信质量。优化升级贵阳贵安国际互联网数据专用通道、根服务器镜像节点和顶级域名节点,提升我省国际互联网访问性能。积极引入第六版互联网通信协议分段路由、以太网虚拟专用网络、人工智能等新技术,提高网络智能化调度、运维和管理水平。2022年,互联网出省带宽达到3.8万Gbps。到2024年,力争互联网出省带宽达到4.5万Gbps,骨干直联点互联链路带宽达到600Gbps。
(六)提高移动物联网发展水平
15.集约建设移动物联网。持续加快全省物联网能力建设,加快推动2G/3G移动物联网业务迁移转网,形成窄带物联网、4G和5G协同发展的移动物联网综合生态体系。统筹利用移动物联网和光纤等技术,搭建城市级物联网接入管理与数据汇聚平台,推动重点行业感知设施的规模化部署。以“5G定制网+物联网”模式实现远程医疗、工业互联网、智慧校园、智慧水利、智慧农业等领域的重要突破,加快物联网重点领域应用场景覆盖,实现全省物联网业务高速、智能发展。2022年,累计打造物联网重点应用示范10个以上,物联网连接数达到600万个。到2024年,累计打造物联网重点应用示范30个以上,物联网连接数达到1000万个。
16.推进物联网产业发展。以贵阳贵安、遵义、六盘水、铜仁、黔东南等为重点,加快物联网产业发展。发展智能家居,推动智能门禁、智能网关、家电智能控制、家居环境管理等智能家居物联网应用的规模化发展,打造智能家居服务生态圈。在智慧城市、物流、工业、安防、车联网等领域深化物联网发展应用。
(七)构建大数据安全基础设施
17.提升大数据安全基础设施效能。推进国家大数据安全靶场建设,打造基于数字孪生的大数据及网络安全靶场,实现数据安全的整合与分析。推进大数据安全监测预警平台建设,促进数据互通、信息共享、业务协同,构建全天候全方位态势感知和应急响应处置网络,打造省市一体化监测预警体系。推进大数据网络安全服务平台建设,强化贵阳市大数据及网络安全技术中心、大数据及网络安全应用示范中心、公共大数据重点实验室等重点项目建设,持续拓展数字安全技术应用。
18.提升云上贵州政务云平台安全防护能力。依托云上贵州安全运营平台、云盾态势感知平台,逐步形成立体防御体系。创新云安全服务和大数据安全服务模式,推动基础电信企业、互联网企业加强灾备能力建设。基于云上贵州安全运营中心,加强对各电信运营商节点的全方位安全监管,进一步完善安全运营服务体系。积极开展云安全市场产品扩充、适配工作,为上云应用系统提供安全接入、入侵防范、安全审计、防病毒、防篡改、数据防泄漏等安全防护能力。开展平台各节点的等保备案、建设、测评、复评等工作。
19.提升数据安全保障能力。加强安全防护体系建设,推动国产自主可控技术和产品在云上贵州政务云应用,构建智能安全监测和多层级智能化安全防护体系。以构建组织、预防、监管、应急处置、技术防护等综合保护体系为重点,强化云上贵州政务云平台及重点信息系统等关键信息基础设施和重要信息系统的安全监测。
(八)建设贵阳大数据科创城
20.打造数字产业和人才集聚区。建设数字经济产业集群。加快实施贵安超级计算中心、边缘数据中心、安全数据存储中心、大数据产业孵化基地及贵安新区数字孪生等项目。
21.培育三大产业。围绕全国一体化算力网络国家(贵州)枢纽节点建设,发展以云平台、云应用、数据服务为重点的云计算及数据服务产业。围绕数据场景应用示范区建设,发展以智慧交通、智慧旅游、数字金融为重点的数据场景应用产业。加快促进产业集群集聚发展,加大招商引资力度,招引入驻一批行业龙头企业。2022年,累计引进培育大数据及关联企业400家。到2024年,力争累计引进培育大数据及关联企业1600家。
22.集聚大数据人才。依托大学城和清镇职教城的科教资源,加快贵阳人力资源服务产业园贵安分园建设,支持校企合作开展人才培养与实训实习,支持普通高校、职业院校和第三方培训机构开展专业技术技能培训,完善人才服务机制,建设集人才招引、人才培养、人才交流为一体的产业人才综合服务体系,打造信息人才实训实习基地。2022年,集聚软件及相关人才1万人。到2024年,集聚软件及相关人才6万人。
23.打造数字场景应用示范区。拓展数字应用场景。围绕网络货运、鲲鹏鸿蒙产业、数字政府、数字金融、工业互联网、智慧文旅、智慧医疗、数据交易、数据安全、元宇宙、数字孪生等重点领域,丰富融合应用场景。到2024年,力争累计打造数字应用场景1000个。
三、保障措施
(一)加强组织领导
在贵州省推进新型基础设施建设厅际联席会议统筹下,成立由省大数据局等部门组成的大数据基础设施建设工作专班,办公室设在省大数据局,具体负责统筹推进大数据基础设施建设任务。
(二)加强要素保障
将相关用电保障纳入电网规划,制定贵安集群可再生能源保障方案、电力网与算力网协同联动工作方案等。指导地方在编制国土空间规划和安排土地利用年度计划时,做好空间保障和土地要素保障。积极向上争取项目支持,充分发挥现有省级预算内投资、省大数据发展专项、省工业和信息化发展专项等资金和新型工业化发展基金的引导作用。引进培育大数据领域相关专业人才,支持相关高校与科研院所按程序设立算力、算法相关专业。
(三)加强监督考核
及时跟踪大数据基础设施重大项目建设,对照任务清单,落实责任部门,明确措施和进度要求,加大督导力度,推动各项任务落实。
附件4
贵州省推进传统基础设施智能升级
专项行动方案(2022—2024年)
省交通运输厅 省水利厅 省能源局 省住房城乡建设厅
为贯彻落实《国务院关于支持贵州在新时代西部大开发上闯新路的意见》(国发〔2022〕2号),全力在实施数字经济战略上抢新机,推动传统设施数字化转型、智能化升级,构建系统完备、高效实用、智能绿色、安全可靠的基础设施体系,制定本专项行动方案。
一、工作目标
2022年,完成智慧交通试点项目5个以上,改造小型水库雨水情测报及大坝安全监测设施站点391座,累计建成智能充电基础设施3.2万个,安装架空线路智能监测终端1000套。
到2024年,累计完成智慧交通试点项目15个以上,累计改造小型水库雨水情测报及大坝安全监测设施站点1820座以上,初步建成贵州省水利云视频中心,力争累计建成智能充电基础设施4万个以上,累计安装架空线路智能监测终端3000套,基本实现电网输电架空线路在线智能监测,力争地级城市基本实现城市市政基础设施综合管理信息平台全覆盖,建成智慧综合管廊试点项目2个以上,完成天然气国家干线及省级支线的智能化改造。
二、重点任务
(一)建设智慧交通基础设施
1.建设新一代综合交通大数据中心。推进综合交通大数据资源体系重构,强化数据标准规范体系建设,持续推动数据资源一体化归集和管理,为数字交通发展提供动态集聚、开放共享的数据支撑。搭建综合交通运输数据中台,构建核心算法模型库,推进综合交通大数据智能分析、融合应用。
2.建设交通运输应急指挥中心平台。按照建成全国一流、功能强大、业务融合、智能协同、服务优质、特色鲜明的综合交通运输运行指挥中心的总体需求,建成三位一体的贵州省综合交通信息枢纽中心、服务中心和协同处置中心,为管理决策、行业运行、公众出行等提供全方位服务。
3.推进智慧高速公路建设。构建包括“一路一网一体系”的“数字型、安全型、高效型、协同型、低碳型”智慧高速公路,实现高速公路全业务数据驱动、全要素物联感知、全周期智能建养、全时空运行调度、全路域主动管控、全行程品质服务。
4.推进智慧水运(一期)建设。探索推动以电子航道图、水位气象、北斗船舶自动识别系统、甚高频、视频监控、梯级联合调度、智能航标等为代表的数字航道升级为智能航道,打造服务到位、监管有效、保障有力、安全稳定的智慧水运平台。
(二)建设智慧水利基础设施
5.推进雨水情测报及安全监测设施建设。推进小型水库雨水情测报及大坝安全监测设施站点建设,实现自动化采集、传输、汇集、共享。2022年,改造小型水库雨水情测报及大坝安全监测设施站点391座。到2024年,累计改造小型水库雨水情测报及大坝安全监测设施站点1820座以上。
6.推进山洪灾害防御设施建设。重点推进山洪灾害“四预”平台、测雨雷达建设及山洪自动监测站点升级改造等,大幅提升全省山洪灾害防御能力,为水旱灾害防御监测预警工作提供决策支撑。到2024年,完成山洪灾害“四预”平台及测雨雷达建设,改造山洪站点500个。
7.打造水利综合图像监控平台。以防汛抗旱指挥系统为基础,整合接入相关部门的涉水视频信息,打造“1个省级总平台、9个市(州)分平台”布局的水利综合图像监控平台,实现重点区域统一管理、统一监控,全面提升水旱灾害防御工作的有效性和可靠性。
8.构建贵州“水利大脑”。打造集数据资源池、物联网平台、智慧赋能平台、应用支撑平台、预报调度平台、贵州水利一张图等于一体的“水利大脑”,实现物联网数据的汇聚与监控,为智慧化数字水利业务应用提供运行环境、开放数据、智慧算力、业务模型等服务。
(三)建设智慧电网基础设施
9.加快推进数字电网基础设施建设。推进建设一批分布式智能电网示范项目,建设金元织金电厂等数字化电厂。推动能源与新一代信息技术融合发展,推进新能源汽车与电网能量互动示范、光储充一体化站等示范项目。
10.加快推进电网智能监测设施建设。进一步加快推进架空线路智能监测终端建设,实现输电架空线路在线智能监测,有效提高系统设备受灾监测能力。2022年,安装架空线路智能监测终端1000套。到2024年,累计安装架空线路智能监测终端3000套。
11.加快推进智能充电设施建设。按照“桩站先行,适度超前”的思路,加强住宅区、公共服务区、人口集聚区、产业园区、旅游景区、高速公路等重点区域智能充电基础设施建设。在城区、高速公路服务区、具备建设条件的加油(气)站,加快充换电设施建设和覆盖,形成骨干公共充电网。2022年,累计建成智能充电基础设施3.2万个。到2024年,力争累计建成智能充电基础设施4万个以上。
(四)建设数字管网及油气网基础设施
12.建立和完善城市市政基础设施综合管理信息平台。在管网普查基础上,同步建立和完善综合管理信息平台,充分发挥综合管理信息平台作用,将地级城市地下管网日常管理工作逐步纳入平台,建立平台信息动态更新机制,提高信息完整性、真实性和准确性。到2024年,力争地级城市基本实现综合管理信息平台全覆盖。
13.推进智慧综合管廊建设。推动有条件的市(州)运用5G、物联网等技术,开展地下综合管廊数字化、网络化、智能化试点建设,搭建管廊环境监测、结构监测、设备监控、安全防范等感知系统,实时掌握综合管廊运行状况,进一步提升城市地下管网数字化、智能化水平。到2024年,建成智慧综合管廊试点项目2个以上。
14.推进智慧油气管网建设。依托全省天然气“一张网”建设工程,运用无人机巡检、人工智能、光纤预警等技术,同步推进油气管线智能化改造,创新管道巡护模式,拓展泄漏检测、区域安防、地质灾害预测等智慧场景。到2024年,力争完成天然气国家干线及省级支线的智能化改造。
三、保障措施
(一)强化组织领导
充分发挥贵州省推进新型基础设施建设联席会议的统筹协调作用,由省交通运输厅、省水利厅、省能源局、省住房城乡建设厅分别成立相应工作专班,加强组织领导,根据工作目标、任务,牵头做好工作计划,认真组织实施。同时,建立传统设施智能升级重大项目库,实行滚动储备、动态调整,推动项目加快落地实施。
(二)加强资金保障
积极向国家部委争取支持,用好省预算内相关专项资金,发挥省级政府投资基金作用,持续加大对交通、水利、能源等领域新型基础设施项目投入。加强重大项目招商引资,研究出台相关支持政策。
(三)强化人才引培
完善行业新型基础设施领域人才引进和培养机制,提升行业新型基础设施创新能力。加大对领军人才和创新团队的资金投入,广泛开展系统内部行业管理人员、基层业务人员的应用技能培训。
附件5
贵州省智慧应用基础设施建设专项行动方案
(2022—2024年)
省工业和信息化厅 省农业农村厅 省文化和旅游厅
省大数据局 省发展改革委 省卫生健康委
为贯彻落实《国务院关于支持贵州在新时代西部大开发上闯新路的意见》(国发〔2022〕2号),全力在实施数字经济战略上抢新机,适度超前布局智慧应用基础设施,不断拓展创新应用场景,制定本专项行动方案。
一、工作目标
2022年,打造具有影响力的工业互联网平台1个,累计建成数字农业示范基地3个以上,累计建设旅游业与大数据融合发展标杆项目45个,打造“5G+医疗健康”应用项目10个以上。
到2024年,打造具有影响力的工业互联网平台3个,累计建成数字农业示范基地5个以上,力争累计建设旅游业与大数据融合发展标杆项目70个,力争累计打造区块链融合应用场景50个以上,力争累计形成具有本地特色的“智慧黔城”5个以上,累计打造“5G+医疗健康”应用项目50个以上,累计建设互联网医院30家以上。
二、重点任务
(一)建设工业数字基础设施
1.完善工业网络基础设施。支持工业企业加快工业无源光网络、时间敏感网络、窄带物联网等新型网络技术应用部署,推动信息技术网络与生产控制网络融合。开展工业5G专网试点,加快“5G+工业互联网”建设应用。加快推动开发区有线光纤、5G网络“双千兆”覆盖。加快能源、电子、白酒、医药、装备等行业工业互联网标识解析二级节点建设,推动标识解析在研发设计、生产制造、营销服务等环节的应用,提升产品全生命周期追溯和管理水平。2022年,实现标识解析在5个重点行业规模化应用。到2024年,实现标识解析在10个重点行业规模化应用。
2.建设工业互联网平台。支持贵州“工业云”公共服务平台发展壮大,打造面向区域的综合型工业互联网平台,培育普适性强的工业APP。支持矿产、轻工、新材料、航天航空等产业领域建设工业互联网平台,重点推动贵州磷化、贵州茅台、航天江南、中国振华等企业率先开展实践。加强行业级平台间数据互通、功能调用和服务互认,促进产业链各环节耦合共生、融合发展,形成良好发展生态。2022年,打造具有影响力的工业互联网平台1个。到2024年,打造具有影响力的工业互联网平台3个。
3.加快企业数字化改造。支持行业龙头企业先行先试,建设数字产线、无人车间、智能工厂,打造工业领域数字化转型标杆示范。推动中小企业普及应用数字技术,重点支持“专精特新”中小企业开展生产管理、营销服务等环节数字化改造,打造典型融合应用场景。推动工业企业上云用云,引导链主企业开展研发、生产、管理、服务等核心系统云化改造,带动产业链上下游企业业务云端迁移。鼓励企业应用“云使用券”等方式降低上云门槛和成本,加快上云步伐。2022年,累计打造5G智能工厂3个。到2024年,累计打造5G智能工厂5个。
4.推动开发区数字化建设。支持开发区围绕主导产业完善数字基础设施,打造产业分析、设施管理、智慧招商、智慧物流、安环监测等典型应用场景。建设智慧开发区平台,畅通产业、技术、资金、人才、数据等对接路径。支持有条件的开发区建设工业互联网示范区、“5G+工业互联网”融合应用先导区。
(二)建设农业数字基础设施
5.推进农业农村大数据平台建设。建设农业农村大数据平台,构建一套数据规范、一个平台、一个指挥中心、一张图、一个移动端APP、一码通办,“六个一”大框架,推进农业农村全产业信息入网入库、多环节数据联动互通。
6.推进数字农业示范基地建设。围绕12个农业特色优势产业,利用5G、区块链、大数据、人工智能等信息技术将农业种养殖经验、知识和技术数据化,对农业生产、环境和运输全过程进行可视化表达、数字化设计和信息化管理,建立数据可视化应用场景,实现智能化、产业化、高效化生产,实现农业生产大数据的汇聚、融合和应用,促进农业产业调整、提质增效,助力农民增收,显著提升数字化农业的水平。2022年,累计建成数字农业示范基地3个以上。到2024年,力争累计建成数字农业示范基地5个以上。
7.建设完善贵州数字农业平台。完善贵州农业农村大数据体系,实现农产品生产、加工、销售全过程溯源。构建农村智慧物流体系,通过大数据赋能区域物流,提供数据可视化分析、溯源、数据挖掘等应用,引导“云上”“云下”联动,推动批发市场、农贸市场、生鲜超市等智能化改造,打通农产品线上线下营销通道,助推“黔货出山”。
(三)建设文旅数字基础设施
8.完善提升“一码游贵州”平台。着力构建全省智慧旅游枢纽平台,实现文旅基础设施的完善集约建设、文旅数据资源的高效共享利用、文旅治理平台的支撑功能完备。到2024年,初步完成“一码游贵州”智慧文旅综合集成服务平台建设,构建数字化文旅融合体系,打造“文旅+科技”创新平台和示范应用。
9.加快推进贵州全域旅游数字化升级。加快推进贵州全域旅游数字化升级项目建设,为文旅行业管理、分析、决策辅助提供有效支撑。遴选扶持一批智慧旅游优秀案例,鼓励全省景区和涉旅企业开展智慧旅游建设,培育智慧旅游创新企业和重点项目。2022年,累计建设旅游企业与大数据融合发展标杆项目45个。到2024年,力争累计建设旅游企业与大数据融合发展标杆项目70个,全省旅游数据接入、数据价值挖掘、智能数据应用进一步丰富。
10.探索开展“大数据+旅游预警平台”建设。加快完善景区视频监控接入,提升景区视频监控接入数量和质量,保障对各大景区运行状态的实时监测和应急调度工作,推动行业监管能力建设。加强景区及周边实时人流监测,提升管理部门、景区在客流管控、应急疏散等方面的能力。到2024年,力争全省4A级景区完成视频监控接入率达到95%。
(四)建设新技术基础设施
11.全力打造区块链融合应用场景。建设全国首个自主可控主权区块链基础设施平台,为社会各界提供标准化、模块化区块链基础资源及区块链开发、部署、测试和数字资产交易服务。鼓励企业和科研机构建设区块链底层技术开源平台,提供自主可控、互联互通的区块链基础能力支撑。推动区块链与大数据融合发展,探索构建基于区块链的认证可溯大数据服务平台,促进数据合规有序确权、共享和流动。到2024年,力争累计打造区块链融合应用场景50个以上。
12.积极培育北斗应用产业生态。支持北斗大数据产业园、贵阳卫星大数据产业基地等建设,培育壮大云上北斗、欧比特等企业。引进基于5G通信、北斗导航、遥感卫星及无人机的“通导遥”协同发展的北斗企业和研究机构等,发展北斗卫星导航定位服务、北斗数据服务、北斗导航产品检测服务等。积极争取国家北斗重大专项二期,建设贵州省北斗防灾应用大数据创新中心、遥感卫星影像大数据创新中心,推动北斗在防灾减灾、智慧交通等领域融合应用,打造具有贵州特色的北斗应用生态。
13.加强人工智能终端建设。推动面向人工智能、可穿戴设备、车联网等领域数据采集标准化,加快语音、图像、文本、视频等数据标注业务规模化发展,探索发展网络舆情分析、智能客服、智能翻译等定制化业务。开发智能家居、智能安防、工业机器人等智能产品。积极推进人工智能在政务、制造、自动驾驶、医疗、物流、旅游、金融、教育等领域的应用场景建设。
(五)建设城市数字基础设施
14.实施数字政府核心基础设施提升工程。加快云上贵州第四节点建设工程,优化完善现有节点服务能力,深入推进非涉密业务系统云接入,全面承载全省政府系统数据和应用。完善现有数据中台、视频中台、地图中台等中台服务能力,加快建设区块链中台、AI中台、云资源中台、信用中台、物联网中台等一批业务中台,构建政府数据大脑,形成贵州省数据资源中心、应用支撑中心、AI能力中心和孪生能力中心。到2024年,打造公共数据开发利用场景300个以上,力争累计形成具有本地特色的“智慧黔城”5个以上。
15.打造高效便捷的智慧政务。持续完善全省一体化在线政务服务平台,加快高频电子证照共享应用,深化部门自建业务系统与全省一体化在线政务服务平台对接整合,推动政务服务事项纳入在线政务服务平台办理,实现政务服务事项全流程网上办理。深化“全省通办、一次办成”改革,将政务服务事项颗粒化,统一事项办事指南标准。丰富移动政务服务端“云上贵州多彩宝”功能,全面实现便民惠企服务事项“网上办理”“掌上办理”。到2024年,建设智慧政务大厅50个,逐步实现省市县政务服务大厅一体化、智慧化管理服务。
16.发展优质均衡的智慧教育。分级建立清晰高效的教育网络组织管理体系和运维机制,构建绿色、安全的教育专用互联网通道。整合融通各级各类教育管理、教育公共服务平台,推进各教育信息系统的云迁移,实现教育数据的汇聚共享。以省级数字教育资源公共服务平台为核心枢纽环境,建设与国家、各区域互联互通、多级分布、覆盖全省、共治共享、协调服务、支撑教育教学的省级数字教育资源公共服务体系。推动各级各类学校数字校园建设。
17.实施智慧社区建设工程。率先在贵阳、遵义、安顺、黔东南、黔南等市(州)推进智慧社区建设,开展社区市政基础设施和安防系统智能化改造,推进门禁管理、停车管理、智慧养老、公共活动区域监测等智能设施和社区管理服务平台建设。到2024年,打造智慧社区样板200个。
(六)建设公共卫生数字基础设施
18.完善远程医疗体系。大力发展“5G+医疗健康”应用,创新开展基于5G技术的远程诊断、远程超声、远程手术、远程病理及远程检验质控等服务。修订完善全省远程医疗运行管理配套政策,推进省市县乡四级远程医疗服务体系常态化运行,推进优质医疗资源下沉。2022年,打造“5G+医疗健康”应用项目10个以上。到2024年,打造“5G+医疗健康”应用项目50个以上,全省远程医疗服务总量累计突破500万人次。
19.加快推进国家健康医疗大数据西部中心建设。建设省市县三级全民健康信息平台,完善全员人口、电子健康档案、电子病历三大基础(主题)数据库。升级改造覆盖省市县乡村五级医疗卫生机构,统一高效、安全稳定的卫生健康信息专网(骨干网),加快推进与电子政务外网融合互通。建设完善医学影像云平台,整合医学检验检查类数据资源,支撑区域内医疗机构间检查资料共享。加快推进国家健康医疗大数据西部中心建设,加快实现市级全民健康信息平台建设全覆盖,全省范围内医疗机构间医学检验检查结果共享。
20.加快建设传染病多点触发监测预警系统。整合医疗机构、教育、市场监管、海关、农业农村、科研院所实验室检测等数据,推进建设全省传染病多点触发监测预警信息系统。通过大数据技术实时挖掘自动识别症候群、病媒、药品销售、冷链等异常信息,对发病症状和传播可能性及时进行提示提醒,自动向相关职能部门和医疗卫生机构发送预警信息,推进对传染病和不明原因疾病早发现、早报告、早隔离、早治疗。到2024年,建成并推广应用多点触发监测预警系统。
21.规范发展“互联网+医疗健康”服务。推进医疗机构“互联网+医疗健康”“五个一”行动,加快推进县级以上公立医院建设智慧医疗、智慧服务、智慧管理“三位一体”的智慧医院。推进互联网医院建设,形成线上线下一体化的现代医院服务与管理模式。加快医疗机构“黔康码”应用环境改造,逐步实现就医看病和健康管理的“一码通行”。有序推进卫生健康政务数据共享交换,加强医疗机构、医生、护士、出生医学证明等电子证照应用。到2024年,累计建设互联网医院30家以上,实现全省看病就医“一码通行”。
三、保障措施
(一)加强组织领导
在贵州省推进新型基础设施建设厅际联席会议统筹下,由省工业和信息化厅、省农业农村厅、省文化和旅游厅、省大数据局、省发展改革委、省卫生健康委分别设立工作专班,加强领导、精心组织、统筹谋划、协同推进,强化各有关部门的协调配合,明确责任分工,确保各项任务落实落细。
(二)加强资金保障
积极拓宽资金筹措渠道,加强财政资金投入保障。鼓励社会资本参与,探索政府财政和社会资本等多种方式的投融资机制。探索建设运营新模式,充分发挥财政资金引导作用,吸引省内外社会资本和企业参与新型基础设施建设和运营。
(三)强化责任落实
对照行动方案涉及工作,梳理任务清单,落实责任,明确措施和进度要求,推动任务清单化、项目化落实。
附件6
贵州省创新基础设施建设专项行动方案
(2022—2024年)
省科技厅
为贯彻落实《国务院关于支持贵州在新时代西部大开发上闯新路的意见》(国发〔2022〕2号),布局一批基础性、综合性、前瞻性的创新基础设施,培育战略科技力量,全力提升贵州科技创新能力,更好支撑高质量发展,制定本专项行动方案。
一、工作目标
2022年,新建省级及以上技术创新与成果转化平台40个以上,启动建设贵州医学测序中心,建设农作物种质资源中期库。
到2024年,力争累计新建省级及以上创新平台100个以上(其中,技术创新与成果转化平台80个以上),推动建设省级科技资源共享服务平台5个以上、省级野外科学研究观测站5个以上。
二、重点任务
(一)建设科学与工程研究平台
1.筹建黔灵实验室。依托我省优势创新资源,整合省内外相关力量,聚焦喀斯特及射电天文领域筹建黔灵实验室,统筹衔接基础研究、应用开发、成果转化各环节,开展跨学科、跨领域、大协同科技攻关,形成一批原创性、战略性、集成性、标志性重大创新成果。
2.做强做优省级重点实验室。按照提升做强一批、调整优化一批、整合强化一批、撤销合并一批的原则,对现有省级重点实验室进行优化重组,推动省级重点实验室做强做优。围绕区域发展和行业发展重大需求,聚焦人工智能、新能源、高端装备、数字信息技术、矿产资源、资源综合利用、生物育种、农业机械化、农产品精深加工、微生物组、碳达峰碳中和、公共安全与防疫、重大疾病防治、生态安全、脑科学、基础交叉学科等重点领域,建设省级重点实验室。到2024年,累计新建省级重点实验室20个。
(二)建设技术创新与成果转化平台
3.培育建设工程研究中心。聚焦解决经济社会发展中的“卡脖子”技术问题,将我省具备相对优势的工程研究中心打造成为提升产业创新效率、推动创新链产业链深度融合的国家战略科技力量。重点推进列入新序列管理的提升政府治理能力大数据应用技术国家工程研究中心建设。聚焦大数据、生物产业、先进制造、新材料等重点领域,大力培育建设省级工程研究中心。到2022年,培育建设省级工程研究中心15个。到2024年,累计培育建设省级工程研究中心20个以上。
4.培育建设省级技术创新中心。优化整合现有省级工程技术研究中心,支持一批实力较强、运行较好、符合有关定位和条件的省级工程技术研究中心转建为技术创新中心。支持企业联合重点高等院校、科研院所、新型研发机构,在精密微特电机、磷化工、先进非公路轮胎、煤矿智能化、绿色低碳、土壤修复、生物医药、生物安全、特色作物育种等领域建设技术创新中心。到2024年,累计培育建设省级技术创新中心10个以上。
5.培育建设省级企业技术中心。鼓励企业、科研院所、高校等各类创新主体创建企业技术中心,加大研发投入,开展技术创新活动。2022年,培育建设10个省级企业技术中心。到2024年,累计培育建设省级企业技术中心30个以上。
6.培育建设省级制造业创新中心。鼓励企业、科研院所、高校等各类创新主体自愿组合、自主结合、市场化组建,以独立法人、“公司+联盟”等模式创建形成跨学科、跨行业的新型创新联合体。到2024年,力争认定省级制造业创新中心2个。
7.培育建设临床医学研究中心。聚焦我省重大疾病领域和优势临床专科,依托相关医疗机构,每年建设省级临床医学研究中心和国家临床医学研究中心分中心4个。2022年,新增备案国家临床医学研究中心分中心5个。到2024年,累计新增省级临床医学研究中心或国家临床医学研究中心分中心12个,力争培育建设国家临床医学研究中心1个。
8.培育建设双创平台。重点推进科技企业孵化器、众创空间、双创示范基地、大学科技园等双创平台建设向专业化、特色化方向发展,提升服务能力。组织第三方机构对全省省级以上创新创业孵化平台开展考察评估,制定《贵州省创新创业孵化平台优化调整方案》,对全省创新创业孵化平台布局进行优化调整。组织开展国家级创新创业孵化平台申报推荐工作,推动省级平台提质升级。2022年,新增建设省级科技企业孵化器,省级双创示范基地等双创平台16个以上。到2024年,累计建成国家级、省级科技企业孵化器50个以上。
(三)建设基础支撑与条件保障平台
9.加强省级科技资源共享服务平台建设。聚焦我省科技创新、经济社会发展和创新社会治理等需求,推动贵州医学测序中心、贵安超级计算中心、种质资源库等科技资源共享服务平台建设,支撑我省医疗卫生、数字经济、农业种业等领域创新发展。建设智能建造共享智能数字化平台,搭建包含设计研发、加工、营销等互联网子平台的产业智联网平台。建设煤炭地下气化物理模拟装置及数值仿真系统,推进煤炭传统产业技术变革。2022年,建设省级科技资源共享服务平台2个以上。到2024年,累计建设省级科技资源共享服务平台5个以上。
10.加强省级野外科学观测研究站建设。结合我省地域特色和工作基础,在高原湖泊、生物多样性、防灾减灾等领域,依托高校、科研院所建设野外科学研究观测站。到2024年,累计建设省级野外科学研究观测站5个以上。
三、保障措施
(一)强化组织领导
在贵州省推进新型基础设施建设厅际联席会议统筹下,成立创新基础设施建设专项行动工作专班,专班办公室设在省科技厅,负责统筹协调各责任单位,形成推进工作的合力,确保完成创新基础设施建设各项任务。
(二)强化政策保障
建立健全创新基础设施管理制度与评价与考核体系。推动建立省级重大科技项目直接委托重点平台承担的机制。推动建立重大科技创新平台“人才特区”,赋予创新基础设施人才引进培养、科研、分配等的自主权,完善绩效评价机制及规范管理制度。落实人才引进、科研经费使用、企业研发费用税前加计扣除、促进科技成果转化等政策措施,保障创新基础设施建设有效推进。
(三)强化资金支持
省科技厅、省发展改革委、省工业和信息化厅对符合条件的创新基础设施给以相关资金补助,用于支持人才引进培养、创新能力提升等。同时,积极招引企业、社会资本等参与创新平台建设,拓宽资金投入渠道。
(四)强化运行评估
定期对创新平台运行情况进行绩效评估,实行动态管理,做到有序进出,不断提高创新基础设施的运行效率和社会效益,实现平台建设的良性循环。
赛柏蓝2026-04-24
摩熵医械2026-01-28
摩熵医械2026-01-13
摩熵医械2025-12-19
赛柏蓝2025-12-12
摩熵医械2025-11-28
摩熵医械2025-11-17
赛柏蓝2025-11-14
摩熵医械2025-11-12
赛柏蓝2025-11-12
2026-04-24
2026-04-24
2026-04-22
2026-04-22
2026-04-21
2026-04-21
2026-04-21
2026-04-20
2026-04-16
2026-04-15
2026-04-15
2026-04-14
2026-04-14
2026-04-14
2026-04-14
2026-04-15
2025-03-25
2024-02-18
2023-12-11
2023-11-30
2023-06-25
2023-04-18
2022-10-27
2022-10-08
2026-04-15
2026-02-12
2025-11-20
2025-09-15
2025-05-06
2025-03-25
2025-03-04
2024-12-24
2024-06-07
2024-05-23
2024-05-16
2024-03-15
2024-03-05
2024-03-04
2024-02-26