400-9696-311 转1
400-9696-311 转2
400-9696-311 转3
400-9696-311 转4
2022-07-28
赣府厅发〔2022〕25号
指导原则
江西省
现行有效
2022-07-28
江西省政府办公厅
江西省“十四五”中医药发展规划
为促进我省中医药事业产业高质量跨越式发展,加快推进中医药强省建设,根据《国务院办公厅关于印发“十四五”中医药发展规划的通知》(国办发〔2022〕5号)和《江西省国民经济和社会发展第十四个五年规划和二〇三五年远景目标纲要》等相关文件精神,结合实际,制定本规划。
一、规划背景
(一)发展基础。
“十三五”时期,全省中医药服务水平稳步提升,产业发展提质增效,传承创新能力逐步增强,国际合作持续深入,特别是面对突如其来的新冠肺炎疫情,中医药全程深度参与临床救治和社区防控等工作,取得显著成效。
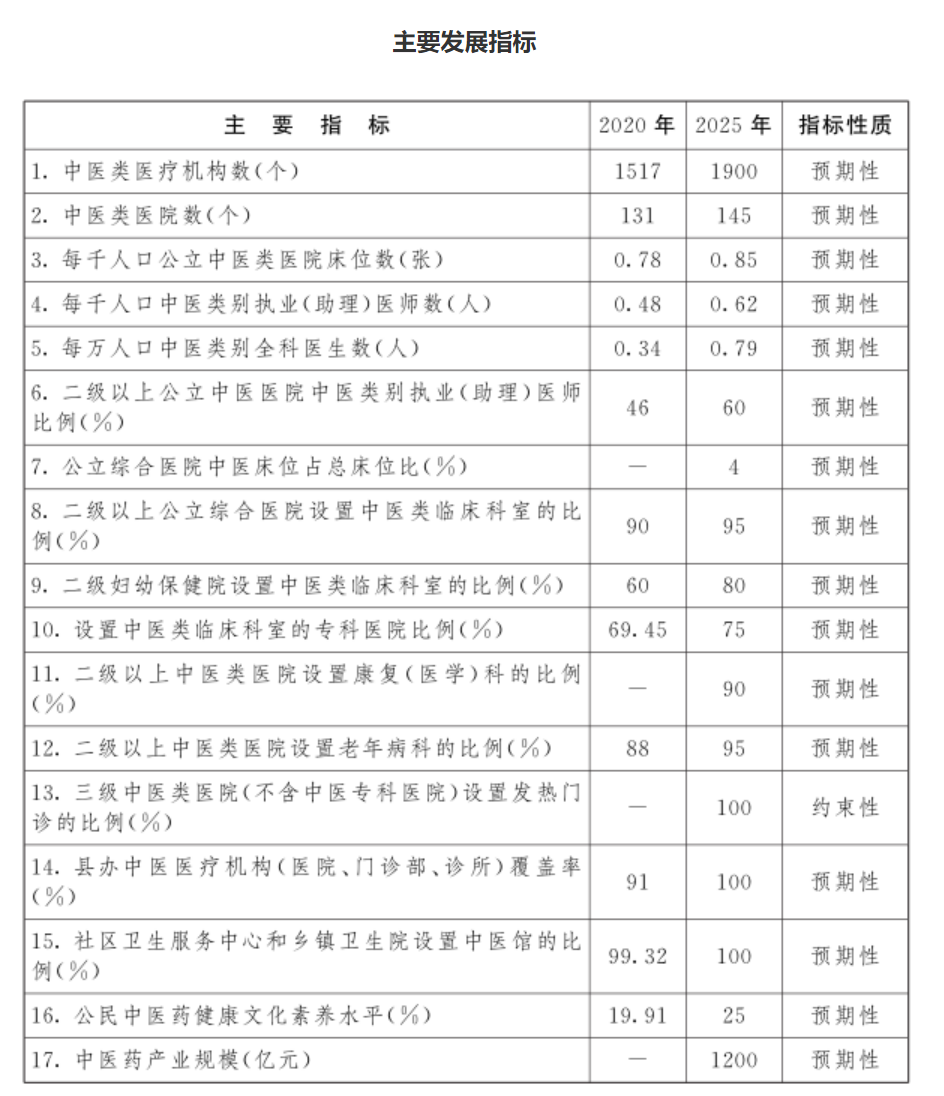
中医药服务能力稳步提升。截至2020年底,全省有中医医院、中西医结合医院131家,县级中医医院基本实现全覆盖;每千常住人口中医医院床位数、中医类别执业(助理)医师数分别达0.78张、0.48人;99.56%的乡镇卫生院和72.68%的村卫生室能够提供中医药服务,基层医疗卫生机构中医药诊疗量占比达31.32%;二级以上中医医院治未病科设置比例达到100%。
中医药产业发展提质增效。2020年,中药产业主营业务收入达到500.65亿元,中成药销售额过亿元的优势品种36个;全省中药材种植面积达311万亩,主要品种规模化标准化种植达65%,34个“定制药园”项目有序推进,中药材溯源体系初步建立,道地药材生态种植规模逐步扩大。
中医药传承创新能力逐步增强。中国(南昌)中医药科创城建设稳步推进,中国中医科学院中医药健康产业研究所、赣江中药创新中心建设加快。建成国家级中医药创新平台3个,省部级创新平台达61个。中医药领域获国家科学技术进步奖二等奖4项,省级科学技术奖项53项。江西中医药大学成为省部局共建高校,中医学、中药学、药学为国家一流本科专业建设点。获评国医大师2人、全国名中医3人、岐黄学者1人、全国中医药杰出贡献奖获得者2名。
中医药国际合作持续深入。在传统医药领域与20多个国家和地区建立稳定合作关系。世界中医药大会第四届夏季峰会、上海合作组织传统医学论坛成功举办。在葡萄牙、瑞典、突尼斯等国建立中医药海外中心,创立国内首家国家中医药教育国际化(南昌)试验区。
中医药全程深度参与新冠肺炎疫情防控。设立全国第二家省级中西医结合定点救治医院,组建以中医药专家为主体的中国政府赴乌兹别克斯坦联合工作组支持乌方开展疫情防控工作。组织成立中医药专家指导组,采用中西医结合诊治方案救治重症、危重症患者。及时启动中医药抗疫应急攻关专项,形成了覆盖医学观察期、轻型、普通型、重型、危重型、恢复期等全过程的中医诊疗规范和技术方案,及时研制出一批有效的传统中药制剂。
(二)机遇挑战。
当前,我省中医药发展正处于重要的战略机遇期。2021年12月,国家中医药局等5部委批复同意江西等7个省份建设国家中医药综合改革示范区。省委、省政府把中医药工作摆在更加突出位置,省第十五次党代会明确提出要加快打造国内领先、世界知名的中医药强省;《中共江西省委江西省人民政府关于促进中医药传承创新发展的实施意见》印发实施,《江西省中医药条例》颁布施行,为中医药强省建设提供了政策支撑与法律保障。随着经济社会发展和人民生活水平不断提高,人民群众对生命健康、生活质量的需求不断增长,卫生健康事业从以治病为中心向以人民健康为中心转变,为中医药高质量发展提供了广阔空间。
与此同时,我省中医药发展仍存在不少挑战,突出表现为:优质中医药服务资源不足,中医药科技创新能力不够强,中医药产业发展质量不够高,中医药人才总量不足,中医药治理体系仍需完善。
二、总体要求
(一)指导思想。
坚持以习近平新时代中国特色社会主义思想为指导,深入贯彻党的十九大和十九届历次全会精神,贯彻落实习近平总书记视察江西重要讲话精神和关于中医药工作的重要论述,聚焦“作示范、勇争先”目标定位,立足新发展阶段,完整、准确、全面贯彻新发展理念,构建新发展格局,坚持中西医并重,以人民健康为中心,以国家中医药综合改革示范区建设为重点,推动中医药事业产业高质量跨越式发展,为推进“六个江西”建设、书写全面建设社会主义现代化江西的精彩华章作出中医药的独特贡献。
(二)基本原则。
坚持人民至上。把人民群众生命健康放在第一位,加强服务体系和人才队伍建设,提升中医药服务能力,充分发挥中医药的独特作用,全方位全生命周期保障人民群众健康。
遵循发展规律。坚持中医药姓“中”,聚焦中医药特色优势,传承精华、守正创新,着力在中医药传统理论规律的现代化诠释、中医药现代化重大关键技术上寻求突破,更好地推进中医药特色、内涵式发展。
深化改革创新。破除中医药高质量跨越式发展的体制机制障碍,完善政策举措和评价标准体系,推进中医药领域改革创新,建立符合中医药特点的服务模式、管理模式、人才培养模式。
促进融合联动。坚持中西医并重,提高中西医结合能力,推动优势互补,共同维护人民健康。持续优化政府和市场联动机制,统筹协调不同地区、不同业态的中医药发展,完善中西医协作应对重大疑难疾病、传染病的服务模式,推动中医药事业产业融合发展。
(三)发展目标。
到2025年,中医药政策制度与治理体系进一步完善,中医药优质资源更加充足、配置更加合理,中医药事业产业高质量跨越式发展迈上新台阶,中医药特色优势在健康江西建设中得到充分发挥,国家中医药综合改革示范区和中医药强省建设取得显著成效。
中医药服务能力显著提升。集预防、治疗和康复于一体的优质高效中医药服务体系更加健全,中医药服务范围不断拓展、服务模式不断优化、服务能力不断提升,中医药公共卫生应急能力和中西医协同服务能力明显增强。
中医药人才建设加快推进。中医药人才成长途径、培养模式更加优化,评价激励机制更加健全,各梯次有序衔接的人才队伍更加壮大,队伍素质不断提升。
中医药传承创新能力显著增强。中医药精华精髓挖掘保护深度推进,中医药科技创新平台效能明显提升,基础理论和重大疾病防治研究取得重大进展,科技成果转化取得更大突破,政产学研金服用协同创新体系更加完善。
中医药产业发展质量全面提高。优质中药材供应能力大幅提高,中药工业核心竞争力显著提升,中医药与养生、养老、旅游、健康管理等领域深度融合,人民群众多层次、多样化的健康需求得到满足。
中医药文化大力弘扬。中医药文化产品和服务供给更加丰富优质,文化传播和知识普及覆盖面不断拓展,人民群众中医药健康文化素养水平持续提高,文化影响力不断提升。
中医药开放发展积极推进。积极融入粤港澳大湾区等国家发展战略和“一带一路”建设,中医药海外交流不断深化,中医药服务贸易得到进一步发展。
中医药治理水平进一步提升。中医药领域体制机制改革深入推进,中医医疗机构基础建设进一步加强,中医药信息化发展质量和服务效能显著提高,中医药标准与监管体系更加健全。

三、主要任务
(一)构建优质高效中医药服务体系。
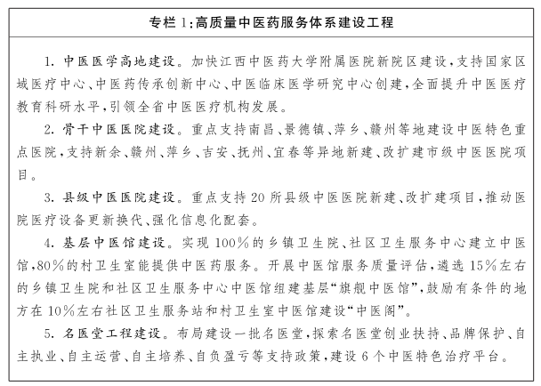
1.强化公立中医医院建设。推动公立中医医院高质量发展,加强江西中医药大学附属医院内涵建设,推动国家区域医疗中心、中医药传承创新中心等重点项目建设,争创国家级中医临床医学研究中心,重点发展热敏灸、肺病、肛肠、骨伤、心脑血管病等优势专科,实现综合实力进入全国第一方阵。提升热敏灸健康服务能力,加快筹建江西省热敏灸医院。强化市级中医医院区域辐射作用,推动新建、改扩建市属公立三级中医医院,建设一批省级区域中医医疗中心,推进中医特色重点医院项目建设。支持县级中医医院强化基础建设,力争到2022年底未设置公立中医医院的县(市)完成医院规划设置,逐步推进县级公立中医医院实现全覆盖、90%达到二甲中医医院水平。支持市县中医医院牵头组建医疗联合体、县域医共体,促进优质医疗资源向下延伸。
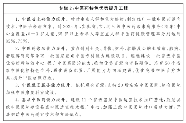
2.夯实基层中医药服务网络。实施基层中医药服务能力提升工程“十四五”行动计划,支持乡镇卫生院、社区卫生服务中心和村卫生室、社区卫生服务站设立中医馆等中医综合服务区,配备中医师,实现100%的社区卫生服务中心(站)、乡镇卫生院和80%村卫生室提供中医药服务,基层医疗卫生机构中医诊疗量占同类机构诊疗总量的比例稳步提升。加强中医馆内涵建设,打造一批乡镇、街道“旗舰中医馆”和村、社区“中医阁”。推广中医家庭医生签约制度,支持推出一批中医药签约服务包,将中医药适宜技术融入家庭医生签约服务。实现60%的县(市、区)达到全国基层中医药工作示范市(县)标准,促进基层中医药工作再上新台阶。
3.加强其他医疗机构中医药科室建设。强化综合医院、妇幼保健院、专科医院中医临床科室、中药房建设,开展中医药服务。支持二级以上公立综合医院设置中医病区、中医综合治疗区,力争70%的医院中医床位数达到医院开放床位的5%,提升中医药治疗常见病、慢性病、疑难疾病的能力。鼓励社会办医疗机构设置中医药科室,鼓励有资质的中医专业技术人员开办中医诊所或个体行医。大力发展中医诊所、门诊部,鼓励连锁经营。支持建设名医堂、中医特色治疗平台,推动名中医到基层提供便捷、高质量的中医药服务。

(二)提升中医药健康服务能力。
1.强化中医药特色优势服务能力。
提升疾病预防能力。推动治未病健康工程升级,在所有公立中医类医院设立治未病中心,鼓励有条件的综合医院、妇幼保健院开展治未病服务,支持基层医疗卫生机构按规定配备治未病服务工作人员。积极培育中医药治未病市场主体,推动构建政府引导、市场主导、多方参与的服务体系。在基本公共卫生服务项目中丰富中医药治未病内容,鼓励家庭医生提供中医药治未病签约服务。围绕癌症、糖尿病、高血压等慢性病,建立中医药防治中心。支持开展妇女、儿童、老年人等重点人群中医药健康管理服务,稳步提高覆盖率。
提高疾病治疗能力。持续支持针灸、骨伤、妇科、肛肠及心脑血管病、肺病、脾胃肝胆病等优势专科专病做优做强,建设一批中医经典病房。积极推广常见病、多发病和慢性病中医非药物疗法。鼓励医疗机构开展中医药临床研究和系统评价,完善诊疗方案和临床路径。强化中医专科专病省级质控中心建设,落实处方专项点评制度,规范诊疗行为。加强护理人员中医药知识、技能培训,扩大中医护理服务范畴。
提升疾病康复能力。实施中医药康复服务能力提升工程。加强省、市中医医疗机构特色康复中心建设,争创国家级中医康复中心。强化中医医院康复(医学)科建设,二级以上中医医院康复科设置比例达到90%。推动中医药特色康复(医学)学科建设,鼓励开展中医药与现代康复技术融合发展研究。针对伤残和心脑血管疾病、糖尿病等慢性病,制定推广一批中医康复方案、技术规范、康复器具和服务模式。加强中医药康复知识与技术培训,推动中医药特色康复技术和理念进机构进社区进家庭。

2.提升中医药公共卫生应急能力。建立中医药参与突发公共卫生事件应急网络和应急救治工作协调机制。强化国家中医疫病防治基地、中医紧急医学救援基地和专业队伍建设。支持省中医药研究院组建江西省中医药疫病防治应急队,提升中医药紧急医学救治能力。三级中医医院和中西医结合医院全部设置发热门诊,加强感染性疾病科、肺病科(呼吸科)、急诊科、重症医学科等相关科室能力建设。加强综合医院传染病等突发公共卫生事件中西医协同救治能力建设,加快推进各级疾病预防控制中心中医药防控能力建设。提高中医药应急科研攻关能力,加大对公共卫生和疫病防治骨干人才培养力度,完善中医药应急物资保障供应机制。

3.提高中西医协同发展水平。在综合性医院推广中西医结合医疗模式,将中医纳入多学科会诊体系,加强中西医协作和协同攻关,制定中西医结合诊疗方案,将中西医协同发展工作纳入医院评审和公立医院绩效考核。争创1-2家国家中西医协同“旗舰”医院、一批“旗舰”科室,加强中西医结合学科建设,开展重大疑难疾病、传染病、慢性病等中西医联合攻关。强化中西医结合医院基础设施建设、设备配置和学科、专科建设,建立健全符合中西医结合医院特点的绩效评价指标体系。优化妇幼中医药服务网络,三级和二级妇幼保健机构开展中医药专科服务的比例分别达到100%和80%,门诊中医药服务占比达10%。


4.创新中医医疗服务模式。探索建立覆盖诊前、诊中、诊后的线上线下一体化中医医疗服务模式和集预防、治疗、康复于一体的全链条服务模式。鼓励“5G(第五代移动通信)+中医药”“VR/AR(虚拟现实/增强现实)+中医药”,加快智慧中医药平台建设,推广人工智能、大数据、互联网等新型信息技术在中医药领域的应用,加强健康数据采集、存储、挖掘、安全等领域关键技术攻关。推进智慧中医医院、中医互联网医院建设,推广远程诊断、智慧医疗、个体化治疗等健康服务新模式,推动智慧中药房、智慧诊疗服务、智慧系统装备等发展。
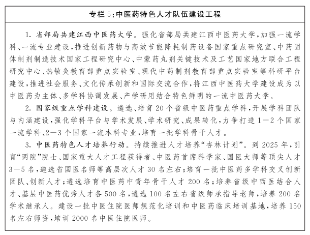
(三)加快建设高素质中医药人才队伍。
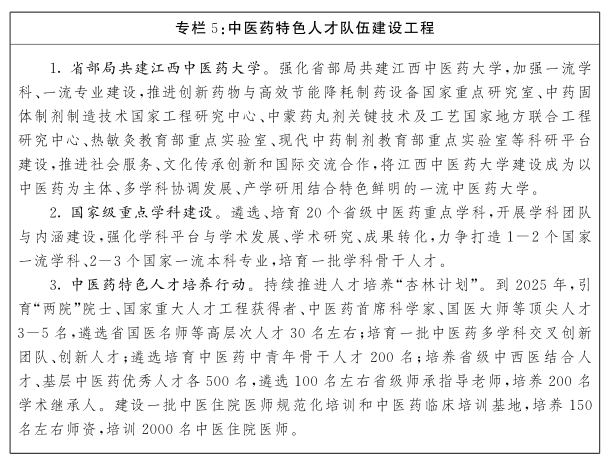
1.深化中医药院校教育改革。深化医教协同,优化中医药专业设置与课程体系,完善学业评价体系,强化中医思维培养。建立早跟师、早临床学习制度,探索师承教育融入中医药院校教育模式,推动师承教育贯穿临床实践教学全过程。加大省部局共建江西中医药大学支持力度,建设一批中医药教育、科研、文化平台(基地、中心),力争培育1-2个国家一流学科、2-3个国家一流本科专业。支持南昌医学院做强做大中医药类学科和专业,建设中西医结合特色高校。支持江西中医药高等专科学校等院校建设一批中医药高水平专业(群),推动升格为中医药类本科院校。
2.加强中医药特色人才培养。持续实施中医药人才培养“杏林计划”,培养一批享誉全国的名医大师,着力构建中医药高层次人才为引领,特色骨干人才和基层优秀人才相衔接的中医药人才队伍。高标准支持和建设院士工作站,引进3-5个国家级“高精尖缺”创新型人才和团队,培养200名中青年中医药骨干人才。发展中医药师承教育,完善师承教育激励机制,鼓励高年资中医医师带徒,推进传承工作室建设。探索校企合作培养模式,加大产业发展亟需的中医药科技创新、经营管理、技能技术人才培养力度。健全中医医师职称评定、绩效考核、薪酬奖励、职务晋升制度。扩大农村订单定向免费培养中医专业学生规模,建立全科医生、乡村医生中医药知识技能培训长效机制。推广“县管乡用”,引导中医药人才在基层扎根。
3.完善落实西医学习中医制度。开展九年制中西医结合教育试点。完善临床医学类专业中医药课程设置,将中医药课程列为本科临床医学类专业必修课和毕业实习内容,增加课程学时。支持高职临床医学专业开设中医基础与适宜技术必修课程。落实允许攻读中医专业学位的临床医学类专业毕业生在读期间参加中西医结合医师资格考试和中医医师规范化培训。临床医学类专业住院医师规范化培训增加中医药知识技能培训内容,鼓励非中医类别医师接受中医药继续教育。开展西医学习中医项目,培养中西医结合人才。

(四)推进中医药科技创新实现突破。
1.建设高水平中医药科技创新平台。加强国家科技创新平台建设,积极创建国家中药先进制造与现代中药产业创新中心和国家中药资源与制造技术创新中心,加快推动中医药领域省级实验室建设。支持现有中医药科技创新平台建设,推动平台提质增效。加强中国中医科学院中医药健康产业研究所、赣江中药创新中心、江西省中医药研究院、庐山植物园赣江新区中药植物研究院等中医药科研机构建设。围绕中医基础理论、中药智能制造装备、现代中药创制、中医药标准制定等重点领域创建一批科技创新平台、临床研究基地。
2.推动中医药科技创新重点突破。推广运用“揭榜挂帅”等新型组织方式,加强中药方剂关键物质基础研究以及中药资源综合利用、中医药基础理论与重大疾病临证研究,力争在中药药效物质提纯、中药装备制造等关键技术方面取得突破。鼓励现有临床疗效确切、市场前景好的中药大品种进行二次开发。支持开展中医经典名方、名老中医方、医疗机构制剂挖掘,开发应用广泛、疗效确切、特色鲜明的新品种。加强热敏灸相关产品的研制开发。
3.推动中医药科研成果转化落地。组建中医药产业科技创新联合体,围绕产业链布局创新链,开展产业链共性关键技术攻关,打造高效协同创新体系。组建中医药领域产业技术创新战略联盟和信息交互平台,建立中药现代化科技产业基地联动机制,加强与国内知名院校、医院、科研院所交流合作,鼓励企业与高校、科研机构共建中医药类技术创新中心,推进科技创新平台对接中医药科技孵化集群和产业集群,促进产业链、创新链、服务链配套衔接、协同发展。强化科技成果转化服务,推广中医药创新创业新模式,打造一批中医药科技成果孵化转化基地;支持高校、医疗机构设立专业化技术转移机构,推动食养产品等中医药健康产品、中医药最新成果孵化转化。
4.改革中医药评价激励机制。建立科技主管部门和中医药主管部门协调联动的中医药科研管理机制,完善符合中医药科研特色的组织、验收、评价与考核体系,加快建立“科技+中医药”联合立项模式,省科技成果奖励申报评审中单独设立中医药组。

(五)促进中药产业高质量发展。
以中药加工制造为主体,中药材种植和中医药健康服务为补充,力争到2025年,全省中药制造业营业收入580亿元、中药材种养业经济总量200亿元、中医药服务业及流通贸易文化旅游等实现经济总量420亿元,中医药产业规模突破1200亿元。
1.加快道地中药材产业发展。完善道地资源保护名录,加快珍稀濒危中药材人工繁育。以“赣十味”“赣食十味”和地理标志产品为重点,加快种质资源收集、良种繁育、规范化种植技术研究,支持种质资源基因库与区域性良种繁育基地建设,推动中药材品种遗传改良,推广“育繁推一体化”模式。加强道地中药材生态种植、野生抚育、仿生栽培基地建设,推动绿色生产技术集成创新与示范推广,推广“企业+基地+农户”“订单生产”等中药材供需模式,引导资源要素聚集,建设一批中药材道地优势产区和名产地,做强赣中道地药材、赣东特色药材、环鄱阳湖药食同源药材三大优势产区。鼓励发展林下中药材生态种植,支持中药材趁鲜切制,培育中药材种植产业新增长点。到2025年,全省中药材种植面积稳定在300万亩以上。
2.提升中药工业发展水平。持续推进中国(南昌)中医药科创城建设、江西南城“建昌帮”中医药振兴发展工程,加大产业招商引资力度,加快重点重大项目建设,推动袁州、小蓝、章贡、峡江、永丰等中药集群能级提升,打造百亿级中药产业集群。重点支持传统中药加工工艺与现代生产技术结合,鼓励基于古代经典名方、医疗机构中药制剂、名老中医经验方等开发复方、有效部位及有效成分中药新药,推动江西传统名优中成药大品种、独家品种二次开发,培育中药饮片、中药配方颗粒新增长点,培育一批全球认可的名中药。推进“互联网+中药工业”发展,推动“数字化工厂”建设,建设一批智能制造标杆企业、工业互联网平台和“5G+工业互联网”企业,推进中药制造业数字化、网络化、智能化、绿色化发展。支持中药龙头企业通过兼并、收购、重组等方式整合资源、拓展产业链、壮大规模,打造一批中医药企业“航母”;推动中小企业向“专精特新”方向发展,培育一批小巨人企业和单项冠军企业。鼓励中医药龙头企业积极发展“研发飞地”,加快提升中药新药开发能力和企业核心竞争力。
3.打造“中国药都”新品牌。支持樟树市以“擦亮中国药都品牌”为主攻方向,加快建设中药饮片产业园、中医药大健康产品生产基地、医疗器械产业园,建设中药材大数据平台,配套建设大型仓储物流中心及原产地云仓,高质量举办樟树全国药材交易会,打造现代中医药交易中心和中药产业集聚基地,力争到2025年“中国药都”中医药产业规模实现“五年倍增”。
4.强化中药安全监管。完善江西道地中药材种子种苗、种植采收、趁鲜切制、加工储运等技术规范标准,健全热敏灸等中医诊疗技术、中医药治未病及康养服务、药膳制作、健康食品等标准体系,优化中医药机构、人员等中医药管理标准体系,加快制定江西省中药材地方标准、中药饮片炮制规范、中药配方颗粒省级标准和医疗机构制剂规范。鼓励建设中药材种子种苗、中药材质量监测中心,推动中药材溯源体系试点建设,加强定制药园建设。加大上市中药产品市场抽检和不良反应监测力度,实现重点中药品种抽检、监测全覆盖。完善中成药风险管理长效机制,强化中药说明书、标签管理。强化中医药监督执法工作,建立不良执业记录制度,将提供中医药健康服务的机构及其人员诚信经营和执业情况依法依规纳入全国信用信息共享平台。鼓励建立“智慧药房”“区域煎药中心”等一站式智能用药服务模式。


(六)推动中医药健康服务业快速发展。
1.规范发展中医药养生保健服务。加快中医药养生保健服务规范、标准的制定与应用,推动中医药养生保健服务规范化发展。大力推广太极拳、八段锦等中医药养生保健方法和中华传统体育项目,推动形成体医结合的健康服务模式。支持建设热敏灸体验店,开展热敏灸机器人、热敏灸治疗仪等灸具及其相关设备研发推广。支持社会力量举办中医药养生保健机构,鼓励连锁经营。鼓励中医医疗机构为中医养生保健机构提供技术支持,推动研发一批具有市场潜力的中医药养生保健服务产品。
2.积极发展中医药健康养老服务。鼓励二级以上中医医院开设老年病科,增加老年病床数量,开展老年病防治和康复护理。支持二级以上中医医院与养老机构合作共建、组建医疗养老联合体,为老年人提供连续、综合、一体化中医药服务。鼓励中医医师在养老机构提供保健咨询和调理服务,支持养老机构开展中医特色老年人健康管理服务。鼓励社会力量举办中医药特色医养结合机构,建设一批中医药特色医养结合基地。推动中医药健康养老服务进入农村、社区、家庭,支持有条件的中医医院开展社区和居家中医药健康养老服务。
3.持续发展中医药旅游康养服务。以上饶中医药健康旅游示范区为引领,依托中国中医科学院(德兴)试验培训基地等平台,开发更多特色中医药旅游康养线路及产品,完善中医药健康旅游相关标准体系,培育一批中医药研学特色区、中医药康复养老旅游区、中医药传统文化旅游体验区、中医药乡村休闲旅游区、中药材种植观赏旅游区,打造一批特色鲜明、优势突出的中医药健康旅游目的地。
4.创新发展中医药特色健康产品。大力发展食养产品、中药功能食品、特殊功效化妆品、中药精油、日用品、药酒等大健康产品。鼓励以中医理论为指导,研制便于操作、适于家庭的健康检测、监测产品及自我保健、功能康复等器械。鼓励社会资本提供中医体质辨识、健康咨询、健康体检、健康评估等中医药健康服务产品。
5.加速发展中医药商贸物流。加强中医药商贸物流网络体系建设,打造立足江西、辐射全国的药材交易网络,推动中医药物流企业加快发展,培育一批现代化的中药材初加工与仓储物流中心、中药材大宗商品物流基地和线上线下交易中心,支持中国(南昌)中医药科创城打造现代化中医药交易会展中心。
(七)推动中医药文化传承发展。
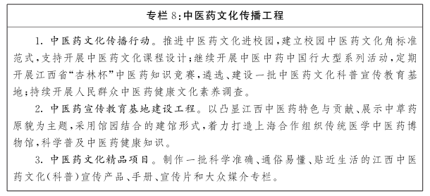
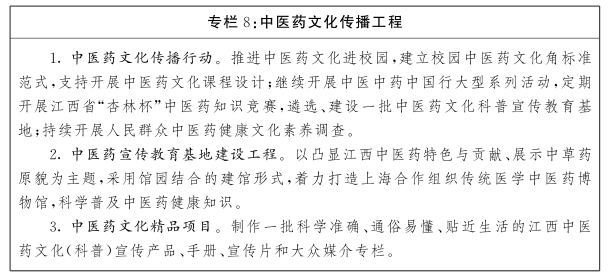
1.加强中医药文化传承保护。设立中医药学术传承项目,加强中医药学古籍整理研究,加强杏林文化的挖掘保护,深入提炼旴江医学流派、江西历代中医药名家学术思想和传统炮制技术工艺。开展中医药活态传承工程,加强对当代名老中医专家学术经验和老药工技术方法的收集梳理。持续开展中医药经典名方、民间验方、秘方、技法和独特传统炮制技术的科学化、现代化、系统化传承推广运用工作。
2.推动中医药文化传播。加强中医药科普专家队伍建设,鼓励中医医疗机构开展各类中医药义诊、科普活动,建设中医药科普文化知识角。支持将中医药教育贯穿国民教育始终,将中医药文化纳入中小学卫生健康教育课程和劳动教育范畴,推进中医药传统文化列入高等院校思政课程,推广大中小学一体化中医药文化教育模式。定期开展江西省“杏林杯”中医药经典知识竞赛,打造成中医药文化推广的标志性品牌。持续开展人民群众中医药健康文化素养水平监测。
3.推动中医药文化转化。大力发展中医药博览交易展会,用好樟树全国药材交易会品牌。支持建立一批中医药博物馆(纪念馆),重点提升中国药都中医药博物馆。鼓励中医药题材电影、电视剧、纪录片、宣传片等文艺精品创作,讲好中医药故事。

(八)加快中医药开放发展。
1.加强中医药交流合作。深化与上海合作组织国家传统医学文化交流互鉴,深入开展医疗、科研、医药等领域的国际合作,推动我省中医药企业参与上海合作组织传统医药产业联盟建设,积极承接、举办高水平中医药(传统医药)国际性会议。持续做好中医药海外中心建设,推进与加拿大、保加利亚、突尼斯等国的中医药合作,推动在“一带一路”沿线国家合作建设1-2个中医药中心或热敏灸分院。依托友好城市等合作交流平台,开展中医药推介、学术交流等活动。
2.扩大中医药国际贸易。加大中医药服务贸易支持力度,积极开展中医药海外市场和贸易政策研究,推动食养产品、中药功能食品、特殊功效化妆品等中医药产品海外注册、销售。扩大海外中医培训规模,与海外高水平院校联合培养、共同推进中医学、中药学、针灸推拿学等传统优势学科的国际教育,积极开展境外办学;积极吸纳中医药海外留学生。到2025年,力争建立1个国家中医药服务出口基地。
(九)深化中医药体制机制改革。
以国家中医药领域综合改革示范区为牵引,以推进中医药产业化、现代化为重点,着力探索中医药综合改革有效路径,坚持理念创新、模式创新、制度创新,推动价格和医保等政策优化、审评审批等体制机制改革,加快形成有利于中医药发展的政策体系,打造全国中医药事业产业高质量跨越式发展样板区和中医药传承创新先行区。
1.完善中医药价格和医保政策。优化中医医疗服务价格政策,在医疗服务价格动态调整中重点考虑中医医疗服务项目。对来源于古代经典、至今仍广泛应用、疗效确切的中医传统技术以及创新性、经济性优势突出的中医新技术,简化新增价格项目审核程序,开辟绿色通道。支持将符合条件的中医药医疗机构优先纳入慢性病定点医疗机构,发挥中医药在慢性病防治中特色优势。医疗机构炮制使用的中药饮片、配制的中药制剂实行自主定价,符合条件的按程序纳入基本医疗保险支付范围。在中医药主管部门确定临床路径和推荐中医优势病种的基础上,根据医保基金承受能力,将符合条件的中医医疗服务项目按程序纳入基本医疗保险支付范围,推动实现中西医同病同效同价。探索符合中医药特点的医保支付方式,按规定将中医药服务纳入门诊统筹支付范围。遴选中医优势明显、治疗路径清晰、费用明确的病种实施按病种付费,探索按床日付费、按人头付费等方式,一般中医诊疗项目可继续按项目付费。鼓励商业保险公司推行中医治未病等中医药特色健康保险产品。积极争取国家医保支持中医药传承创新发展特色试点。
2.优化中药审评审批制度。落实国家中药审评审批制度改革,推动具有江西特色和原创优势的中药品种纳入优先审评审批目录,将我省具有独特炮制方法的中药饮片纳入中药品种保护范围,推动古代经典名方制剂的研发、已上市中药工艺变更。开展中药监管试点,优化医疗机构中药制剂备案管理,按规定在医联体范围内调剂使用。支持具备生产条件和质量管理能力的药品生产企业试点开展产地加工(趁鲜切制)。鼓励企业利用药品上市许可持有人制度,盘活中药批准文号等品种资源,丰富产品类型。推动企业落实药品上市许可持有人主体责任,开展上市后研究和评价。
3.完善现代医院管理制度。推动公立中医医院建立以中医药服务为主的办院模式和功能定位,规范中医医院科室设置。推进公立中医医院绩效考核工作,逐步建立符合中医药特点的公立中医医院绩效考核制度;推进公立中医医院薪酬制度改革,完善薪酬分配政策,切实落实“允许医疗卫生机构突破现行事业单位工资调控水平,允许医疗服务收入扣除成本并按规定提取各项基金后主要用于人员奖励”要求,探索协议工资、目标年薪等形式。加快建立符合中医药规律的公立中医医院运营管理机制,提高医院运营管理科学化、规范化、精细化、信息化水平。
四、强化中医药发展支撑保障
(一)加强组织领导。强化省中医药工作联席会议综合协调职能,及时研究和解决中医药发展重大问题。推动市县建立中医药工作联席会议制度,统筹推进区域中医药事业产业发展。依据《中华人民共和国中医药法》《江西省中医药条例》,建立健全中医药管理体系,进一步明确中医药主管部门,合理配置人员,强化中医药管理工作。
(二)强化投入保障。落实各级政府的公立中医医院办医主体责任,在卫生健康投入中统筹安排中医药事业发展经费并加大支持力度。鼓励有条件的地方政府设立中医药发展基金,吸引社会资本加入,扶持中医药医疗、产业、教育、科研的重点项目。鼓励金融机构为中医药发展提供金融支持。
(三)增强信息化支撑。构建覆盖全产业链、与全民健康信息平台互联互通的中医药信息平台。推进以中医电子病历、电子处方为核心的医院信息化建设,促进院间检查、诊断结果互认。优化中医馆健康信息平台,支持开展中医医院、村卫生室联通试点。推动电子病历信息系统应用水平分级评价和医院信息互通互联标准化成熟度测评。编制江西省区域中医药发展评价指数,推动中医药综合统计制度建设,深化中医药军民融合发展。
(四)健全实施机制。各地要结合本规划,明确中医药发展的重要指标、重大政策和重点项目,制定年度重点任务,细化分工,扎实推进。建立落实规划目标调度机制,加强跟踪监测,开展中期、末期评估,充分发挥各方面积极作用,确保规划目标顺利实现。
(五)加强宣传引导。做好政策解读与培训,加强正面宣传与舆论引导。各级中医药工作联席会议成员单位要加大对中医药工作支持力度,营造全社会共同关心支持中医药发展的良好社会氛围。围绕中医药综合改革任务,鼓励各地先行先试,及时总结提炼好的经验做法,发挥示范引领作用,促进中医药发展不断取得新实效。
摩熵医械2026-01-28
摩熵医械2026-01-13
摩熵医械2025-12-19
赛柏蓝2025-12-12
摩熵医械2025-11-28
摩熵医械2025-11-17
赛柏蓝2025-11-14
摩熵医械2025-11-12
赛柏蓝2025-11-12
CHC医疗传媒2025-10-30
2026-03-06
2026-03-04
2026-03-02
2026-03-02
2026-02-28
2026-02-28
2026-02-24
2026-02-24
2026-02-12
2026-02-10
2026-02-06
2026-02-06
2026-02-06
2026-02-04
2026-02-04
2022-07-28
2022-08-15
2022-08-10
2022-08-09
2022-07-28
2022-07-28
2022-07-27
2022-07-22
2022-07-22
2022-07-19
2022-07-01
2022-05-23
2022-05-23
2022-03-25
2022-01-24
2022-01-20