400-9696-311 转1
400-9696-311 转2
400-9696-311 转3
400-9696-311 转4
2024-06-27
赣药监规〔2024〕6号
其他
江西省
现行有效
2024-08-01
江西省药品监督管理局
根据《中华人民共和国药品管理法》及其实施条例、《放射性药品管理办法》等有关规定,结合我省医疗机构使用放射性药品的实际情况,制定本验收标准。
一、《放射性药品使用许可证》的类别及药品使用范围
(一)第一类:
使用体外诊断用各种含放射性核素的分析药盒。
(二)第二类:
1.体内诊断、治疗用一般放射性药品(系指根据诊断、治疗需要,对购入的放射性药品进行简单的稀释或不稀释用于病人的品种。如碘[131I]化钠口服溶液、邻碘[131I]马尿酸钠注射液、氯化亚铊[201Tl]注射液等);
2.即时标记放射性药品生产企业提供的已配制完成的含锝[99mTc]注射液。
(三)第三类:
1.《放射性药品使用许可证》(第二类)规定的放射性药品;
2.采用放射性核素发生器及配套药盒自行配制的体内诊断及治疗用放射性药品;
3.采用市售自动合成装置自行制备的正电子类放射性药品。
(四)第四类:
1.《放射性药品使用许可证》(第三类)规定的放射性药品;
2.可研制和使用放射性新制剂以适应核医学诊治新方法、新技术的应用。研制范围仅限国内市场没有或技术条件限制而不能供应的品种。
二、申报材料
1.《放射性药品使用许可证申请表》;
2.医疗机构自查报告(内容主要包括:(1)医疗机构放射性药品使用(核医学科)基本概况);(2)对照《江西省核发<放射性药品使用许可证>验收标准》逐项填写的自查情况);
3.诊、治项目及使用放射性药品品种;
4.医疗机构放射性药品使用管理组织机构图;
5.放射性药品配制、使用场所的基本情况:主要包括与配制使用放射性核素相适应的面积、周围环境、基础设施等条件的说明;医疗机构整体布局图(标明放射性药品使用场所及专用病房);
6.医疗机构涉及放射性药品使用人员名单(包括职务岗位、受教育情况、学历专业、技术职务、工作经历、培训情况、执业资格、科研成果等);各类人员简况及上岗资历证明(附相关的学历学位证书复印件、技术职称证书复印件、《执业医师资格证》复印件等);负责放射性药品的使用或配制、质量控制的专职技术人员简历,相关核医学专业技术资历证明、培训证明复印件;
7.主要的设备、检测仪器目录,放射性药品使用科室仪器设备布局图(标明《验收标准》所需配备仪器);
8.有关放射性药品管理制度目录(至少包含放射性药品采购、登记、使用、核对、保管及注销制度;放射性药品配制、质控及记录制度;仪器设备的使用、管理制度;体内放射性药品使用、观察制度;卫生防护和废物处理制度;放射性药品不良反应、放射性污染的紧急处理及报告制度等。申请四类证的需研制放射性制剂的申报制度);
9.自行配制放射性药品的工艺规程、质量标准、配制场所工艺布局平面图(有空气洁净度要求的,标明空气洁净度等级,并提供有资质检测机构出具的洁净度检测报告);自行配制放射性药品如存在委托检验行为的,应说明委托检验情况及备案情况;
10.需自行制备正电子类放射性药品的应提供《正电子类放射性药品备案批件》复印件;
11.《医疗机构执业许可证》《辐射安全许可证》《放射诊疗许可证》正副本全本复印件及环境影响评价批文复印件;
12.申请材料真实性的自我保证声明,并对材料作出如有虚假愿意承担相应法律责任的承诺;
13.申请人不是法定代表人的,应当提交《授权委托书》。
以上材料加盖电子签章。
三、判定原则
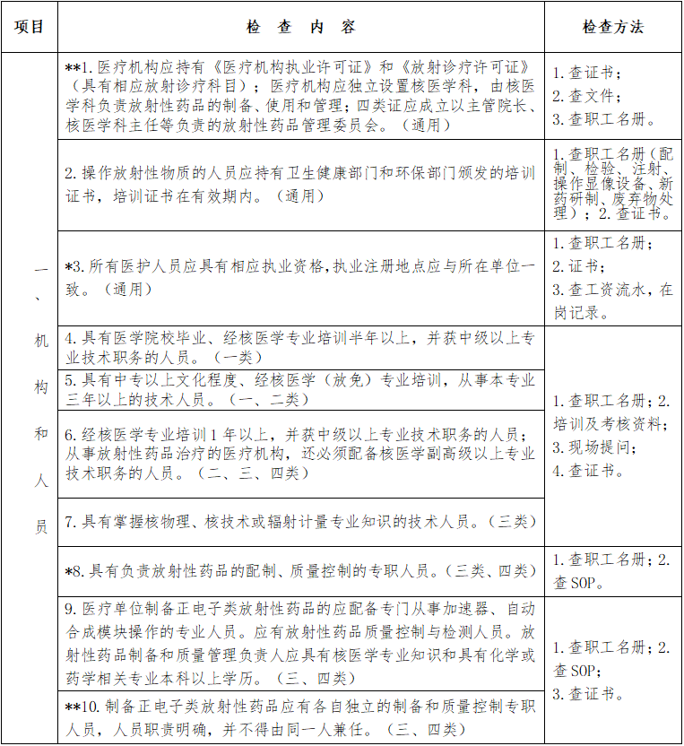
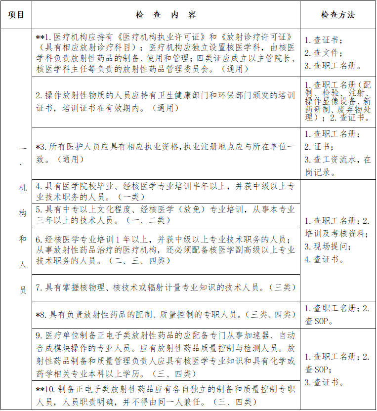
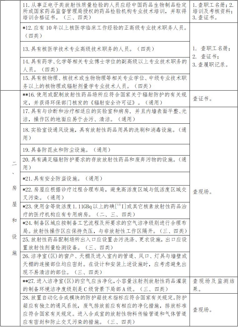
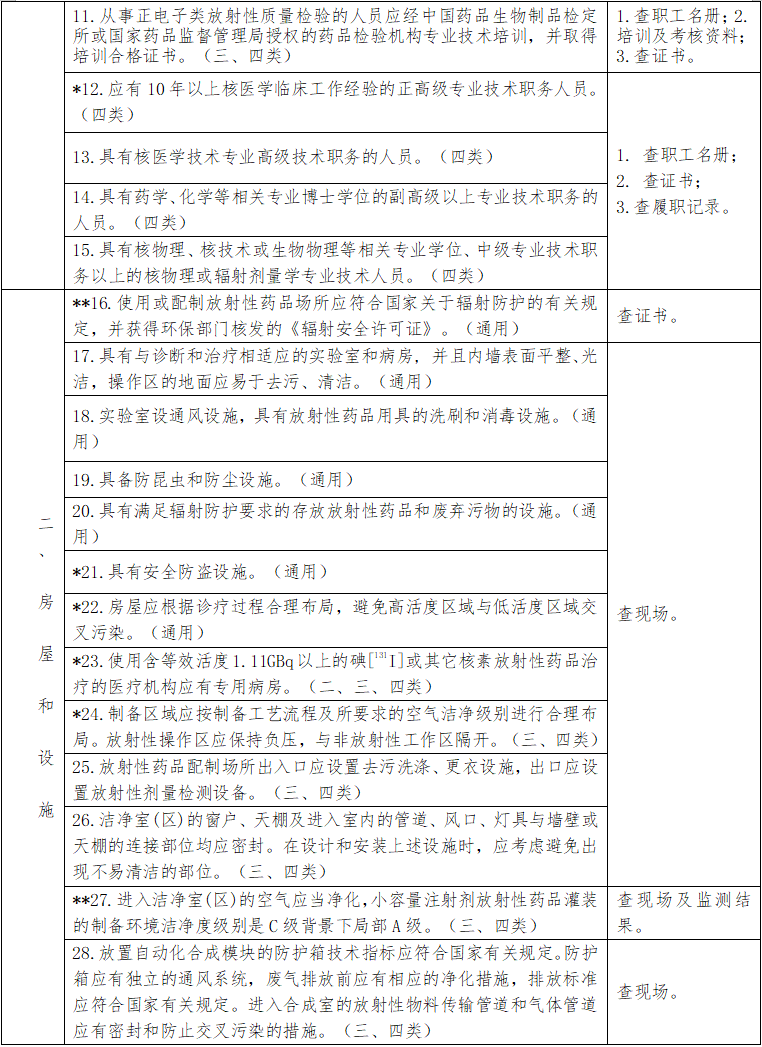
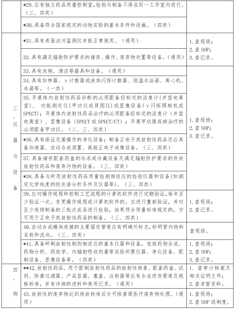
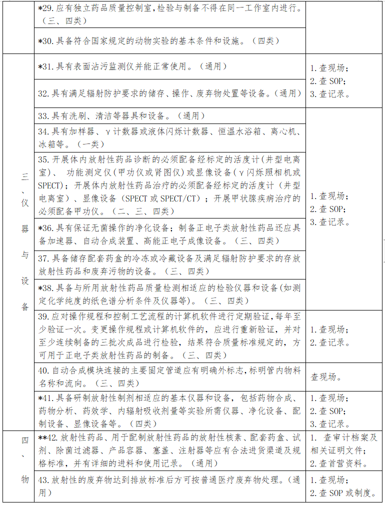
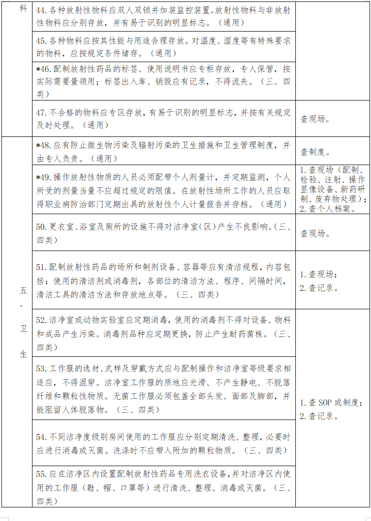
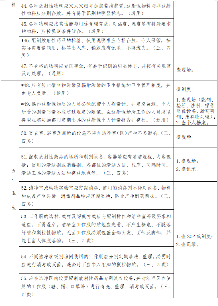
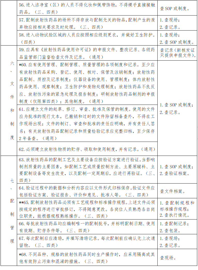
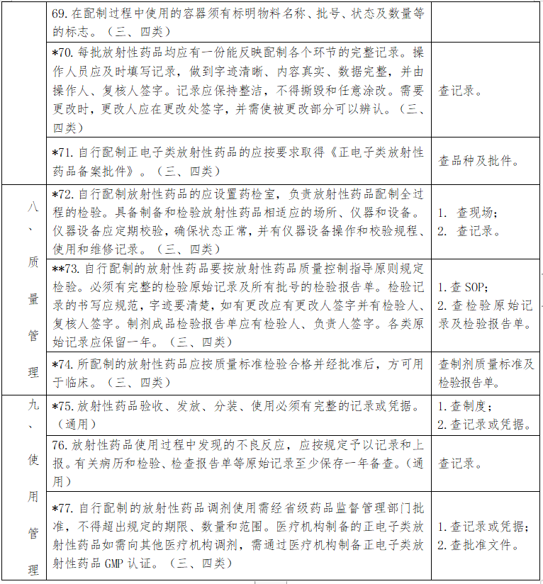
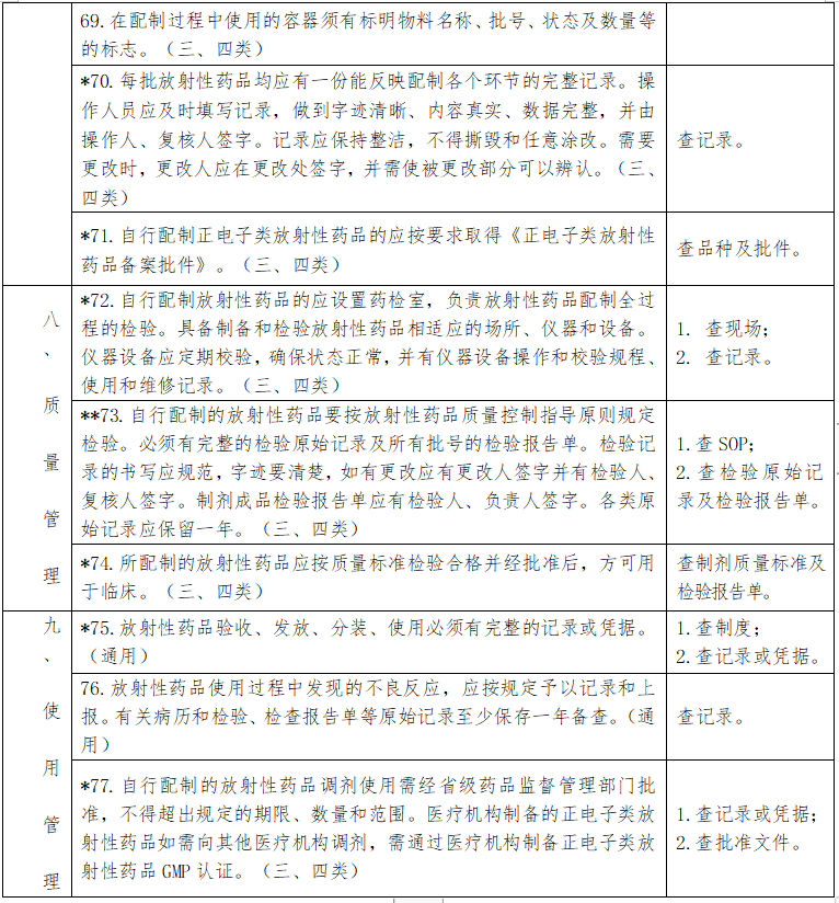
《验收标准》检查项目分四部分。一类共九项29条,其中否决条款3条,重点条款8条,一般条款18条;二类共九项30条,其中设否决条款3条,重点条款9条,一般条款18条;三类共九项67条,其中设否决条款7条,重点条款21条,一般条款39条;四类共九项73条,其中设否决条款7条,重点条款24条,一般条款42条。
注:条款号前加“**”的为否决条款,条款号前加“*”的为重点条款,未标记的为一般条款。
缺陷项目数量与结果判定如下:

四、附则
对用于诊断幽门螺杆菌的尿素[14C]呼气试验药盒和尿素[13C] 呼气试验药盒暂不核发《放射性药品使用许可证》。
附:《江西省核发<放射性药品使用许可证>验收标准》评定内容
附
《江西省核发<放射性药品使用许可证>验收标准》
评定内容






赛柏蓝2026-04-24
摩熵医械2026-01-28
摩熵医械2026-01-13
摩熵医械2025-12-19
赛柏蓝2025-12-12
摩熵医械2025-11-28
摩熵医械2025-11-17
赛柏蓝2025-11-14
摩熵医械2025-11-12
赛柏蓝2025-11-12
2026-04-24
2026-04-24
2026-04-22
2026-04-22
2026-04-21
2026-04-21
2026-04-21
2026-04-20
2026-04-16
2026-04-15
2026-04-15
2026-04-14
2026-04-14
2026-04-14
2026-04-14
2025-12-16
2025-09-08
2025-09-02
2025-02-19
2024-06-27
2024-05-29
2024-05-29
2024-04-25
2024-04-12
2024-02-26
2024-01-26
2023-10-20
2023-09-20
2023-02-06
2022-11-18
2026-04-07
2026-03-19
2026-02-10
2026-02-05
2026-01-12
2025-12-16
2025-09-24
2025-09-08
2025-09-02
2025-04-28
2025-04-28
2025-02-19
2025-01-08
2024-12-16
2024-10-22