400-9696-311 转1
400-9696-311 转2
400-9696-311 转3
400-9696-311 转4
2022-07-04
云政办发〔2022〕57号
指导原则
云南省
现行有效
2022-07-04
云南省人民政府办公厅
前 言
建立中国(云南)自由贸易试验区(以下简称自贸试验区)是党中央、国务院作出的重大决策,是新时代推进改革开放的战略举措。高标准建设自贸试验区,是以习近平新时代中国特色社会主义思想为指导,深入贯彻落实习近平总书记考察云南重要讲话精神,加快推动云南高质量跨越式发展的重要举措。
《“十四五”中国(云南)自由贸易试验区建设规划》(以下简称《规划》)主要依据《中国(云南)自由贸易试验区总体方案》(国发〔2019〕16号)和《云南省国民经济和社会发展第十四个五年规划和二〇三五年远景目标纲要》(云政发〔2021〕4号)编制,规划期为2021—2025年,展望到2035年,是立足新发展阶段,完整、准确、全面贯彻新发展理念,构建新发展格局,高标准建设自贸试验区的基本蓝图和行动纲领。
第一章 建设成效和发展环境
第一节 建设成效
2020年1月,习近平总书记考察云南时要求“高标准推进中国(云南)自由贸易试验区改革创新发展”。省委、省政府以习近平新时代中国特色社会主义思想为指导,深入贯彻落实习近平总书记考察云南重要讲话精神,以制度创新为核心,以可复制可推广为基本要求,大胆试、大胆闯、自主改,形成了以开放促改革、促发展、促创新的良好局面,取得了一系列制度创新成果,全面深化改革和扩大对外开放试验田作用得到有力彰显。
改革成效不断显现。2019年8月自贸试验区挂牌成立以来,高效推进改革试点任务,106项国家改革试点任务100%形成工作方案,推动任务落实96项,形成39项全国首创制度创新成果,其中“边境地区涉外矛盾纠纷多元处理机制”成果入选国家《自由贸易试验区第四批“最佳实践案例”》。“一口岸多通道”就近监管、“跨境直通、电子批量”边民互市结算等一批创新模式在全省复制推广。国家复制推广的260项改革试点经验有了实质性进展,形成了比较规范的改革试点成果绩效评价机制。广大干部群众高标准推进自贸试验区改革创新发展的使命感日益增强,干事创业热情空前高涨。
经济实力不断增强。截至2020年,自贸试验区新增市场主体突破6万户,其中新设企业17874家,同比增长33.85%,占同期全省新登记企业数的13.2%;要素聚集态势加快形成,对产业支撑力度进一步加强,促进主导产业加快发展;用仅占全省0.03%的国土面积完成外贸进出口额717.9亿元,同比增长91.4%,高于全省外贸进出口增速76个百分点,占全省外贸进出口额的26.8%;吸收外资3.69亿美元,同比增长550%,占全省吸收外资的49.3%;一般公共预算收入94.93亿元,同比增长103.8%;完成工业总产值314.9亿元,同比增长25.9%;完成固定资产投资522.05亿元,同比增长29.15%。
营商环境不断优化。全面推进“证照分离”改革全覆盖,通过整合流程、简化程序、优化服务,大幅降低企业制度性交易成本。贸易便利化水平大幅提升,出口整体通关时间0.13小时,比全国平均时间少2.34小时。向自贸试验区3片区管委会下放第一批省级管理权限73项,有效推动了自贸试验区“放管服”改革,营商环境进一步优化提升。昆明片区探索实施“一窗受理、一网通办、一次办成”的服务模式。红河片区开通中越边境河口—老街口岸农产品快速通关“绿色通道”,农产品实现即到、即检、即放,对进口的5种矿产品采取“先放后检”监管模式,率先实施“一业一证”改革,实现了“一证准营”。德宏片区实施“一口岸多通道”和进口“两步申报”通关模式,启用全省首家边检自助通关系统。3个片区都推行了“互联网+政务服务”,建立了公共法律服务中心,便利化水平明显提升。
特色优势不断凸显。围绕自贸试验区的总体发展目标和定位,充分发挥“沿边”、“跨境”优势,在创新沿边开放与跨境管理制度方面先行先试,在创新成果应用、服务优化推广、有效监管、智慧治理和提升辐射能力等方面即推即改,形成了各具特色、协同互补、优势明显的发展格局。昆明片区重点发展高端制造、航空物流、数字经济、总部经济等产业,在绿色能源、工业大麻、生物医药与大健康等产业发展领域实现了新突破。红河、德宏片区开展了边民互市贸易进口商品落地加工试点,不断推动国际产能合作,支持加工制造业转型升级,探索了沿边跨境新业态、外籍人员服务管理新模式。
联动作用不断发挥。省、州市、片区上下联动和同级多部门之间的横向合作深入推进,合力助推自贸试验区联动发展。自贸试验区3个片区之间签署了合作联动协议,信息共享、协调创新、联动发展的机制不断完善。昆明国家高新技术产业开发区、曲靖经济技术开发区、大理经济技术开发区、普洱国家绿色经济试验示范区、中国老挝磨憨—磨丁经济合作区设立为自贸试验区第一批联动创新区,在规划布局、产业发展、设施建设、公共服务等方面开展合作对接,初步形成各显所长、功能互补、优势叠加、联动创新的发展格局。
总体上看,自贸试验区启动建设以来,完成了总体方案及建设实施方案规定的一系列任务,但对标高标准建设、高质量发展要求仍存在着短板和弱项。一是发展基础薄弱。昆明片区外向型企业少,企业创新能力有待提升;红河、德宏片区总体经济规模较小,内生发展动力弱,口岸基础设施条件差,出境通道联通对接困难多。二是创新意识不够强。有效推动创新发展的思路和办法较少,不同程度地存在将自贸试验区等同于经济开发区建设,改革创新意识不强、敢闯敢试劲头不足。三是体制机制不够完善。自贸试验区赋权不充分和承接能力不足同时并存,准入不准营问题有待进一步破解。创新成果推广应用政策需进一步完善,有关激励机制需落实到位。四是营商环境有待优化。自贸试验区在通关效率、既“便”又“利”方面还有差距,投资贸易“便多利少”的状况有待改进。此外,外贸、外资、外经总体规模小的状况未能根本改变,服务贸易准入门槛较高,与国际规则对接不到位,监管方式不健全,市场化法治化国际化的营商环境有待进一步优化。
第二节 发展环境
“十四五”时期,国内外发展环境都发生了深刻变化,面临的机遇和挑战前所未有,是推进自贸试验区创新发展的关键期。
从国际形势看,当今世界正经历百年未有之大变局,国际环境日趋复杂,新冠肺炎疫情全球大流行使大变局加速演进,全球产业链、供应链受到冲击,世界进入经贸规则重建、治理格局重构、竞争优势重塑的叠加期,不稳定性不确定性明显增加,但和平与发展仍然是时代主题,开放与合作仍然是大势所趋。新技术、新产业、新业态、新模式大量涌现,新一轮科技革命和产业变革深入发展。我国倡导构建以合作共赢为核心的新型国际关系,打造人类命运共同体理念深入人心,并逐步形成国际共识。中国—东盟自由贸易区开启了升级版建设新进程,东盟已成为中国第一大贸易伙伴。随着区域全面经济伙伴关系协定(RCEP)(以下简称RCEP)的签署实施,中老铁路开通运营,云南在国家战略全局中的地位日益凸显。
从国内形势看,我国经济长期向好的基本面没有改变,仍然处于重要战略机遇期。我国已开启全面建设社会主义现代化国家新征程,进一步加大开放力度、提升开放水平、优化开放环境,要求更大范围、更宽领域、更深层次的对外开放,重点推进规则、规制、管理、标准等制度型开放,加快培育新形势下我国参与国际合作与竞争新优势。
从省内情况看,随着国家构建以国内大循环为主体、国内国际双循环相互促进的新发展格局、共建“一带一路”倡议、长江经济带发展战略以及新时代推进西部大开发等重大举措和省委、省政府加快“大通道”、“大物流”、“大贸易”、“大产业”建设、推进“数字云南”发展等重要决策的深入实施,要求实现更高水平的对外开放。
从自贸试验区情况看,自贸试验区建设面临周边环境复杂多变,区域竞争形势日趋激烈,发展不平衡不充分等挑战,处在深化改革、扩大开放、加快发展的关键期。“十四五”时期,要全面落实《中国(云南)自由贸易试验区总体方案》,紧密结合云南发展定位、区位优势,用全面、辩证、长远的眼光,深刻认识制度创新的“变”与“不变”,科学研判对外开放的“时”与“势”,辩证把握跨越发展的“危”与“机”,加快推进制度型开放,优化发展格局,再造竞争优势,以自贸试验区高水平开放推动高质量发展。
第二章 总体要求
第一节 指导思想
以习近平新时代中国特色社会主义思想为指导,全面贯彻落实党的十九大和十九届历次全会精神,深入贯彻习近平总书记考察云南重要讲话精神,全面落实省第十一次党代会、省委第十一届二次全会部署,坚持稳中求进工作总基调,完整、准确、全面贯彻新发展理念,加快构建新发展格局,推动高质量发展。以推动高质量发展为主题,以深化供给侧结构性改革为主线,以改革创新为根本动力,大胆试、大胆闯、自主改,围绕实行高水平对外开放,充分运用国际国内两个市场、两种资源,对标高标准国际经贸规则,积极推动制度创新,以更大力度谋划和推进自贸试验区高质量发展。
第二节 发展思路
以制度创新为核心,以产业发展为关键,以可复制可推广为基本要求,以提高事中事后监管能力为根本保障,主动服务和融入国家发展战略,充分发挥区位优势,全面落实中央关于加快沿边开放的要求,加快推动由商品和要素流动型开放向制度型开放转变,加强自主性原创性集成性改革,重点聚焦跨境产能、跨境园区、跨境贸易、跨境物流、跨境电商、跨境旅游、跨境金融、跨境人力资源等领域创新以及数据安全有序流动,努力建成贸易投资便利、交通物流通达、要素流动自由、金融服务创新完善、监管安全高效、生态环境质量更优、辐射带动作用更加突出的高标准高质量自贸试验区,为构建以国内大循环为主体、国内国际双循环相互促进的新发展格局和推动云南高质量跨越式发展做出更大贡献。
第三节 基本原则
先行先试、创新驱动。始终坚持党的全面领导,不断激发创新活力,加大先行先试力度,力争形成更多可复制可推广的经验案例,提升贸易、投资、跨境资金流动、人员进出和运输往来自由化便利化水平以及数据安全有序流动的制度优势。
服务大局、特色发展。主动服务和融入国家发展战略,落实“三个定位”重要要求,统筹推进自贸试验区3个片区差异化发展,形成3个片区各具特色、协同发展的局面。
开放合作、共享发展。坚持对内开放和对外开放相结合,统筹做好“引进来”和“走出去”,加快培育国际竞争合作新优势,不断提升与南亚东南亚及环印度洋地区的政策沟通、设施联通、贸易畅通、资金融通、民心相通水平。
生态引领、绿色发展。践行绿水青山就是金山银山的发展理念,着力推动生态文明建设,建立健全并严格落实生态环境保护、耕地保护和节约用地制度,坚定不移地走绿色低碳循环发展道路,为实现碳达峰、碳中和目标,建设资源节约型、环境友好型社会和生态文明建设排头兵作表率。
第四节 战略定位
将自贸试验区建成国内大市场与南亚东南亚及环印度洋地区国际市场之间战略纽带的先行示范区,我国面向南亚东南亚和环印度洋地区国际市场之间沿边开放的重要前沿,云南高质量跨越式发展的特殊经济功能区和核心增长极。
制度创新试验田。通过先行先试积累经验,集成创新提升赋能,推广应用拓展功能,促进产业转型升级,推动区域经济高质量发展,成为开放制度供给、制度红利释放、创新驱动发展的示范区。
对外开放新高地。全面改善营商环境,积极开展对外开放压力测试,探索形成制度型开放经济新体制的新思路、新举措、新制度和新模式。提升对外开放水平,拓展连接国内外市场、整合国内外资源的功能。
跨越发展新引擎。构建现代产业体系的新动能、新路径和新模式,提升云南产业发展水平,提升生产服务供给体系对国内外市场需求的适配性,提高产业链供应链稳定性、安全性和竞争力,为云南高质量跨越式发展增添新动能。
第五节 发展目标
分步骤分阶段扎实稳妥推进自贸试验区高标准建设。
到2022年,全面完成改革试点任务,形成更多可复制可推广的制度创新成果。
到2025年,自贸试验区在制度创新、投资环境、经济实力、功能拓展、辐射带动等方面成效更加明显,成为推动云南高质量跨越式发展的新引擎,我国面向南亚东南亚辐射中心和环印度洋地区开放的前沿窗口。
制度创新取得新成果。到2025年,坚持高标准、高质量完成各项改革试点任务,积极拓展制度创新成果,在改革探索中融入“云南元素”,体现“云南水平”,形成一批可复制可推广的“云南经验”。区域开放度和便利化水平达到全国先进水平,企业制度性交易成本进一步降低,率先构建起与通行国际惯例和高标准国际经贸规则相对接、与我国新发展格局相适应、与云南沿边跨境和南向开放特色相吻合的制度体系。
投资环境呈现新面貌。到2025年,自贸试验区基础设施和公共服务短板全面补齐,政府职能进一步转变,投资领域改革不断深化,营商环境达到国内一流水平,一批重大项目加速落地,基本形成贸易投资便利、交通物流便捷、要素流动自由、金融服务完善、生态环境优良、监管安全高效的良好面貌。
经济实力实现新提升。到2025年,自贸试验区经济规模不断扩大,功能作用有效转化为现实生产力,对全省经济发展的贡献度进一步增大。主要经济指标在“十三五”末的基础上实现大幅增长:进出口额达到2675.78亿元,吸收外资达到13.7亿美元,一般公共预算收入达到190.94亿元,固定资产投资达到1376.59亿元,工业总产值达到826.95亿元;新设企业数达到59053家,其中新设外资企业数达到276家。
功能拓展实现新突破。到2025年,自贸试验区制度创新功能进一步拓展完善。以服务贸易为重点的制度创新功能进一步增强,贸易转型升级实现新突破,金融领域开放创新迈出新步伐,产业实现转型升级和集约化发展。从多点位突破到以集成创新为特色的制度创新功能进一步凸显。“自主改”的能力进一步加强,制度创新体制机制不断完善,自贸试验区制度创新指数排名稳步提升。
辐射带动开创新局面。到2025年,自贸试验区的能级进一步提升,打造更大范围、更宽领域、更深层次的沿边开放新平台,全面提高要素协同配置效率;基础设施和营商环境进一步改善,区域公共服务共建共享水平大幅提升,竞争力、影响力和综合实力明显增强;联动创新区建设不断取得新进展;积极对接RCEP,与中国—东盟自由贸易区、长江经济带、泛珠三角区域、粤港澳大湾区等周边一体化区域的联动进一步加强,联动创新区建设不断取得新进展。在推进与周边国家规划、机制对接,加强政策、规则、标准联通,创新沿边社会经济发展和边境治理模式,推动沿边跨境合作和南向开放的平台作用进一步凸显。

展望2035年,自贸试验区扩区扩容取得新突破,功能不断完善,竞争优势显著提升,辐射能力明显增强,使其成为以高水平开放推动高质量发展的样板区、深度融入区域经贸合作和经济全球化的引领区。
第六节 空间布局
在符合国土空间总体规划前提下,统筹考虑区位、交通条件、生态环境、发展基础以及未来发展需求,积极创造条件推动扩区扩容,拓展创新发展空间,着力构建“一区引领、三片协同、多极联动、全面融合”的空间布局。
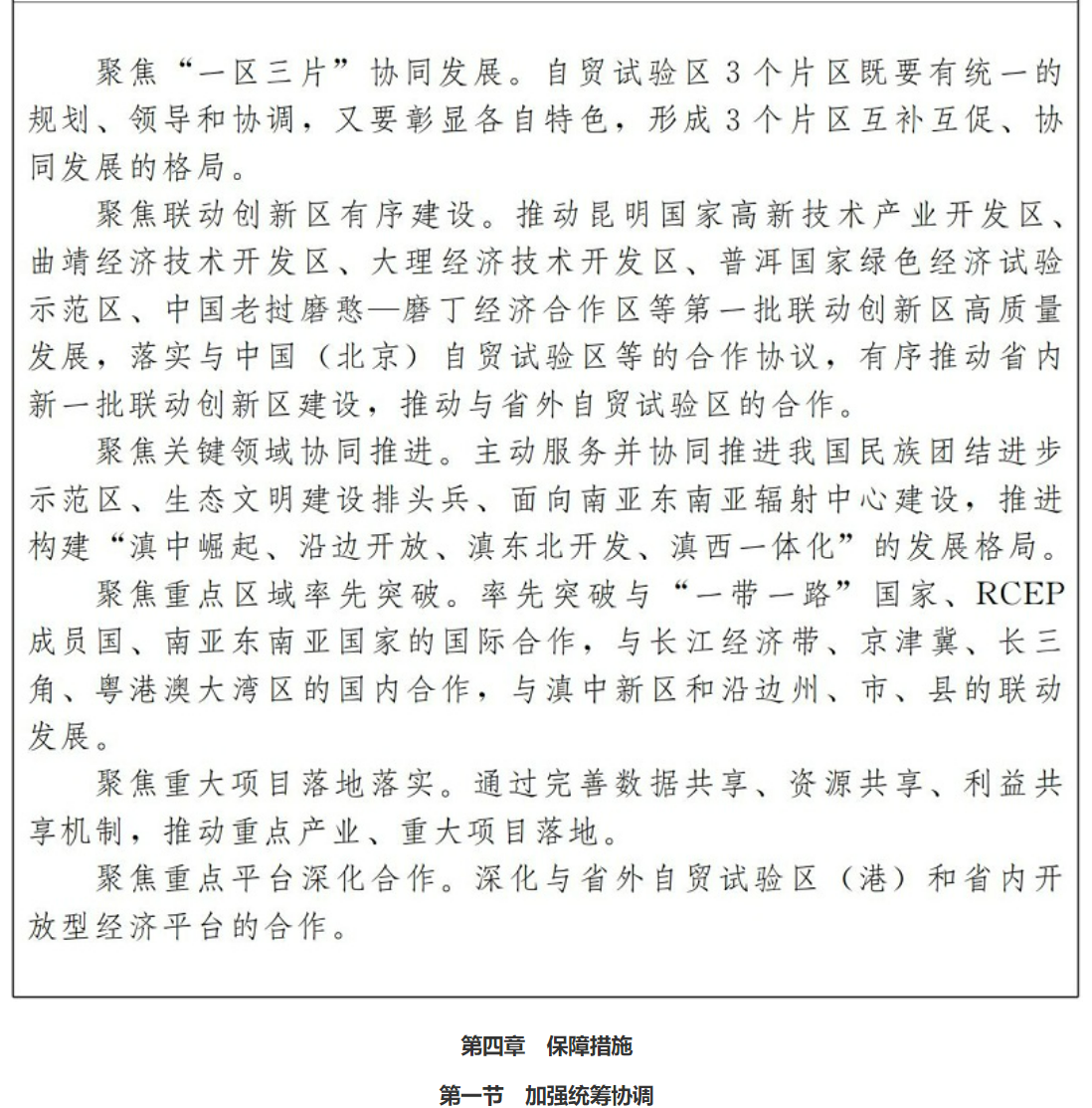
一区引领。自贸试验区面积共119.86平方公里,包括昆明、红河、德宏3个片区,其中,昆明片区76平方公里(含昆明综合保税区0.58平方公里);红河片区14.12平方公里;德宏片区29.74平方公里。自贸试验区坚持以制度创新为核心,以可复制可推广为基本要求,对照最高标准大胆试、大胆闯、自主改,不断增强创新能力,发挥示范引领作用。
三片协同。自贸试验区3个片区实行统一规划、领导和协调。鼓励3个片区探索差异化发展,彰显各自特色。抓好3个片区协同创新联盟合作协议落实,健全3个片区“信息共享、创新共推、模式共建”的制度创新合作机制,推动3个片区政务服务、产业协同、贸易投资自由化便利化、人才交流等方面合作,合力打造具有竞争优势的产业链和产业集群。
多极联动。探索“自贸试验区+联动创新区”协同发展模式,完善“自贸试验区+”联动创新的体制机制,推动自贸试验区与昆明国家高新技术产业开发区、曲靖经济技术开发区、大理经济技术开发区、普洱国家绿色经济试验示范区、中国老挝磨憨—磨丁经济合作区联动创新区项目落地,充分发挥自贸试验区与第一批5个联动创新区的双向支撑作用,不断放大自贸试验区溢出效应,推动各类特殊经济功能区优势深度叠加,功能有机融合,成果有效转化。
全面融合。加强关键领域、重点产业、重大项目的横向合作,培育更多承载改革试点成果的平台和市场主体,积极推动创新成果复制推广。探索“自贸试验区—工厂”、“自贸试验区—市场”、“自贸试验区—城市”、“自贸试验区—乡村”等融合发展形式,推动自贸试验区与经济社会全面融合发展。完善自贸试验区融合发展的体制机制和政策措施,增强融合发展的内生动力,推进示范引领作用向更深、更宽和更广的领域延伸拓展。
第三章 发展任务
第一节 加快夯实高质量发展根基
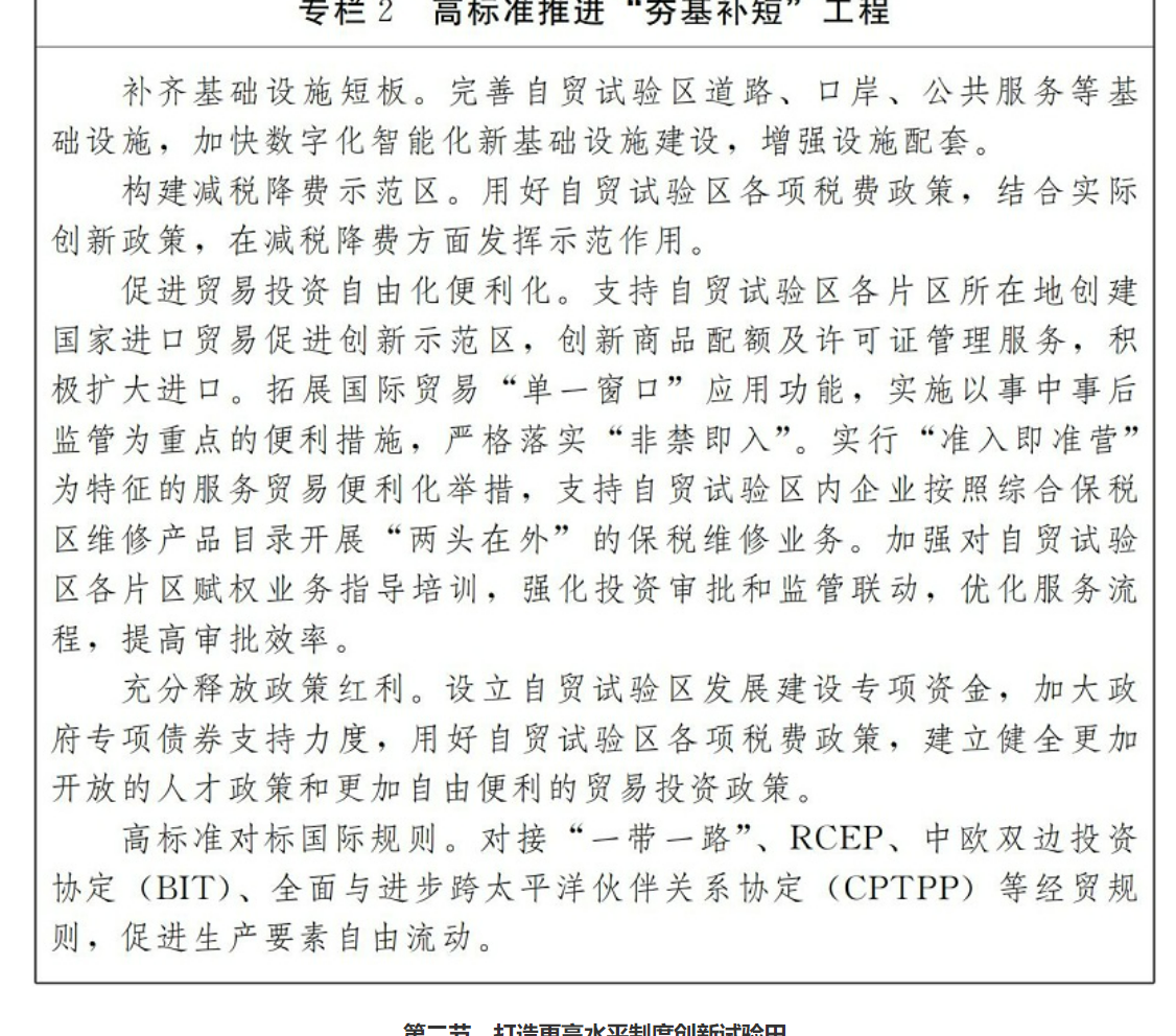
统筹推进软环境和硬环境建设,加快基础设施、公共设施建设,打造市场化法治化国际化营商环境,搭建更高水平的对外开放平台,为自贸试验区发展奠定坚实基础。
一、完善基础设施网络
加快推进新模式新业态和高质量发展“两新一重”为重点的项目建设,积极推动自贸试验区内外综合交通、能源、信息、物流、水电等基础设施建设。高标准建设口岸和通道基础设施体系,推动境内外基础设施同步建设,提升互联互通水平。加快推动县域高速公路“互联互通”、铁路“建网提速”、民航“强基拓线”工程及跨境电网、智能电网、5G网络全覆盖、多式联运等重大工程建设。加快推动支撑孟中印缅经济走廊、中国—中南半岛经济走廊、昆明国际航空枢纽和空港型国家物流枢纽等的基础设施建设,提升基础设施国际化联通水平。加快推动多式联运“一单制”改革。探索全产业链建设模式,调整域内用地功能分区,增加混合用地供给,创新土地集约利用方式,加快建设更加完善的基础设施网络体系。
二、打造一流营商环境
打造政策最优、成本最低、服务最佳、效率最高的“四最”一流营商环境。加快政府职能转变,规范服务标准。坚持依法依规、应放尽放原则,按照需求导向和“放得下、接得住、管得好”的工作要求,加大放权改革力度,赋予自贸试验区更大改革自主权。支持自贸试验区各片区因地制宜开展赋权改革探索,形成差异化改革方案及管理办法,着力解决自贸试验区下放权限不到位、用不上或接不住等问题。全面推进行政审批和行政服务标准化,推进“证照分离”改革全覆盖,推广“极简审批”制度,建立既准入又准营的规制体系,建立“纵向贯通、横向关联、公正便利、优质服务、全程监督”的行政审批联动机制。大力推进“互联网+政务服务”,不断完善一网通办功能。全面推进投资项目和工程建设项目审批制度改革。精简投资项目准入手续,实施先建后验管理新模式。全面落实公平竞争审查制度。完善知识产权保护制度。全面实施政务服务“好差评”制度,完善市场主体直接评价营商环境制度。深化创新“一线放开、二线安全高效管住”的监管制度。高标准推进市场体系建设,探索以规范市场主体行为为重点的事中事后监管制度,完善透明高效的准入后全过程监管体系。坚持底线思维,做好监测预警,强化防控协同,完善处置流程,有效防控贸易、投资、金融、互联网、生态环境和人员进出等领域的风险。
三、推动开放平台发展
创新提升各类开放型园区平台的开放水平。提升各类国际会展、论坛的专业化服务水平,创新“云上”服务模式,打造“永不落幕”的会展平台。建设面向南亚东南亚的国际产能合作、区域电力交易、信息化综合服务平台,推动建立仿制药研发公共平台和现代化中药研发平台。抓住中老铁路开通的重大机遇,把王家营铁路场站建设成为中欧班列枢纽节点场站,发挥省级国际班列平台公司作用,推动在云南培育建设大宗货物集散中心。建设完善面向南亚东南亚的航空物流集散、特色农产品拍卖、股权交易、要素交易、跨境电子商务金融结算、数字交易,信用评级、法律服务、知识产权服务等中心,为入驻企业提供优质综合服务。

四、培育壮大市场主体
实施龙头企业培引计划和招大引强专项行动,促进各类生产要素聚集,培育更多具有创新活力的市场主体。设立自贸试验区建设专项资金,加快搭建自贸试验区资本运营公司,解决缺少运营主体以及建设资金困难等问题。坚持“区别对待、有保有压”,突出建设用地指标投放重点,对符合国家战略发展的重大项目予以优先安排。积极探索推行长期租赁、先租后让、租让结合、弹性出让等新型产业供地模式,完善工业“标准地”出让制度,确保自贸试验区企业在取得“标准地”并作出承诺后即可开工建设。将土地经济密度作为重要管理指标,按照“严控增量、盘活存量”的思路,健全土地集约利用激励机制,提高建设用地集约化程度。采取政府收储、异地置换、就地转型等措施,开展低效用地再开发,健全低效用地退出机制。深化人才体制机制改革,创新人才培养机制,完善人才支持政策,建立人才直接引进和柔性引进“双引进”机制。完善人才标准及评价机制,形成以创新价值为导向的分配政策,让研发、技术、知识、数据、信息管理等新型生产要素所有者按其贡献获得应有报酬。完善改革激励创新机制和容错纠错机制,营造想干事、敢干事、能干成事的良好氛围。
五、建设绿色自贸试验区
坚持节约优先、保护优先、自然恢复为主的方针,以生态文明建设引领自贸试验区建设。全面加强自贸试验区生态环境保护,促进资源节约循环利用,推进节能减排和清洁化生产,提升绿色发展水平。在自贸试验区探索建设国家级种源保护基地(库),设立“种子银行”,将云南建成全国种质资源保护体量最大的省份。严格生态空间用途管控,落实好“三线一单”管控要求,推动构建以绿色循环低碳发展为特征的产业发展格局,形成以简约环保可持续为特征的全新生活方式,引领全省生态文明建设。推动产业生态化转型,不断降低单位GDP能耗、水耗和建设用地。探索建立“生态银行”,构建生态服务资本化运营平台,提高生态资源市场化运营能力和生态治理水平。推动贸易产品绿色技术创新,加强与周边国家绿色贸易技术交流与合作,支持绿色贸易发展。探索完善区域性国际绿色合作发展机制,提升区域性国际环境合作和绿色发展能力。
六、打造数字自贸试验区
完善数字经济基础设施建设,推动数字经济领域国际合作,探索建立数字技术开发、数字服务项下的自由贸易规则。在确保国家安全的前提下,降低大数据、云计算、人工智能及其数据处理中心领域的准入门槛,鼓励发展数字经济和数字贸易。建立国际互联网数据专用通道,扩容国际通信出口带宽,推进面向南亚东南亚辐射中心数字枢纽建设,建立国内外数字营商环境动态跟踪机制。支持发展基于工业互联网的大数据采集、存储、处理、分析、挖掘和交易等跨境服务。建立数据服务采集、脱敏、应用、交易、监管等规则和标准。以产业数字化为突破口,深化新一代信息技术与制造业融合发展。加快运用互联网、物联网、大数据、人工智能等新技术,改造提升传统产业。通过提升智能化服务水平增强贸易投资综合竞争优势。探索区块链技术在数字关境中的应用,探索数字贸易海关特殊监管试验,推动数字贸易监管制度创新,构建数据安全保障体系。

第二节 打造更高水平制度创新试验田
以制度创新为核心,以可复制可推广为基本要求,围绕服务国家战略和云南高质量跨越式发展,加强自主性原创性集成性制度创新,打造高水平制度创新先行区。
一、高质量完成改革试点任务
牢牢抓住制度创新核心任务,按照试点任务分工、时间表和路线图抓好落实,高质量完成106项国家改革试点任务和53项省级改革试点任务,形成更多更好的制度创新成果。适应新发展目标要求,围绕“三个加大”推动改革深化。加大“自主改”的力度,采取自主选择和社会征集相结合的方式,完善自主试点改革项目筛选机制,建立自主试点改革项目库,更好地反映改革发展需要和民众合理诉求。加大压力测试力度,推动改革创新从单一、局部、多点向系统、全面、集成转变,着力解决制度创新碎片化问题,增强改革的综合配套性、系统集成性和协同高效性。加大复制推广力度,不断提升创新成果复制推广率。完善工作机制,构建精简高效、权责明晰的自贸试验区管理体制。
二、投资领域改革实现新突破
构建高水平投资自由化便利化政策体系,把自贸试验区建设成为全省投资创业和吸收外资的首选之地。在区内严格执行外商投资准入前国民待遇加负面清单管理模式,严格落实“非禁即入”。持续提升自贸试验区外商投资便利化程度,建立健全外商投资服务机制,健全外商投资促进体系,完善外商投诉机制,为外商提供更加优质服务,增强其投资信心和决心。促进内外资企业公平竞争,进一步放宽以服务业为重点的准入限制,扩大教育、医疗等领域对外开放,破除市场准入负面清单之外的隐形准入壁垒,建立便捷、有序、高效的市场主体退出机制。抢抓与RCEP国家合作的机遇,积极推动与RCEP国家在投资领域的深度合作。在内地与香港、澳门关于建立更加紧密经贸关系的安排(CEPA)框架下,加大对港澳投资开放力度。推动自贸试验区对外投资高质量发展,拓展和延伸境外投资服务平台,积极引导对外投资企业提质增效,规范企业海外经营行为,构建全面、立体、高效的境外投资风险管控体系,有效防范化解风险。
三、贸易转型升级实现新突破
推动外贸领域制度创新、管理创新、服务创新、业态创新、模式创新,拓展外贸发展空间,提升外贸运行效率,保障产业链供应链畅通运转。提升贸易便利化水平,开展进口贸易创新,促进进口来源多元化,发展新型贸易方式,提高出口附加值。拓展国际贸易载体平台功能,加快建设“电子口岸”,提升国际贸易“单一窗口”功能,并将其拓展至技术贸易、服务外包、维修服务等服务贸易领域。大力发展检验检测、标准认证等第三方服务,扩大第三方检验结果采信商品和机构范围。对海关特殊监管区内保税货物储存期限实行弹性化管理,对区外有条件企业的高附加值、高技术含量、环保达标“两头在外”的检测、维修业态实行保税监管。增强自贸试验区内综合保税区存储、展示文化艺术品及文物的功能。推动设立汽车整车进口口岸,开展平行进口汽车试点。支持在红河、德宏片区建设边境仓。促进外贸新业态新模式创新发展,充分释放新型贸易方式潜力。加快培育在信息化建设、智能化发展、多元化服务、本地化经营等方面表现突出的优秀海外仓企业,鼓励建设出口产品公共海外仓和海外运营中心,保障外贸产业链供应链畅通运转。加快发展跨境电商、市场采购贸易等新模式,依法依规开展跨境电商人民币业务,创新跨境电商线上融资及担保方式。支持复制推广跨境电商综合试验区成熟经验做法。支持自贸试验区内企业开展离岸贸易和保税展示贸易,大力发展跨境旅游、法律、会计、教育、健康等服务贸易。探索完善“一口岸多通道”监管模式,推行“电子证书”、无纸化、检验检疫无缝对接等改革措施,提升贸易数字化、便利化水平。探索建立跨境电商新型监管制度,完善跨境电商统计体系,健全商品全球质量溯源体系。
四、金融领域开放创新实现新突破
坚持金融服务实体经济导向,不断创新金融服务业态。加强与周边国家的金融合作,积极开展允许双方货币直接兑换、跨境使用、跨境支付、跨境清算、现钞调运、人民币结算账户开立、人民币跨境支付系统(CIPS)使用、跨境保险等业务。坚持市场驱动和企业自主选择相结合,推动跨境人民币业务创新发展,逐步将以跨境人民币结算为主的跨境金融拓展至金融理财、金融租赁、离岸金融、跨境经纪、资产托管等领域,探索面向南亚东南亚的数字人民币结算业务模式。支持企业境外母公司按照有关规定在境内发行人民币债券。支持金融机构和企业按照规定从境外融入人民币资金。支持依法依规开展人民币海外基金业务。允许银行和已获相应业务许可的非银行支付机构通过具备合法资质的清算机构与境外银行、支付机构开展跨境支付合作。探索完善信用担保、资产评估体系。进一步简化跨境人民币收付和结算流程,优化跨境人民币投融资管理,促进跨境投融资便利化,提升金融服务创新水平。支持除证券期货经营机构外符合条件的境外金融机构设立分支机构。鼓励自贸试验区内符合条件的保理企业开展跨地区保理业务。在符合有关规定的前提下,支持金融租赁公司和融资租赁公司开展境内外租赁业务。
支持证券经营机构依法合规开展跨境经纪业务和跨境资产管理业务。鼓励自贸试验区内金融机构与南亚东南亚国家金融机构以股权、债权等形式开展合作。探索自贸试验区内金融机构和企业进行跨境发债、跨境投资并购和跨境资金营运等跨境金融服务模式。积极开展跨境保险业务合作,在机动车辆保险、货物运输保险、出口信用保险、工程保险、旅游保险等领域与周边国家机构加强合作。不断创新跨境保险产品,鼓励保险机构积极开发机动车出境保险、航运保险、雇主责任保险、跨境农业合作、国际产能合作、境外重大项目等跨境保险产品,积极发展境外工作人员意外伤害保险、商务旅行意外伤害保险等跨境保险业务,与境外保险机构合作开发跨境医疗保险产品,申请开展国际医疗保险结算试点。规范探索知识产权证券化模式。支持加强与周边国家的金融监管协作,强化金融风险实时监测和动态预警管理,健全金融风险防范体系。
第三节 打造更高水平现代产业发展引领区
顺应产业集群化、现代化、规模化发展趋势,加快产业培育,推动产业结构转型升级,引领全省现代产业高质量发展。
一、加快产业培育步伐
坚持走产业强区之路。按照“巩固提升传统产业、做大做强支柱产业、培育壮大新兴产业”的思路,加快构建现代产业体系,在招商引资方面实现新突破,推动重大产业项目落地,集中培育若干千亿级、百亿级产业,提升产业规模化和现代化水平,强化自贸试验区的产业支撑。聚焦重点产业设立产业投资基金,对新产业、新业态和重点项目予以重点扶持,不断增强产业发展动能。针对产业发展面临的痛点、难点和堵点,探索符合云南产业发展要求的新规范和新政策,引导和推动云南产业高质量发展。加快制定云南优势特色产业行业标准,破解企业在生产经营中面临的困难和问题,形成深度开发、打造精品、补短固链、深度融合的产业发展新格局。
二、加快推动产业转型升级
加快传统产业改造提升,着力培育壮大战略性新兴产业,推动产业数字化和数字产业化发展,建立特色鲜明、支撑有力、具有较强竞争力和辐射带动力的现代产业新体系。加快培育和聚集先行先试的企业载体,营造复制推广的应用场景,不断壮大产业规模,提升产业发展水平。加快构建5G产业体系,进一步推动互联网、大数据、人工智能与实体经济的深度融合,推动农业、工业和服务业融合发展,形成新业态,延长产业链,增加附加值,提升产业综合效益和竞争力。积极推动国际产能合作和跨境产业园区建设,提高产业链供应链稳定性和竞争力,增强产业链供应链自主可控能力。
三、加快推动三片区产业差异化发展
加强与南亚东南亚产业合作,打造联结国内外市场的战略纽带,形成优势互补、各具特色、协同发展的产业发展格局。昆明片区聚焦面向南亚东南亚互联互通枢纽、信息物流中心和文化交流中心的战略定位,重点发展高端制造、航空物流、数字经济、总部经济、跨境电商等产业。红河片区聚焦面向东盟的加工制造基地、商贸物流中心和中越经济走廊创新合作示范区的战略定位,重点发展加工及贸易、大健康服务、跨境旅游、跨境电商等产业。德宏片区聚焦沿边开放先行区和中缅经济走廊门户枢纽的战略定位,重点发展跨境电商、跨境产能合作和跨境金融等产业。

四、加快推动总部经济集聚
有针对性地进行总部经济招商引资,对到自贸试验区设立总部的世界500强、中国500强、中国民营500强企业,实行一事一议,建立全程代办、协办制度,推动自贸试验区企业总部集群布局,形成总部聚集效应。吸引一批引领行业发展的独角兽企业在自贸试验区设立总部或职能型区域总部。引进一批金融企业总部入驻。吸引区域性国际组织到云南设立办事处。促进面向南亚东南亚及环印度洋地区的跨境电商总部区内聚集。支持自贸试验区总部企业不断提升能级和规模,支持发展与跨国公司运营有关的研发、信息服务、仓储物流配送、第三方物流以及跨境产品全球售后服务,吸引更多的跨国公司把与产业链、供应链、价值链服务有关业务总部落户区内,形成示范带动效应。
第四节 打造更高水平制度型开放新高地
加快推进制度型开放,构建与高标准国际经贸规则相衔接的制度体系和监管模式,努力将自贸试验区建设成为我国面向南亚东南亚辐射中心的前沿窗口,形成更大范围、更宽领域、更深层次对外开放新格局。
一、推动更大范围对外开放
依托国内市场,打造更优良的营商环境,提供更有竞争力的要素保障,建设更加高效的基础设施网络,构建更具竞争力的产业体系,加快培育全面开放新优势。发挥自贸试验区引领作用,通过制度创新成果复制推广,加快联动创新区建设,推动自贸试验区创新发展与经济社会发展的全面融合,拓展自贸试验区空间效应。缩小自贸试验区3个片区开放发展差距,优化对外开放空间布局,不断拓展全面开放新空间。进一步推动市场多元化,继续深耕已有的重点市场,积极拓展新的目标市场,积极扩大进口,提升利用外资和境外投资质量,在落实习近平总书记关于“云南是我国面向南亚东南亚和环印度洋地区开放的大通道和桥头堡”重要指示要求上取得新进展,推动形成更大范围的全面开放。
二、推动更宽领域对外开放
推动对外贸易平衡发展。继续扩大农业、制造业领域对外开放,不断降低准入门槛,认真落实国家服务贸易负面清单,推动金融、科技、教育、医疗等现代服务业扩大对外开放,调整以货物贸易为主的传统贸易格局,实现货物贸易与服务贸易、数字贸易的协同发展。坚持“引进来”和“走出去”并重,提高国际投资合作水平。率先进行开放压力测试,扩大鼓励外商投资领域。全面清理负面清单之外的准入限制措施,全面落实“非禁即入”。推动外贸、外资和外经融合发展,形成货物贸易、服务贸易和双向投资联动发展新格局。
三、推动更深层次对外开放
推动由商品和要素流动型开放向规则、规制、管理、标准等制度型开放转变,建立高水平开放型经济新体制。按照公平竞争原则,对接国际经贸规则推进制度创新和制度型开放。以贸易自由化便利化为目标创新海关监管制度,以大幅放宽市场准入为重点创新投资自由化便利化制度,以创新跨境资金流动与结算等业务为重点扩大金融开放,以加快开放的人才政策为重点促进人员的跨境有序流动,以口岸智能化、数字化管理创新为重点推动跨境物流发展,以维护国家安全、筑牢全面开放安全网为重点健全风险防控体系。
四、建成我国面向南亚东南亚辐射中心的前沿窗口
围绕提升政策沟通、设施联通、贸易畅通、资金融通、民心相通“五通”水平,把自贸试验区建成我国面向南亚东南亚开放辐射中心的前沿窗口,衔接强大国内市场与南亚东南亚国际市场之间的战略纽带,服务和融入以国内大循环为主体、国内国际双循环相互促进的新发展格局的重要支撑。

五、建成对接高标准国际经贸规则的示范引领区
深入研究国际经贸规则发展新趋势,提升对接国际经贸新规则的综合服务水平,加快与RCEP、BIT、CPTPP等高标准国际经贸规则的对接,充分发挥自贸试验区在推动构建更高水平国际经贸规则中的示范引领作用。深入实施高质量对接RCEP行动计划,对照自贸试验区制度安排与RCEP标准的差异,聚焦RCEP协议承诺高水平开放的重点领域,探索完善服务贸易、竞争中性、环境保护、边境社会治理等领域开放合作制度。对标RCEP规则,建立更加自由便利的贸易、投资、跨境资金流动、人员进出、运输往来制度体系和更加安全有序的数据流动保障体系,将自贸试验区建设成为全面融入RCEP规则的前沿阵地、压力测试点和先行示范区。

第五节 打造更高水平沿边开放新支点
围绕云南战略定位,充分发挥区位优势,提升沿边开放水平,创新社会经济发展模式,彰显沿边跨境特色,打造沿边开放的示范区。
一、推动沿边开放水平提升
找准深度融入以国内大循环为主体、国内国际双循环相互促进的新发展格局的切入点,探索云南区位优势与新发展格局有效衔接的制度和政策,畅通内循环,优化外循环,形成域内循环畅通,域外循环拓展的新发展格局。以国际产能合作为重点,建设重大产业项目,构建多层次、宽领域的产业合作体系。重点以南亚东南亚市场需求为导向,发挥国内产能优势建设工业品生产加工基地;以国内市场需求为导向,利用境外农业资源建设农产品加工基地;以国际市场需求为导向,探索建设完善境外产业园区,夯实支撑和服务新发展格局的产业基础。健全与东部中部地区的产业合作机制,加快形成加工贸易转移重要承接地。积极参与“一带一路”建设和RCEP区域合作,打造跨境产业链供应链,进一步联通和优化外循环。
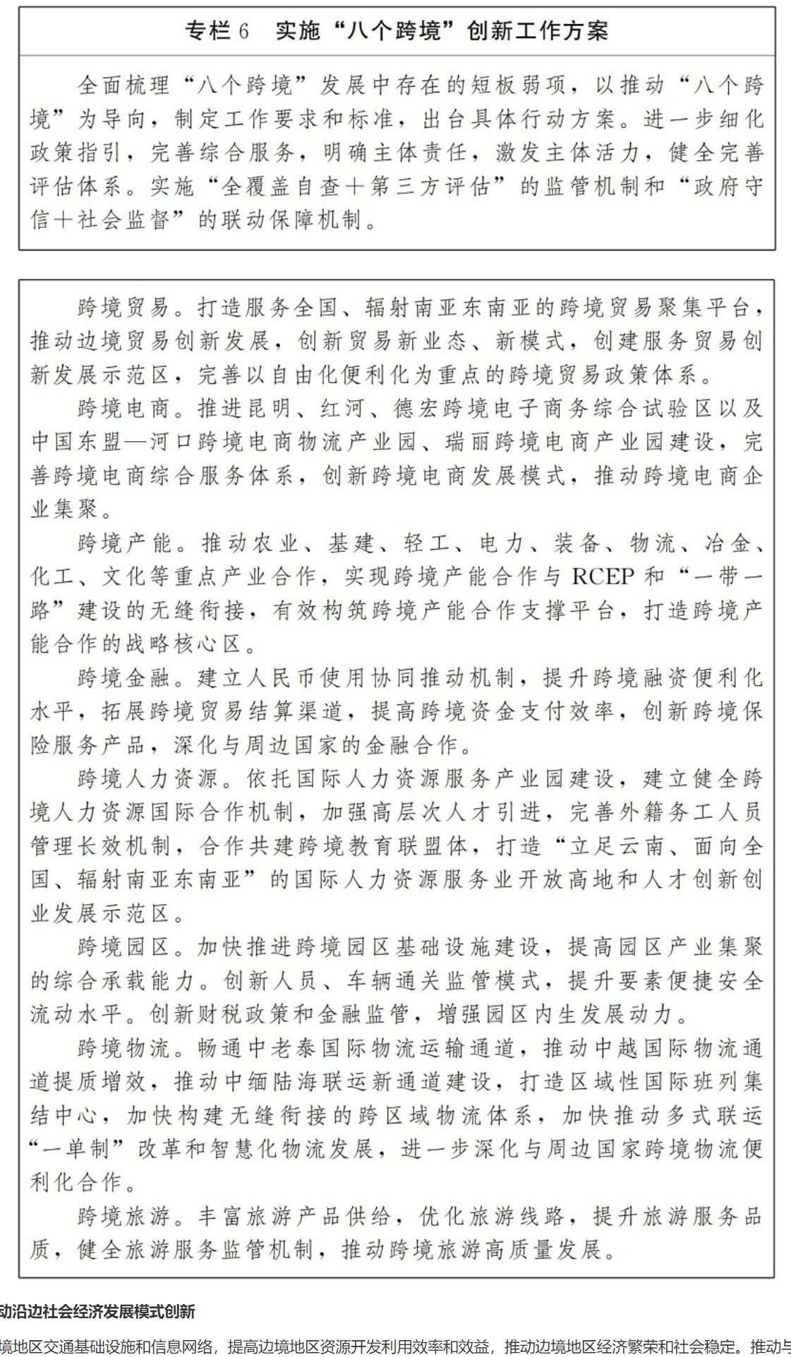
二、推动“八个跨境”创新发展
利用好云南独特的地理区位条件,推动跨境贸易、跨境电商、跨境产能、跨境金融、跨境人力资源、跨境园区、跨境物流、跨境旅游创新发展,提高与周边国家的经贸合作水平,促进边疆繁荣稳定,把云南的地理区位优势转变为经济贸易优势。

三、推动沿边社会经济发展模式创新
完善边境地区交通基础设施和信息网络,提高边境地区资源开发利用效率和效益,推动边境地区经济繁荣和社会稳定。推动与毗邻国家的农业合作,发展跨境农业产业链和农业产业园。加快推进边境地区成品油、天然橡胶等大宗产品储备库建设。推动碳排放权交易资源储备。设立农产品、有色金属拍卖中心。推动区域性国际诊疗保健合作中心建设,发展多样化的健康产品和服务,构建集健康、养老、养生、医疗和康体为一体的大健康产业体系。支持建设仿制药研发公共平台和现代化中药研发平台。推进边境地区国际旅游合作,建设一批边境旅游试验区,打造一批国际旅游目的地和国家旅游黄金线。大力发展“互联网+边境贸易”,推动边民互市进口商品落地加工,提高边民互市组织化程度,提升边境贸易综合竞争力。
四、推动边境治理现代化
构建外籍务工人员立体管理服务体系,稳妥推进边境用工市场开放和对外劳务合作。建立职业资格互认、跨境劳务合作和外籍务工人员服务管理等制度,复制推广“边境地区涉外矛盾纠纷多元处理机制”。利用互联网、大数据等现代技术,打造智能化边境综合公共服务平台,推动边境治理现代化。
五、推动联动创新区高质量发展
加强自贸试验区与各类开放型平台的联动创新发展,积极推动自贸试验区扩区扩容。推动自贸试验区与省内国家级经济技术开发区、边(跨)境经济合作区、综合保税区等开放型平台联动创新发展,充分发挥自贸试验区与联动创新区的双向支撑作用,放大自贸试验区的政策效应。适时启动新一批联动创新区建设,不断拓展自贸试验区创新发展空间。深化与省外自贸试验区(港)的合作,形成制度创新互学互鉴、产业发展互动互促的联动创新发展格局。

第四章 保障措施
第一节 加强统筹协调
建立健全规划衔接协调机制,加强与各级各类规划的衔接。加快完善资金、土地、人才等方面的政策措施,促进各类生产要素聚集。募集设立自贸试验区发展投资基金,加快推动各片区投融资平台建设,增强“造血”功能。做好招才引智工作,完善智库支撑体系,为自贸试验区提供更有竞争力的要素保障。强化标准建设和质量管理,健全考核激励机制和容错纠错机制。提升防范应对风险的能力,确保自贸试验区建设行稳致远。
第二节 完善体制机制
进一步优化完善自贸试验区体制机制,加强与国家有关部门的汇报衔接,争取得到政策上更大支持。进一步健全完善自贸试验区运行的体制机制,加强对《规划》的组织实施、协调指导、决策分析和动态评估。调动和激发全社会参与规划实施的积极性,最大限度凝聚全社会共识和力量,形成上下联动、多方参与、共同推进自贸试验区建设的体制机制。
第三节 改善发展环境
用好、用活、用足政策,充分释放政策红利。对标国际经贸规则,打造市场化法治化国际化的营商环境,吸引更多具有创新活力的市场主体落户。提升自贸试验区建设用地利用率、空间利用率和要素承载力。以制度创新为导向定期发布“场景机会清单”,组织实施前瞻性、验证性和试验性应用场景项目,为压力测试和先行先试提供优质服务。统筹利用好各类资源支持创新改革,增强自主性原创性集成性创新原动力。推动尽快制定《中国(云南)自由贸易试验区条例》,为自贸试验区建设提供法律保障。
第四节 加强监督检查
健全《规划》实施监督机制,加强宣讲宣传,发挥社会参与和监督作用,压实相关部门(单位)主体责任。建立《规划》检查评估机制,完善主要经济指标的监测、统计、评估体系,对重要领域开放、重大项目实施进行跟踪监测、评估,做好风险防范和化解工作。
第五章 环境评价说明
本说明主要评价《规划》实施可能产生的环境影响,提出自贸试验区在“十四五”时期建设发展过程中防控环境不良影响的对策措施,推动自贸试验区实现绿色发展。
第一节 《规划》实施对环境影响的分析
依据《规划环境影响评价条例》(国务院令第559号)、《规划环境影响评价技术导则总纲》(HJ130—2014)、《中华人民共和国大气污染防治法》等,对《规划》实施后的环境影响进行评价。
一、《规划》符合国家和云南省环境保护有关法律法规
《规划》把生态引领、绿色发展作为自贸试验区“十四五”时期建设发展的基本原则,把建设绿色自贸试验区作为重要任务,把绿色经济增加值作为重要评价指标,坚持走绿色低碳循环发展道路。《规划》要求自贸试验区建立健全并严格落实生态环境保护、耕地保护和节约用地制度,为实现碳达峰、碳中和目标和生态文明建设排头兵作表率。
二、《规划》实施可能对环境产生的负面影响
自贸试验区不同于开发区、经开区、跨合区等,承担着为国家试制度,为地方谋发展双重任务,区域范围相对其他开放平台比较有限(总面积119.86平方公里)。区内基础设施建设、企业运营、服务系统运行等活动将消耗能源、土地、水、原材料等资源,并将产生废气、污水、噪声和固体废物等污染物,在一定程度上会对环境质量产生影响。
第二节 防控环境不良影响的对策措施
一、建立完善环境保护和生态建设机制
自贸试验区建设发展要认真贯彻新发展理念,积极构建“政府引导、市场配置、企业支撑、公众参与”协同推进的绿色经济发展机制。以碳达峰、碳中和为目标,加快推进废气、污水、噪声和固体废物处理设施建设,加强污染源管控,强化环境综合治理和专项治理。落实环境保护和生态治理的主体责任,建立健全生态补偿机制。
二、构建绿色循环低碳产业发展新模式
大力推进绿色招商,严格限制不符合自贸试验区产业政策支持和环境保护要求的项目进入。鼓励企业创新和推广绿色技术,发展循环经济和低碳经济。加强自贸试验区的管理创新和技术创新,通过落实生态保护法规和绿色金融政策,实施生产责任延伸制度,推动区内产业向“高质量、高效益、低消耗、低污染”的方向发展。
三、倡导绿色消费、低碳生活新方式
在自贸试验区内,加强绿色消费宣传教育,强化公民环境保护意识,推动形成节约适度、绿色低碳、文明健康的生活方式和消费模式,构建低碳生活新风尚。积极倡导和推广绿色消费,以绿色消费倒逼绿色生产,引导企业低碳生产,提供绿色生态产品和服务,推动自贸试验区绿色发展。
四、强化监督考评
科学设定绿色发展相关指标,建立健全考评办法,严格绿色经济增加值指标考评。建立健全自贸试验区自我监管和社会监督相结合的机制,加大对生态敏感区域和行业的监控力度,有效防控污染物排放。加强环境监测能力建设和污染源自动监控系统建设,引导自贸试验区3个片区及有关企业提高环保投入,提升环保基础设施建设水平和环境治理能力。
第三节 总体评价结论
自贸试验区以制度创新为核心,重点发展高端制造、航空物流、数字经济、总部经济、大健康服务、跨境电商、跨境旅游等产业,区域范围不涉及环境敏感区和生态保护红线。自贸试验区产业筛选严、准入门槛高,市场主体创新能力和环保意识较强。同时,自贸试验区内产业集中度高,聚集效应显著,便于开展环境监管和集中治理。
总体上看,《规划》与国家和云南省国民经济和社会发展有关规划的发展理念、思路目标相协调,《规划》提出的发展原则、有关制度和考核指标科学合理,《规划》实施后对生态环境的影响在可控范围之内。
摩熵医械2026-01-28
摩熵医械2026-01-13
摩熵医械2025-12-19
赛柏蓝2025-12-12
摩熵医械2025-11-28
摩熵医械2025-11-17
赛柏蓝2025-11-14
摩熵医械2025-11-12
赛柏蓝2025-11-12
CHC医疗传媒2025-10-30
2026-03-06
2026-03-04
2026-03-02
2026-03-02
2026-02-28
2026-02-28
2026-02-24
2026-02-24
2026-02-12
2026-02-10
2026-02-06
2026-02-06
2026-02-06
2026-02-04
2026-02-04
2022-07-04
2022-06-02
2022-01-25
2021-12-24
2021-09-23
2021-09-15
2021-09-15
2021-06-02
2022-08-15
2022-07-28
2022-07-27
2022-07-22
2022-07-22
2022-07-21
2022-07-14
2022-07-04
2022-07-01
2022-06-02
2022-03-11
2022-03-10
2022-02-08
2022-01-30
2022-01-25