
在血液制品行业发展早期过程中,由于世界范围内陆续发生血液制品安全事件,所以各国政府逐渐加强了监管,再加之企业的兼并重组,全球主要血液制品企业从上世纪70年代的102家减少到不足20家(不含中国),其中美国5家,欧洲8家,且营收排名前五位企业的市场份额占比为80%—85%,行业集中度凸显。
我国血液制品生产始于上世纪60年代,至今已有逾60年的历史。上世纪60年代末到70年代,血浆蛋白的分离工艺开始由盐析法逐步过渡到低温乙醇法,分离技术也由离心法过渡到压滤法。进入上世纪90年代,随着我国市场经济的发展,许多地方血站、各大军区下属血站及一些科研机构等单位也开始生产血液制品,生产厂家总数达到70家左右。随着国家卫生部明令淘汰冻干人血浆的生产和禁止盐析法工艺的使用,大部分小型生产厂家被淘汰。至1998年,国家对血液制品行业率先实行GMP认证制度,只有通过GMP认证的企业才能生产经营血液制品。自2001年起,国家未再批准设立新的血液制品生产企业。截至目前,正常经营的企业不足30家。近年来,大型血液制品公司通过兼并、收购的方式,使我国血液制品行业集中度得到大幅提升。目前已形成以天坛生物、上海莱士、华兰生物、泰邦生物等大型血液制品公司为行业龙头的新局面。
跨过千重浪,华润花48亿收购博雅
华润收购的博雅生物也是一家血液制品企业,常年处于第二梯队,采浆量远不及四大龙头企业,此前的控股股东是深圳市高特佳投资集团有限公司。
2007年,高特佳以1.02亿元的价格收购了博雅生物85%股权。2012年,博雅生物在创业板成功上市,成为国内第一家由私募股权基金控股并成功运作上市的公司。在上市后的5年中,博雅生物不断拓展血液制品之外的业务,先后收购了天安药业(糖尿病用药)、新百药业(生化类用药)和复大医药(经销业务),并创立了子公司博雅欣和(化学药物)。为了跻身一线巨头之列,高特佳便继续推动博雅生物与另一家血液制品公司——丹霞生物的重组,平安证券也看好这一并购,一度入局。
就在并购推进时,因为丹霞生物的人血白蛋白铝离子高于《中国药典》的标准,被药监局收回了《药品GMP证书》,只得暂停生产。在暂停生产的两年多时间里,丹霞生物持续亏损。高特佳为了促成最后的交易,又不得不去找另一个央企来牵头,于是便催生出了将博雅生物控股股东地位出让的方案。
就在这时,央企华润集团的大健康板块产业主体——华润医药成功拿到了进场券。但就在华润入主博雅生物前后,高特佳内部的花边新闻突然在网上流传了起来,公司随即陷入变更董事长的内斗,加上高特佳彼时债台高筑,博雅生物面临重重困难。最终,高特佳股东之一德莱电器站了出来,出资10个亿帮助高特佳分期偿还了债务,金主的出面,也给其他各方债主吃下了定心丸,高特佳持有的博雅生物股权逐渐解除质押。
2021年11月博雅生物发布公告,公司向华润医药控股非公开发行股票7830.86万股,募集资金总额达到24.57亿元,包括此前高特佳23.11亿元转让给华润医药的6933.2万股,华润医药控股累计耗资近48亿元,正式跻身博雅生物第一大股东。


博雅生物制药集团股份有限公司前身为江西博雅生物制药股份有限公司,创建于1993年,是以血液制品业务为主,集生化药、化学药、原料药等为一体的综合性医疗产业集团,总部位于江西省抚州市。公司于2012年3月成功登陆中国深交所创业板(证券代码:300294)。2021年11月25日,华润医药重组博雅生物成为控股股东。
据药融云数据库显示,博雅生物主要产品为人血白蛋白、人免疫球蛋白、静注人免疫球蛋白(pH4)、狂犬病人免疫球蛋白、冻干静注人免疫球蛋白(pH4)、乙型肝炎人免疫球蛋白、人纤维蛋白原等3大类7个品种21个规格。且现正在研发人凝血酶原复合物和人凝血因子Ⅷ等系列产品。
博雅生物公司基本信息

截图来源:药融云投融资数据库
华润博雅生物旗下拥有6家成员企业,14个单采血浆站,产业遍布江西、广东、江苏、四川、北京、贵州及海南等地,产品包括血液制品、糖尿病及抗感染类化学药、生化药等,拥有90余个品种、近200个规格,核心产品人纤维蛋白原产品收得率和市场份额在国内位于领先地位。
华润医药变为实控人后,通过浆站获批和外延整合双轮驱动,全方位为博雅生物赋能,实现强强联合。公司潜在新增浆站18家,2025年浆站总数有望达30个。届时,公司采浆量预计突破1000吨,有望进入国内血制品企业第一梯队。
公司发展历史

主营业务
博雅生物业务主要分为5大板块,血液制品业务、天安药业的糖尿病用药业务、新百药业的生化类用药业务、博雅欣和的化学药业务以及复大医药经销业务,各业务简介如下:
- 01 血液制品业务
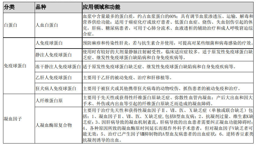
血液制品按照功能和结构的不同可分为白蛋白、免疫球蛋白和凝血因子等三大类产品。
博雅生物,人凝血因子VIII已于2021年8月完成补充临床研究,上市申请资料已递交CDE。预计2022年下半年获批,人凝血因子VIII投产后吨浆收率为800瓶。
博雅生物人凝血因子VIII基本信息

截图来源:药融云全球药物研发数据库

白蛋白是血浆中含量最多的蛋白,也是目前国内用量最大的血液制品,广泛用于肿瘤、肝病、糖尿病的治疗;免疫球蛋白主要指血液中原有的免疫球蛋白和接受特异免疫原刺激产生的特异性免疫球蛋白,多用于免疫性疾病的治疗,传染性疾病的被动免疫和治疗等;凝血因子在血液中含量最少,凝血因子类产品主要用于凝血、止血。血液制品在多种重大疾病的治疗和预防方面,有着其他药品难以替代的重要作用,属于国家战略性资源。在血液制品方面,博雅生物公司产品涵盖人血白蛋白、静注人免疫球蛋白(pH4)和凝血因子等8个品种22个规格的产品,主要产品及应用领域和功能如下:

博雅生物血液制品产品批签发情况如下:

- 02 天安药业的糖尿病用药业务
天安药业系一家集科研、生产、销售为一体的高新技术企业,致力于糖尿病及其并发症药物的开发、研究和生产,是国内糖尿病药物专业化制药企业。目前生产的“天安牌”系列糖尿病产品有:安多美(格列美脲片)、安多明(羟苯磺酸钙胶囊)、安多可(盐酸二甲双胍肠溶片)、安多健(盐酸吡格列酮分散片)等十多个品种药物。天安药业在糖尿病药物细分市场领域形成了较强的市场竞争优势,产品线齐全,涵盖双胍类、璜脲类、格列奈类、噻唑烷二酮类四大类口服药产品。天安药业的主要产品及应用领域和功能如下:

- 03 新百药业的生化类用药业务
新百药业专注于生化领域药品的研究开发,是全国最早一批重点投建的制药企业,建成规模化的生化类药物的研发中心和生产基地,并成立了“江苏省多肽类药物工程技术研究中心”。经过多年发展,新百药业逐步形成了“以生化制药为主、化学药为辅;以注射剂为主,其他剂型为辅;以多肽类药物为主、其他类药品为辅”的发展格局。新百药业涉及骨科、肝炎、妇科及免疫调节等多个用药领域,产品结构完整、规格种类齐全,其核心产品如骨多肽系列、缩宫素系列在市场占据领先地位,其主要产品及用途如下:

- 04 博雅欣和化学药业务
博雅欣和定位“化学药产业基地平台”,以“高端化学原料药与制剂一体化”为产品思路,发展方向为:现代制剂中心及现代制造中心、原料药供应中心,重点发展缓控释制剂、复方制剂及制药智能制造,重大项目衍生相关领域的拓展,与博雅生物、天安药业及新百药业形成协同与互补作用。
- 05 复大医药经销业务
复大医药系一家位于广东省的血液制品经销商,是广东地区规模最大的血液制品专业经销商。
2021年各大业务营收情况:

2021年博雅生物的血液制品业务贡献营收12.1亿元,占比45.66%,是公司营业能力最强的业务,其次是占比25.04%的复大医药经销业务,营收6.64亿元。
主要竞争对手对比情况

2021年度,博雅生物原料血浆采集量约为420吨,血制品营收12.1亿元,平均每吨创造营收约为288万元。
2021年度,华兰生物采浆量1000+吨,血制品营收25.98亿,平均每吨创造营收约260万元;2021年度,上海莱士采浆量1280吨,自产血制品营收约为33.31亿,平均每吨创造营收约260万元;2021年度,天坛生物采浆量1809吨,血制品营收40.98亿,平均每吨创造营收约226万元。
财务表现
博雅生物近三年主要会计数据和财务指标:

博雅生物2021年营业总收入为26.51亿元,2020年调整后营业收入为25.13亿元,2019年调整后营业收入为27.61亿元。

2022年4月23日,博雅生物发布2022年一季度报,一季度营业收入为6.55亿元,同比增长4.89%;归属于上市公司股东的扣除非经常性损益的净利润为1.1亿元,稀释每股收益0.21元/股。
公司战略计划
原料血浆来源与提升主要通过以下两个方面实现:一是存量浆站挖潜提升,现有的14个浆站至十四五末(2025年),年采集量预计650-700吨。二是申请新设浆站,计划新设浆站的采集量至2015年达400吨左右,年采集量达1000吨至1100吨。
国际化战略三步走的实施策略:①1-3年时间内,在对中国药品监管体系较为认可的国家(如巴基斯坦、斯里兰卡)完成产品注册及实现销售;②通过3-5年时间在ICH、PIC/S、东盟等法规体系国家(如土耳其、俄罗斯、巴西等)完成注册并实现销售;③进入药品监管较为严格的欧美市场。
近 况

博雅生物6月28日上午收盘价35.51元/股,目前总市值约合179亿元。
此文仅用于向医疗卫生专业人士提供科学信息,不代表平台立场
参考:
NMPA/CDE;
药融云数据,https://www.pharnexcloud.com/?zmt-mhwz;
FDA/EMA;
博雅生物公司公开披露;
http://www.china-boya.com/;
https://pdf.dfcfw.com/pdf/H2_AN202111221530541707_1.pdf?1637609641000.pdf
https://pdf.dfcfw.com/pdf/H2_AN201203030005001561_1.pdf?1645893604000.pdf
https://t.10jqka.com.cn/pid_1907858622.shtml
https://mp.weixin.qq.com/s/KS8lTSDCx6MdLz9279QVPQ;
博雅生物深度:华润成为实控人,赋能博雅进入血制品第一梯队;朱国广团队】;等等。
想要解锁更多药企信息吗?查询药融云数据库(https://www.pharnexcloud.com/?zmt-mhwz)掌握药企公司基本信息;投融资情况;最新动态;产品布局、药物基本信息、研进展、临床试验信息、市场规模与前景,可否投入研发!注册立享15天免费试用和虎年首份医药数据大礼包!

<END>







川公网安备51019002008863号
本网站未发布麻醉药品、精神药品、医疗用毒性药品、放射性药品、戒毒药品和医疗机构制剂的产品信息
收藏
登录后参与评论
暂无评论