400-9696-311 转1
400-9696-311 转2
400-9696-311 转3
400-9696-311 转4
2023-12-06
黑药监规〔2023〕8号
其他
黑龙江省
现行有效
2024-01-01
黑龙江省药品监督管理局




注:
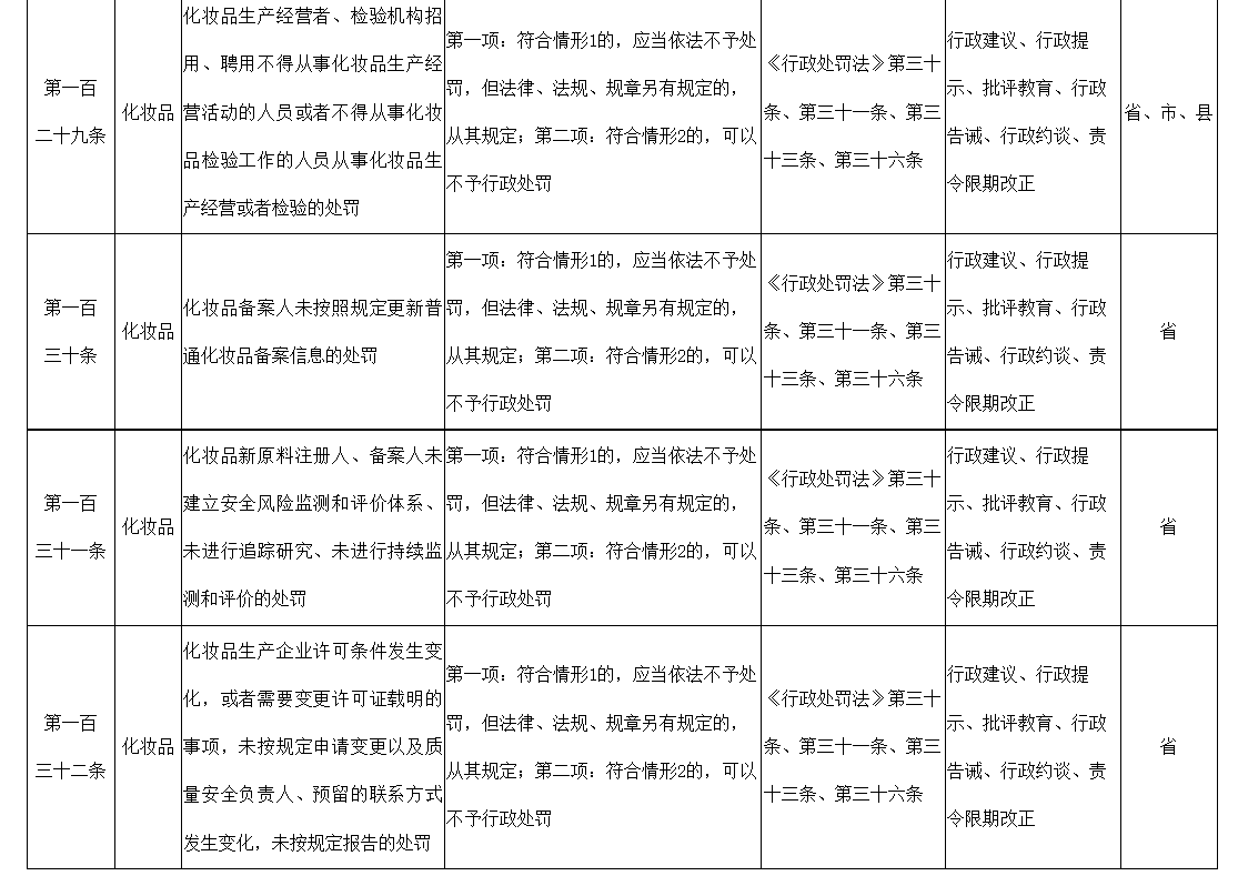
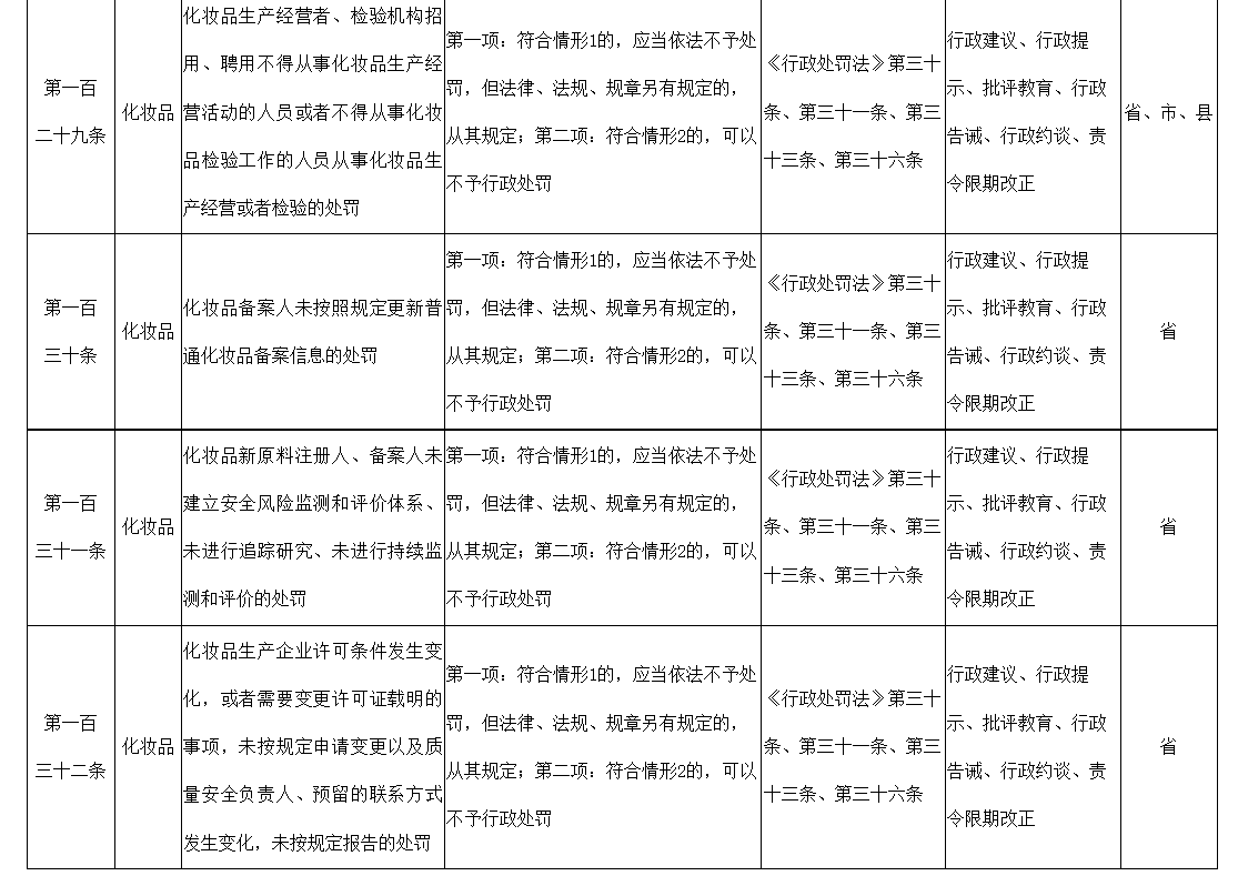
情形1:当事人有下列情形之一的,应当依法不予处罚,但法律、法规、规章另有规定的,从其规定:
(一)不满14周岁未成年人违法的;
(二)精神病人、间歇性精神病人、智力残疾人在不能辨认或者不能控制自己行为时实施违法行为的;
(三)违法行为轻微并及时改正,没有造成危害后果的;
(四)一般违法行为结束之日起在二年内未被发现的,涉及公民生命健康安全且有危害后果的违法行为结束之日起在五年内未被发现的,但法律另有规定的除外;
(五)当事人有证据足以证明没有主观过错的,但法律、行政法规另有规定的除外;
(六)其他依法应当不予行政处罚的。
情形2:初次违法且危害后果轻微并及时改正的,可以不予行政处罚。
情形3:有下列情形之一,初次违反药品、医疗器械、化妆品监督管理规定,当事人已自行改正或者在药品监管部门责令改正的期限内改正,未造成危害后果的,不予处罚:
1. 违反《药品管理法》第四十九条第一款,没有主观故意,药品标签或者说明书印制时存在瑕疵,不影响用药安全有效,且不会对消费者造成误导的;
2. 违反《药品管理法》第五十七条,药品经营企业购销药品,没有及时登记购销记录,但索证索票齐全、不影响追溯的;
3. 违反《药品管理法》第八十一条第一款,药品经营企业、医疗机构未按照规定报告疑似药品不良反应的;
4. 违反《医疗器械监督管理条例》第三十五条第二款,医疗器械注册人、备案人、受托生产企业未按要求提交质量管理体系运行自查报告的;
5. 违反《医疗器械监督管理条例》第四十五条,医疗器械经营企业、使用单位未按照规定建立并执行医疗器械进货查验记录制度或销售记录制度,但票据齐全、不影响追溯的;
6. 违反《化妆品监督管理条例》第三十六条,生产经营的化妆品的标签存在瑕疵但不影响质量安全且不会对消费者造成误导的。
摩熵医械2026-01-28
摩熵医械2026-01-13
摩熵医械2025-12-19
赛柏蓝2025-12-12
摩熵医械2025-11-28
摩熵医械2025-11-17
赛柏蓝2025-11-14
摩熵医械2025-11-12
赛柏蓝2025-11-12
CHC医疗传媒2025-10-30
2026-04-01
2026-04-01
2026-03-31
2026-03-31
2026-03-30
2026-03-30
2026-03-27
2026-03-27
2026-03-27
2026-03-27
2026-03-27
2026-03-27
2026-03-26
2026-03-26
2026-03-26
2026-02-24
2025-12-23
2025-10-28
2025-07-21
2024-06-14
2024-06-14
2024-06-12
2024-05-07
2024-04-11
2024-03-01
2024-03-01
2024-02-04
2023-12-06
2023-12-06
2023-12-06
2026-03-23
2026-03-20
2026-03-17
2026-03-02
2026-02-24
2025-12-23
2025-12-16
2025-12-03
2025-11-27
2025-11-04
2025-10-28
2025-10-15
2025-09-09
2025-07-09
2025-06-13