
不知道大家熟不熟悉鹿茸这个东西?
在很多历史剧中,鹿茸可都是顶级补品,那些个贵妃娘娘一旦体虚、体弱,太医就会推荐来一碗:鹿茸汤。听着是不是有点玄乎?
其实,我国对鹿茸的药用记载由来已久,早在马王堆汉墓出土的帛书《五十二病方》中,就已提到鹿茸、鹿角及鹿角胶的入药用途;明代李时珍在《本草纲目》中更是称其有“生精补髓,养血益阳”的功效。
这确实不是夸张,从现代科学视角看,鹿茸是目前已知唯一能在成年哺乳动物中完全再生的器官,而且它的再生还贼快——每天能长2.75厘米,3个月就能长到120厘米长、15公斤重,堪称“自然界的生长冠军”!
然而,尽管鹿茸在传统医学中拥有极高的地位,但其具体作用机制和科学功效曾长期不被现代医学完全理解,甚至面临一些质疑。不过,鹿茸独特的再生能力也给科学界带来了启发,近年来,科学家们纷纷投身研究,试图揭开鹿茸功效背后的奥秘,希望能为组织修复、骨骼疾病治疗乃至更广泛的医学领域提供新的思路与方法。
一、再生能力的关键——ABPCs
早在2023年,第四军医大学、西安交通大学和西北工业大学等多所高校组成的联合团队就在《科学》杂志上发表了一项研究,指出鹿角非凡的再生能力使其可以作为组织修复、骨骼疾病甚至癌症的潜在治疗方法。

看到这里,有些有伙伴可能会迷茫,怎么一会儿鹿角一会儿鹿茸的?
简单来说,鹿角和鹿茸就是同一种器官在不同生长阶段的形态——鹿茸是未成熟的鹿角,而鹿角是骨化后的鹿茸。其中,鹿茸因富含生长因子、氨基酸等成分,药用价值更高。
现在说回这项研究,团队最好奇的是:鹿角究竟特殊在哪里?它凭什么能实现完全再生?
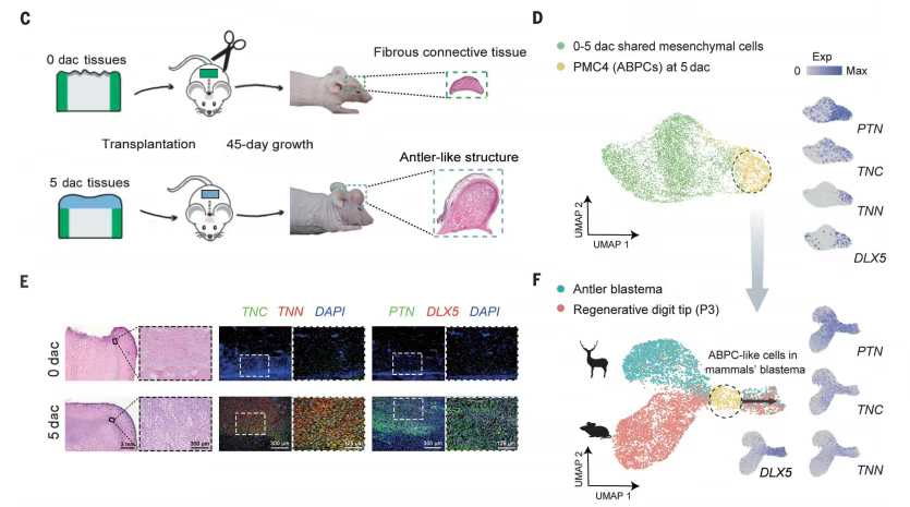
通过单细胞测序技术对梅花鹿鹿角再生过程进行分析,他们识别出了一种特殊的细胞群——鹿角芽基祖细胞(ABPCs),正是这些细胞驱动着鹿角的再生周期。它们会形成一种“芽基样”结构,类似两栖动物肢体再生时的未分化细胞团。研究还发现,与蝾螈等低等动物不同,鹿角的这种芽基样结构直接来源于表达 PRRX1 基因的间充质干细胞,这些干细胞会进一步分化为 ABPCs。

图:芽基细胞驱动哺乳动物器官再生
研究表明,类似 ABPCs 的细胞对哺乳动物附肢再生至关重要。比如在小鼠能再生的指尖芽基中,就发现了 PRRX1 细胞;但在无法再生的指中部,这类细胞并不存在。更特别的是,具有完整再生能力的低等动物(如墨西哥钝口螈的四肢、斑马鱼尾鳍)中,并未观察到类似 ABPCs 的细胞——这意味着,它们可能是高等哺乳动物再生的“独特钥匙”,对克服人体细胞有限的再生能力(比如手指尖端再生能力随年龄减弱)具有重要意义。
并且,ABPCs 的“战斗力”也远超普通干细胞:其自我更新能力和集落形成效率远超鹿角中的其他干细胞群,能支撑数月的快速生长。由其衍生的鹿角干细胞(ASCs),增殖能力远高于人类骨髓干细胞(hBMSCs)。更重要的是,ASCs 分泌的外泌体已被证实能促进 hBMSCs 增殖、减轻细胞衰老——这意味着,ASCs 可以通过外泌体将再生潜力传递给其他细胞,为诱导干细胞再生提供了新途径。
更神奇的是,尽管鹿角生长极快,却几乎不会癌变!研究发现,这源于再生鹿角顶端的原癌基因高表达,反而会促进肿瘤抑制基因的活跃。考虑到生长中的鹿角包含皮肤、软骨、骨骼、血管和神经等多种组织,这种天然的肿瘤抑制信号被认为是一种普遍效应。甚至有实验显示,鹿角顶端提取物在体外能抑制人类胶质母细胞瘤细胞增殖、促进其凋亡,在人前列腺癌异种移植小鼠模型中还能缩小肿瘤体积。



图:鹿茸再生的细胞动力学图谱及关键再生祖细胞的鉴定
此外,鹿角再生对骨骼健康研究也有重要启发。鹿角快速生长时对钙的巨大需求,会让鹿出现暂时性、循环性的生理骨质疏松(骨骼中的钙被动员利用)。而 ABPCs 天生倾向于分化为成骨细胞和软骨细胞,而非脂肪细胞,这意味着它们“擅长”骨骼形成。于是,当研究团队将 ABPCs 移植到兔子的股骨髁缺损处,不出意外,发现其能生成更多新软骨和骨头!
这可谓是振奋人心的!说明鹿茸中的ABPCs有望成为骨质疏松症等骨骼疾病的治疗,乃至抗衰老研究的新希望!
二、EVsABPC的抗衰老奇迹
于是,经过两年持续深入的研究,该联合团队最近在《自然·衰老》上发表了另一项研究,发现ABPCs释放的细胞外囊泡(EVs)在小鼠和猕猴实验中,成功逆转了骨质流失,并改善了多种与衰老相关的症状。

我们知道,衰老是一个复杂的过程,它会逐渐削弱细胞的功能和修复机制,是许多疾病的重要诱因。虽然干细胞疗法在再生医学领域展现出希望,但传统的间充质干细胞(MSCs)在体外培养过程中往往会失去其再生能力,限制了它们的应用。而就像之前所说的,ABPCs的优势是能够保持极强的自我更新能力和“干性”,是哺乳动物中唯一能够完全再生的器官。
因此,研究人员尝试了从ABPCs提取出外泌体(EVsABPC),并进行了体外和体内实验。结果发现,这些外泌体不仅能有效延缓细胞衰老,还能显著促进组织修复和功能恢复!
具体而言,在体外实验中,研究者将ABPCs与来自老年大鼠和大鼠胎儿的骨髓干细胞(BMSCs)进行比较。他们发现,ABPCs具有更强的增殖能力,衰老迹象也明显更少。比如,在培养120小时后,ABPCs的数量分别是老年BMSCs的5.71倍和胎儿BMSCs的3.07倍。同时,它们表现出更低水平的衰老标志物,如SA-β-gal、p21和γ-H2AX。此外,ABPCs还显示出更强的成骨能力。
更重要的是,这些细胞释放的囊泡数量更多,且含有独特的生物活性成分。通过转录组和蛋白质组分析发现,这些囊泡富含参与再生、蛋白稳定、端粒维持和细胞周期调控的基因产物,而与炎症、表观遗传变化等衰老特征相关的通路则被抑制。当这些囊泡用于处理衰老的骨髓干细胞时,细胞的增殖能力增强,端粒变长,衰老标记减少,其中SA-β-gal活性降低了57.9%。这表明EVsABPC具有显著的抗衰老作用。

图:EVsABPC的生物学特性
接着,研究者在老年小鼠身上展开了体内实验。他们发现:静脉注射EVsABPC后,小鼠股骨的骨密度显著增加!并且,这种效果主要来自于新骨生成能力的提升,而非骨吸收过程的改变。同时,骨形成标志物如骨钙素(OCN)和I型胶原前肽(P1NP)水平上升,骨骼结构也得到了明显改善。
除此之外,接受治疗的老年小鼠还在多个方面表现出年轻化的趋势:运动协调性和耐力提高;全身炎症因子如IL-8、IL-6、IL-1β和TNF显著下降;认知能力增强,焦虑样行为减少;甚至表观遗传年龄也被逆转了超过三个月!
并且,研究人员还进一步鉴定出EVsABPC中一个关键的分子成分Prkar2a。这个分子对囊泡的抗衰老效果至关重要——当敲除Prkar2a后,抗衰老作用减弱;而在其他囊泡中过表达Prkar2a,则能恢复其对抗骨质流失的能力。
为了验证这一方法是否适用于更接近人类的模型,研究人员还将实验扩展到老年猕猴。结果同样令人振奋:EVsABPC不仅能够穿过血脑屏障进入大脑,还带来了神经保护作用,增加了大脑皮层体积;系统性炎症进一步降低;运动速度和活动多样性都有所改善;表观遗传年龄减少了两年以上,这比以往其他囊泡疗法的效果更为显著。此外,骨髓免疫细胞的衰老状态也得到了明显缓解,为骨形成创造了更有利的微环境。
读到这里,各位朋友们是不是已经要被这神奇的鹿茸折服?
且慢!人家还有更厉害的呢!
三、ABPCs甚至还能够促进脊髓再生
就在今年1月份,该研究团队在美国化学会的《ACS NANO》上发表了题为“Engineered Extracellular Vesicles from Antler Blastema Progenitor Cells: A Therapeutic Choice for Spinal Cord Injury”的研究,发现ABPCs释放的EVs经过一定的改造后,能够有效促进神经修复,在动物实验中显著改善了脊髓损伤引起的运动功能障碍。

众所周知,脊髓损伤是一种严重且难以逆转的神经系统疾病,常常导致瘫痪、失去感觉和运动能力,给患者带来极大的身心痛苦。目前临床上缺乏有效的治疗方法来真正“修复”受损的神经组织,大多数治疗只能缓解症状,无法从根本上恢复神经功能。
别无他法?于是,科学家们便把目光投向了ABPCs。
研究人员利用这些ABPCs释放的“信息包裹”——细胞外囊泡作为替代疗法。这些囊泡不具有自我复制能力,却能将母细胞的有益信号传递到受损部位,从而激活身体自身的修复机制。

图:ABPCs产生的EVs及其在脊髓损伤中的治疗作用示意图
为了提高这些囊泡对脊髓损伤部位的靶向性,研究人员还对其进行了特别的“改装”。他们在囊泡表面添加了一种叫做“激活型穿膜肽”(ACPP)的分子,就像给这些小包裹装上了导航系统,帮助它们精准地抵达脊髓损伤区域。
在一系列实验室和动物实验中,这种改造后的囊泡(ACPP@EVsABPC)展现出惊人的修复潜力!在体外实验中,它不仅能显著促进神经干细胞的增殖,还能诱导神经突起的生长和分支,增强神经元之间的连接。此外,它还能调节免疫反应,将有害的炎症状态转变为有利于修复的抗炎环境,减少组织损伤。
在脊髓损伤的大鼠模型中,研究人员通过静脉注射ACPP@EVsABPC后,发现这些囊泡能够有效地穿过血脊屏障,精准聚集在受伤部位。随后的一系列测试显示,这些大鼠的神经再生能力明显增强,新生神经元数量增加,轴突生长更加活跃,髓鞘厚度也有所改善,这对于神经信号的正常传导至关重要。
实验结果表明,接受治疗的大鼠在运动功能上出现了显著恢复。无论是行走协调性、步态分析,还是肌肉电信号检测,都表明它们的运动能力得到了明显提升。
与对照组相比,治疗组的大鼠运动功能提高了2.6倍!远远优于其他类型的细胞外囊泡治疗效果。并且,在安全性方面,研究人员也没有发现明显的副作用。最后,通过对主要器官的组织学检查和血液生化分析,他们确认了这种治疗方法不会引起毒性反应或器官损伤,具备良好的生物相容性。
小结
古人说鹿茸“生齿不老”,如今科学告诉我们,这不是神话而是有迹可循——那些藏在鹿茸里的干细胞和囊泡,正携带着对抗衰老、促进再生的秘密!或许在不久的将来,我们真能从自然界的“再生冠军”身上,找到让人类更健康、更长寿的钥匙。而到那时,古装剧里的“鹿茸神药”,可能就变成了实验室里精准可控的抗衰疗法!
不得不说,大自然的智慧,永远值得我们敬畏和探索~
参考文献:
1.Tao Qin et al. ,A population of stem cells with strong regenerative potential discovered in deer antlers.Science. 379,840-847(2023).DOI:10.1126/science.add0488
2.Hao, Y., Yu, B., Qin, M. et al. Extracellular vesicles from antler blastema progenitor cells reverse bone loss and mitigate aging-related phenotypes in mice and macaques. Nat Aging (2025). https://doi.org/10.1038/s43587-025-00918-x
3.Yang S, Xue B, Zhang Y, et al. Engineered Extracellular Vesicles from Antler Blastema Progenitor Cells: A Therapeutic Choice for Spinal Cord Injury. ACS Nano. 2025 Feb 18;19(6):5995-6013. doi: 10.1021/acsnano.4c10298.
文章来源:生物谷
原文链接: https://mp.weixin.qq.com/s/vppYekiASTTIuokTigj66A
想要解锁更多药品信息吗?查询摩熵医药(原药融云)数据库(vip.pharnexcloud.com/?zmt-mhwz)掌握药物基本信息、市场竞争格局、销售情况与各维度分析、药企研发进展、临床试验情况、申报审批情况、各国上市情况、最新市场动态、市场规模与前景等,以及帮助企业抉择可否投入时提供数据参考!注册立享15天免费试用!








川公网安备51019002008863号
本网站未发布麻醉药品、精神药品、医疗用毒性药品、放射性药品、戒毒药品和医疗机构制剂的产品信息
收藏
登录后参与评论
暂无评论