
药用辅料即活性药物被加工成某种制剂时,在处方中所使用的赋型剂和附加剂等,其本身无活性,是惰性的,但它也是具有功能基团的有机化合物,在制剂中可能发生化学反应,尤其是与API的活性基团发生反应,因而影响产品的生产质量、药物的稳定性和疗效。因此药物辅料的选择在剂型设计和制剂生产时具有非常重要的意义。辅料的选择可以从以下几方面去综合考虑:
1. 首先必须要基于药物本身的物化性质,如药物的溶解性、流动性、多晶型、对湿、热、光、pH的敏感性、体内外的稳定性等去选择适宜的制剂工艺和辅料。例如如果药物对湿、热比较敏感,那就只能尽量避开湿法工艺,选择粉末直压或者干法制粒工艺,而这两种工艺的话对物料流动性能的要求较高,需要选择一些流动性比较好的辅料,如乳糖的型号可以选择T80乳糖/C80乳糖/F100乳糖等;微晶纤维素型号可以选择102/302/702等。另外通过分析药物自身的结构,可以尽量避免选用可与药物发生相互作用的辅料,如药物结构中含有氨基,那就需要尽量避免选用乳糖,因乳糖湿一种还原性二糖,它可以和含有氨基的药物发生美拉德反应。如果药物的溶解性较差,那除了要在片剂处方中加入一般成型辅料外,还要注重考虑加入较好的崩解剂或表面活性剂等。
2. 充分了解辅料本身的理化性质。
有必要对常规辅料的功能、规格、稳定性、吸湿性、流动性、溶解性、pH、粘度等做基本了解,才有可能合理评估辅料理化性质的变化可能对制剂的影响。例如亲水性辅料一般有:乳糖、甘露醇、聚乙二醇、聚维酮等,如果是疏水性药物,那有必要在处方中加入这些亲水性的辅料以促进溶出。例如羟丙甲基纤维素(HPMC)具有多种规格和粘度,不同浓度用量可以作用于不同的剂型中,故在使用时,要基于用途选择不同的粘度和用量。

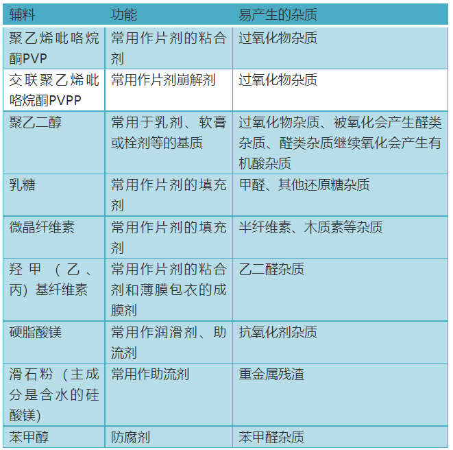
在处方研究前期,一般会做原辅料相容性研究工作,但该项工作费时费力,尽可能的可以获得一些支持性的辅料与辅料之间、或者辅料与原料之间的稳定性数据,可以一定程度上节约资源,提高效率。例如带有氨基的化合物会和乳糖发生美拉德反应,以下列举了一些常见的原辅料活性官能团之间易发生的类型。

在处方研究前期,一般会做原辅料相容性研究工作,但该项工作费时费力,尽可能的可以获得一些支持性的辅料与辅料之间、或者辅料与原料之间的稳定性数据,可以一定程度上节约资源,提高效率。例如带有氨基的化合物会和乳糖发生美拉德反应,以下列举了一些常见的原辅料活性官能团之间易发生的类型。
辅料中易参与反应的杂质主要有:

3. 基于剂型设计选择药物辅料。
药物的剂型设计是一个相对复杂的过程,需要基于药物的理化性质/生物学性质考察、根据临床治疗和应用、生产的可行性和经济成本等多方面因素去综合考量。化学药物制剂研究基本技术指导原则中有详细介绍剂型的选择,例如对于在胃液中不稳定的药物,则不宜开发胃溶制剂;对于存在肝首过效应的药物,可考虑制成非口服给药途径制剂;例如用于出血、休克、中毒等急救治疗的药物,通常选择注射剂型、治疗哮喘急性发作,宜选择吸入剂等。3. 基于剂型设计选择药物辅料。
不同剂型的药用辅料组成有所差异,例如注射剂的辅料组成一般包括:助溶剂、增溶剂、乳化剂、PH调节剂、防腐剂、络合剂等,口服液体制剂可能还需要额外考虑口感问题,处方中需要加入甜味剂、芳香剂、天然高分子胶浆等有效的矫味剂。口服固体制剂的辅料组成一般包括:填充剂、粘合剂、崩解剂、润滑剂、助流剂等。
4. 基于药物的规格和制剂工艺来选择适宜的辅料。
药物的规格会影响辅料的选择,如果是高规格制剂,那药物的高规格和必需的辅料种类和量必然会导致制成的片剂太大,这时可能就需要选择一些性能优越的辅料来减少辅料的用量;而如果规格较低,一般可能会选择粉末直压处方,那混合均匀度是所面临的最大问题,可以选择一些流动性、可压性更好的辅料来提高药物的分散均匀性,比如德国美剂乐公司不同型号的乳糖可适用于不同制剂工艺。如果是小规格粉末直压工艺,则适合选用改良型乳糖或者复合物乳糖,像乳糖T80是由一水乳糖粉末经制粒得到的块状颗粒,该规格表面粗糙,比表面积大,有一定吸附作用,有利于低剂量处方的混合均匀性,减少分层;且具有良好的流动性和可压性,其良好的流动性也适用于胶囊填充和散剂。乳糖C80是一种喷雾干燥的复合物,由75%的一水乳糖和25%的粉末纤维素所组成,是特别为粉末直压而设计,将两种辅料的填充性和粘合性协同的组合为一体,使其具有良好的流动性和可压性。


又例如如果选择胶囊剂型,那辅料的选择主要基于几方面来考虑:首先是辅料与胶囊壳的相容性问题,由于胶囊壳中含有水溶性蛋白,其中的赖氨酸残基易与醛类物质反应而发生交联,导致胶囊不崩解,因此要避免选用含醛基的辅料;其次是水分,如果胶囊内容物引湿性较严重,则易导致胶囊壳脆化,需要避免选择具有引湿性的辅料;此外还要基于剂量选择流动性较好的辅料,如果是低剂量药物(<25mg),混合均匀度是面临的主要问题,应选择一些流动性能好的辅料来减少混合不均匀的风险。
5. 基于包材来选择适宜的药用辅料。
包材既包括与药品直接接触的内包装,也包括外包装。包材的选择主要基于两点考虑:既要为药品提供保护,又要考虑包材与药品应该具有良好的相容性。常用的包材类别主要有以下所列:

那不同的剂型与包材的相容性研究也有所区别,要根据不同剂型的给药途径风险和制剂与包装发生相互作用的风险等级来确认是否有必要考虑做包材的相容性研究。与普通口服固体制剂相比,吸入型气雾剂或喷雾剂、注射液、眼用溶液等,给药后直接接触人体组织或者进入血液系统,因此这些类型的制剂被认为是中、高风险等级的品种,这些品种与包材的相互作用风险也较高,需要做充分的相容性研究。另外,大多数的液体制剂在处方中含有像助悬剂、防腐剂、抗氧剂等功能性辅料,这些辅料可能会促进包装材料中成分的溶出,因此与包装材料发生相互作用的可能性比较大,需要基于包材相容性的结果,来选择较稳定的、与包材不发生相互作用的辅料。

综上,药用辅料的选择依据除以上几条,可能还要基于药物的市场定价、政策等,从经济成本角度出发来选择辅料,以最低成本生产出质量最好的产品。
参考文献:
[1] 化学药物制剂研究基本技术指导原则
[2] 德国美剂乐药用乳糖
[3] 侯惠民,药用辅料应用技术,第二版,北京:中国医药科技出版社,2002
[4] 刘海波,药用辅料的研究[J].生化与医药化工之友,2006
[5] 刘言,药品与包装材料的相容性研究,天津市药品包装材料检测中心
相关阅读:
<END>







川公网安备51019002008863号
本网站未发布麻醉药品、精神药品、医疗用毒性药品、放射性药品、戒毒药品和医疗机构制剂的产品信息
收藏
登录后参与评论
暂无评论