
在仿制药研发,尤其是一致性药物评价研究中,我们开发有关物质方法时往往需要完全重现药典方法,或者在需要将自建方法与药典方法对比时,要求我们尽可能的使用和药典方法相同的色谱柱。
但在药典各论中仅描述色谱柱的填料类型,长度和内径,没有具体的色谱柱厂家和品牌。USP药典中的给出色谱柱的分类,并对应于美国药典色谱柱的对照表(USP Chromatographic Column),而EP则是会直接用英文将色谱柱填料类型描述出来。
那么我们如何快速查询国外药典各论中推荐的色谱柱呢?下面就来跟大家分享下如何查询和获取药典各论中推荐的(或等效)的色谱柱。
一、中国药典方法中色谱柱信息查询
由于大多数中国药典没有给出具体的色谱柱信息,我们可以参考USP、EP及进口注册标准,如果色谱条件相同则可以选用USP和EP推荐的色谱柱,如果条件不相同的话,我们可以查找相关文献。很多的中国药典的方法都是由各个省药检所和企业一起开发的,一般都会登记在个各大期刊上,可以在期刊的摘要或者正文中查找到色谱柱的相关信息。
二、USP药典方法中色谱柱信息查询
1. 傻瓜方法——药典在线(药物在线数据库)
第一步,在任何一个搜索引擎上搜“药典在线”(也可以输入网址https://www.drugfuture.com/standard/)点击“药品标准查询-药典在线-药物在线数据库”

第二步,进入“药品标准查询数据库”主页,并在查询框输入你需要查询品种英文名称,以Ritonavir (利托那韦)为例。同时勾选“国外标准(USP\BP\JP\Ph.Int.)”选项框,点击查询。

第三步 在查询到的结构中,下拉找到“Chromatographic Columns: RITONAVIR”信息点开后面的网址即可。


优点:方便,简洁,快速,无需注册账号,适合初学者。
缺点:色谱柱信息往往不是最新的,但如果药典没有进行更新替换的话,色谱柱信息一般不会改变。
2. 专业方法-美国药典官方网站(首先需要用邮箱注册一个账号)
第一步:登录网站“https://www.uspchromcolumns.com”。点击“I agree”,进入搜索界面

第二步,输入要查询的药品名称,同样以RITONAVI为例:

第二步,获得所需要的色谱柱信息

我们可以看到各个检测项下使用的色谱柱品牌和厂家,USP Column会把该产品相关的原料药以及制剂专论项下检测的所有项目的色谱柱都在此列出。
优点:查询结果是最新版的,比较权威。
缺点:需要用邮箱注册账号,查询方式繁琐。
三、EP药典方法中色谱柱信息及典型图谱查询方式
第一步,登陆EDQM的官网,“https://www.edqm.eu/”(可以百度EDQM),首页下选择“Medicines”“European Pharmacopoeia”。

第二步,下拉,找到“Knowledge database”,点击进入

第三步,在弹出的如下的搜索网页中,输入要查询药品的英文名称,并点击搜索。

第四步,在弹出以下的界面中,点击链接序号进入,有时会出现多个选择项,需要确认正确的药品名称,如需重新搜索可以点击“New Search”。

第五步,此时我们看到了各个检测项下所使用色谱柱的具体品牌,包括对照品信息。


第六步,再点击“chromatogram”边上的“Available”,则可获取典型图谱。

四,药典方法可替换色谱柱(或相似色谱柱)查询
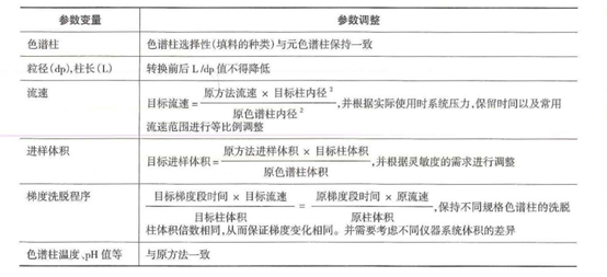
大多数情况下,USP和EP所推荐的色谱柱都是可以有效使用的,但有时候可能没有完全相同的色谱柱,这时我们优选使用相同厂家、品牌和填料,仅仅是规格不同的色谱柱进行替换,替换方法如下(来源:《中国药典分析检测技术指南》):

如果有没有类似的色谱柱可以替换,但是项目又比较紧急呢?USP给出了一个色谱柱性能差异的网站,我们可以在这个网站上查询我们是否有类似的色谱柱,具体的查询方式如下:
第一步登录“”https://apps.usp.org/app/USPNF/columns.html”,并选择“I agree”。

第二步,点击“Compare Columns”

第三步,点击进入弹出的页面会有两种对比方式分别为“USP Database”、“PQRI Database”。


第四步,进入两个数据,选择你要比较的色谱柱,分别进行比较。
两个数据库收载的色谱柱种类、比较具体的参数略有不同,但是比较的方式是相同的,都是查看“F”值,F值越小,说明两根色谱柱的相似性越高。实际使用时,我们可以同时兼顾两个数据库查询的结果对色谱柱进行替换。
<END>







川公网安备51019002008863号
本网站未发布麻醉药品、精神药品、医疗用毒性药品、放射性药品、戒毒药品和医疗机构制剂的产品信息
收藏
登录后参与评论
暂无评论