400-9696-311 转1
400-9696-311 转2
400-9696-311 转3
400-9696-311 转4
2021-12-29
沪健促办〔2021〕6号
其他
上海市
现行有效
/
上海市健康促进委员会办公室、上海市卫生健康委员会
市健康促进委员会各成员单位,各区卫生健康委,申康医院发展中心、有关大学、中福会,各委直属单位,各市级医疗机构,有关学会、协会:
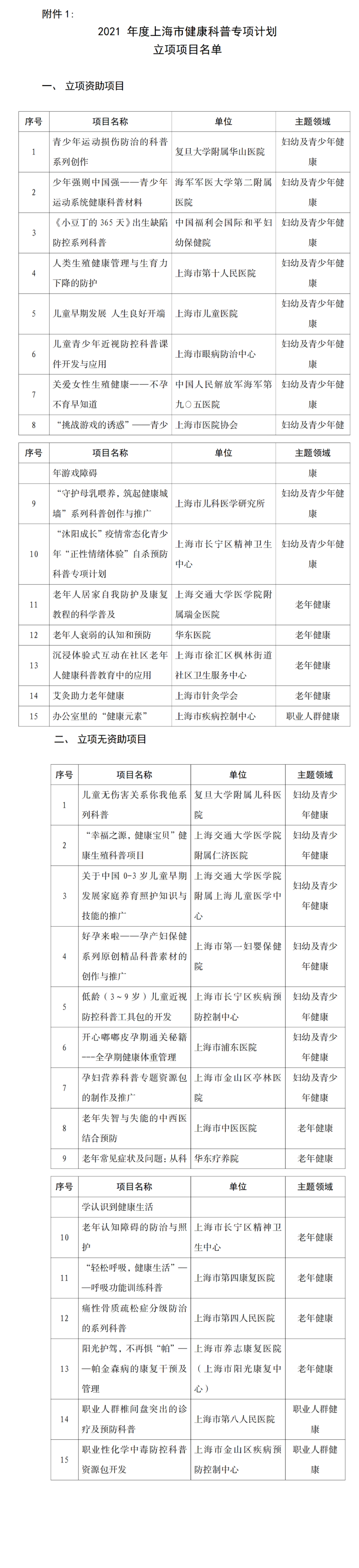
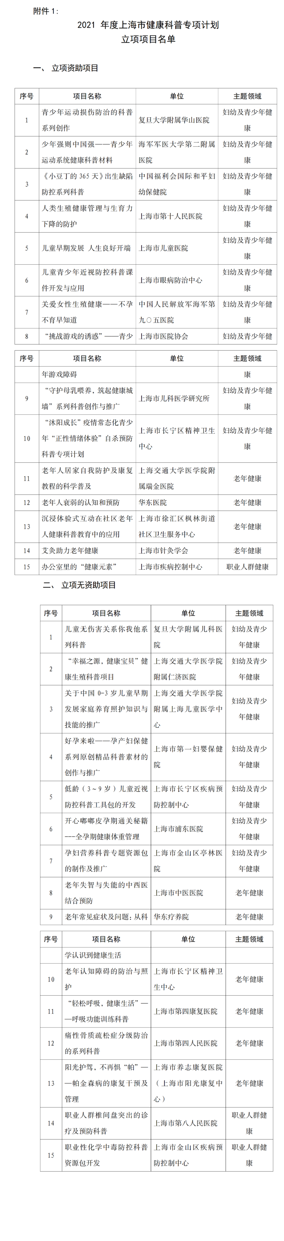
为深入推进《健康上海行动(2019-2030 年)》中的健康知识普及行动,加大健康科普能力建设,普及健康生活方式,提升市民健康素养,市健康促进委员会办公室于2021年8月启动实施“2021年度健康科普专项计划”,纳入评审的项目覆盖妇幼及青少年健康、老年健康、职业人群健康等主题领域,经专家通讯评审和现场答辩,共遴选出15个立项资助项目和15个立项无资助项目,相关项目名单(见附件)已通过市卫生健康委网站公示。
请各立项项目单位和项目负责人依据项目申报主题和内容,认真做好项目的实施落地。健康科普专项联系人:续琨,电话:34198025,邮箱:jiankangchu@wsjkw.sh.gov.cn。
特此通知。
附件:2021 年度上海市健康科普专项计划立项项目名单
上海市健康促进委员会办公室 上海市卫生健康委员会
2021年11月15日

赛柏蓝2026-04-24
摩熵医械2026-01-28
摩熵医械2026-01-13
摩熵医械2025-12-19
赛柏蓝2025-12-12
摩熵医械2025-11-28
摩熵医械2025-11-17
赛柏蓝2025-11-14
摩熵医械2025-11-12
赛柏蓝2025-11-12
2026-04-24
2026-04-24
2026-04-22
2026-04-22
2026-04-21
2026-04-21
2026-04-21
2026-04-20
2026-04-16
2026-04-15
2026-04-15
2026-04-14
2026-04-14
2026-04-14
2026-04-14
2021-12-29
2026-04-21
2026-04-14
2026-03-31
2026-03-23
2026-03-17
2026-03-17
2026-03-17
2026-03-17
2026-03-16
2026-03-16
2026-03-05
2026-03-02
2026-02-27
2026-02-12
2026-02-12