400-9696-311 转1
400-9696-311 转2
400-9696-311 转3
400-9696-311 转4
2022-09-14
豫政办〔2022〕85号
其他
河南省
现行有效
2022-09-14
河南省人民政府办公厅
河南省“十四五”中医药发展规划
为推动我省中医药传承创新发展,根据国家《“十四五”中医药发展规划》和《河南省国民经济和社会发展第十四个五年规划和二〇三五年远景目标纲要》等,制定本规划。
一、规划背景
(一)发展基础。“十三五”时期,我省中医药工作取得明显成效,中医药医疗、教育、科研、产业、文化和管理体系不断完善,中医药服务网络更加健全,中医药在保障人民群众健康、促进经济社会发展中的作用进一步彰显。
1.政策机制持续完善。出台《河南省中医药发展战略规划(2016—2030年)》、《中共河南省委河南省人民政府关于促进中医药传承创新发展的实施意见》(豫发〔2020〕4号),调整完善省中医药工作领导小组,建立健全中医药工作各级、各部门联动机制,中医药发展环境持续优化。
2.服务体系不断健全。实施5个国家中医药传承创新工程重点中医医院、6个市级中医医院全科医生培养基地和儿科医疗中心、67个县级中医医院中央投资建设项目以及一系列省重大建设项目,建设2200家基层医疗卫生机构中医馆,中医医疗机构基础条件明显改善。截至2020年年底,全省共有中医医疗机构5623所,其中中医医院637所,综合医院普遍开设中医科室,乡镇卫生院实现中医科全覆盖,89%的乡镇卫生院和80%的社区卫生服务中心设置规范化的中医馆,基本形成以中医医院为主体,多层次、多形式、覆盖城乡的中医医疗服务体系。
3.服务能力大幅提高。全省共有12个专科入选国家区域中医(专科)诊疗中心,建设26个省级中医专科诊疗中心和32个省级区域中医专科诊疗中心,建成68个省级特色中医专科和58个强化专科。2020年全省中医医院门急诊总量达到3774万人次,出院患者达到249万人次,全省98%的乡镇卫生院、95%的社区卫生服务中心能够提供6类以上中医药技术服务,89%的社区卫生服务站和67%的村卫生室能够提供4类以上中医药技术方法。
4.人才队伍建设稳步推进。全省独立设置中医药学类高校2所,5所本科高校开设中医药学类专业,另有16所高校开设24个中医学、中药学、中医骨伤等中医药相关专科专业点。“十三五”期间,全省高校中医药类专业招生3.69万人,培养毕业生2.36万人。实施国家中医药传承与创新百千万人才工程(岐黄工程)、省中医药传承与创新人才工程(仲景工程),培养高层次中医药人才,拥有3名国医大师、3名全国名中医和4名岐黄学者。加强基层中医药人才队伍建设,实施县级中医医院骨干医师和专科带头人培养等项目,开展基层医疗卫生机构中医类别全科医生转岗培训和基层卫生技术人员中医药知识技能培训。有序开展中医住院医师规范化培训。
5.中医药相关产业健康发展。截至2020年年底,全省中药材种植面积550万亩、产量177万吨、产值175亿元。年销售收入过亿元的中药材企业11家,中药销售收入100万元以上企业370家,2家企业入选全国50强中药制造企业。中药静态仓储能力达到194.46万吨,较2015年增长111.3%;中药仓储年周转量达到4928.53万吨,年均增长17.5%。在全省打造20个中医药健康旅游示范区(基地)。
6.传承创新能力不断提升。建成2个国家中医临床研究基地,1个单位获批教育部省部共建协同创新中心,2个医院入选省临床医学研究中心,成立省循证医学中心。1人当选中国中医科学院学部委员,1人荣获2017年吴阶平医学创新奖和河南省科学技术杰出贡献奖,全省中医药行业“中原学者”增至3人,教育部“长江学者”1人,省创新型科技团队增至10个。获国家重点研发计划和国家科技重大专项8项、国家自然科学基金课题160余项、省科技进步奖55项,中华中医药学会和中国中西医结合学会科学技术一等奖3项。立项省中医药科学研究专项课题及纳入管理课题近1800项,评选省中医药科技成果奖近500项。
7.中医药文化广泛传播。印发《河南省中医药文化科普进基层工作方案(2015—2020年)》,组建省级中医药科普巡讲专家团,开展全省中医药健康文化科普人才和新闻宣传骨干培训,组织中医药健康文化主题活动。建成5个全国中医药文化宣传教育基地和6个省级中医药文化宣传教育基地。实施中医药文化与管理研究项目,立项资助中医药文化著作出版,《太平圣惠方校注》荣获第六届中华优秀图书奖。加强对外交流合作,在国外开办“仲景学院”,实施河南中医药大学中医药国际合作基地(河南)建设等项目,积极参与“一带一路”建设,推动中医药“走出去”。
8.中医药在应对重大公共卫生事件中的作用愈发凸显。新冠肺炎疫情发生以来,及时建立中西医协同救治机制,组建中医药专家团队,推出中医药预防方案和治疗指导意见,全方位参与疫情防控和救治工作。
(二)面临形势。“十四五”时期是我省迈向全面建设社会主义现代化河南新征程的开局期,也是提速提质加快健康中原建设的关键期,中医药发展面临新的机遇和挑战。
1.中医药发展迎来前所未有的历史机遇。习近平总书记对中医药发展寄予厚望,作出一系列重要论述;党中央、国务院把发展中医药摆在突出位置,作出一系列重大决策部署;省委、省政府高度重视中医药工作,出台一系列政策措施,中医药发展面临良好的政策叠加机遇。新一轮科技革命突飞猛进,创新驱动成为引领中医药高质量发展的动力源泉。我省面临国家构建新发展格局、促进中部地区崛起、推动黄河流域生态保护和高质量发展等战略机遇,为中医药拓展服务领域和转型升级创造了良好条件。
2.中医药发展面临一些困难和挑战。与人民群众健康需求和经济社会发展要求相比,我省中医药发展还存在一些问题和困难。优质中医药服务资源不足,基层中医药服务能力有待提升;中医药人才结构不合理,高层次中医药人才缺乏;中医药科研成果少、层次低、转化慢;中医药产业化发展水平不高、聚集效应不强;遵循中医药规律的政策体系和治理体系需进一步完善。
二、总体要求
(一)指导思想。坚持以习近平新时代中国特色社会主义思想为指导,深入贯彻习近平总书记关于中医药工作的重要论述,认真落实党的十九大和十九届历次全会精神,以高质量发展为主题,强基固本、守正创新,统筹推进中医药医疗、保健、科研、教育、产业、文化等全面协调发展,提速提质推进中医药强省建设,更好发挥中医药在健康中原建设和保障人民健康中的作用。
(二)基本原则。
——坚持人民至上、服务群众。围绕人民群众健康需求,补短板、强弱项、扬优势、激活力,优化中医药资源配置,提升中医药服务水平,全方位全周期保障人民群众健康。
——坚持传承创新、发挥特色。深入挖掘传承中医药核心理念和价值精华,强化中医药特色和优势,注重利用现代科学技术和方法,推动中医药理论与实践不断发展,在创新中不断形成新特色、新优势。
——坚持问题导向、协调发展。找准制约中医药发展的关键环节,积极探索、勇于突破,建立符合中医药特点的发展模式。坚持中西医并重,推动中西医药相互补充、协调发展,推动中医药与其他领域融合发展。
——坚持政府主导、社会参与。健全中医药发展体制机制,发挥政府提供基本中医医疗服务的主导作用,同时发挥社会办医力量作用,积极营造平等参与、公平竞争的市场环境,不断激发中医药发展的潜力和活力。
(三)发展目标。
1.总体目标。到2025年,中医药发展政策体系进一步完善,中医药健康服务水平不断提升,中医药产业化、现代化水平显著提高,中医药高质量发展新格局基本形成,中医药强省建设取得积极成效。
——中医药服务能力明显增强。以三级中医医院为核心的中医优势专科集群在全国形成较大影响,建设3个以上国家(中医)区域医疗中心。市级公立中医医院全部达到三级中医医院建设标准,县级以上综合医院、专科医院实现中医药科室标准化设置,妇幼保健机构设置中医妇科、儿科。乡镇卫生院和社区卫生服务中心实现中医馆全覆盖,25%以上建成示范中医馆。
——中医药人才队伍结构趋于合理。培养中医药学科领军人才20名、拔尖人才100名、青苗人才1000名,建设一批基层名老中医药专家、中医学术流派传承工作室。河南中医药大学建设一流学科,办学水平进一步提升。复建张仲景国医大学取得实质性进展。中医药高等教育、职业教育、继续教育规模化、体系化发展。
——中医药产业和健康服务业提速发展。中药材种植面积达到600万亩以上。现代中药产业规模居全国先进行列,打造一批中药制药龙头企业,建设一批中药产业发展园区,培育一批中药知名品牌。
——中医药科研创新取得新突破。实施一批中医药领域科技创新项目,突破一批关键核心技术。建成一批中医药领域省级创新平台,争取建设国家级创新平台。
——中医药文化更加繁荣。打造以张仲景文化为核心,涵盖洛阳正骨文化、怀药文化等富有历史底蕴和地域特征的中医药文化体系。中医药文化产品和服务供给更为优质丰富,中医药文化影响力进一步提升。
——中医药治理管理水平进一步提升。遵循中医药发展规律的治理体系更加健全,政策体系更加完善,支撑保障不断加强,治理管理能力不断提升。
2.主要指标。

三、战略任务与重点工作
(一)建设高质量中医药服务体系。
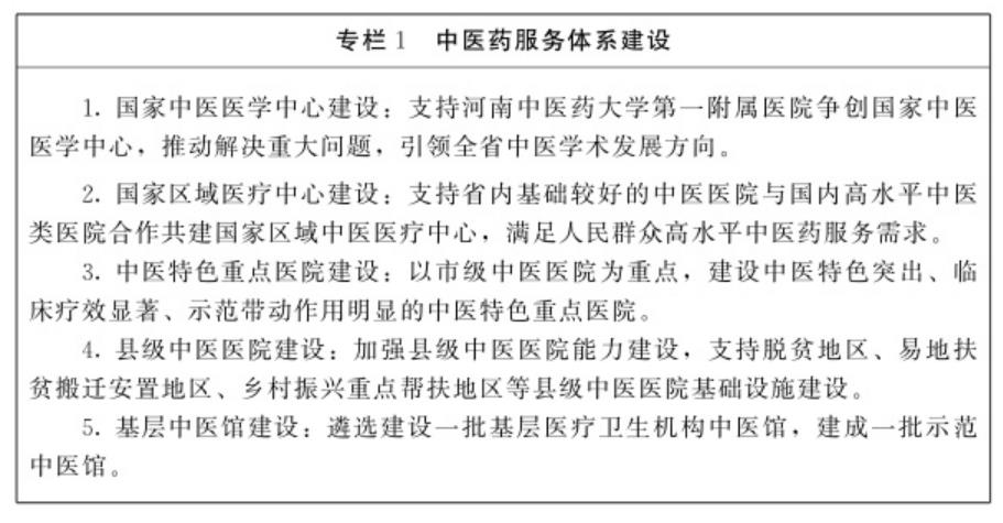
1.做强龙头中医医疗机构。积极创建国家中医医学中心,加快国家(中医肿瘤、骨伤、脑病)区域医疗中心建设,强化省级和部分市级中医医院在全省中医药传承创新发展中的龙头作用,提升区域内疑难、危重、复杂疾病的中医诊疗能力,促进优质中医医疗资源扩容和均衡布局。
2.壮大骨干中医医疗机构。推动各级政府落实公立中医医院办医主体责任,持续改善中医医院基础设施条件,90%以上的市级中医医院达到三级甲等水平,90%以上的县级中医医院达到二级甲等以上水平。坚持以中医药服务为主的办院方向,建设一批中医特色重点医院。
3.筑牢基层中医药服务阵地。实施基层中医药服务能力提升工程行动计划,全面增强中医药在医疗、康复、治未病、公共卫生、健康宣教等领域的服务能力。乡镇卫生院和社区卫生服务中心实现中医馆全覆盖,25%以上建成示范中医馆,100%政府举办的社区卫生服务站和80%以上的村卫生室能够提供中医药服务。持续开展中医馆骨干人才培训,推动中医馆按标准配备中医医师。
4.健全其他医疗机构中医药科室。推动综合医院、专科医院和妇幼保健机构以满足人民群众多元化中医药服务需求为导向,持续完善综合服务功能,设置符合标准的中医临床科室、中药房、煎药室和治疗室,配备中医药服务设施设备和人员。其中,二级以上综合医院、专科医院全部设置中医临床科室、中医门诊和中医病床。
5.促进社会办中医医疗机构持续规范发展。鼓励社会力量举办中医医疗机构,社会力量举办的中医医疗机构在准入、执业、基本医疗保险、科研教学、医务人员职称评定等方面享有与政府举办的中医医疗机构同等权利。加强行业监管,促进社会办中医医疗机构规范发展。
6.加快中医城市医联体和县域医共体建设。支持中医医院牵头组建医疗联合体。支持三级中医医院牵头组建中医专科联盟,推动糖尿病、高血压等慢性病中医药健康管理联盟建设,提高重点人群中医药健康管理覆盖率。每个省辖市至少建成1个由中医医院牵头组建的网格化城市医联体。支持县级中医医院牵头组建县域医共体,基础薄弱的可由三级中医医院实行“技术+管理”下沉支持。
7.加强中医药信息化建设。建设省级中医药数据中心,推广应用、优化升级中医馆健康信息平台。推进智慧医疗、智慧服务、智慧管理三位一体的智慧中医医院建设。建设中医互联网医院,发展远程医疗和互联网医疗。创新“互联网+”中医药便民惠民服务模式,鼓励医院为患者在线提供中医药健康服务。积极应用人工智能、大数据、互联网、5G、区块链、物联网等新兴信息技术,推进中医药学术传承及科技创新。

(二)提供全生命周期中医药服务。
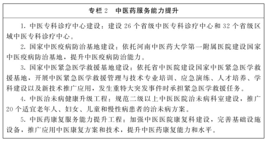
1.打造“豫医服务”中医药专科专病品牌。围绕骨伤、肿瘤、儿科、肛肠等专科和肺病、心血管病、艾滋病、糖尿病等专病,优化诊疗方案,推广成熟技术,研发有效药物,提高临床疗效。加快建设26个省级中医专科诊疗中心和32个省级区域中医专科诊疗中心。推动中医(儿科、骨伤)等专科发展成为全国一流学科,促进区域内优质医疗资源整合汇聚,形成中医优势专科集群。
2.巩固中医药在疾病治疗中的特色优势。以临床问题为导向,开展多发疾病和重大疑难疾病多学科联合攻关和临床协作,逐步提高重大疑难疾病诊疗能力。加强中药药事管理,落实处方专项点评制度,促进合理使用中药。加强护理人员中医药知识与技能培训,提高中医特色护理能力。
3.鼓励提供中医治未病服务。实施中医治未病健康升级工程,开展儿童青少年近视、脊柱侧弯、肥胖等中医适宜技术防治试点。建设省级中医治未病中心,规范二级以上中医医院治未病科室建设。制定推广一批妇幼中西医结合治未病干预方案,推动中医药治未病与妇幼保健服务深度融合,在各级妇幼保健机构推广中医治未病理念和方法。推广20个适宜老年人、妇女、儿童和慢性病患者的治未病方案。鼓励家庭医生签约服务团队提供治未病服务。
4.强化中医药特色康复能力。实施中医药康复服务能力提升工程,依托现有资源布局一批中医康复中心,推广中医康复方案,研发康复器材。三级中医医院全部设置康复科,70%以上的二级中医医院设置康复科,培养500名中医康复医师。建设一批示范中医康复科,促进中医药、传统体育与现代康复技术融合。针对心脑血管病、糖尿病等慢性病患者,制定推广一批中医康复方案。探索有利于发挥中医药优势的康复服务模式,加强中医康复服务管理。
5.提高中西医结合水平。建立综合医院、专科医院和妇幼保健机构中西医会诊制度,将中医纳入多学科会诊体系,打造一批中西医协同旗舰医院、旗舰科室。打通中医医院、中西医结合医院、综合医院、专科医院和妇幼保健机构业务协作渠道,对重大疑难疾病、传染病、慢性病等开展中西医联合攻关,逐步建立中西医结合临床疗效评价标准体系,遴选形成优势病种目录,形成一批重大疑难疾病中西医结合诊疗方案或专家共识。全面提升中西医结合医疗服务能力。
6.增强中医药公共卫生应急能力。依托河南中医药大学第一附属医院建设国家中医疫病防治基地,依托省中医院建设国家中医紧急医学救援基地,建设国家中医疫病防治队和紧急医学救援队。三级公立中医医院和具备条件的二级公立中医医院设置感染性疾病科,提升中医药防治重大传染病能力。健全重大疫情等突发公共事件中医药防控和应急救援机制。

(三)打造高素质中医药人才队伍。
1.提升中医药院校教育水平。突出中医药办学特色,扩大中医学、中药学研究生培养规模,提高中医药院校中医类专业经典课程比重,开展中医药经典能力等级考试,优化调整学科专业结构。支持复建张仲景国医大学,支持河南中医药大学建设一流本科专业,支持符合条件的高校设置中医药及相关专业。鼓励西医学习中医,将中医课程列入临床医学类专业必修课。加强医教协同,推进中医药毕业后教育与专业学位衔接,完善以中医思维和临床诊疗能力培养为主线的中医药毕业后教育培训模式,将中医药知识作为临床类别全科医师转岗培训考核内容。
2.夯实基层人才队伍。建设流派传承工作室,培养代表性传承人,鼓励名老中医药专家在基层设立专家传承工作室。建立健全管理制度,规范师承过程管理,扩大师带徒范围和数量。充实基层中医药人才队伍,增加全科医生中医医师特设岗位和“县管乡用”中医医师比例。按实际需求开展中医全科医生转岗培训,加强师资培训和基层培养基地建设。依托省级中医医疗机构,建立妇幼保健专科“西学中”骨干医师培训基地,规范基层妇幼保健机构妇产科、儿科专业中医药适宜技术人才培训。
3.优化人才培养模式。深入实施“仲景工程”,建立“领军、拔尖、青苗”有机衔接的中医药高层次人才梯队。支持中医药院校与其他高校开展联合培养,造就一批具有深厚中医药理论基础和学术经验、坚持中医药原创思维并掌握现代科学研究方法的复合型人才。深入开展“西学中”培训,允许临床类别医师通过考核后提供中医药服务、参加中西医结合职称评聘,培养一批中西医结合优秀高端人才。
4.健全人才评价激励机制。完善中医住院医师规范化培训制度,创新基层中医药人才培养、选拔、流动和职称晋升机制,提高基层中医医师职称晋升业务能力和实绩考核权重。以中医经典理论、辨证思维、临床能力、学术水平和工作实绩为重点,完善中医药人才职称评价标准。构建符合中医规律的绩效评价标准体系,深化公立医院薪酬制度改革。建立高年资中医医师带徒制度,与职称评聘、薪酬分配、评比表彰等挂钩。“十四五”期间,按照国家和我省有关规定评选表彰50名省级名中医,发挥名老中医药专家在中医药传承创新中的示范引领作用。

(四)发展高效能中医药健康产业。
1.提升“豫产”药材质量。以卢氏县、嵩县、淅川县、新县等42个县(市、区)为重点,发展优质“豫产”药材,到2025年,全省中药材种植面积达到600万亩以上。加快大宗中药材及濒危名贵中药材发展,在符合国家耕地用途管制规定的前提下,建设一批种植规模在千亩以上的大宗、道地药材示范基地,形成一批重要中药材产业集聚区。在中药材重点种植区域加快建设一批规模化、集约化、规范化种子种苗繁育基地,提升种子种苗繁育能力,夯实中药材产业发展基础。加强对珍稀濒危道地中药材品种的保护、筛选、提纯复壮、繁育推广。推动融合发展,支持中药材龙头企业采取“公司+基地+农户”“公司+合作社+农户”等模式,建立企业与农户的紧密联结机制。发展中药材衍生产业,支持药食同源中药材产业化发展,支持以中药材为原料的中兽药、中药饲料添加剂、植物源农药及美容护肤产品的研发、生产与市场开拓。
2.做大做强“豫药”产业。挖掘和传承道地中药饮片炮制工艺,鼓励中药饮片生产企业运用现代科学技术开展研究,应用先进设备和工艺,提升精深加工水平,培育具有自主知识产权的“豫药”品牌。制定省内名家名方、民间验方目录,开展经典名方、中药配方颗粒、中药新药研发。引进药物研发人才,加强中药加工企业科研创新能力建设,提高智能制造水平。加强道地药材产地加工和产地仓储能力建设,研究制定规范中药材产地趁鲜切制加工指导意见,提升中药材仓储能力,建设标准化、规模化中药材仓储物流基地。加快中药材电子商务发展,利用互联网电子交易平台,促进我省优质中药材“走出去”,提升品牌影响力。着力培养一批“链主”企业,加强“豫药”全产业链建设,推进“豫药”产业全面提升。
3.强化中医药安全保障能力。加强中药材交易市场监管,坚决查处违法违规行为,坚决取缔违法加工、违法经营活动。健全中药材第三方质量检测体系,优化新增第三方检测机构审批流程。落实企业质量安全主体责任,加强医疗机构中药质量管理,建立多部门协同的中药质量安全监管机制,探索建立中药材、中药饮片、中药配方颗粒、中成药生产流通使用全过程追溯体系。
4.壮大中医药健康产业新业态。推广中医药养生保健方法及太极拳、八段锦等传统中医功法,推动形成“医体结合”的健康服务模式。强化中医药与养老服务衔接,支持二级以上中医医院与养老机构合作共建医疗养老联合体,鼓励有条件的养老机构设置以老年病、慢性病防治为主的中医诊室。支持中医医院与养老机构深层次合作,在养老机构开展中医药健康养老服务。鼓励有条件的中医医院开展社区和居家中医药健康养老服务,提升社区中医药医养结合服务能力。支持各地结合实际,开发更多体验性强、参与度广的中医药健康旅游路线和旅游产品,支持将中药材种植与城市园林绿化、国土绿化、美丽乡村建设相结合,发展中药特色生态绿化等“中药+”新业态。

(五)建设高水平科技创新体系。
1.推进中医药科研和创新平台建设。支持河南中医药大学第一附属医院创建国家中医药传承创新中心,继续推进2个国家中医临床研究基地和骨伤、呼吸疾病、心血管疾病等3个省临床医学研究中心建设。建设省中医药循证医学中心,强化循证医学研究,总结中医药优势病种治疗经验,注重用现代科学解读中医药学原理,不断提高临床疗效。积极发挥河南中医药大学呼吸疾病中医药防治协同创新中心作用,支持河南中医药大学第一附属医院建设生物安全三级实验室,建好省中医药重点实验室,支持有条件的单位创建省部级以上创新平台。
2.建立中医药科技评价和管理体系。建立多部门协同联动的中医药科研规划管理机制。加大政策和资金支持力度,探索建立适合中医药学术特点、研究规律的中医药科技评价标准体系。聚焦中医药发展科技需求,组织实施中医药领域省重大科技专项,加强关键技术研发,助力中医药发展。加强在研项目管理,建立省中医药科研质量控制服务平台,提高中医药科研管理信息化水平。
3.挖掘传承中医药精髓。开展中医药古籍、文献普查登记,推进数字化保护工作。挖掘整理传统中药制剂技术,开展民间中医特色疗法收集、整理、评价及推广工作,建立合作开发和利益分享机制。鼓励传统医药类非遗代表性传承人开展传习授徒活动,在公立中医医院设置中医(专长)医师岗位,促进民间特色技术疗法传承发展。运用现代科学技术和传统中医药研究方法,支持开展基础和临床研究,加快经典名方和大品种二次研发,支持中药创新药、新型中药饮片、中药配方颗粒、非药物疗法和先进中医诊疗、中药设备研发。

(六)推进中医药文化繁荣发展。
1.加强中医药文化研究。大力挖掘中医药文化资源,建立健全以张仲景文化为核心,涵盖洛阳正骨文化、怀药文化、大宋中医药文化等富有历史底蕴和地域特征的河南中医药文化体系。系统梳理中医药文化的历史渊源、发展脉络、基本走向,深入研究中医药文化精神内核和价值理念,支持中医药文化学术著作出版,加大对传统医药类非物质文化遗产代表性项目的保护传承力度。
2.促进中医药文化传播。实施中医药文化传播行动,鼓励建设中医药博物馆、展览馆、文化馆、主题公园等,建设20家左右省级中医药文化宣传教育基地,支持建设张仲景博物院。依托社区卫生服务中心、基层中医馆、社区居委会、乡村群众活动场所等建设中医药健康文化知识角等展览展示区,帮助城乡居民体验、感受中医药文化,推广中医药文化核心价值、基本理念和健康养生知识。打造中医药文化新媒体传播平台,为群众提供中医药文化科普服务和产品。推动中医药文化贯穿国民教育始终,进一步丰富中医药文化教育内涵。
3.深化中医药交流合作。充分发挥我省中医药资源和学术文化优势,在中医医疗、教育、科研、制药、服务业等方面加强国内外深度合作与交流。积极参与“一带一路”建设,支持中医药机构、高校和中药企业“走出去”开展项目建设,提供中医药服务。积极创建国家特色服务出口基地(中医药),探索将中医药特色品牌与服务贸易、旅游相结合,吸引境外居民来豫体验中医药服务、购买中医药产品,把中医药打造成我省对外开放和人文交流的名片。

(七)提升中医药治理管理水平。
1.健全中医药管理体制。构建与中医药强省地位和行业管理特点相适应的管理体系,建立中医中药统筹管理机制和政策咨询机制,组织协调全省中医药工作。各地要明确承担中医药管理职能的机构,做到架构清晰完整,并根据中医药发展需要,合理配置人员力量。
2.加强中医药法治建设。贯彻实施《河南省中医药条例》。加强对中医医疗服务和中药生产经营的监管,加大对违法行为的处罚力度。组建中医药监督执法专家智库,对中医药监督人员开展中医药基础知识、法律法规、突发事件及典型案例培训,提升中医药监督执法人员能力和水平。
3.完善符合中医药特点的评价体系和管理制度。健全以中医特色和基础管理为核心的中医医院管理评价和绩效考核制度。建立完善中医医疗质量管理与控制体系,加强省级中医病案质量控制中心和中药药事管理质控中心建设。探索建立医疗机构中药制剂疗效评价体系,注重真实世界数据收集,促进医疗机构中药制剂向中药新药转化。建立体现中医医院特点的现代医院管理制度,推动公立中医医院发展方式从规模扩张转向提质增效,运行模式从粗放管理转向精细化管理,资源配置从注重物质要素转向更加注重人才技术要素。推进国家中医药综合改革试验区建设,鼓励先行先试。
4.完善中医药价格和医保政策。建立目标导向的中医服务价格项目管理机制,优化现有中医价格项目,完善新增中医服务价格项目管理政策,丰富中医价格项目。建立健全灵敏有度的价格动态调整机制,及时开展调价评估,在医疗服务价格动态调整中重点考虑中医医疗服务项目。医疗机构炮制使用的中药饮片、配制的中药制剂实行自主定价。探索实行中医病种按病种分值付费模式,遴选中医病种,合理确定分值,实施动态调整。探索对部分慢性病病种等实行按人头付费、完善相关技术规范等方式,鼓励基层医疗卫生机构提供适宜的中医药服务。将符合条件的中医医疗机构列为医保、大病救治等定点医疗机构范围。将适宜的中医医疗服务项目和中药(含医疗机构制剂、中药饮片和中药配方颗粒)按规定纳入医保支付范围。

四、组织实施
(一)加强组织领导。加强党和政府对中医药工作的领导,将其列入各地国民经济和社会发展规划。强化中医药工作领导小组统筹职能,完善中医药工作跨部门协作机制,及时研究和解决重要问题,形成发展中医药的强大合力。
(二)加强政策保障。建立持续稳定的中医药发展多元投入机制,在卫生健康投入中统筹安排中医药事业经费并加大支持力度。落实政府对公立中医医院的办医主体责任,落实基本建设、设备购置、重点学科发展、人才培养等政府投入政策。鼓励各地设立政府引导、社会参与、市场化运作的中医药发展基金。在国土空间规划、产业布局、土地供给等方面,对中医医疗、中药产业、中医养生养老和健康旅游等项目给予支持。
(三)强化监测评估。加强省、市、县级规划衔接,强化规划实施的制度保障。建立规划监测评价机制,对规划实施情况进行中期、末期评估,了解重点任务、重大项目、重大改革举措落实情况,及时发现并解决实施中的问题,确保规划目标任务如期完成。
(四)营造良好氛围。大力宣传中医药传承创新发展成效,提升全社会对中医药的认知度。及时总结推广经验做法,发挥示范引领作用。加强科学引导和舆论监督,积极营造全社会关心支持中医药发展的良好氛围。
摩熵医械2026-01-28
摩熵医械2026-01-13
摩熵医械2025-12-19
赛柏蓝2025-12-12
摩熵医械2025-11-28
摩熵医械2025-11-17
赛柏蓝2025-11-14
摩熵医械2025-11-12
赛柏蓝2025-11-12
CHC医疗传媒2025-10-30
2026-04-16
2026-04-15
2026-04-14
2026-04-14
2026-04-14
2026-04-14
2026-04-14
2026-04-13
2026-04-13
2026-04-13
2026-04-13
2026-04-13
2026-04-11
2026-04-09
2026-04-09
2026-01-28
2025-12-22
2025-09-15
2025-05-27
2024-12-30
2024-09-04
2023-10-18
2023-08-04
2022-09-14
2026-03-25
2026-02-09
2026-01-28
2026-01-07
2026-01-07
2025-12-31
2025-12-22
2025-09-30
2025-09-24
2025-09-15
2025-05-27
2025-05-12
2025-04-24
2025-03-12
2024-12-30