400-9696-311 转1
400-9696-311 转2
400-9696-311 转3
400-9696-311 转4
2021-08-23
沪卫职健〔2021〕21号
其他
上海市
现行有效
/
上海市卫生健康委员会、上海市爱国卫生运动委员会办公室
各区卫生健康委、爱国卫生运动委员会办公室,上海市疾病预防控制中心、上海化学工业区医疗急救站:
为贯彻落实《上海市人民政府关于深入推进爱国卫生运动的实施意见》(沪府发〔2021〕6号)有关要求,加快上海市健康园区建设工作,推进健康上海建设,我们制定了《上海市健康园区建设实施方案》(见附件),现印发给你们,请认真贯彻执行。
特此通知。
附件:上海市健康园区建设实施方案
上海市卫生健康委员会
上海市爱国卫生运动委员会办公室
2021年8月19日
附件:
上海市健康园区建设实施方案
为推进落实《上海市人民政府关于深入推进爱国卫生运动的实施意见》(沪府发〔2021〕6号)有关要求,加快上海市健康园区建设工作,全面提升职业人群健康水平,共同推进健康上海建设,特制定本方案。
一、建设背景
上海作为我国重要的工业城市,工业基础雄厚,行业门类齐全,各产业蓬勃发展,并在一定空间范围内进行科学整合,优化功能布局,逐步聚集形成各类产业园,不断提高工业化的集约强度,成为推进产业升级和技术进步的重要基地,对经济发展和社会稳定起着举足轻重的促进作用。
为推进落实《关于推进健康企业建设的通知》(全爱卫办发〔2019〕3号)要求,实现《“健康中国2030”规划纲要》《健康上海行动(2019-2030年)》任务目标,结合上海各产业园区企业聚集的特点,探索健康园区建设,将健康融入科创、生产、服务等各类园区建设与管理,从健康环境、健康服务、健康文化建设等方面,发挥园区主体作用,大力推动园区内企业开展健康企业创建工作,同时帮扶小微企业营造健康支持环境,提供健康管理与服务。
二、工作目标
建设相应管理机制,形成科学、有效、可持续的建设评估体系;发挥园区主体作用,调动各方积极性,整合资源、优化布局,提升园区健康生态,建立多维度的健康服务体系;培育一批示范健康园区,形成健康园区建设的上海模式。
三、具体实施
(一)建设对象
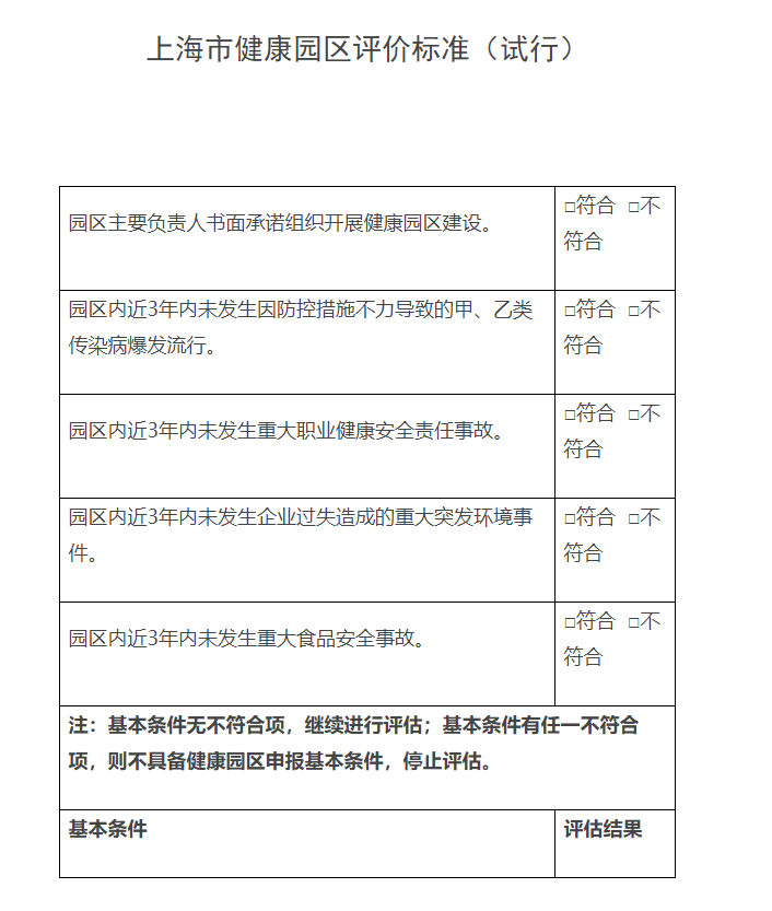
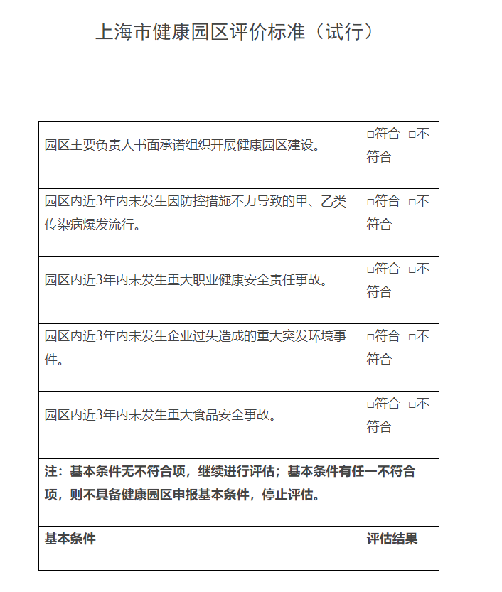
全市范围内的科创、生产、服务等各类园区,按照属地化管理、自愿参与的原则,采用申报制。凡三年内未发生各类公共卫生事件及安全责任事故的本市各类园区,均可申报。
(二)建设内容
以建设园区整洁健康的自然环境,多维的健康服务体系,丰富的健康文化为主要内容,健全健康园区管理制度,建立企业参与健康园区建设的有效机制。
(三)建设流程
1.前期调研阶段(2021年1月至2021年3月)
由市卫生健康委牵头上海市疾病预防控制中心组织开展园区调研,了解园区管理模式、园区内企业基本情况,初步掌握部分园区健康服务能力和人群健康水平,确定上海化学工业区、上海国际医学园区、松江综合保税区为首批健康园区试点建设园区。
2.试点建设阶段(2021年4月至2021年12月)
(1)工作部署与启动
试点园区成立健康园区建设工作领导小组,制定相应工作方案和计划,保障工作经费,落实工作措施,开展社会宣传,动员园区企业、职工积极参与,组织开展有效的建设活动,确保阶段性任务指标的完成。
各相关部门和企业要加强培训指导、启动对标对表自查自纠,及时掌握健康园区建设的工作进度,研讨解决存在问题,有效推进健康园区试点建设。
(2)宣传引导
要充分运用广播电视、微信微博、座谈讨论等线上线下相结合的形式广泛宣传开展健康园区建设的重要意义,引导园区企业及职工主动参与,塑造积极健康的园区健康文化。对于项目建设中涌现的健康企业、职业健康达人先进典型,加大宣传力度,营造健康园区建设的氛围。
(3)指导改进
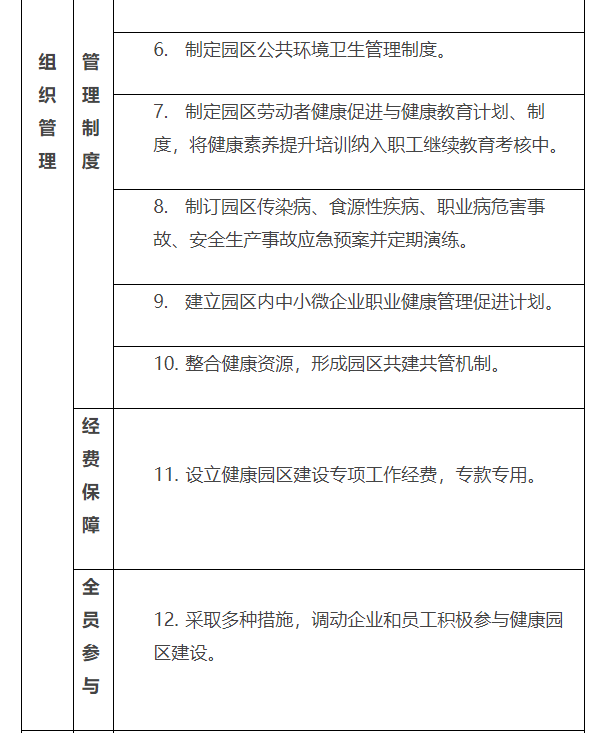
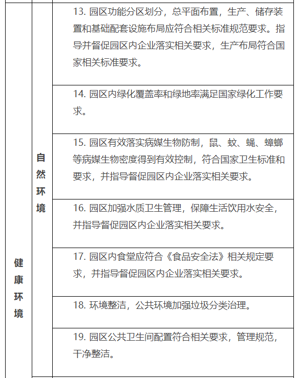
试点园区工作领导小组根据《上海市健康园区评价标准(试行)》(见附),组织园区相关部门及园区内企业自查自评,梳理问题清单,制订整改计划,按相关要求完成园区及企业的自改自建工作。市、区项目组分别组织专家对各园区及重点企业开展现场指导,不断提升园区整体健康环境建设,推进健康企业建设。
(4)验收评估
市卫生健康委将组织专家,按照《上海市健康园区评价标准(试行)》对试点园区进行验收评估。验收评估工作包括资料审核、现场评估、综合审定等程序。
( 5)巩固提升
根据验收评估结果,各园区及企业针对存在的问题和薄弱环节,积极做好整改工作。同时,项目组总结经验,逐步完善《上海市健康园区评价标准 (试行)》,持续推进健康园区建设。
3.示范建设阶段(2022年1月至2022年12月)
全面总结健康园区试点建设经验,完善健康园区建设指南,并在闵行区、浦东新区、金山区、奉贤区推进示范健康园区建设,树立健康园区建设典型,发挥示范引领作用,高质量推进全市健康园区建设。
4.全面建设阶段(2023年1月至2025年12月)
对典型示范经验进行经验推广和交流,积极推进全市范围内科创、生产、服务等各类园区的健康园区建设。对已建成的健康园区按照三年的周期进行复评估,推动园区和企业持续滚动建设完善。
四、组织保障及职责分工
(一)市级健康园区建设领导小组
健康园区建设要坚持政府主导、部门协作、园区及企业自主、动员社会、全民参与的工作机制,统筹各方力量,共同推进,共建共享。市卫生健康委、市爱国卫生运动委员会办公室牵头成立健康园区建设领导小组,领导小组办公室设在市卫生健康委职业健康处,主要负责全市健康园区建设工作的总体部署,各部门间统筹协调,明确有关部门职责分工。
市级健康园区建设领导小组具体成员如下:
组 长:衣承东
副组长:梅灿华、王彤
成 员:林永昕、黄智勇
(二)市级健康园区建设技术指导组
市卫生健康委组织成立由职业健康、健康促进、营养卫生、慢病防治等专家组成的健康园区建设技术指导组,全面负责本市健康园区建设技术支撑工作。技术指导组办公室设在市疾病预防控制中心,负责全市健康园区建设工作方案和健康园区评价标准的制定;负责全面组织指导健康园区建设工作;负责制定健康园区建设规范、教育培训、经验总结、宣传推广等工作;负责组织健康园区现场复查和专家评审等。
市级健康园区建设技术指导组具体成员如下:
组 长:孙晓冬
副组长:苏瑾
成 员:尹艳、杨凤、刘美霞、郭薇薇、瞿菁、丁文彬、窦婷婷、庄冉、蒲立力、李传奇
(三)区级健康园区建设领导小组
区卫生健康委、区爱国卫生运动委员会(以下简称“区爱卫会”)办公室牵头成立区级健康园区建设领导小组,领导小组办公室设在区卫生健康委负责职业健康工作相关职能科室,主要负责辖区内健康园区建设工作的组织实施与协调,明确有关部门职责分工。
(四)区级健康园区建设技术指导组
区卫生健康委组织成立由职业健康、健康促进、营养卫生、慢病防治等专家组成的区级健康园区建设技术指导组,主要负责辖区内健康园区建设技术支撑工作。技术指导组办公室设在区疾病预防控制中心,负责辖区健康园区建设工作组织、指导;健康园区建设现场指导和园区建设工作报告撰写等。
五、经费保障和动员宣传
市、区各有关部门及园区和园区内各企业应为健康园区建设工作提供必要的经费保障。加强对健康园区建设工作的政策宣传,对健康园区建设的好做法、好经验进行总结和报道,对典型示范经验进行经验推广和交流,把“健康园区”塑造成上海新名片。
六、工作要求
(一)各区卫生健康委、区爱卫会办公室要高度重视健康园区建设工作,切实加强领导和组织协调,建立多部门联系机制,制定具体实施方案,落实责任分工,加强沟通协调,强化督促指导,确保项目顺利有序开展。
(二)各区卫生健康委、区爱卫会办公室及园区要充分利用报刊、广播、电视、网络等各种媒体,广泛宣传健康园区、健康企业建设工作的重要意义和有关要求,为项目的顺利实施营造良好氛围。对建设项目工作中遇到的各种困难和问题,要及时予以协调解决。
七、联系人和联系方式
(一)市卫生健康委:林永昕,23114319
(二)市疾病预防控制中心:杨凤,62758710-15282
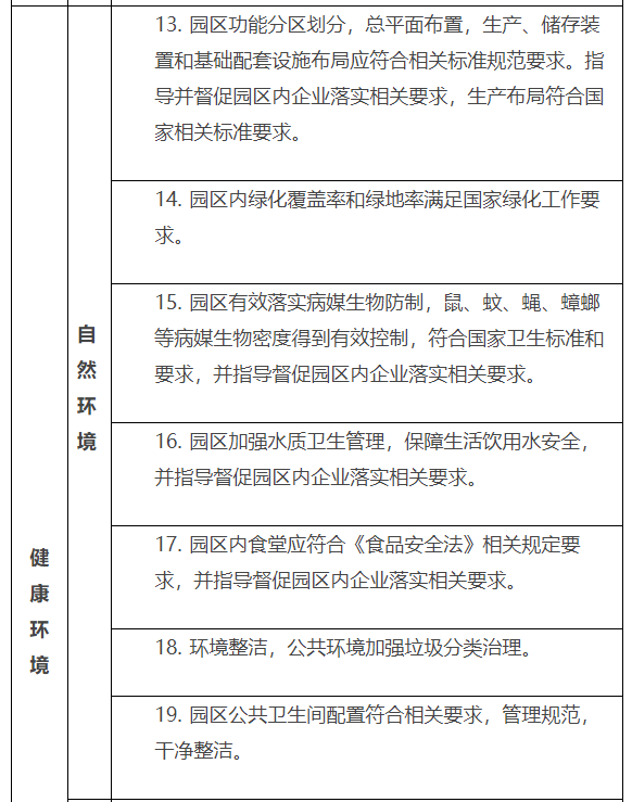
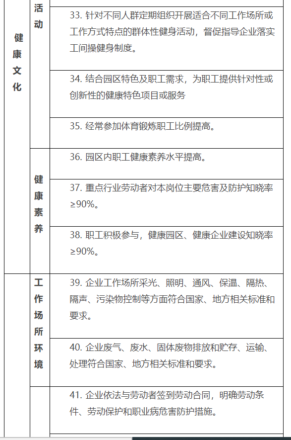
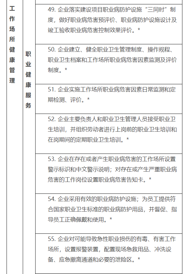
附:上海市健康园区评价标准(试行)










赛柏蓝2026-04-24
摩熵医械2026-01-28
摩熵医械2026-01-13
摩熵医械2025-12-19
赛柏蓝2025-12-12
摩熵医械2025-11-28
摩熵医械2025-11-17
赛柏蓝2025-11-14
摩熵医械2025-11-12
赛柏蓝2025-11-12
2026-04-24
2026-04-24
2026-04-22
2026-04-22
2026-04-21
2026-04-21
2026-04-21
2026-04-20
2026-04-16
2026-04-15
2026-04-15
2026-04-14
2026-04-14
2026-04-14
2026-04-14
2025-03-20
2021-08-23
2026-04-21
2026-04-14
2026-03-31
2026-03-23
2026-03-17
2026-03-17
2026-03-17
2026-03-17
2026-03-16
2026-03-16
2026-03-05
2026-03-02
2026-02-27
2026-02-12
2026-02-12