
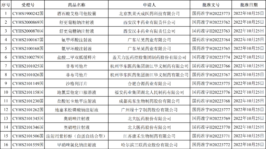
11月1日,NMPA公布2022年11月01日药品批准证明文件送达信息, 共16品规药品获批上市,均视同通过一致性评价,包括:
- 北京凯莱天成医药科技有限公司,酒石酸艾格司他胶囊
- 西安汉丰药业有限责任公司,2品规舒更葡糖钠注射液
- 盖天力医药控股集团制药股份有限公司,盐酸二甲双胍缓释片
- 成都苑东生物制药股份有限公司,盐酸尼卡地平注射液
- 等
其中,北京凯莱天成医药的酒石酸艾格司他胶囊获批上市(视同通过一致性评价),为国内首仿!此外,西安汉丰药业有限责任公司的舒更葡糖钠注射液成功获批(视同通过一致性评价),成为国内第6家该品种过评企业。


截图来源:NMPA官网
舒更葡糖钠注射液是由默沙东开发的全球首个特异性、结合性氨基甾类肌松药拮抗剂, 最早于2008年7月在欧洲上市,商品名为布瑞亭(Bridion),2017年,舒更葡糖钠获批进入国内。
据药融云数据显示显示,至此目前国内共有6家企业获得批文:今年4月,扬子江药业的舒更葡糖钠注射液成功获批上市(视同通过一致性评价),拿下国内首仿(《扬子江药业:舒更葡糖钠原料药首个转A!默沙东百亿肌肉松弛剂》)。获批第2家为湖南科伦制药,第3家为苑东生物,第4家为贵州益佰制药,第5家为浙江仙琚制药。此次的西安汉丰药业再视同通过一致性评价,成功拿下国内第6家。
舒更葡糖钠注射液一致性评价获批情况

截图来源:药融云一致性评价数据库
而根据CDE官网显示,齐鲁制药、人福药业、华润双鹤药业等十余家企业也同样递交了舒更葡糖钠仿制药的上市申请,可以预见到未来舒更葡糖钠的市场竞争将会更加激烈。


截图来源:CDE官网
参考来源:
[1] CDE官网
[2] NMPA官网
[3] 药融云数据库
想要解锁更多仿制药信息吗?查询药融云数据库(vip.pharnexcloud.com/?zmt-mhwz)掌握仿制药国内市场格局、上市情况、一致性评价、销售情况与各维度分析、企业申报情况、国家审批最新进展、集采情况、价格信息、市场规模与前景等,以及帮助企业抉择可否投入时提供数据参考!注册立享15天免费试用!

<END>







川公网安备51019002008863号
本网站未发布麻醉药品、精神药品、医疗用毒性药品、放射性药品、戒毒药品和医疗机构制剂的产品信息
收藏
登录后参与评论
暂无评论