
疫苗市场核心驱动力来自技术创新。近年来国内开始深化审评、审批制度改革,鼓励药品医疗器械创新,疫苗行业成为产业界和资本界的投资热点。
据弗若斯特沙利文分析,随着未来更多疫苗产品的研发和上市,预计 2025 年全球人用疫苗市场规模将达到约 831 亿美元,2030 年将达到约 1,310 亿美元。中国是全球第二大疫苗市场,2020年所占市场份额为31.7%。在创新型疫苗的可及性增加、政府政策利好、疫苗技术创新及疫苗接种意识增强的推动下,预计2031 年达到 3,835亿人民币,2020 年至 2031 年的复合年增长率为15.95%。后新冠时代,我国疫苗产业有望在技术迭代升级、成人市场拓展、全球市场开拓等方面进入全新的发展阶段,疫苗市场规模有望以较疾病流行前更快的增速持续增长。

2023H1疫苗研发人均薪酬6.17-13.6万元
1、根据5家上市疫苗公司发布的2023年中报,上半年研发人员平均薪酬在6.17-13.6万元。

康希诺(688185)研发人员平均薪酬最高,为13.6万元。

截止上半年,公司有研发人员443名。上半年公司研发费用支出3.38亿元,同比增长4.45%。公司的mRNA技术获国际知名药企认可合作,今年8月初,公司与阿斯利康签署了《产品供应合作框架协议》,公司将向阿斯利康提供合同开发和生产服务以支持其 mRNA 疫苗项目,生产和供应特定产品,并提供相关特定服务。
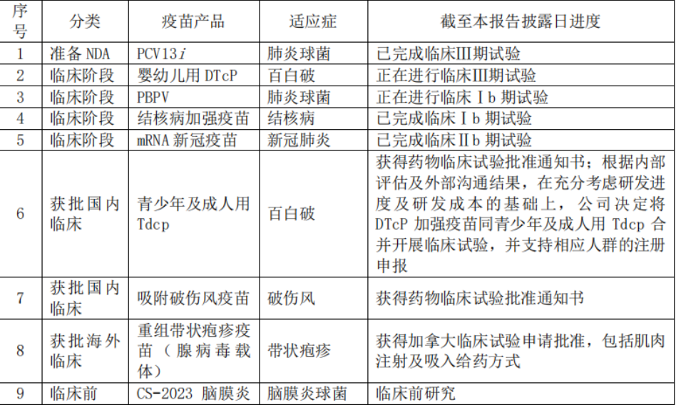
康希诺(688185)在研产品管线情况


数据来源:药融云全球药物研发数据库
2、5家公司中,有4家平均薪酬上涨。其中欧林生物(688319)上半年研发人员平均薪酬涨幅55%,截止上半年,公司拥有研发人员131人,同比有所增加,上半年公司研发费用为 4,156.93 万元,同比增加31.76%。上半年实现营业收入 2.33亿元,基本与去年同期持平;净利润0.29亿元,下降 8.04%。

中报显示,公司布局了“阶梯有序、重点突破、多产品储备”的产品管线,目前已实现 3 个产品上市销售, 1 个产品进入生产注册阶段,1 个产品进入Ⅲ期临床试验。此外,公司在临床前研究还布局了 A 群链球菌疫苗、口服重组幽门螺杆菌疫苗(大肠杆菌)、鲍曼不动杆菌重组亚单位疫苗、四价流 感病毒裂解疫苗(MDCK 细胞)等多种产品,涵盖细菌类疫苗和病毒类疫苗。
3、人用狂犬病疫苗龙头成大生物(688739)上半年实现营业收入 8.7亿元,同比下降 1.13%;扣非净利润3.1亿元,同比下降 7.43%上半年研发投入总额 20,607.65 万 元,较上年同期增加 5,482.49 万元,增长 36.25%,主要是由于冻干人用狂犬病疫苗(人二倍体细 胞)项目进入Ⅲ期临床,临床费用支出较大所致。 截止上半年公司拥有研发人员190名,平均薪酬6.17万元。

目前国内有10 家疫苗企业生产人用狂犬病疫苗,面对竞争,公司积极应对,仍以第一的市场份额保持着市场领先地位。公司多年经营形成的核心竞争优势为公司提供了有效的护城河保护。公司的乙脑灭活疫苗是国内生产的唯一在售的乙脑灭活疫苗,公司表示将打造成公司未来业绩的另一个增长点。
总结
随着创新疫苗的陆续上市、民众疾病预防意识的增强以及公共医疗卫生事业的发展,全球疫苗市场规模将呈现稳步增长的趋势。据药融云全球药物研发数据库显示,目前为止,已上市的疫苗129个,申请上市的有11个。
截图来源:药融云全球药物研发数据库
对于疫苗研发企业来说,也面临长期技术迭代,市场竞争加剧,产品结构相对单一,新产品开发与产业化,核心技术人员流失等各种风险。疫苗企业要把以人为本的经营理念落到实处,不能停留在嘴上,要合理设计核心技术人员的激励和约束机制。为核心技术人员构建事业发展平台,优化薪酬与绩效管理制度,提供包括股权激励在内的多项激励措施,从而激发创新热情,为公司发展做出贡献。
参考资料:
1.各公司中报
2.药融云数据库
<END>
要解锁更多企业药品研发信息吗?查询药融云数据库(vip.pharnexcloud.com/?zmt-mhwz)掌握药品各国上市情况、药品批文信息、销售情况与各维度分析、市场竞争格局、一致性评价情况、集采中标情况、药企申报审批信息、最新动态与前景等,以及帮助企业抉择可否投入时提供数据参考!注册立享15天免费试用!








川公网安备51019002008863号
本网站未发布麻醉药品、精神药品、医疗用毒性药品、放射性药品、戒毒药品和医疗机构制剂的产品信息
收藏
登录后参与评论
暂无评论