400-9696-311 转1
400-9696-311 转2
400-9696-311 转3
400-9696-311 转4
2023-10-25
川卫发〔2023〕10号
其他
四川省
现行有效
2023-10-25
四川省卫生健康委员会
四川省临床重点专科管理办法(试行)
第一章 总 则
第一条 为进一步推动我省临床专科能力建设,规范和加强 全省临床重点专科项目管理工作,特制定本办法。
第二条 本办法所称临床重点专科项目,是指由省卫生健康 委统筹规划,分级分层设置建设的临床重点专科,包括国家、省、 市和县级四个层级。
第三条 临床重点专科项目按照“统一部署、合理布局、分 步实施、分级负责”的原则,采取“自主申请、平等竞争、择优 支持、定期考评”的机制。
第四条 临床重点专科项目资金主要来源于财政专项补助资 金和项目单位自筹资金。各级卫生健康行政部门应积极争取本级 财政投入。
第五条 各级卫生健康行政部门应按照本办法并结合实际开 展临床重点专科项目管理工作。
第二章 组织管理
第六条 省卫生健康委负责全省临床重点专科项目的建设规 划,拟定建设目标;组织和开展国家临床重点专科项目的遴选推荐和省级临床重点专科项目的立项与实施;指导市(州)卫生健 康行政部门开展各层级临床重点专科项目申报和建设相关工作; 对国家委在川、委直属医院项目的建设进行指导和监管。
第七条 各市(州)卫生健康行政部门负责辖区内医院(委 直属医院除外)项目建设的指导、管理、验收和监督,按要求向 省卫生健康委择优推荐国家和省级临床重点专科项目,统筹做好 辖区内市、县级临床重点专科项目的建设实施,定期向省卫生健 康委报告各级建设项目实施进展情况。
第八条 承担临床重点专科建设项目医院主要负责人要亲自 研究本机构临床重点专科建设工作,成立由主要负责人担任组长, 相关部门负责人任成员的项目领导小组,统筹推进临床重点专科 建设工作。制定完善相关管理制度和工作机制,指导项目科室制 定实施方案和落实项目建设目标,组织开展项目建设的评估与分 析,定期向所属卫生健康行政部门报告项目建设情况和专项资金 执行情况。国家委在川、委直属医院直接向省卫生健康委报告。 第九条 设立临床重点专科项目管理办公室(以下简称项目 管理办公室),办公室设在省卫生健康发展研究中心,具体承担 临床重点专科项目日常管理工作。负责项目申报和遴选的组织管 理,制定项目遴选、评估、验收等管理办法及考核标准,组织专 家对项目开展评审、评估和考核,对项目建设规划、评估考核与 实施管理提供咨询意见和建议。
第三章 申报与实施
第十条 国家临床重点专科项目申报遴选由省卫生健康委按 照当年度国家卫生健康委国家临床重点专科项目申报和遴选要 求统一组织开展。省级临床重点专科项目申报遴选由省卫生健康 委根据临床专科能力建设规划和建设计划统筹安排。市、县级临 床重点专科项目由市(州)卫生健康行政部门根据临床专科能力 建设规划和建设计划,组织辖区内符合条件的医院开展建设,并 定期报省卫生健康委备案。
第十一条 项目周期。国家临床重点专科项目建设周期根据 国家卫生健康委要求执行。省级临床重点专科项目建设周期一般为1—3年。市、县级临床重点专科项目建设周期由市(州)卫 生健康行政部门根据本地实际参照确定。
第十二条 预算管理。项目资金使用按照“谁使用、谁负责” 的原则,实行专账管理、专项核算。各级卫生健康行政部门应积 极会同财政部门,在收到上级转移支付资金后30日下达到下级 财政或项目单位。项目单位应按照立项当年项目实施方案要求, 做好项目资金预算和执行管理,优先安排财政专项补助资金,并在规定时间内使用完毕。项目资金的预定用途、设备购置预算总 额一般不予调整,确需调整的应报省卫生健康委审批,并按同级 财政预算调剂管理规定执行。拟购置设备的明细发生变化产生的 调剂,由项目单位按同级财政预算调剂管理规定报批。项目单位 应完善相关管理制度,按规定履行内部审批程序。
市、县级临床重点专科项目资金管理由市(州)卫生健康行 政部门根据地方财政有关规定参照执行。
第十三条 进度管理。项目单位要根据项目建设目标,加强 客观量化评估,及时监测相关指标的变化,掌握项目建设进展情 况,加强绩效考核评估。各市(州)卫生健康行政部门负责对辖 区内项目单位(委直属医院除外)的阶段性报告和年度报告进行 审核,对审核合格的项目统一报送省卫生健康委,对审核不合格 的项目(包括但不限于项目资金匹配、执行进度、结果产出与预 期目标不符合等情况)责令限期整改。国家委在川和委直属医院 直接报送省卫生健康委。
第十四条 成果管理。国家临床重点专科项目形成的研究成 果按照国家相关规定管理。省级临床重点专科项目形成的研究成 果,包括论文、论著、规范指南、专利等,均可作为评估及验收 的确认依据。对涉及国家秘密的项目及取得的成果,按有关规定 进行密级评定、确认和保密管理。市、县级临床重点专科项目形 成的研究成果由市(州)卫生健康行政部门统筹管理。
第四章 验收与考核
第十五条 国家临床重点专科项目验收考核,按照项目单位 自评、项目主管部门初评、省卫生健康委根据国家卫生健康委相 关要求组织评估、国家卫生健康委对省卫生健康委评估合格项目 进行复核认定的流程进行。
省级临床重点专科项目验收考核,按照项目单位自评、项目 主管部门初评、省卫生健康委复核认定的流程进行。项目建设期 末,项目单位应当开展终期自评,并向项目主管单位提交自评报 告和书面验收申请,经项目主管单位初评合格后,报省卫生健康 委复评审核。经复评审核合格的项目挂牌“四川省临床重点专科”。 评估不合格的项目责令限期整改,整改时间原则上不超过3个月, 限期整改后仍然评估不合格的,按照项目终止进行处理。
市、县级临床重点专科项目管理由市(州)卫生健康行政部 门参照确定。
第十六条 结果应用。国家和省级临床重点专科项目财政专 项补助资金执行结果、年度考核结果、中期评估结果,以及项目 建设成效将与财政专项补助资金安排、国家和省级临床重点专科 项目申报、省级医学中心和区域医疗中心申报、公立医院绩效考 核和重大项目安排等内容直接挂钩。市、县级临床重点专科项目 由市(州)卫生健康行政部门统筹管理。
对无正当理由导致项目终止、已挂牌项目适时评估不合格、 被国家或省卫生健康委财政补助资金绩效扣减或通报批评、经查 实项目存在资料弄虚作假以及违规违纪行为等情况,视其情节, 将采取但不限于以下措施:约谈项目主管单位和项目单位主要负 责人;取消相关市(州)和建设项目单位2年内国家和省级临床 重点专科建设项目申报资格;在公立医院绩效考核和重大项目安 排中扣减相应分值;取消省级医学中心和区域医疗中心设置资格; 省级临床重点专科项目收回省级财政专项补助资金并取消挂牌。
对财政专项补助资金未在规定时间内执行完毕的,结合实际情况 扣减项目单位所在市(州)下一年度国家和省级临床重点专科项 目分配数以及财政专项补助资金分配金额,国家委在川、委直属 医院直接扣减。 对地方财政资金支持充分、项目单位自筹资金匹配到位、建 设成效明显的项目单位,在国家和省级临床重点专科项目遴选、 省级医学中心和区域医疗中心申报、重大项目安排中予以优先考虑。
第十七条 动态管理。省卫生健康委对验收合格的国家和省 级临床重点专科实行动态管理机制,适时组织专家或委托项目管 理办公室开展评估工作。市、县级临床重点专科管理由市(州) 卫生健康行政部门参照确定。
第五章 监督检查
第十八条 省卫生健康委适时对项目单位进行督导检查,重 点检查项目建设进展情况和财政专项补助资金管理情况。各市 (州)卫生健康行政部门按要求对辖区内项目单位(委直属医院 除外)进行监督检查,对检查中发现的问题提出整改意见,督促 项目单位限期整改。 第十九条 项目单位对项目执行和资金使用承担主要责任。 在项目执行过程中,应当针对执行情况和实施效果定期开展自查, 并采取有效措施,确保实现项目建设目标。项目单位应当主动配 合接受卫生健康、财政以及审计等部门监督检查。 第二十条 对于经查实项目存在重大医疗事故、违规违纪行 为的项目单位,按照逐级问责的原则追究相关责任人和单位的责 任并进行通报批评。
第六章 附 则
第二十一条 本办法由省卫生健康委负责解释。
第二十二条 本办法自发布之日起施行。
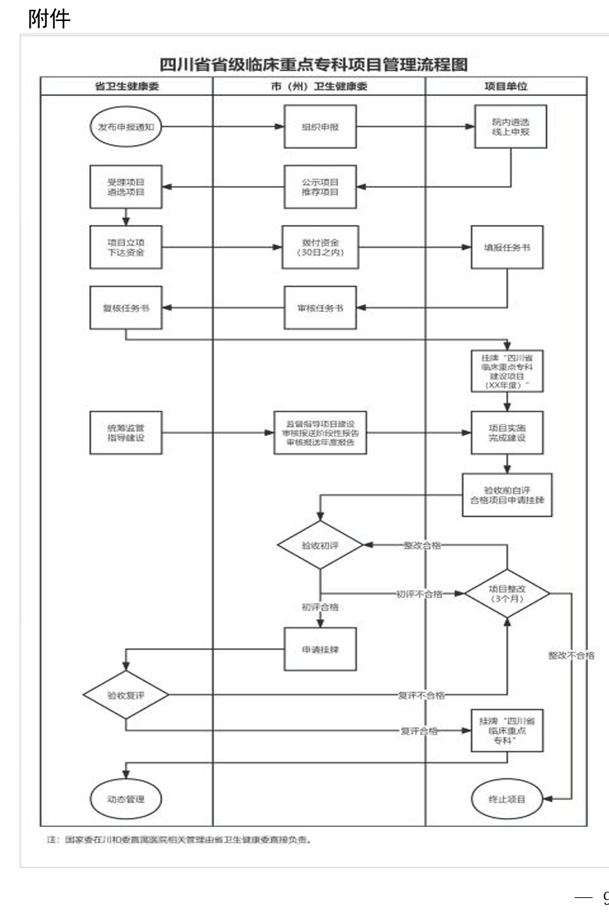
附件:四川省省级临床重点专科项目管理流程图

摩熵医械2026-01-28
摩熵医械2026-01-13
摩熵医械2025-12-19
赛柏蓝2025-12-12
摩熵医械2025-11-28
摩熵医械2025-11-17
赛柏蓝2025-11-14
摩熵医械2025-11-12
赛柏蓝2025-11-12
CHC医疗传媒2025-10-30
2026-03-09
2026-03-09
2026-03-06
2026-03-05
2026-03-05
2026-03-05
2026-03-05
2026-03-04
2026-03-04
2026-03-03
2026-03-02
2026-03-02
2026-03-02
2026-03-02
2026-03-02
2025-12-17
2025-12-16
2024-01-16
2023-10-25
2023-10-18
2023-08-18
2023-08-01
2023-06-30
2023-04-04
2022-11-24
2022-11-10
2025-12-17
2025-12-16
2025-01-21
2025-01-02
2024-05-11
2024-01-16
2023-12-20
2023-10-25
2023-10-18
2023-10-16
2023-08-23
2023-08-22
2023-08-18
2023-08-01
2023-06-30