400-9696-311 转1
400-9696-311 转2
400-9696-311 转3
400-9696-311 转4
2023-12-21
鲁药监规〔2023〕8号
其他
山东省
现行有效
2024-02-01
山东省药品监督管理局
山东省药品经营企业长期停业和恢复经营监督管理规定
第一条 为规范我省药品经营企业长期停业和恢复经营行为,加强日常监管,保证药品经营质量,维护药品经营秩序,根据《中华人民共和国药品管理法》《药品经营和使用质量监督管理办法》《药品经营质量管理规范》等有关要求,制定本规定。
第二条 本规定适用于对山东省行政区域内依法持有《药品经营许可证》的药品批发企业和零售连锁总部长期停业、恢复经营行为的监督管理。
第三条 长期停业是指企业在《药品经营许可证》有效期内连续暂停药品经营超过6个月的行为,主要有以下情形:
(一)经营不善而自主决定长期停业的;
(二)经营场所、仓库、人员等暂时无法满足法定要求而长期停业的;
(三)被行政或司法机关采取强制措施无法正常经营的;
(四)其他需要长期停业的情形。
第四条 山东省药品监督管理局(以下称省局)负责组织对全省药品批发企业和零售连锁总部长期停业、恢复经营行为的监督管理;省药品监督管理局区域检查分局(以下称检查分局)负责辖区内药品批发企业和零售连锁总部长期停业期间的监督检查和恢复经营的现场检查工作。
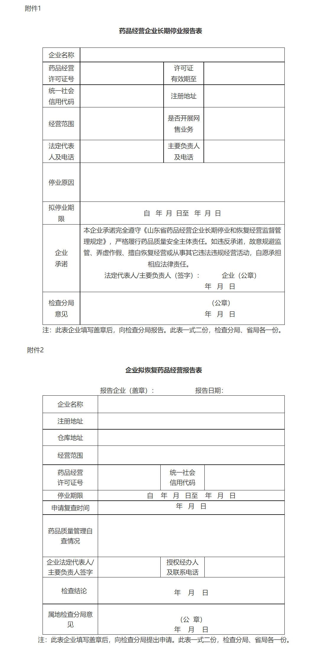
第五条 企业因故长期停业的,应于停业之日起5个工作日内向检查分局书面提交《药品经营企业长期停业报告表》(见附件1),说明停业原因、计划停业期限等,并承诺停业期间停止全部药品经营活动。相关检查分局自收到停业报告之日起5个工作日内,对企业停业报告签具意见后报省局进行公布。
如企业停业报告期限到期后,需要延长停业期限的,应于报告期限到期前5个工作日内按照上款规定报告长期停业延期。
第六条 企业在停业报告前,应将库存药品按照相关规定妥善处理。企业停止经营时间自报告之日起,停止经营期限不能超过《药品经营许可证》有效期。
第七条 企业恢复经营报告前,应按《药品经营质量管理规范》要求,做好内审验证及校准等相关工作,并向相关检查分局书面提交《企业拟恢复药品经营报告表》(见附件2)及药品质量管理自查报告。
检查分局收到企业恢复经营报告资料后,应当在10个工作日内按照《药品经营质量管理规范》开展现场全面检查,填写现场检查报告并及时上传省局药品日常监管系统。经检查符合要求的,由检查分局在《企业拟恢复药品经营报告表》上签具意见,并在检查结束后5个工作日内报省局进行公布。经检查不符合要求的,企业不得恢复经营,整改到位后需重新提报《企业拟恢复药品经营报告表》及整改报告,符合要求的,由检查分局签具意见报省局进行公布。
第八条 恢复经营涉及药品经营许可证载明事项变更的,应先按经营许可有关规定进行变更,变更事项需现场检查的,与恢复经营报告同时提交,联合检查。变更仓库地址的,可仅对变更后仓库进行检查。
第九条 各检查分局应当加强辖区内长期停业企业的监督检查,对发现的药品安全违法违规问题,按照药品有关法律法规处理。发现企业不符合《药品管理法》第五十二条规定条件,且在停业期间擅自经营或超过报告期限擅自恢复经营的,依法处罚。企业自主停业但未报告,或超过停业报告期限且未提出注销申请也未申请复业,相关检查分局应按照企业处于正常经营状态开展监督检查,发现违法违规行为的依法依规给予处罚。
第十条 各检查分局、各市市场监管局加强协同配合,各检查分局及时将辖区内长期停业、恢复经营企业名单通报相关市市场监管局,相关市市场监管局应加强对停业零售连锁总部所属门店的监督管理。
第十一条 对药品零售企业(含单体药品零售企业及零售连锁门店)长期停业、恢复经营行为的监督管理,各市市场监管局可参照本规定执行。
第十二条 本规定自2024年2月1日起施行。
附件:1.药品经营企业长期停业报告表
2.企业拟恢复药品经营报告表

摩熵医械2026-01-28
摩熵医械2026-01-13
摩熵医械2025-12-19
赛柏蓝2025-12-12
摩熵医械2025-11-28
摩熵医械2025-11-17
赛柏蓝2025-11-14
摩熵医械2025-11-12
赛柏蓝2025-11-12
CHC医疗传媒2025-10-30
2026-03-09
2026-03-09
2026-03-06
2026-03-05
2026-03-05
2026-03-05
2026-03-05
2026-03-04
2026-03-04
2026-03-03
2026-03-02
2026-03-02
2026-03-02
2026-03-02
2026-03-02
2025-09-22
2025-09-22
2024-02-22
2024-01-26
2024-01-11
2023-12-21
2023-11-24
2023-10-24
2023-10-24
2023-09-04
2023-04-25
2023-02-24
2025-12-25
2025-12-11
2025-09-22
2025-09-22
2025-08-20
2025-08-20
2025-08-20
2025-03-10
2024-12-12
2024-11-19
2024-05-31
2024-05-28
2024-05-10
2024-05-10
2024-04-30