400-9696-311 转1
400-9696-311 转2
400-9696-311 转3
400-9696-311 转4
2023-09-19
鲁工信电子〔2023〕181号
其他
山东省
现行有效
2023-09-19
山东省文化和旅游厅、山东省发展和改革委员会、山东省科学技术厅、山东省教育厅、山东省财政厅、山东省工业和信息化厅
东省加快元宇宙产业创新发展的指导意见
元宇宙是综合运用虚拟现实、数字孪生、区块链、物联网、5/6G、人工智能等多种信息技术创造和构建的新型虚实相融、映射交互的数字空间,作为新一代信息技术重要前沿领域,对我省塑造数字经济发展新增长点、培强产业竞争新优势具有重要意义。为加快推动元宇宙产业发展,更好助力制造强省、数字强省建设,提出本指导意见。
一、总体要求
(一)指导思想
以习近平新时代中国特色社会主义思想为指导,全面贯彻党的二十大精神,积极抢抓数字变革新机遇,以强化新一代信息技术产业链“链长制”为总抓手,以建设绿色低碳高质量发展先行区为引领,以做强虚拟现实产业为突破口,全方位推进元宇宙产业链条化、规模化、国际化发展,促进元宇宙与实体经济深度融合,努力为新时代社会主义现代化强省建设提供有力支撑。
(二)主要目标
依托我省基础雄厚、门类齐全的产业优势,坚持市场主导、创新驱动、应用牵引,统筹优化产业布局,支持各市协调联动,做强青岛元宇宙核心研发创新能力,做优济南数字工具和潍坊整机制造产业引擎,做大烟台、威海等市元宇宙产业应用规模,支持打造“一核引领、双擎驱动、多点支撑”的产业发展格局。到2025年,努力把我省建设为国内领先具有全球竞争力的元宇宙科技创新高地、产业集聚区和融合应用示范区。
——产业链条进一步完善。到2025年,“智能硬件+数字工具+内容产品”的产业链条更加完善,元宇宙产业链供应链韧性和安全性明显提升,产品供给能力、产业集聚效应位居全国前列,元宇宙相关产业规模年均增长15%左右、达到1500亿元左右。
——创新能力进一步增强。培强一批国家和省级元宇宙技术研究和创新平台,形成一批重要技术创新成果,突破一批关键核心技术。到2025年,重点企业累计申请国际、国内专利3000项以上。
——梯次结构进一步优化。元宇宙龙头企业核心竞争力持续增强,核心终端产品市场占有率保持全球领先,引进培育100家以上元宇宙生态链特色优势企业,促进形成产业链上中下游、大中小企业融通创新的产业发展格局。
——应用赋能进一步深入。强化元宇宙与行业应用融合发展,支持建设30个以上元宇宙公共应用体验中心,打造100个元宇宙特色应用场景,开发一批消费电子、数字内容、新型显示技术等产品和服务。
二、重点任务
(一)加快核心产业发展
1.塑强关键硬件。提升虚拟/增强现实等终端设备,智能家电、电子计算机、游戏机等主机设备,感知交互、可穿戴等核心配套设备研发制造水平,支持高性能云边端设备技术升级。提高折叠光路光学模组、光波导、自由曲面棱镜、反光透镜等关键光学器件产能规模。加大国产芯片、微显示器件和传感器等核心基础元器件技术研发及产业化,推动关键硬件向低成本、高性能方向演进。(省工业和信息化厅、省科技厅)

2.突破数字工具。面向智能终端和云边协同设备,支持开发具备用户和云端实时渲染、分布式内存计算等功能的基础软件。加快虚拟现实操作系统、影像合成等大型软件开发,加快突破三维图像引擎、数字人生成、可信数据空间构建等元宇宙应用软件。研究多样化异构计算资源整合,以及云边端协同计算机制与高效计算方法,实现多方资源的合理配置与高效使用。(省工业和信息化厅、省科技厅)

3.丰富内容产品。以游戏动漫、影视影音等内容产品为重点,支持运用低代码开发、模块化封装、开放开源等手段建立并运营创作者生态。建设元宇宙内容分发平台,打造并壮大一批数字内容创作者平台、创作者群体和云上内容生产企业。支持文化场馆、文娱场所、景区景点、街区园区开发数字化产品和服务。(省工业和信息化厅、省文化和旅游厅)
(二)强化市场主体培育
4.做大龙头企业。聚焦元宇宙智能终端、行业应用和数字工具等领域,壮大一批品牌影响力大、具备核心竞争力、对产业链上下游资源配置带动作用明显的引领型企业。创新招优引强和投资服务模式,吸引一批元宇宙头部企业来鲁发展。(省工业和信息化厅、省发展改革委、省商务厅)
5.做强中小企业。加大元宇宙产业链优质中小企业引培力度,支持元宇宙关键器件、内容生产、平台运营、系统集成等细分领域中小企业创业创新,培育一批元宇宙领域专精特新、瞪羚、独角兽、单项冠军、高新技术企业、科技型中小企业等优质企业。(省工业和信息化厅、省发展改革委、省商务厅、省科技厅)
6.做优产业园区。高水平建设济南齐鲁软件园、青岛虚拟现实产业园、青岛元宇宙产业创新园、潍坊元宇宙未来创新谷、潍坊元宇宙配套产业园等特色产业园区,强化专业服务、促进企业集聚。深化跨区域交流合作、协同配套,形成省内一体发展的产业园区联合矩阵。(省发展改革委、省工业和信息化厅)

(三)增强技术创新能力
7.强化“元技术”攻关。依托省内高校及各类科研机构,加强终端呈现和交互、元空间建模渲染、生成式AI等关键技术研究。研发可信数据空间技术,推进隐私保护、数据安全等信息安全技术发展。加快人体工程、机械工程、信息工程等相应技术研究,提升元宇宙整机设备佩戴舒适性及交互设备稳定性。(省科技厅、省教育厅、省工业和信息化厅)

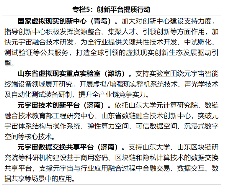
8.加快“元平台”建设。建强国家虚拟现实创新中心(青岛)、山东省虚拟现实重点实验室,依托骨干企业建设一批共性应用技术支撑、沉浸式内容集成开发和融合应用孵化培育平台,深化元宇宙领域关键技术研发、创新资源共享、重大成果转化。支持行业协会、企业、高校、科研机构等联合成立元宇宙行业组织、技术应用研究中心和公共服务平台。(省工业和信息化厅、省科技厅)

9.完善“元标准”体系。聚焦元宇宙发展所需,重点研讨基础共性、关键技术、核心产业等标准,逐步完善内容生产和分发、呈现和交互以及测试与质量评价、安全与监管、行业应用等全产业链标准。支持企业、科研机构主导或参与国内外标准规则制定,增强发展话语权。支持有关行业组织发挥桥梁纽带作用,推动各类标准的制定实施。(省市场监管局、省工业和信息化厅)

(四)拓宽融合应用场景
10.“工业制造元宇宙”。聚焦智能家电、高端装备、先进材料等生产制造领域,打造一批数字孪生工厂和未来工厂。加快工业互联网和元宇宙技术集成创新,构建直观虚拟数据空间,实现工业生产全过程可视化、智能化、精准化、实时化管控。搭建工业制造元宇宙平台,支持多方协同设计,提供虚实交融的测试空间,推进工业流程的优化和提质提效,促进传统制造业转型升级和绿色低碳发展。(省工业和信息化厅、省科技厅)
11.“数字文化元宇宙”。建设山东文化专网、山东文化大数据中心和文化数据库,形成文化旅游元宇宙大数据体系。围绕A级旅游景区、文化馆、图书馆、博物馆等文旅资源,开发一批AR伴游、VR云游、MR体验中心等沉浸式旅游服务产品。支持文化场馆加快推动全息影像、增强现实、数字影音、5G+8K等技术与图书阅读、文物展示等领域深度融合,打造沉浸式体验场景。不断创新元宇宙广告营销传播模式,提升山东品牌影响力与商品营销效能。(省委宣传部、省文化旅游厅、省市场监管局、省工业和信息化厅)
12.“教育培训元宇宙”。充分发挥元宇宙定制化、虚拟化的优势,推动教育培训内容与虚拟教学设施深度融合,针对不同学习目的、学习内容和学习对象,实时定制虚拟教室、虚拟实验室、虚拟实训中心等教学资源,搭建VR/AR教学资源“零代码”开发平台,推出教学备课、授课、伴读新模式。鼓励面向航空航天、交通运输、石油化工、基础建设等行业,开展MR职业技能培训和虚拟仿真实践。(省教育厅、省工业和信息化厅)
13.“医疗健康元宇宙”。加快元宇宙在医学教育培训等领域的应用创新,搭建元宇宙医疗培训平台,探索医护人员实训、模拟手术预演、全息医学影像等医疗培训场景。探索“元医疗”场景应用,支持运用增强现实、虚拟现实等技术在视觉诊疗、近视防治等领域开展临床研究,打造线上线下相结合的数字化、智能化、沉浸化的临床诊治、康复护理解决方案。(省卫生健康委、省工业和信息化厅)
14.“智能体育元宇宙”。综合运用虚拟现实、数字仿真技术,打造新型体育运动解决方案,优化运动器材、健身软件、体育设施与虚拟现实终端间的有效适配,丰富手球、曲棍球、壁球、垒球、网球等体育运动项目体验,构建体育教学、大众健身新业态。(省体育局、省教育厅、省工业和信息化厅)
15.“X元宇宙”。深入挖掘政务服务、智慧城市、商业运营、工贸会展、线上办公、游戏娱乐、智慧海洋、智慧农业等元宇宙应用场景,赋能产业发展。(有关省直单位)

(五)构建优良产业生态
16.组建产业联盟。支持龙头企业、社会组织、科研院所等牵头成立山东省元宇宙产业创新发展联盟,推动元宇宙产业链发展,布局建设创新生态。搭建“政产学研金服用”紧密合作的公共服务平台,聚合元宇宙产业资源和各方面力量,促进行业交流合作,推进元宇宙技术创新和产品应用,培育元宇宙产业新业态新模式。(省工业和信息化厅)
17.健全生态要素。充分发挥政府引导基金作用,激发社会投资活力,强化对元宇宙关键技术研发、企业培育和产业发展的支撑保障。深化公共数据开放共享,支持元宇宙企业参与数据和算力交易应用。吸引元宇宙相关国际组织、产业联盟等机构落户山东,推动企业建立海外服务与运营体系,加快国际市场开拓步伐。(省财政厅、省大数据局、省商务厅、省工业和信息化厅)
18.夯实基础设施。加快推进“双千兆”网络建设行动,培育确定性网络、6G、卫星互联网等未来网络生态。优化算力支撑,加强智算中心等建设,打造存算一体、云边协同的算力基础设施体系,提升算力网络可靠性和算力开放应用水平。(省工业和信息化厅、省通信管理局、省科技厅)
19.加快人才引育。用足用好国家和省级人才引育政策,积极引进海内外元宇宙高层次人才,支持元宇宙技术中心、孵化器等建设。结合国家学位点增设和本专科专业调整工作,支持有条件的高校增设元宇宙相关学科专业,培育一批基础创新人才。搭建人才培训基地,完善人才培养体系,培养一批元宇宙高水平技能人才。(省委组织部、省教育厅、省工业和信息化厅)
三、保障措施
(一)加强组织领导。依托新一代信息技术产业链“链长制”推进机制,聚焦元宇宙产业发展,加强省市协同、部门联动,及时研究重大事项、解决重大问题。成立元宇宙政产学研金服用联合体,建立企业联系制度机制,加强行业智力支持、战略研究和要素保障。(省工业和信息化厅牵头,有关省直单位配合)
(二)加大财政支持。综合采取政府引导基金、专项债券、股权投资等方式,支持建设一批技术创新性强、市场前景广阔的元宇宙项目。依托虚拟现实体验中心财政激励政策,带动元宇宙产业向应用端、市场端、消费端深度延伸。发挥首台套装备等政策作用,提升虚拟现实产品融合创新能力。组织实施好元宇宙领域科技示范工程,全面提升科技创新策源能力。(省财政厅、省工业和信息化厅、省科技厅、省发展改革委)
(三)健全治理体系。加强对元宇宙隐私、金融等领域安全风险分析,深化数字产品管理,加强知识产权保护和信用体系建设,促进数字内容规范发展。探索建立容错机制和包容审慎监管机制,营造宽松开放的监管环境。(省委宣传部、省市场监管局、省工业和信息化厅)
(四)强化宣传推广。加大对创新企业、产品、服务、平台、园区及优秀解决方案的宣传力度,培育元宇宙领域特色品牌。征集元宇宙领域重大应用场景需求,打造元宇宙应用先锋示范。鼓励开展元宇宙领域“节、展、会、赛”等交流活动,大力推介元宇宙创新成果,营造有利于产业发展的良好氛围。(省委宣传部、省工业和信息化厅、省商务厅)。
赛柏蓝2026-04-24
摩熵医械2026-01-28
摩熵医械2026-01-13
摩熵医械2025-12-19
赛柏蓝2025-12-12
摩熵医械2025-11-28
摩熵医械2025-11-17
赛柏蓝2025-11-14
摩熵医械2025-11-12
赛柏蓝2025-11-12
2026-04-24
2026-04-24
2026-04-22
2026-04-22
2026-04-21
2026-04-21
2026-04-21
2026-04-20
2026-04-16
2026-04-15
2026-04-15
2026-04-14
2026-04-14
2026-04-14
2026-04-14
2023-09-19
2026-03-24
2026-03-16
2025-12-25
2025-12-11
2025-09-22
2025-09-22
2025-08-20
2025-08-20
2025-08-20
2025-03-10
2024-12-12
2024-11-19
2024-05-31
2024-05-28
2024-05-10