400-9696-311 转1
400-9696-311 转2
400-9696-311 转3
400-9696-311 转4
2025-03-10
/
其他
山东省
征求意见稿或草案
/
山东省卫生健康委员会
为规范中医(专长)医师跨省来鲁执业有关事宜,依据《中医医术确有专长人员医师资格考核注册管理暂行办法》(国家卫生和计划生育委员会令第15号)、《山东省中医医术确有专长人员医师资格考核注册管理实施细则》(鲁卫发〔2021〕3号)有关要求,制定本规定。
第一条 本规定适用于在山东省以外的其他省、自治区、直辖市取得《中医(专长)医师资格证书》的中医(专长)医师,拟申请跨省来鲁执业者。
第二条 中医(专长)医师原则上在其考核所在省级行政区域内执业。确需跨省来鲁执业的,须经我省中医药主管部门审核备案后,方可向县级以上中医药主管部门申请注册。
第三条 申请我省中医药主管部门审核备案,须在其考核所在省取得《中医(专长)医师资格证书》,且无不良执业记录。
第四条 申请我省中医药主管部门审核备案,须提交以下材料:
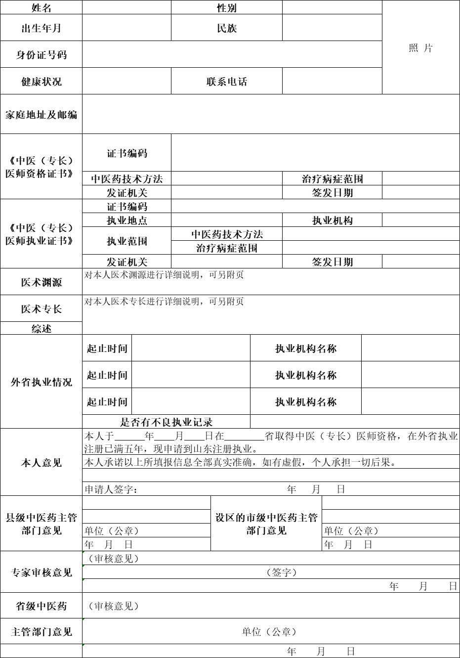
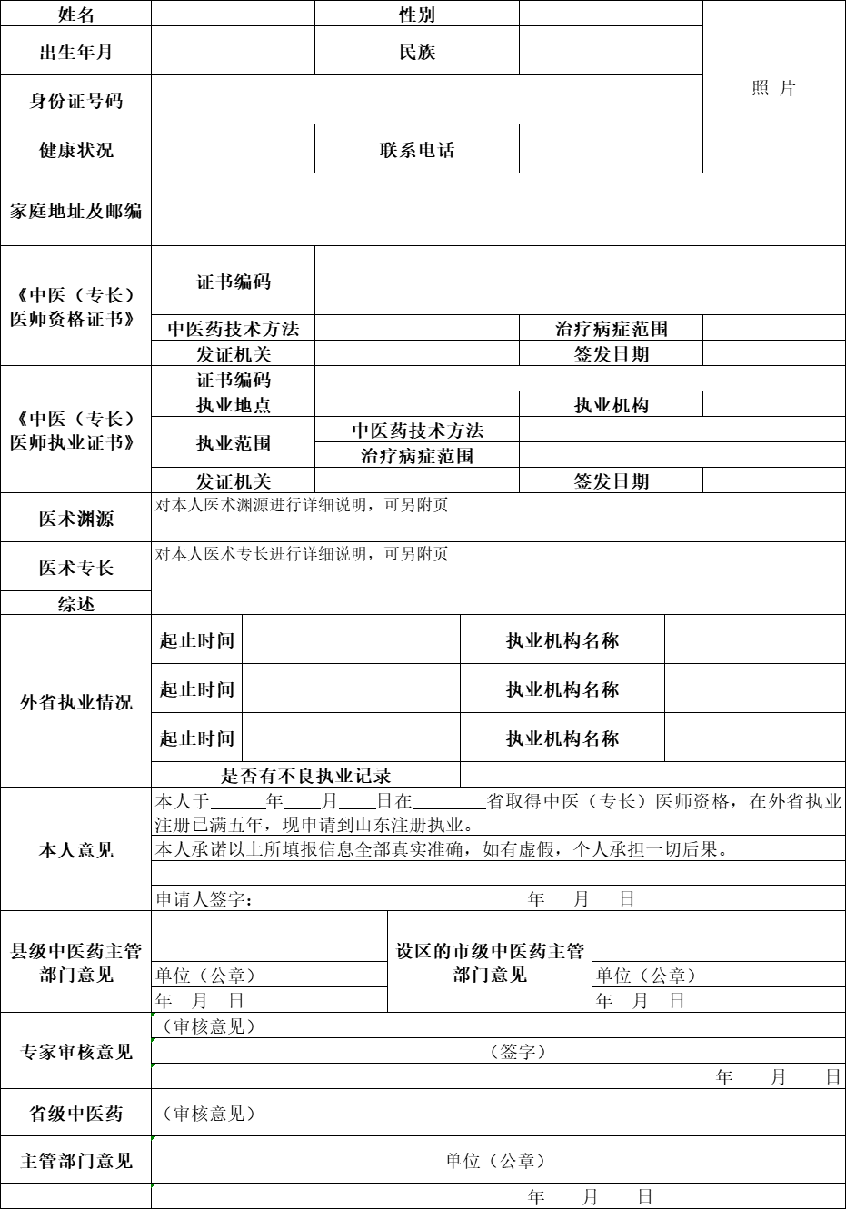
(一)《中医(专长)医师跨省执业申请表》(见附件);
(二)本人有效身份证明原件及复印件;
(三)外省颁发的《中医(专长)医师资格证书》《中医(专长)医师执业证书》原件及复印件;
(四)对应专长回顾性中医医术实践资料至少5例。
第五条 申请者向其拟执业机构所在地县级中医药主管部门提出申请。县级中医药主管部门负责对申请者提交材料的真实性和完整性初审并提出初审意见,将初审合格人员材料报设区的市级中医药主管部门。设区的市级中医药主管部门结合初审意见,对申请者提交的材料复审,将复审合格人员材料报省级中医药主管部门。省级中医药主管部门负责对申请人使用技术方法的安全性、有效性、独特性进行审核。
第六条 省级审核实行专家现场集中审核,通过中医医术专长综述和医术渊源资料评议、现场陈述问答、中医药技术方法操作等形式,对实践技能和效果进行科学量化评价,具体参照我省中医医术确有专长人员医师资格考核程序及标准。
第七条 省级中医药主管部门每年6月和10月定期组织审核。审核合格的,发放备案通知书,用于在我省申请注册使用。
第八条 各级中医药主管部门须按要求面向中医(专长)医师组织开展以依法执业、感染防控及病历书写等为主要内容的岗位培训,加强对中医(专长)医师的日常监管,重点对其执业范围、诊疗行为、医疗安全以及广告宣传等进行监督检查。
第九条 本规定自2025年 月 日起施行。
附件:中医(专长)医师跨省执业申请表

摩熵医械2026-01-28
摩熵医械2026-01-13
摩熵医械2025-12-19
赛柏蓝2025-12-12
摩熵医械2025-11-28
摩熵医械2025-11-17
赛柏蓝2025-11-14
摩熵医械2025-11-12
赛柏蓝2025-11-12
CHC医疗传媒2025-10-30
2026-04-01
2026-04-01
2026-03-31
2026-03-31
2026-03-30
2026-03-30
2026-03-27
2026-03-27
2026-03-27
2026-03-27
2026-03-27
2026-03-27
2026-03-26
2026-03-26
2026-03-26
2026-03-24
2026-03-16
2025-12-25
2025-12-11
2025-08-20
2025-08-20
2025-08-20
2025-08-11
2025-03-10
2024-12-12
2024-11-19
2024-05-31
2024-05-28
2024-05-10
2024-03-26
2026-03-24
2026-03-16
2025-12-25
2025-12-11
2025-09-22
2025-09-22
2025-08-20
2025-08-20
2025-08-20
2025-03-10
2024-12-12
2024-11-19
2024-05-31
2024-05-28
2024-05-10