
原料药或制剂的稳定性是指其保持物理、化学、生物学和微生物学特性的能力。稳定性研究是基于对原料药或制剂及其生产工艺的系统研究和理解,通过设计试验获得原料药或制剂的质量特性在各种环境因素(如温度、湿度、光线照射等)的影响下随时间变化的规律,并据此为药品的处方、工艺、包装、贮藏条件、运输、使用和有效期/复检期的确定提供支持性信息。药物稳定性研究是运用科学的分析方法、原理对药品进行全面质量评估的过程,在药品整个生命周期中扮演着重要的角色。
本文对药物稳定性研究中的不稳定的类型、稳定性的影响因素、稳定性实验的设计思路、提高稳定性的措施、以及稳定性考察中的问题进行了分析。
一 药物不稳定的类型
从稳定性考察试验中发现,药物不稳定的类型基本可以分为三类,即物理不稳定性、化学不稳定性、生物不稳定性。
1、物理不稳定性
物理不稳定性主要是由于时间、温湿度等条件引起的性状方面发生的变化,如片剂表面出现黑点、变软、变脆、乳剂的分层;颗粒剂的结块等。
2、化学不稳定性
化学不稳定性系指药物由于化学反应(如水解、氧化等)引起的不稳定,如在考察过程中,由于水分增加、光照、氧气、原辅料相容性、药物和包装容器相容性等引起的药物降解,杂质增加,含量降低等。此外,生产过程中可能由于上述原因导致的晶型变化也是一个重要因素。相关的检测指标如有关物质、异构体、溶液澄清度与颜色、聚合物、含量、晶型等。
3、生物不稳定性
生物不稳定性主要是由于微生物污染等因素引起的不稳定,能够使药品变质、腐败。药品申报中的相关的检测指标如片剂至少需要在稳定性考察的初始和结束时间点进行微生物限度的考察。
二 稳定性的影响因素
1、药物本身的化学结构
药物结构在稳定性中是最重要的,有些药物结构中含有容易发生降解的基团,如酯键、共轭双键、硫醚键等,有时会发生水解、光照、氧化等降解,产生杂质。改变固体药物的性质、提高其稳定性的方法有提高熔点、选择不吸湿的晶型(晶体或成盐)、改变外部形态等方法。
2、辅料因素
辅料的化学结构、杂质、物理状态、含水量、颗粒大小、表面积、颗粒形态、主药与辅料的比例等都能够对稳定性产生影响。原辅料相容性研究日益重要,因为其能够在研究开发早期为辅料种类、型号、粒度等的选择提供参考或为工艺的选择提供参考,如选择干法工艺还是湿法工艺。
有些辅料通过短期的原辅料相容性试验是没有问题的,但是在经过3-6个月的加速试验后,可能就会出现新的降解杂质;而有时相容性研究虽然是有问题的,但调整比例后就没有问题了,如卡托普利(captopril)和硬脂酸镁不相容,但制备片剂时高含量药物的片剂(100mg)和硬脂酸镁是稳定的,而低含量药物的片剂(2mg)就明显表现出不相容性。因此原辅料相容性试验结果不能够完全代表真实情况下的稳定性。
有文献报道,辅料因素起到表面催化剂的作用,如水汽层改变药物pH值;和药物发生直接化学反应;药物与辅料的比例;药物粉末的混合和挤压填充既有反应组分的物理接触,又有囊材的渗滤作用包括多孔和扭转弯曲作用。物理混合和制粒时会表现出不稳定性;颗粒的大小和致密性等。
重要的功能团和不相容的辅料间可能发生的反应的类型见表1。
表1. 重要的功能团和不相容的辅料间可能发生的反应类型

此外,辅料还有吸附作用,如依那普利(enalapril)的吸附作用实验,由于吸附作用使药物与微晶纤维素不相容,引起药物分解形成游离态的马来酸胺及阴离子,且自由胺不稳定;但此药与磷酸钙相容不发生吸附。在布洛芬的升华作用研究中,由于低共熔型的药物在有硬脂酸存在时升华,故在片剂外包一层膜可解决此问题。
3、包材因素
包材对药物稳定性的影响也是非常重要的,一个好的包材不但可以方便患者使用,提高顺应性,也可以延长药物的贮藏时间,降低杂质量。有时我们用药时见到的铝塑包装、瓶装、袋装、铝塑+复合膜袋、双铝包装、铝塑+复合膜袋+干燥剂包装等都是为了保证或增强药物的稳定性。
选择不当则不会防止药物的降解,起不到保护作用,甚至起到反作用,导致安全性问题,如采用塑料包材,根据2012年版CFDA《化学药品注射剂与塑料包装材料相容性研究技术指导原则(试行)》,应对塑料包装材料的安全性进行评价,其中提供的化学药品采用塑料包装材料相容性研究的决策树如下:

4、光照因素
光稳定性考察的目的是了解原料药和制剂在一定的光照下是否会发生不可接受的变化。对光敏感的药物结构一般含有酚羟基、双键等,光照可以引起药物颜色的变化、杂质的增加,研发中对生产环境光的控制,检验中有关物质、含量、溶出度的测定方法也有避光的要求。此外,在药物的使用中也需要避光,如二氢吡啶类药物因结构中含有二氢吡啶环,所以对光不稳定,需要避光保存;顺铂注射液光稳定性很差,在光照下,顺铂注射液会发生光水合反应和光氧化还原反应,色泽变化表现为黄色加深,直至金属铂析出,滴注时需避光。
因此根据指导原则规定,在研发中有些对光敏感的输液,也需要考察使用时的光稳定性,如考察光照强度和照射时间的影响,可分别在自然光、白炽灯光短时间或长时间给药(结合使用说明书)下,考察杂质和含量的变化,根据结果确定是否需要避光输液或使用避光输液器或避光罩,为临床使用提供依据。
系统的光稳定性考察包括如下内容:原料药(如有必要), 也包括未经包装的制剂、有内包装的制剂、上市包装的制剂。制剂的稳定性考察的时限以能评价该制剂在光照下是否发生可接受的变化(即未超过申请方制定的限度)为止, ICHQ1B《稳定性试验:新原料药和制剂的光稳定性试验指导原则》的流程如下,研发中具有一定的参考价值。

5、氧化因素
氧化反应是稳定性中的很复杂的一类降解,氧化过程比水解过程要复杂,往往不易明确的表达反应机理。药物氧化降解的结果包括颜色变深、形成沉淀,杂质增加等。很多药物都对氧敏感,氧化反应一般包括自由基的自氧化反应。氧化降解受光照、金属离子(铜离子、铁离子)、温湿度、溶液或者固体影响较大,比如有些药物API固体不敏感,而溶液状态就很敏感。酚类药物易被氧化,大多因为酚羟基变成醌式结构而呈黄棕色等。噻类药物如盐酸异丙嗪,在光、金属离子、氧等作用下,极易氧化变色。
6、温度因素
通常,温度增加,药物的降解速度增加,物理性状变化加快,有些药物需要控制在不同温度下,有的低温、有的室温、有的冷藏。
7、水分因素
药物的水解途径是一个常见降解途径,API中的水分或引湿性、辅料中的水分、制粒工艺中引入的水分、包材的防潮作用等都与药物的降解有关。对水分敏感的基团主要有酰胺键、酯键等,水解发生的难以与药物的结构、所处的pH微环境(酸、碱性)、外界贮藏温度有关,有的甚至于光、金属离子(铜离子、铁离子)、氧有关。
8、聚合因素
聚合可以由两个或两个以上的分子脱水聚合生产大分子,如药物本身产生的聚合如二聚体、三聚体;抗生物类药物的内源性杂质和外源性杂质。聚合也会使药物变色、杂质增加。
9、异构化因素
手性药物或者含有双键的药物,在稳定性过程中可能出现新的异构体,异构化类型可分为光学异构、几何异构。光学异构中有时产生外消旋化、差向异构化,如某些药物中异构体含量增加,需要在原料和制剂中进行异构体研究和控制,详见药典或指导原则。几何异构化中比较典型的是孟鲁司特,会产生顺反异构体,这两种异构体的活性是不同的。
10、工艺因素
在制剂生产的各个阶段,都有可能发生化学变化(杂质增加、晶型改变)。例如,在湿法制粒过程中可能发生晶型变化的过程有湿法制粒工序、干燥、压片等,如下图所示:

晶型因素是研发中需要考虑的一个重要问题。自然界中的固体物质可处于稳定态、亚稳定态、不稳定态三种状态,晶型物质亦如此。化合物晶型物质状态会随着环境条件变化(如:温度、湿度、光照、压力等)而从某种晶型物质状态转变为另外一种晶型物质状态,即发生转晶现象。原辅料相容性,制剂的制粒、干燥、成型工艺对晶型都可能产生影响。
11、其他因素
还有很多因素,如空气(二氧化碳)、pH、金属离子等因素能够加速药物的降解,如发生金属催化、脱酸反应、重排反应、聚合反应等,产生各种各样的杂质。而且有些因素可能是综合起作用的,如氧化+光照、氧化+水解等。
三 稳定性实验的设计思路
1、研发各阶段稳定性的要求
原料药从最初的合成到制成制剂,在整理研发过程中通常可分为5个阶段(见表2)。在每个阶段都有相关稳定性研究的重点,如含量、杂质等。最理想的情况是药物在各个安全性实验、临床试验评估、制剂研究和稳定性实验中都保持温度。所有过程的活动都必须全面监控并做到尽可能详尽观察记录,保持信息记录的有效性和逻辑性,使稳定性结论可以根据数据而得到。
表2. 药物研发各阶段的稳定性实验要求

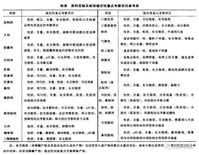
2、稳定性试验中的重点考察指标
中国药典2015年版四部通则9001《原料药物与制剂稳定性试验指导原则》中对原料药和制剂的重点考察项目列出了参考表,据此可以对原料药和制剂进行稳定性评价。

此外,在2015年版CFDA《化学药物(原料药和制剂)稳定性研究技术指导原则(修订)》中也对原料药和制剂的稳定性设计提供了参考,相比药典来讲更加细化。
原料药的考察项目通常包括:性状(外观、旋光度或比旋度等)、酸碱度、溶液的澄清度与颜色、杂质(工艺杂质、降解产物等)、对映异构体、晶型、粒度、干燥失重/水分、含量等。另外,还应根据品种的具体情况,有针对性地设置考察项目;如聚合物的黏度、分子量及分子量分布等;无菌原料药的细菌内毒素/热原、无菌、可见异物等。
制剂的考察项目通常包括:性状(外观)、杂质(降解产物等)、水分和含量等。另外,还应根据剂型的特点设置能够反映其质量特性的指标;如固体口服制剂的溶出度,缓控释制剂、肠溶制剂、透皮贴剂的释放度,吸入制剂的雾滴(粒)分布,脂质体的包封率及泄漏率等。
制剂与包装材料或容器相容性研究的迁移试验和吸附试验,通常是通过在加速和/或长期稳定性试验(注意药品应与包装材料充分接触)增加相应潜在目标浸出物、功能性辅料的含量等检测指标,获得药品中含有的浸出物及包装材料对药物成分的吸附数据;所以,高风险制剂(吸入制剂、注射剂、滴眼剂等)的稳定性试验应考虑与包装材料或容器的相容性试验一并设计。相容性研究的具体内容与试验方法,可参照《化学药品注射剂与塑料包装材料相容性研究技术指导原则(试行)》。
对于晶型的稳定性考察,中国药典2015年版四部通则9015《药品晶型研究及晶型质量控制指导原则》建议根据稳定性试验项下的试验方法和条件,考察晶型物质状态对高温、髙湿、光照条件的稳定性;可采用压力方法考察晶型物质状态对压力的稳定性,观察是否发生转晶现象。所采用的方法有XRD、DSC、IR法等。
3、稳定性试验的设计
CFDA化学药品新注册分类申报资料要求(试行)(80号令)中规定在申报时,加速和长期条件结果列表中应详细提供稳定性考察的相关资料,包括样品的全检报告复印件、加速与长期试验开始日期、留样时样品放置的具体地点及恒温柜编号、各时间点质量考察用样品的具体数量等(示例见表3)。这些规定设计和整理资料时应注意。
表3. 加速试验结果(以片剂为例)

具体稳定性考察中,一般在全检合格时间点后即可以开始放样、每个稳定性时间点的放样量一般为理论单倍检验量的2-3倍,微生物限度一般与单倍检验量相同。实际取样时间应该与放样时计算的理论时间点一致,如遇特殊情况可以适当提前或延迟几天,需在取样记录里备注上原因。
有的单位规定取样时间1个月加速不允许提前和推迟取样,两个月允许±1天,三个月允许±1周,六个月允许±2周,一年后允许±四周。但这种情况原则上是应该严格控制的,例如三个月以上的允许±3天,且在实验记录或申报资料中应进行说明提前或推迟取样的原因,但具体问题还需要结合各个公司的制度去分析。样品取出后理化项一般要求应在3天内检测完毕,温湿度敏感的检测时间应更短。
中国药典2015年版四部通则9001《原料药物与制剂稳定性试验指导原则》规定:加速试验要求3批样品,按市售包装进行考察,在温度40℃±2℃,相对湿度75%±5%条件放置6个月,所用设备应能控制温度±2℃、相对湿度±5%,并能对真实温度与湿度进行监测,在第1、2、3、6 个月末分别取样一次,按稳定性重点考察项目检测。长期试验也要求3批样品,按市售包装进行考察,在温度25℃±2℃,相对湿度60%±10%条件放置12个月,或在温度30℃±2℃,相对湿度65%±5%条件放置12个月,在第3、6、9、12、18、24、36月末分别取样一次,按稳定性重点考察项目检测。24个月以后每年一次,考察时间一般会比有效期时间长。仿制药注册申报中稳定性考察往往需要与参比制剂进行对比,例如加速6月,长期6、12、24、36月等时间点的对比,具体要求需结合品种特点和企业规定进行。
以片剂为例,加速和长期试验的各个时间点的检测项目举例如下:
表4. 加速试验各时间点的检测项目

表5. 长期试验各时间点的检测项目

对于不同气候区域、不同剂型、不同贮藏条件(如温度)、特殊包材的原料药和制剂的稳定性考察,可以参考中国药典2015年版四部通则9001《原料药物与制剂稳定性试验指导原则》、2015年版CFDA《化学药物(原料药和制剂)稳定性研究技术指导原则(修订)》中规定的条件进行设计。此外,文献中列出的设计思路也可以借鉴,如表6所示的完全研究设计。值得说明的是,虽然指导原则规定“当加速试验6个月中任何时间点的质量发生了显著变化,则应进行中间条件试验”,但在实际中通常是加速、中间条件、长期试验同时放样进行考察的。
表6. 常用稳定性试验完全研究设计

除了上述列举的每个点都进行考察的完全研究设计外,还有简化研究设计(包括括号法和矩阵法)。由于在国内申报时这种方法并不常用,因此仅将其基本设计思路列表如下。
表7. 括号法设计模式

表8. 矩阵法设计模式

虽然根据ICHQ1D《新原料药和制剂稳定性试验的括号法和矩阵法设计》指导原则,对于多规格、多包装形式的药品可以采用矩阵法进行稳定性试验,如表9中的示例,但是这种情况在国内申报时往往要求每个规格的每个包装都需要做完整的稳定性考察。
表9. 矩阵法应用实例

4、稳定性试验结果分析与评价
对稳定性数据结果的分析与评估、稳定性报告的整理,需要从物理稳定性、化学稳定性、生物学稳定性方面进行分析。目的是根据稳定性试验结果确定贮藏条件和有效期(复检期)。
2015年版CFDA《化学药物(原料药和制剂)稳定性研究技术指导原则(修订)》对结果的分析方法比中国药典2015年版四部通则9001《原料药物与制剂稳定性试验指导原则》介绍得更加详细具体。如药典通则规定“一般应按95%可信限进行统计分析,得出合理的有效期”,但并没有解释如何去做,而指导原则明确规定“如果稳定性数据显示试验原料药有降解趋势,且批次间有一定的变异,则建议通过统计分析的方法确定其有效期(复检期)。对可能会随时间变化的定量指标(通常为活性成分的含量、降解产物的水平及其他相关的质量属性等)进行统计分析,具体方法是:将平均曲线的95%单侧置信限与认可标准的相交点所对应的时间点作为有效期(复检期)。如果分析结果表明批次间的变异较小(对每批样品的回归曲线的斜率和截距进行统计检验),即P值>0.25(无显著性差异),最好将数据合并进行整体分析评估。如果批次间的变异较大(P值≤0.25),则不能合并分析,有效期(复检期)应依据其中最短批次的时间确定。能否将数据转换为线性回归分析是由降解反应动力学的性质决定的。通常降解反应动力学可表示为数学的或对数的一次、二次或三次函数关系。各批次及合并批次(适当时)的数据与假定降解直线或曲线拟合程度的好坏,应该用统计方法进行检验。”
以25℃/60%RH条件下含量可接受标准的高限和低限以及降解产物可接受标准的最大限度外推有效期,举例如下:

5、稳定性承诺
有时注册批次的长期稳定性数据没有涵盖拟定的有效期(复验期),根据药典通则和指导原则规定需进行批准后的稳定性承诺,在获得批准后采用原料药或制剂的生产规模批次进行或继续完成稳定性研究。
总之,质量源于设计,稳定性是一项复杂的试验,要想获得成功,好的设计方案必不可少,包括样品批次、批量、条件、检测方法、取样时间、仪器确认、起草、审核、审批、结果汇总、结果分析与评价等,应该全面考虑,否则极有可能因为考虑不充分而导致实验遇到挫折或失败。
四 提高稳定性的措施
根据上述分析,提高稳定性的措施可从以下方面进行考虑:
1、选择恰当的辅料
辅料对药物的稳定性影响较大,主要包括pH、粒度、型号、粘度、种类等。需要通过原辅料相容性、加速、长期稳定性试验以及工艺过程的顺畅性等进行综合评估。
2、选择恰当的包材
对于光敏感的药物,比如可以选择双铝、茶色包装、铝筒等来遮光、避光。对于湿度较敏感的药物,应考虑防潮性能更好的包材或组合包材。这些包材选择实验宜在开发早期进行系统的设计和研究,以获得更加充分的数据支持,降低稳定性风险。
3、增加抗氧剂、充氮
在处方中增加抗氧剂(如亚硫酸盐或PG、BHA等游离基阻滞剂,增强抗氧效果的VC)可以防止原料药或制剂中主药的降解,充氮气也可以防止原料的降解。
4、减少金属离子的引入
铜铁等金属离子来源于辅料、包衣粉、水、设备等,对药物的稳定性有时会产生一定影响,有时需要考虑加入金属螯合剂,如酒石酸、枸橼酸等。
五 稳定性考察中的问题分析
1、稳定性研究中如果要增加新的考察项目,那么原有的稳定性研究资料如何对待?
分析:有时在稳定性考察中发现需要增加新的考察项目以全面反映产品的稳定性,如片剂稳定性中发现水分、脆碎度、溶出曲线等指标很重要,因此增加了上述指标,那么原有的稳定性研究资料仍然是很有意义的,反映了前一阶段产品的稳定性。在后续进行的稳定性考察中,应进行所有项目的考察。这个问题反映出,在设计稳定性方案时应结合剂型特点,国内外该药物的稳定性方案中的考察指标进行选择,尽量设计充分合理,减少产生后续增加新考察项目的情况。
2、稳定性试验已进行了几个月,期间分析方法有所改变,那么稳定性试验是重做,还是继续用旧方法做?数据还具有可比性吗?
分析:稳定性研究期间,如果分析方法有改变,则需要验证新方法的合理性,应采用代表性样品(如加速、长期试验等有一定实际降解的样品)对新旧两种方法的试验结果进行对比研究。如果方法变更前后的测定结果一致,则可用变更后的方法进行后续的稳定性试验;如果方法变更前后测定结果差异较大,则应考虑用两种方法平行测定后续的时间点,并通过对两组试验数据的比较分析得出相应的结论;或是重复进行稳定性试验,获得包括前段时间点的完整的试验数据。
六 总结
药品不稳定会导致杂质增加、生物利用度下降、安全性降低、毒性增加、副作用和不良反应增加等结果。在研发中,制剂人员在确定小试、中试处方后往往制备样品,在影响因素、加速、长期条件下考察稳定性,有时还要进行不同包材的选择实验,通过这些实验考察原辅料的相容性、包材的相容性,药物随时间、温度、湿度变化而产生的降解规律和降解杂质,同时也为方法的建立、杂质谱分析、杂质对照品的制备、质量标准中杂质限度的制定、放行标准和货架期标准的制定等提供参考。
了解药物的稳定和不稳定的特性、影响条件、降解规律是很重要的,因此对于可获得信息量很大的仿制药研发来讲,在开始稳定性考察前就应该对这些问题有所了解,掌握尽可能多的有价值的信息,包括文献资料和试验得出的结论,合理设计能够模拟真实情况的考察条件(或降解条件),选择最佳的分析方法,提早发现可能出现的稳定性问题,减少后期的不确定因素发生,如增加心新的杂质研究和方法学验证等问题。
稳定性研究在药品的整个质量研究过程中是一个很复杂的过程,需要在具体项目实践中不断总结国内外已有相关研究资料和技术指导原则,科学设计、规范研究,结合CTD申报资料要求和企业自身实际情况不断加以完善。
七 参考文献
王弘,王东晓,王波.固体稳定性和辅料相容性的研究进展.中国新药杂志2006,15(16):1337-1341
Daniel LIU.药物稳定性实验方案设计研究的国际化规范. 中国药科大学学报,2005,36(3):284 -288
Morris,K.R.et al.Theoretical approaches to physical transformations of active pharmaceutical ingredients during manufacturing processes. Adv. Drug Deliv. Rev. 2001,48,91–114
黄晓龙,ICH光稳定性试验指导原则简介.中国药学杂志, 2000,35(3):210-211
中国药典2015年版四部通则9001《原料药物与制剂稳定性试验指导原则》
2012年版CFDA《化学药品注射剂与塑料包装材料相容性研究技术指导原则(试行)》
2015年版CFDA《化学药物(原料药和制剂)稳定性研究技术指导原则(修订)》
中国药典2015年版四部通则9015《药品晶型研究及晶型质量控制指导原则》
CFDA化学药品新注册分类申报资料要求(试行)通告(2016年第80号)
霍秀敏,魏农农,何伍,马玉楠.解读《化学药物( 原料药和制剂) 稳定性研究技术指导原则》.中国临床药理学杂志. 2014, 30(10):974-978
ICHQ1D《新原料药和制剂稳定性试验的括号法和矩阵法设计》
<END>







川公网安备51019002008863号
本网站未发布麻醉药品、精神药品、医疗用毒性药品、放射性药品、戒毒药品和医疗机构制剂的产品信息
收藏
登录后参与评论
暂无评论