
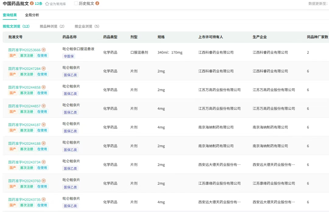
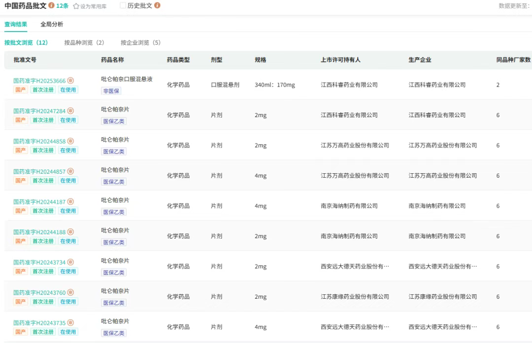
6月27日,CDE官网显示,山东新华制药股份有限公司递交了4类仿制化药吡仑帕奈口服混悬液的上市申请,并获受理。

截图来源:CDE官网
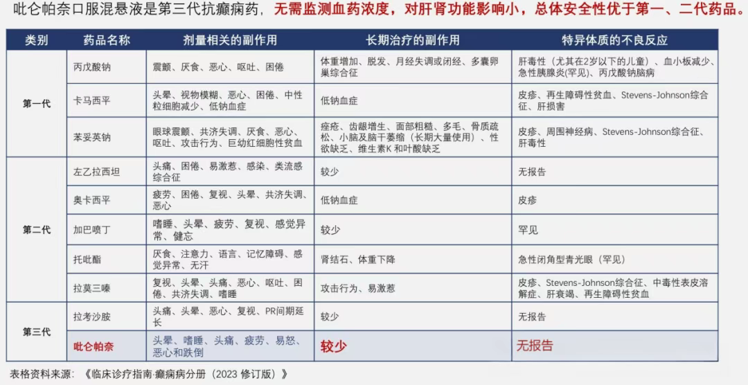
卫材研发的Frist-in-Class抗癫痫药物吡仑帕奈(perampanel,商品名:卫克泰)是一款选择性、非竞争性的AMPA(α-氨基-3-羟基-5-甲基-4-异恶唑丙酸)受体拮抗剂,通过与突触后膜上的AMPA受体非竞争性结合,抑制谷氨酸诱导的过度神经传递,从而发挥抗癫痫作用。

截图来源:摩熵医药全球药物研发数据库
2012年7月,吡仑帕奈率先在欧洲被批准用于12岁及以上癫痫患者部分性发作的添加治疗,同年10月该适应症在美国获批。2019年9月,吡仑帕奈在中国首次获批上市,2021年7月,该药再次获批用于成人和4岁及以上儿童癫痫部分性发作患者(伴有或不伴有继发全面性发作)的治疗。
据摩熵医药销售数据,自上市以来,吡仑帕奈的全球销售额实现逐年增长,2022年销售额达2.77亿美元,2023年同比增长51.62%,至4.21亿美元。

截图来源:摩熵医药全球药物研发数据库
在全国医院(全终端)市场上,吡仑帕奈累计销售额为4.78亿元,2023年同比增长95%,达到2.1亿元。












川公网安备51019002008863号
本网站未发布麻醉药品、精神药品、医疗用毒性药品、放射性药品、戒毒药品和医疗机构制剂的产品信息
收藏
登录后参与评论
暂无评论