400-9696-311 转1
400-9696-311 转2
400-9696-311 转3
400-9696-311 转4
2024-07-22
沪卫科教〔2024〕16号
其他
上海市
现行有效
2024-07-22
上海市卫生健康委员会
关于进一步提高本市医疗卫生机构伦理审查效率的若干措施
一、优化伦理审查关键流程
1.简化统一受理资料和流程。建立“一套材料,一次递交”工作机制。参照上海市地方标准《涉及人的生物医学研究伦理审查规范》要求,建立全市统一的申请材料清单(见附件)。医疗卫生机构应强化项目管理部门(临床试验机构办公室、临床研究中心或科教处等)与伦理审查委员会办公室的协作,合并材料受理流程,并行开展项目管理部门预审、伦理形式审查及合同预审程序,实现申请材料一站式受理和审核。鼓励申办者在向国家药品监督管理局递交临床试验申请并获得受理通知书后,同步向医疗卫生机构递交相关材料。
2.增加伦理审查会议频次。医疗卫生机构应定期召开伦理审查会议,原则上每两周召开一次,可视受理项目数量,按需调整审查频次。
3.缩短伦理审查时间。医疗卫生机构应建立标准规范的操作程序,牵头机构应在受理后15个工作日内开展伦理审查并出具审查意见。参与机构应在受理后5个工作日内开展伦理审查并出具审查意见。在疫情暴发等突发事件紧急情况下,牵头机构审查时限不超过72小时,参与机构审查时限不超过48小时。
二、加强伦理审查结果互认
4.全面推进伦理协作审查机制。切实推进本市范围内多中心临床研究(试验)伦理协作审查机制。鼓励多中心临床研究(试验)参与机构认可牵头机构的伦理审查意见,牵头机构伦理审查批准的项目,参与机构可采取简易审查程序,重点审查本机构研究者的资格和能力、人员配备、设备条件等内容。
5.探索长三角伦理审查结果互认机制建设。探索建立长三角区域多中心临床研究(试验)伦理审查牵头机构推荐名单。纳入推荐名单的医疗机构牵头开展长三角区域多中心临床研究(试验),支持参与机构认可其审查结果,采取协作审查方式,提高审查效率。
三、完善伦理审查治理体系
6.发挥区域伦理审查委员会优势。未设立伦理审查委员会、或伦理审查委员会无法胜任审查工作需要的医疗卫生机构,以及开展高风险、前沿性科技活动的医疗卫生机构可委托上海市临床研究伦理委员会开展伦理审查。被委托的上海市临床研究伦理委员会承担相应的跟踪审查职责。
7.强化专家引领作用。充分发挥市卫生健康委医学伦理专家委员会和相关领域伦理专家的作用,制定、完善本市伦理审查委员会建设相关政策;开展高风险临床研究伦理咨询服务,推动高水平临床研究在符合伦理规范的前提下开展,加快成果产出。
四、健全伦理审查组织保障
8.建立市临床研究伦理审查质量促进中心。依托市临床研究伦理审查质量促进中心建设,完善伦理质量督查内容,强化机构伦理审查能力、审查质量和审查效率的评估与改进,促进各级伦理审查委员会审查质量提升。
9.完善伦理培训体系建设。分层分类开展系统化伦理审查能力培训,培养一支高素质、专业化伦理人才队伍。本市医疗卫生机构伦理审查委员会委员及秘书应当具备相应的伦理审查能力及管理能力,每年参加院内外伦理审查相关培训,至少每3年参加一次省级及以上机构举办的伦理审查培训课程并获得相应证书。
10.优化医疗卫生机构评价机制。将伦理审查相关指标纳入公立医院绩效考核评价体系,提高医疗机构伦理审批质量和效率。医疗卫生机构应设立规范的伦理审查委员会办公室,负责日常伦理审查和管理工作,根据工作需要配备专职人员,并加强对临床研究(试验)项目管理部门(临床试验机构办公室、临床研究中心或科教处等)、伦理审查委员会办公室的考核评价,持续推动临床资源更好赋能生物医药产业发展。
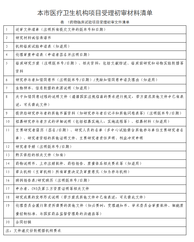
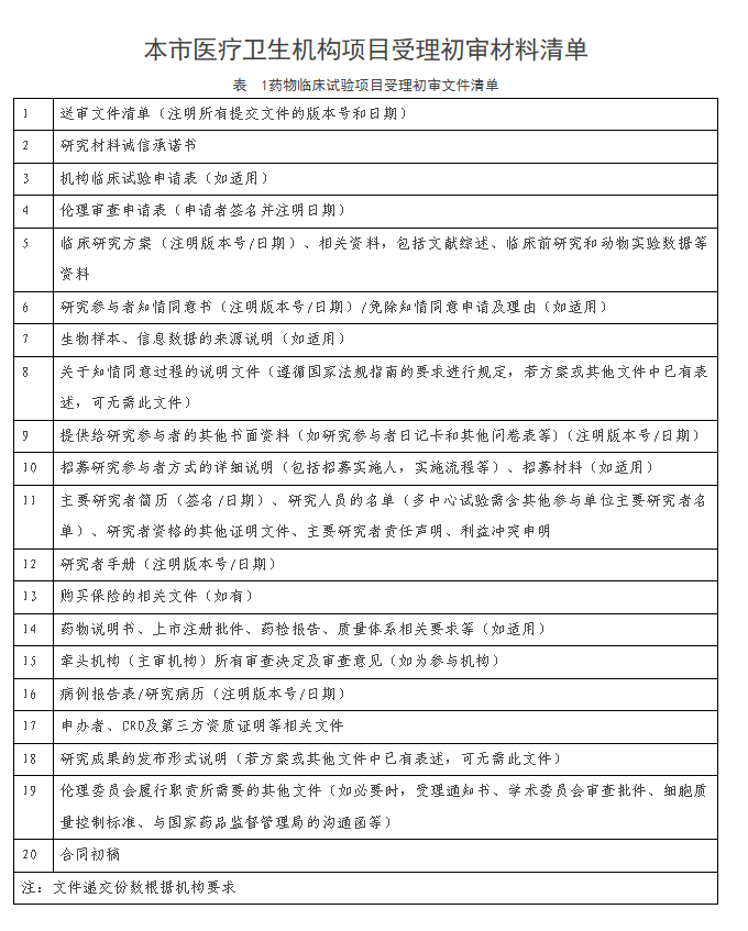
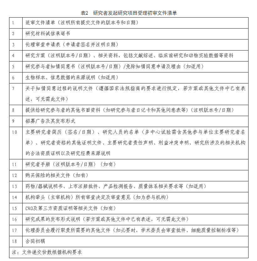
附件:本市医疗卫生机构项目受理初审材料清单



赛柏蓝2026-04-24
摩熵医械2026-01-28
摩熵医械2026-01-13
摩熵医械2025-12-19
赛柏蓝2025-12-12
摩熵医械2025-11-28
摩熵医械2025-11-17
赛柏蓝2025-11-14
摩熵医械2025-11-12
赛柏蓝2025-11-12
2026-04-24
2026-04-24
2026-04-22
2026-04-22
2026-04-21
2026-04-21
2026-04-21
2026-04-20
2026-04-16
2026-04-15
2026-04-15
2026-04-14
2026-04-14
2026-04-14
2026-04-14
2026-04-21
2026-04-14
2026-03-23
2026-03-17
2026-03-17
2026-03-17
2026-03-17
2026-03-16
2026-03-05
2026-03-02
2026-02-12
2026-02-12
2026-02-10
2026-02-03
2026-01-29
2026-04-21
2026-04-14
2026-03-31
2026-03-23
2026-03-17
2026-03-17
2026-03-17
2026-03-17
2026-03-16
2026-03-16
2026-03-05
2026-03-02
2026-02-27
2026-02-12
2026-02-12