400-9696-311 转1
400-9696-311 转2
400-9696-311 转3
400-9696-311 转4
2024-04-23
沪卫宣传〔2024〕5号
其他
上海市
现行有效
2024-04-23
上海市卫生健康委员会
关于繁荣发展新时代上海卫生健康文化建设的意见
为全面贯彻落实党的二十大精神和习近平文化思想,按照习近平总书记考察上海重要讲话精神、对上海工作的重要指示,围绕建设习近平文化思想最佳实践地的总要求,按照《关于进一步加强新时代卫生健康文化建设的意见》(国卫宣传发〔2024〕9号)等文件要求,坚持以人民健康为中心,弘扬高尚行业精神和医德医风,以党建引领卫生健康文化新发展,在本市卫生健康系统进一步繁荣发展卫生健康文化,为实现健康上海战略目标,加快上海建成具有世界影响力的社会主义现代化国际大都市作出贡献。
一、主要任务
(一)卫生健康系统精神文明创建行动。围绕文明行业创建目标任务,广泛发动,行业动员全系统各单位积极参与,结合工作实际和特点,开展各具特色的创建活动,不断夯实创建基础,激发创建活力、汇聚创建力量。完善卫生健康系统精神文明创建的体制机制,建立健全上海卫生健康系统文明单位、上海市文明单位、全国文明单位、上海市文明行业创建工作体系格局。坚持全过程、有梯度、能退出、常态化的管理原则,以文明创建为抓手,提升医疗卫生行业整体文明服务水平,构建和谐医患关系,营造良好执业环境。
(二)卫生健康文化推广行动。充分利用卫生健康系统的“宣传日、周、月”活动,加大健康文化宣传力度,着力提升传播力引导力影响力公信力,形成健康文化理念深入人心、全社会关注参与、共同促进健康的良好氛围,持续提升市民健康素养水平。全面加强生育友好宣传教育,培育新型婚育文化。各医疗卫生单位要充分发挥在健康领域的专业优势,依托新时代文明实践阵地等平台,通过进社区、进校园、进企业等各类社会活动开展健康科普、健康教育、健康促进等社会群众性文化活动。
(三)卫生健康文化品牌塑造行动。深入挖掘上海卫生健康系统文化内涵,充分利用各单位红色文化、海派文化、江南文化和上海历史文化资源,丰富城市文化内涵底蕴。各单位结合实践经验、特色优势和自身工作实际,打造优质文化品牌、特色栏目、行动专项等,总结工作亮点和经验,建设特色鲜明的上海卫生健康新文化品牌。通过挖掘整理单位历史、文化特色和名医大家学术思想、高尚医德,提炼院训、愿景、使命,建设各具特色的院史馆(室、墙),不断提升医疗卫生机构的软实力,为卫生事业高质量发展提供强大精神动力。
(四)公立医院高质量发展新文化行动。公立医院要按照《关于推动公立医院高质量发展的意见》要求,强化患者需求导向,持续改善医疗服务,为人民群众提供安全、适宜、优质、高效的医疗卫生服务。关心爱护医疗卫生工作者身心健康,保障和维护医务人员合法权益,增强职业荣誉感。建立保护关心爱护医务人员长效机制,努力提升医务人员的职业归属感和满意度。弘扬“敬佑生命、救死扶伤、甘于奉献、大爱无疆”的崇高职业精神,唱响大医精诚、医者仁心主旋律,在全社会营造尊医重卫的良好风尚。
(五)行业典型示范引领行动。筑牢卫生健康行业精神内核,使社会主义核心价值观内化为全行业医务工作者的精神追求,外化为自觉行动。选树和宣传本市卫生健康系统各单位先进典型,讲好典型人物故事,发挥典型人物示范带动作用。积极开展“感动上海人物”“上海好医生、上海好护士”“上海市十佳家庭医生”,以及劳模工匠等典型人物选树活动,打造系统内外具有较高知名度、美誉度的典型品牌,带动广大医疗卫生工作者见贤思齐,以高度责任感护佑人民健康。通过事迹报告会、座谈交流、媒体报道、文艺作品等多渠道宣传推广,提高群众对于先进典型的贴近感、获得感,增进群众对卫生健康事业的理解和支持。
(六)医疗文明服务改善行动。各医疗卫生机构按照《关于开展改善就医感受提升患者体验主题活动的通知》要求,聚焦人民群众看病就医的堵点淤点难点,以切实改善人民群众就医感受为目标,充分利用新技术、新理念,推进落实改善就医感受提升患者体验的各项指标。开展医疗服务品牌系列宣传、高质量医疗服务品牌推选活动,遴选推广一批具有引领性、示范性、独特性、有效性、创新性和识别度、显示度的品牌,进一步增强人民群众就医获得感、幸福感、安全感。
(七)海派中医文化传播行动。传承、创新、发扬中医药传统文化,着力赓续中华文脉,推动中华优秀传统文化的创造性转化和创新性发展。支持海派中医守正创新,运用群众喜闻乐见、易于接受的现代化表达形式,孵化创作中医药文化产品。组织开展传统医药非遗项目为主题的宣传推广活动,加大中医药文化传播可及性。进一步提升中医药传播渠道影响力,加强中医药文化传播人才培养,打造高素质中医药文化传播骨干队伍,发挥中医药文化宣传教育基地作用,搭建传播交流平台,塑造上海中医药文化宣传品牌。促进海派中医药文化海外交流,依托海外中医药中心、太极健康中心等平台,推动中医药和相关教育、文化融入所在国家,提升海派中医的国际影响力。
二、工作机制
(一)各单位要高度重视推进卫生健康文化工作,从全局和战略高度出发,加强对卫生健康文化建设工作的谋划指导和组织实施。把抓好文化建设、思想政治建设作为卫生健康系统各单位各级党委、党组织的重要任务,与其他重点工作同谋划、同部署、同推进、同考核。
(二)各单位要以党建引领卫生健康文化建设,建立党委主导、党政协同、党务行政工作机构齐抓共管的工作机制,将卫生健康文化建设纳入各单位日常工作内容,常态化推进。建立卫生健康文化领导小组和工作小组,负责统筹协调卫生健康文化相关工作,推进落实卫生健康文化工作任务。
(三)各单位要将卫生健康文化工作纳入各自单位的总体发展规划,明确建设目标、建设任务和保障措施。加强队伍建设,完善卫生健康文化专业人员配备和培养机制,培养造就一支德才兼备的健康文化工作干部队伍。为开展卫生健康文化建设工作提供必要的场所、经费、信息化技术等条件,保障工作日常开展。
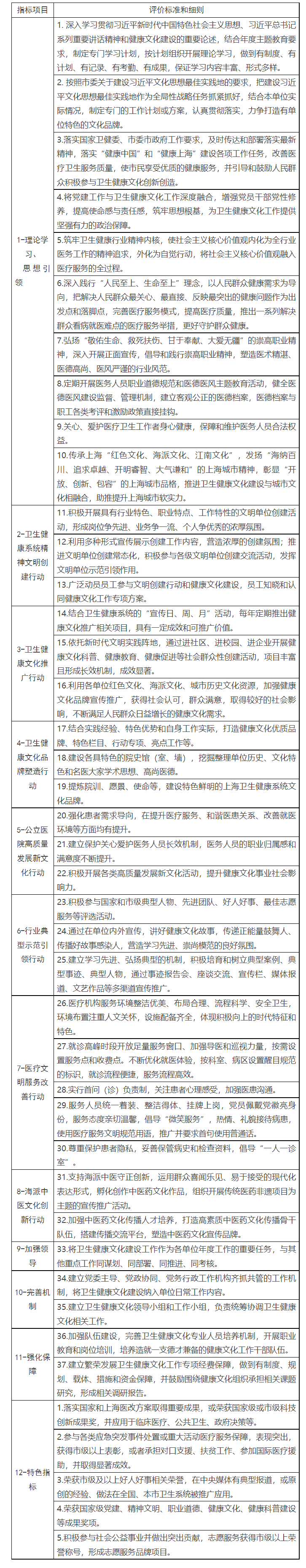
附件:1.繁荣发展新时代上海卫生健康文化指标体系(试行)
2.上海公立医院高质量发展新文化指标体系(试行)
附件1
繁荣发展新时代上海卫生健康文化指标体系(试行)

附件2
上海公立医院高质量发展新文化指标体系(试行)

赛柏蓝2026-04-24
摩熵医械2026-01-28
摩熵医械2026-01-13
摩熵医械2025-12-19
赛柏蓝2025-12-12
摩熵医械2025-11-28
摩熵医械2025-11-17
赛柏蓝2025-11-14
摩熵医械2025-11-12
赛柏蓝2025-11-12
2026-04-24
2026-04-24
2026-04-22
2026-04-22
2026-04-21
2026-04-21
2026-04-21
2026-04-20
2026-04-16
2026-04-15
2026-04-15
2026-04-14
2026-04-14
2026-04-14
2026-04-14
2026-04-21
2026-04-14
2026-03-23
2026-03-17
2026-03-17
2026-03-17
2026-03-17
2026-03-16
2026-03-05
2026-03-02
2026-02-12
2026-02-12
2026-02-10
2026-02-03
2026-01-29
2026-04-21
2026-04-14
2026-03-31
2026-03-23
2026-03-17
2026-03-17
2026-03-17
2026-03-17
2026-03-16
2026-03-16
2026-03-05
2026-03-02
2026-02-27
2026-02-12
2026-02-12