400-9696-311 转1
400-9696-311 转2
400-9696-311 转3
400-9696-311 转4
2022-02-18
沪卫中管〔2022〕2号
其他
上海市
现行有效
/
上海市卫生健康委员会
试点医疗机构、试点中药饮片生产经营企业、上海中药行业协会:
根据《中华人民共和国药品管理法》、《上海市中医药条例》等有关规定和要求,为促进本市中药饮片质量追溯体系建设,提升临床常用中药饮片质量,市卫生健康委、市中医药管理局、市药品监管局、市医保局、市商务委共同制定《上海市中药饮片全流程追溯临床应用试点工作方案》,请按照方案做好相关试点工作。
特此通知。
上海市卫生健康委员会 上海市中医药管理局
上海市药品监督管理局 上海市医疗保障局
上海市商务委员会
2022年2月15日
上海市中药饮片全流程追溯临床应用试点工作方案
为促进本市中药饮片质量追溯体系建设,提升临床常用中药饮片质量,根据《中华人民共和国药品管理法》《国务院办公厅关于加快推进重要产品追溯体系建设的意见》(国办发〔2015〕95号)、《国家药监局关于药品信息化追溯体系建设的指导意见》(国药监药管〔2018〕35号)、《上海市中医药条例》等有关要求,制定工作方案如下:
一、指导思想
以习近平新时代中国特色社会主义思想为引领,推动中药饮片领域高质量发展,以保障民生为核心,更好满足人民群众健康发展需要。落实企业主体责任,鼓励采用物联网、区块链等技术手段,打造全过程信息化追溯链条。加强统筹规划,健全标准体系,创新监管模式,推动建立数字化追溯监管体系。鼓励优质优价,提升本市中药饮片品质,保障人民生命健康。
二、工作目标
1.建立监管平台。依托上海中药行业协会,建立本市中药饮片全流程追溯管理平台。加强对有关医疗机构、中药饮片生产企业、经营企业的管理和服务,推动溯源饮片临床应用试点。
2.加强信息互通。加强医疗机构与相关中药饮片生产、经营企业在中药饮片质量追溯方面的合作衔接,不断强化中药饮片生产、经营和使用全过程追溯信息互通共享。
3.开展分级管理。以确保市场供应为前提,做到由普通饮片向溯源饮片过渡衔接工作,稳妥推进中药饮片全流程追溯体系试点工作。
4.强化综合治理。以促进中药饮片质量提升为目标,强化各部门协同,加强一体化综合治理,提升中药饮片质量保障水平。
三、试点具体任务
(一)试点医院做好溯源饮片使用服务与管理
在2020年起开展初步运行的医院中确定第一批试点医院和试点企业开展溯源饮片试点工作(具体见附件)。
试点医院应加强中药饮片临床应用管理,支持在中药药事管理与服务中使用溯源饮片。试点医院应结合临床实际,逐步扩大试点医院溯源饮片应用品种,并根据《医院中药饮片管理规范》等要求加强溯源饮片的采购、验收、保管、调剂、煎煮等管理。试点医院应按照本市中药饮片“阳光采购”的有关规定,通过上海市医药服务与监管信息系统(简称“阳光平台”)采购溯源饮片(含代煎配送等采配模式),并执行相关价格管理规定。试点医院要加强中药药事信息化建设,做好溯源饮片的管理和信息对接,建立库存预警和全过程溯源信息对接机制。试点医院要加强医务人员溯源饮片用药培训,做好患者的用药说明和指导,开展溯源饮片的有关研究,按规定及时报告使用中的不良情况,确保正常的医疗秩序。
(二)试点企业树立行业质量标杆,打造核心竞争力
鼓励试点企业加快饮片溯源系统建设,利用区块链等技术,加强种植、养殖源头质量控制信息追溯,保障生产、经营全过程信息真实、准确、完整、防篡改和可追溯,并做好溯源饮片的供应保障工作,确保溯源饮片临床供应平稳有序。支持试点以外具备条件的中药饮片生产企业、经营企业逐步加入追溯系统。中药饮片生产企业、经营企业要遵守相关法规和技术标准,落实企业主体责任,不断完善中药饮片追溯体系建设,建立健全信息化追溯管理制度,优化设备配备,合理改造操作流程,确定专门工作人员,加强与系统运维人员沟通,确保按时完成中药饮片追溯数据上传工作。
试点医院和中药饮片生产企业、经营企业应通过试点工作,不断创新用药安全保障手段,探索中药饮片全过程信息化、智能化管理。
(三)强化行业自律管理
发挥行业自律管理作用,由上海中药行业协会牵头开展本市中药饮片追溯信息、质量、评价等相关工作,并建立全市性的饮片追溯信息平台,根据中药材行情变动情况对溯源饮片参考采购价信息进行动态维护,为试点医院提供参考服务。上海中药行业协会会同有关大学、科研院所、医院及中药药事质控组织,制订有关制度,定期进行溯源饮片日常质量评估工作,对企业提供的追溯信息真实性、准确性、科学性、一致性等进行管理,不定期组织相关专家开展全流程的飞行检查,并依托第三方检测机构开展溯源饮片质量提升检测。
四、保障措施
(一)加强数据安全保障
药品追溯数据管理要按照“谁产生、谁所有”原则,加强信息安全管理,确保数据安全性。未经数据所有方授权,其他相关各方不得泄露。
(二)加强追溯信息应用
鼓励相关方按照合法合规方式,利用中药饮片追溯数据为社会服务,开展相关应用研究,持续强化用药监管,不断提升中药饮片品质。
(三)加强社会宣传
引导消费者全面了解追溯药品生产、流通、管理、用药安全等相关信息,提高产品信息透明度,提高消费者使用放心度,提高优质产品良好体验度。
(四)加强部门协同
药品监督管理部门应指导和监督中药饮片生产和经营环节追溯体系建设;卫生、中医药管理部门应做好有关医疗机构溯源饮片临床应用的管理和指导;医疗保障部门要支持做好溯源饮片“阳光采购”有关工作,支持中药饮片优质优价;商务部门要结合中药材现代物流体系建设,推进物流管理追溯技术应用,配合做好中药饮片全流程追溯工作。各相关部门要加强对试点工作的跟踪指导,形成合力确保试点工作顺利、稳妥开展。
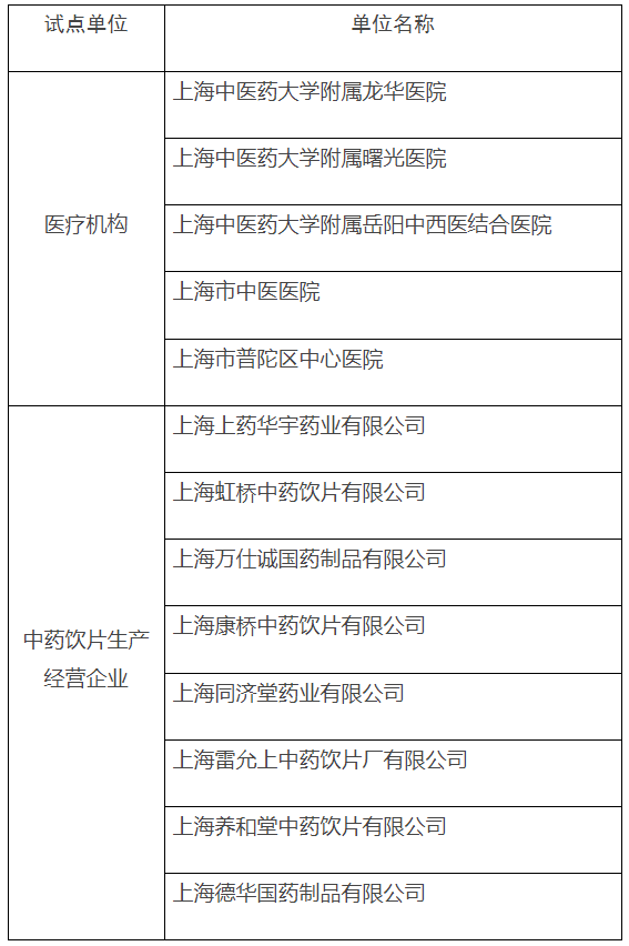
附件:第一批溯源饮片试点单位
附件:
第一批溯源饮片试点单位

赛柏蓝2026-04-24
摩熵医械2026-01-28
摩熵医械2026-01-13
摩熵医械2025-12-19
赛柏蓝2025-12-12
摩熵医械2025-11-28
摩熵医械2025-11-17
赛柏蓝2025-11-14
摩熵医械2025-11-12
赛柏蓝2025-11-12
2026-04-24
2026-04-24
2026-04-22
2026-04-22
2026-04-21
2026-04-21
2026-04-21
2026-04-20
2026-04-16
2026-04-15
2026-04-15
2026-04-14
2026-04-14
2026-04-14
2026-04-14
2026-04-21
2026-04-14
2026-03-23
2026-03-17
2026-03-17
2026-03-17
2026-03-17
2026-03-16
2026-03-05
2026-03-02
2026-02-12
2026-02-12
2026-02-10
2026-02-03
2026-01-29
2026-04-21
2026-04-14
2026-03-31
2026-03-23
2026-03-17
2026-03-17
2026-03-17
2026-03-17
2026-03-16
2026-03-16
2026-03-05
2026-03-02
2026-02-27
2026-02-12
2026-02-12