400-9696-311 转1
400-9696-311 转2
400-9696-311 转3
400-9696-311 转4
2026-02-10
闽医保规〔2026〕1号
其他
福建省
现行有效
2026-02-10
福建省医疗保障局
为了加强对尘肺病患者门诊治疗的管理,保障其基本医疗待遇,制定本管理办法。
一、尘肺病的确认程序和诊断依据
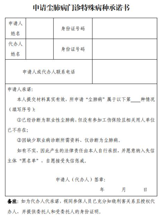
(一)适用范围。门诊特殊病种尘肺病限已经诊断为职业性尘肺病,但没有参加工伤保险且相关用人单位已不存在,以及因缺少职业病诊断所需资料、仅诊断为尘肺病的患者。
(二)确认程序。门诊特殊病种尘肺病应由经卫生健康部门确认的具有尘肺病诊断资质的职业病诊断机构进行诊断并出具《职业病诊断证明书》或《尘肺病临床诊断疾病证明书》,参保人到医保经办机构填写《门诊慢特病病种待遇认定申请表》并递交《申请尘肺病门诊特殊病种承诺书》,由当地医保经办机构进行审核和确认。
(三)办理材料。《门诊慢特病病种待遇认定申请表》;《申请尘肺病门诊特殊病种承诺书》(附后);《职业病诊断证明书》或《尘肺病临床诊断疾病证明书》。
二、尘肺病纳入基本医疗保险统筹基金支付的诊治范围
(一)临床检查。X线检查,胸部CT,肺功能检查,血常规、血气、结核等相关检查,痰液检查,药敏试验,超声心动图等。
(二)药物治疗。关节和肌肉痛局部用药;止咳、化痰、平喘、控制感染并发症等相关的西药;中成药、中药饮片、中药配方颗粒和医疗机构制剂。
三、尘肺病医疗保险可支付的用药和诊疗项目范围
(一)用药范围
1.西药部分。XH02全身用皮质激素类、XJ01全身用抗菌药、XJ02全身用抗真菌药、XM02关节和肌肉痛局部用药、XR01AD皮质激素类、XR05C不含复方镇咳药的祛痰药、XR05D不含复方祛痰药的镇咳药、XR05F镇咳药与祛痰药的复方。
2.中成药部分。ZA01解表剂、ZA04B清热解毒剂、ZA04CA清热理肺剂、ZA05C回阳救逆剂、ZA06化痰、止咳、平喘剂。
3.其他部分。根据病症经中医辨证施治开具的中药饮片、中药配方颗粒和医疗机构制剂按规定支付。
(二)诊疗项目范围
基本医疗保险可予支付的医疗服务项目,按照现行有关规定执行;已根据国家医疗服务价格项目立项指南落地实施的,按照规范整合后的基本医疗保险可支付的医疗服务项目执行。
四、费用支付办法
尘肺病患者的治疗费用,超过基本医疗保险门诊特殊病种统筹基金起付标准以上的部分的,按基本医疗保险有关规定执行。

摩熵医械2026-01-28
摩熵医械2026-01-13
摩熵医械2025-12-19
赛柏蓝2025-12-12
摩熵医械2025-11-28
摩熵医械2025-11-17
赛柏蓝2025-11-14
摩熵医械2025-11-12
赛柏蓝2025-11-12
CHC医疗传媒2025-10-30
2026-04-01
2026-04-01
2026-03-31
2026-03-31
2026-03-30
2026-03-30
2026-03-27
2026-03-27
2026-03-27
2026-03-27
2026-03-27
2026-03-27
2026-03-26
2026-03-26
2026-03-26
2026-02-12
2026-02-10
2026-02-10
2026-02-10
2026-02-10
2026-02-10
2025-07-28
2025-04-21
2025-04-21
2025-04-21
2024-06-03
2024-04-26
2024-04-23
2024-04-02
2024-04-02
2026-02-12
2026-02-12
2026-02-10
2026-02-10
2026-02-10
2026-02-10
2026-02-10
2026-02-08
2025-04-21
2025-04-21
2025-04-21
2025-03-05
2025-02-05
2024-07-16
2024-06-24