在生命科学的前沿领域,合成生物学正以其独特的创新潜力和广泛的应用前景,吸引着全球投资者的目光。随着中国在合成生物学领域的顶层设计、技术投入和政策支持的不断加强,资本市场对这一行业的关注度持续攀升。
本文基于摩熵咨询发布的《2024年中国合成生物学创投市场分析报告》部分精彩内容,旨在深入剖析中国合成生物学投融资市场的现状、趋势以及未来发展潜力,为相关企业和投资者提供有价值的参考。该报告的数据来源于摩熵数科旗下的摩熵医药交易&投融资数据库,以权威、准确的数据支撑,为我们揭示了合成生物学领域投融资的活跃度及其未来发展的脉络,为行业洞察提供了坚实的基础。
1. 中国合成生物学市场:资本持续看好,投融资热度不减
在中国持续加大对合成生物学的顶层布局、技术投入和政策支持的推动下,中国合成生物投融资热度持续提升,许多项目获得了高额融资,推动了行业的快速发展。
据摩熵投融资数据库统计,2015年-2024年7月,中国合成生物共发生投融资事件591起,投融资总金额超909亿元;其中,2021年融资总金额达最高约为265亿元;2022年,投融资数量达最高为128起。
中国合成生物学投融资经历了2021、2022年激增后,2023年呈下降趋势,逐渐回归商业理性。2022年中国合成生物学领域投融资事件共128起,总金额152亿元,相比2021年的119起融资共265亿元,2022年的投融资呈现精准化。

数据来源:摩熵医药交易&投融资数据库
在中国合成生物学投融资市场中,早期阶段的项目更受青睐,其中A轮及以前融资事件数量占总事件数量的68%。据统计,投融资轮次主要集中在天使轮和A轮,分别发生123起和264起,融资金额分别为15亿元和234亿元,表明投资者对于合成生物学领域的创新和发展潜力持乐观态度。

注:不包括IPO、非IPO上市、二次上市、收并购、 上市公司定增等,投资金额只统计已披露的教据,教百万元、近百万元、超百万元按照100万元統计;教千万元、近千万元、超千万元按照1000万元統计;数亿元、近亿元、超亿元按照10000万元统计。
2. 近十年投融资大事件热门赛道——医药健康领域
在近十年的中国合成生物学领域投融资大事件中,医疗健康、自动化实验设备、基因工程成为投资的热门赛道,尤其是医疗健康领域,成为投资的首选方向。

图片来源:摩熵咨询《2024中国合成生物学创投市场分析报告》
从近十年中国合成生物学领域投融资TOP15大事件来看,自动化实验设备、mRNA疫苗开发、细胞与基因治疗药物开发为投资热门赛道。
医疗健康领域大额融资事件最多,比如艾博生物获得以盈科资本领投的45亿元C轮融资,云顶新耀获得以鱼鹰资管领投的22亿元C轮融资。
3. 投融资在医药健康、化工能源等下游应用市场表现突出
从中国合成生物学投融资下游应用市场来看,近年来医药健康、化工能源、农业食品和日用化妆等应用层企业展现出强劲的增长势头。

从细分赛道来看,医药健康领域艾博生物和深信生物分别完成了超19亿元和1.2亿美元的融资;化工能源领域蓝晶微生物和微构工厂则获得了4亿元和3.59亿元的投资;农业食品领域态创生物和慕恩生物也吸引了资本关注,获得了超亿美元和3亿元的投资;日用化妆领域,森瑞斯生物和柏垠生物则完成了近亿元的A轮融资。这些投资不仅推动了相关企业的发展,也加速了合成生物学技术在下游应用市场的普及和商业化进程。
4. 企业投融资活跃,艺妙神州次数最多,华大智造融资额冠绝群雄
在中国合成生物学领域,多家企业获得了频繁融资,超15家企业获得5次以上融资。其中艺妙神州、蓝晶微生物、真迈生物等企业的融资次数近十次。

部分企业总融资金额超10亿元。其中,华大智造在过去十年中完成了两起大规模融资,总金额达到85亿人民币,是近十年来融资金额最大的企业。此外,艾博生物和晶泰科技的融资金额也超过了50亿元人民币,显示出资本市场对这些领域的高度关注和投资热情。

5. 投融资热度最高的区域为沿海地区,广东、上海、江苏领跑全国
在全国合成生物学领域的投融资活动中,中国合成生物融资热度最高的区域为沿海地区,主要集中在广东、上海、江苏、北京等省市直辖区,及上海、北京、深圳等核心城市。

广东、上海、江苏和北京是投融资活动最为活跃的省市直辖区,这些地区的投融资事件数量占全国总数的77.5%,总金额占比达85.8%。
上海、深圳、苏州和北京等城市投融资活跃,这些地区的投融资事件数量占全国总数的64.3%,投融资总金额占比达77.9%。

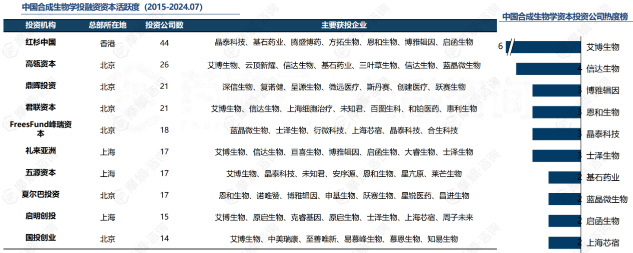
6. 红杉中国、高瓴资本、鼎晖资本等机构密切关注合成生物学领域
近十年来,合成生物学在一级市场逐渐变得炙手可热,吸引了红杉资本、高瓴资本、鼎晖资本、君联资本等众多知名投资机构的关注和资金投入,展现出强劲的发展势头和广阔的市场前景,已掀起一轮投资热潮。
知名投资机构频频出手,红杉中国、高瓴资本、鼎晖投资、君联资本等投资机构参与了20个以上投融资事件。其中红杉中国、高瓴资本、鼎晖投资、君联资本位列活跃机构榜三甲。

7. 资本布局活跃,头部机构广泛投资,红杉、高瓴看好医药健康领域
中国合成生物学领域的资本布局呈现出高度活跃的特点,多家知名投资机构积极参与其中,推动了行业的快速发展和技术进步。

结语:
中国合成生物学投融资市场在经历了快速增长后,逐渐进入更加理性和精准的投资阶段。随着技术的进步和市场的成熟,预计中国合成生物学领域将继续吸引资本的投入,推动行业的快速发展。未来,我们期待看到更多创新技术和应用的涌现,以及资本市场对这一领域的持续支持。
拓展阅读:
1. 2024中国合成生物学产业概览:产业链分工、企业分类及技术进展
2. 2024中国合成生物学上市及创业分析:上市板块、地域分布、企业排行榜
3. 2024年中国合成生物学标的企业分析:使能技术型、平台型、产品型企业
以上内容均来自摩熵咨询{2024年中国合成生物学创投市场分析报告},如需查看或下载报告,可点击!
想要解锁更多药物研发信息吗?查询摩熵医药(原药融云)数据库(vip.pharnexcloud.com/?zmt-mhwz)掌握药物基本信息、市场竞争格局、销售情况与各维度分析、药企研发进展、临床试验情况、申报审批情况、各国上市情况、最新市场动态、市场规模与前景等,以及帮助企业抉择可否投入时提供数据参考!注册立享15天免费试用!








川公网安备51019002008863号
本网站未发布麻醉药品、精神药品、医疗用毒性药品、放射性药品、戒毒药品和医疗机构制剂的产品信息
收藏
登录后参与评论
暂无评论