
实验室培养的人类心脏细胞为理解和潜在治疗心脏病提供了强有力的工具。然而,用多能干细胞生产人类心脏细胞的方法并不理想。幸运的是,威斯康星大学麦迪逊(University of Wisconsin-Madison)干细胞与再生医学中心的一项新研究提供了关键的见解,将帮助研究人员从干细胞中培育心脏细胞。
该项研究最近发表在《eLife》杂志上,题为:Cardiac differentiation of human pluripotent stem cells using defined extracellular matrix proteins reveals essential role of fibronectin。该研究探讨了细胞外间质(ECM)蛋白在源自人类多能干细胞(hpSCs)的心脏细胞生成中的作用。细胞外基质填充细胞之间的空间,提供结构支持,调节组织和器官的形成。随着对 ECM 及其对心脏发育影响的进一步了解,研究人员将能够更有效地开发称为心肌细胞的心肌细胞,这些细胞可用于心脏修复、再生和细胞治疗。

干细胞与再生医学研究中心的高级科学家张博士称:“ECM如何影响hPSC心肌细胞的产生,这一点在很大程度上被忽视了。我们对可溶性因子以及ECM蛋白在细胞培养和分化中的作用了解得越清楚,就越接近我们的研究目标。”

Jianhua Zhang, PhD, Senior Scientist Credit: Clint Thayer
研究人员一直在寻求改善hPSC-心肌细胞(hPSC-CMs)的分化,或者说提取hPSC的能力,hPSC可以在培养基中无限期地自我更新,同时保持成为人体内几乎任何类型的细胞并将其转化为心肌细胞的能力。为了验证ECM在促进hPSC心脏分化中的作用,张博士测试了多种蛋白质特别是ECM蛋白质,并观察它们如何影响干细胞的生长和分化,同时还包括层粘连蛋白111、层粘连蛋白521、纤连蛋白(FN)和胶原蛋白。“我们的研究表明,ECM蛋白在hPSC粘附、生长和心脏分化中发挥重要作用;纤维连接蛋白在hPSC心脏分化中起着至关重要的作用,是不可或缺的,”张博士表示,“通过了解ECM的作用,本研究将有助于开发更稳健的方法和协议来生成hPSC CMs。此外,本研究不仅有助于心脏分化,也有助于其他谱系分化。”
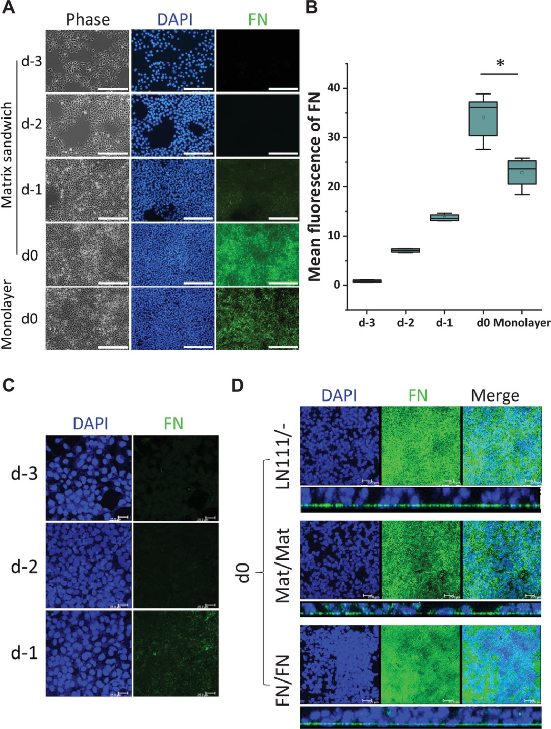
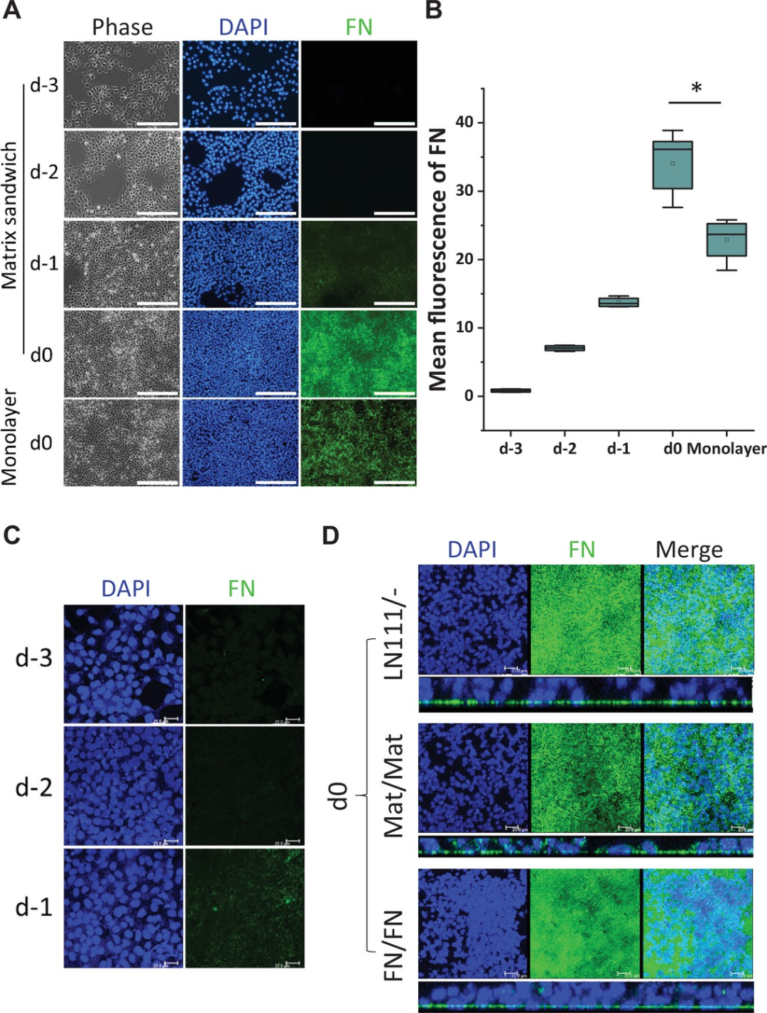
该研究是张博士继2012年干细胞心脏分化研究的后续进展,题目为Extracellular Matrix Promotes Highly Efficient Cardiac Differentiation of Human Pluripotent Stem Cells,发表在《Circulation Research》。为了培养干细胞,研究团队在培养板的底部建立了一个ECM层,以促进干细胞附着,然后在生长的干细胞上添加另一层ECM,结果发现,这种如同“三明治”的方式有助于促进最有效的分化。虽然效果很明显,但当时研究人员并没有完全理解其原因。如今这项新的研究解释了为什么ECM层至关重要,并确定纤维连接蛋白是hPSC心肌细胞发育中的关键ECM蛋白。培养物中的hPSCs产生内源性FN,其在ECM中积累到有效心脏分化所需的临界水平。FN诱导shRNA敲低阻止了短突中胚层的形成和随后的hPSC-CM生成。阻断FN结合整合素α4β1或αVβ1的抗体(但不是α5β1),抑制心脏分化。此外,抑制整合素连接的激酶导致磷酸化蛋白激酶B(AKT)减少,这与细胞凋亡增加和心脏分化抑制有关。这些结果为hPSCs培养的已定义基质提供了新的见解,这些基质能够产生富含FN的ECM,这对于中胚层形成和有效的心脏分化至关重要。

在hPSC基质三明治培养物和LN111培养物中生产内源性FN
随着对ECM在干细胞生长和心脏分化中的作用有了更好的了解,科学家们着手研究FN和其他ECM蛋白在促进hPSC心肌细胞移植用于细胞疗法中的作用。下一步可以帮助研究人员认知和利用hPSC心肌细胞进行疾病建模、药物筛选、心脏再生和细胞治疗的潜力。
<END>







川公网安备51019002008863号
本网站未发布麻醉药品、精神药品、医疗用毒性药品、放射性药品、戒毒药品和医疗机构制剂的产品信息
收藏
登录后参与评论
暂无评论