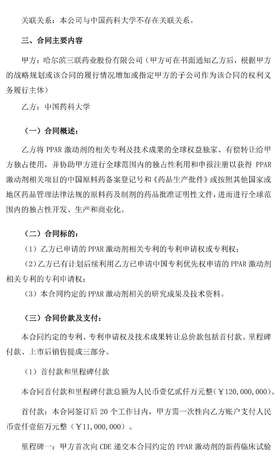
5月4日,哈尔滨三联药业股份有限公司(以下简称“哈三联”)发布公告,公司与中国药科大学签署《PPAR 激动剂创新药项目专利、专利申请权及技术成果转让合同》,中国药科大学将其研发的PPAR激动剂的相关专利权、专利申请权以及技术成果转让给哈三联,从而进行全球范围内的独占性开发、生产和商业化。
本合同约定的专利、专利申请权及技术成果转让总价款包括首付款、里程碑付款、上市后销售提成三部分。
首付款和里程碑付款总额为人民币1亿2千万元,其中首付款为1100万元。
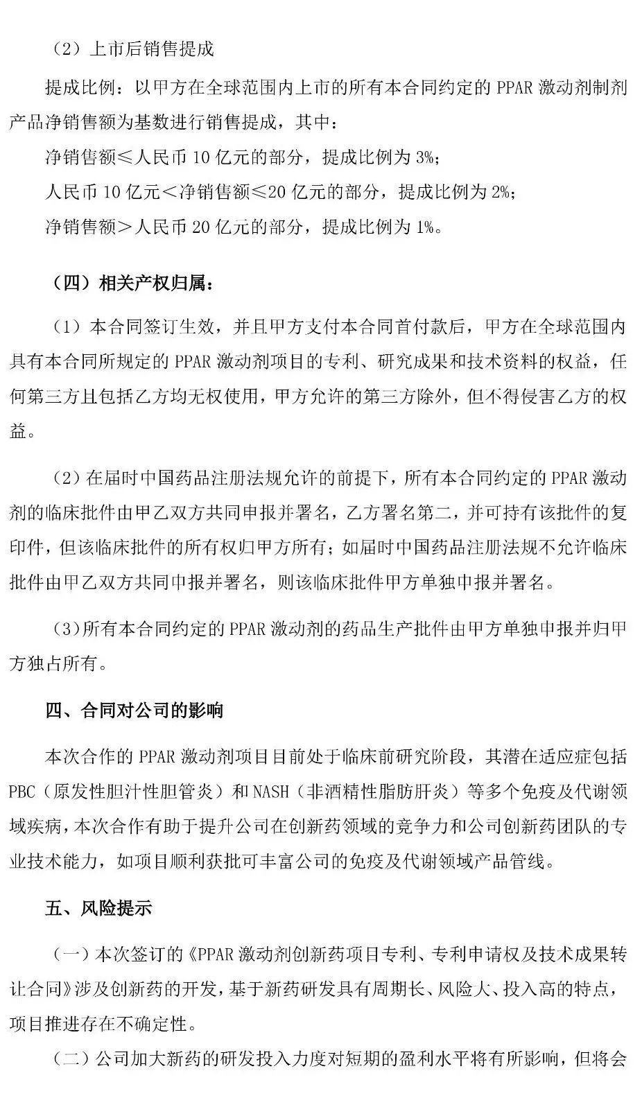
上市后销售提成
提成比例:以甲方在全球范围内上市的所有本合同约定的 PPAR 激动剂制剂产品净销售额为基数进行销售提成,其中:
净销售额≤人民币 10 亿元的部分,提成比例为 3%;
人民币 10 亿元<净销售额≤20 亿元的部分,提成比例为 2%;
净销售额>人民币 20 亿元的部分,提成比例为 1%。
原文如下:





<END>








川公网安备51019002008863号
本网站未发布麻醉药品、精神药品、医疗用毒性药品、放射性药品、戒毒药品和医疗机构制剂的产品信息
收藏
登录后参与评论
暂无评论