摩熵咨询发布的本研究报告深入探讨了糖尿病市场,系统性地展示了糖尿病的流行情况、患者画像、患者就诊路径以及全渠道多类型药物的市场状况,并分析了未来市场趋势,特别关注了重点渠道的发展。
糖尿病的患者群体将持续扩大
糖尿病是一种慢性疾病,长期的高血糖可能会导致残疾和危机生命的并发症。预计到2045年,全球糖尿病患者人数将较2021年增长46.0%;全球糖耐量减低(IGT)人数较2021年增长35.0%;全球空腹血糖受损 (IFG)人数较2021年增长38.2%。在人口步入老龄化的背景下,未来中国的糖尿病负担可能更为严峻。
诊断、治疗、管理的糖尿病健康管理流程步入完善
糖尿病是一种慢性疾病,积极的管理可以提高患者的生存质量,减少并发症及死亡风险。目前,我国糖尿病已有清晰的糖尿病患者诊断、治疗、管理流程。本报告中整理了相关公开信息,另外基于数据,展示了患者的医疗机构选择倾向。
院端市场是糖尿病药物的主要市场
糖尿病是一种慢性疾病,有长期的用药需求。本报告将糖尿病用药分为非胰岛素药(仅包含化药及生物)、胰岛素类药物、中成药,展示了各类药物在院端、药店零售、线上渠道的销售情况。并讨论了其背后的原因与未来发展趋势。
此外,报告还涵盖了糖尿病并发症的治疗、患者画像、相关药物研发和药物交易情况,为行业提供了全面的视角和深入的洞察。
一、糖尿病介绍与治疗需求
1. 疾病介绍
糖尿病是一种慢性疾病,长期的高血糖可能会导致残疾和危及生命的并发症。

糖尿病主要分为四种类型。
1型糖尿病:是由自身免疫过程引起的,人体的免疫系统攻击胰腺中产生胰岛素的 β 细胞。原因:尚不完全清楚,但一个可能的解释是,遗传易感性(由大量基因赋予)和病毒感染等环境触发因素的结合引发了自身免疫反应。
2型糖尿病:高血糖最初是由于身体细胞无法充分响应胰岛素(胰岛素抵抗)。
原因:2 型糖尿病的病因尚不完全清楚,但与超重、肥胖、年龄增长、种族和家族史密切相关。与 1 型糖尿病一样,2 型糖尿病风险的诱因被认为包括多基因和环境诱因。
糖调节受损:IGT 和 IFG 的重要性有三方面,意味着未来罹患 2 型糖尿病的风险更高;IGT 和 IFG 表明 CVD 风险已经升高;它们的检测为干预措施提供依据,从而可以预防 2 型糖尿病。
孕前糖尿病合并妊娠(pregestational diabetes mellitus,PGDM):根据其糖尿病类型分别诊断为1型糖尿病合并妊娠或2型糖尿病合并妊娠。
糖尿病前期:包括IFG和 IGT。
妊娠期糖尿病( GDM ):包括 A1 型和 A2 型,其中经过营养管理和运动指导可将血糖控制理想者定义为 A1 型GDM;需要加用降糖药物才能将血糖控制理想者定义为A2型GDM。

其他类型糖尿病:世界卫生组织最近发布的糖尿病分类报告40列出了多种“其他特定类型”的糖尿病。如:因胰腺疾病、由于内分泌失调导致胰岛素拮抗激素分泌过多而引起的糖尿病(例如库欣综合征)、药物或化学物质引起的糖尿病。
2. 疾病流行情况
由于较大的人口数,中国与印度的糖尿病患者数量远高于美、日、英等发达国家。

3. 患者画像
糖尿病的患者人数与患者诊疗次数随年龄大幅增高。

注:数据包含糖尿病并发症
高龄糖尿病患者中,女性高于男性;中年(40-50岁)组则相反。

注:数据包含糖尿病并发症
二、当前糖尿病的诊疗路径
1. 诊疗流程概述
基于糖尿病健康管理流程,从而减少或延缓并发症的发生,降低致残率和早死率。

糖尿病的健康管理大致可分为患者发现与临床检查及患者治疗与跟踪管理。

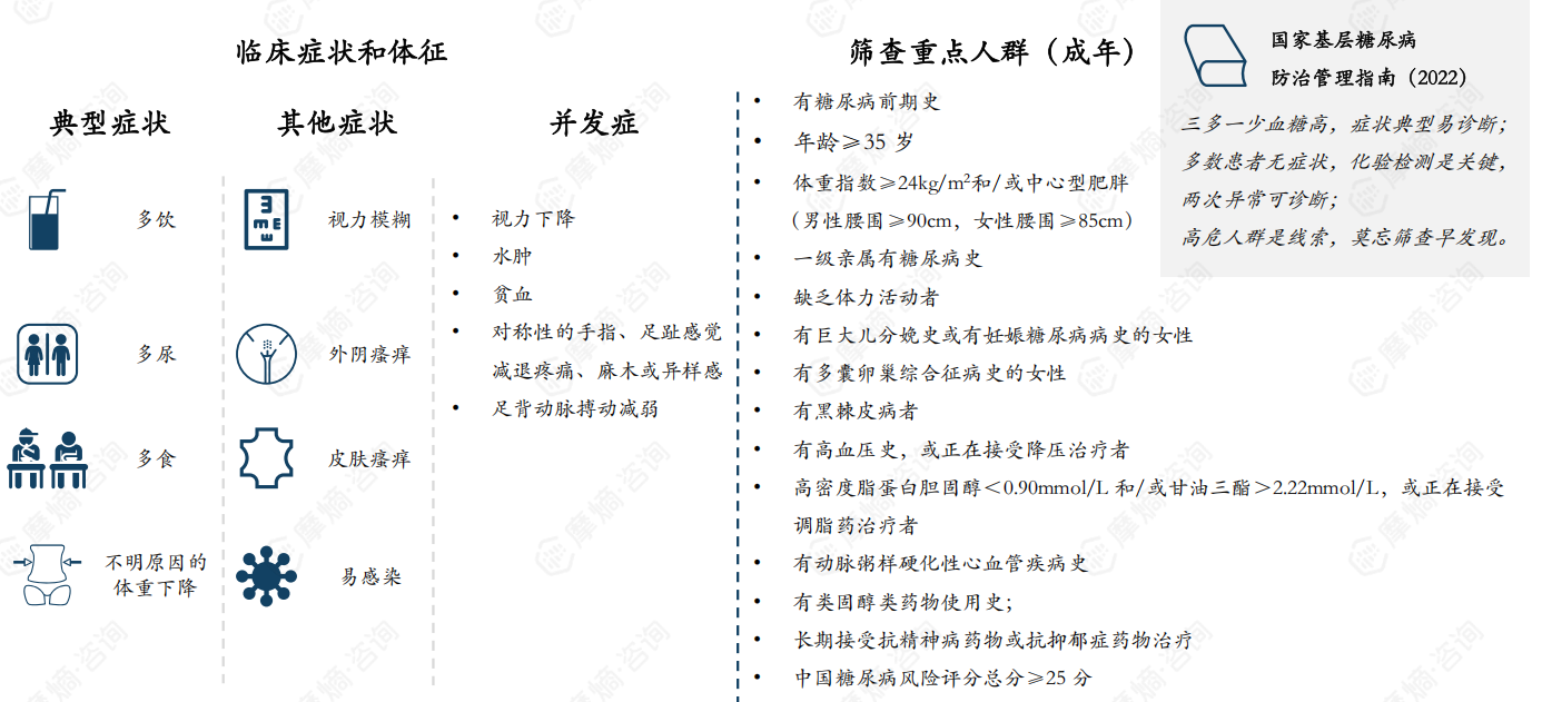
2. 症状与筛查重点人群
许多症状提示可能存在糖尿病,但多数患者无症状,化验检验是关键。

3. 临床检查项目
静脉血浆血糖与糖化血红蛋白 A1c是主要的诊断依据。

患者诊断分型方式方法趋于完善。

T1DM、T2DM及单基因糖尿病的鉴别要点:

疑似LADA人群的特征:有T1DM或自身免疫性疾病家族史;体重指数<25 kg/m2(国际共识为27 kg/m2);起病年龄<60岁。
疑似T1DM的特征:起病年龄<20岁;以酮症或酮症酸中毒起病;起病时“三多一少”症状明显;起病前非肥胖;病程1年内刺激后C肽<600pmol/L;依赖胰岛素治疗>6个月。
疑似单基因糖尿病的特征:6月龄前发病;起病年龄<20岁+胰岛自身抗体阴性;起病年龄为20~30岁+胰岛自身抗体阴性+非肥胖;持续性轻度升高的空腹血糖和糖化血红蛋白+一代家族史;新生儿期有高胰岛素性低血糖症;母系遗传,伴听力受损、视神经萎缩或骨骼肌表现等;与肥胖程度不符合的显著黑棘皮表现,有严重胰岛素抵抗;合并先天性心脏病、胃肠道缺陷、脑畸形、视力听力异常、智力发育迟缓、生长发育障碍、严重腹泻、肾发育异常或其他自身免疫病等可疑与基因突变相关者。
随访C肽变化:病程3年内随机C肽<200 pmol/L,考虑为特发性T1DM;如C肽>200pmol/L,考虑为T2DM。
4. 临床治疗
治疗方式——生活方式干预:通过膳食与运动,减少糖尿病与糖尿病治疗对于患者的影响。

注:成人T2DM患者应增加日常身体活动,减少静坐时间;有严重低血糖、糖尿病酮症酸中毒等急性代谢并发症、增殖性视网膜病变、严重心脑血管疾病(不稳定性心绞痛、严重心律失常、一过性脑缺血发作)等情况下禁忌运动,病情控制稳定后方可逐步恢复;患者只要感觉良好,一般不必因高血糖而推迟运动;如果进行剧烈的体力活动时血糖 >16.7mmol/L,则应谨慎,确保其补充充足的水分。
治疗方式—— 1型糖尿病患者依靠胰岛素治疗;2型糖尿病患者可选择多类型药物治疗。

治疗方式——胰岛素治疗对于1型、2型糖尿病患者的治疗都有重要的临床地位。

1型糖尿病胰岛素使用方案:
MDI方案:T1DM 患者最常用的胰岛素治疗方案。根据生理性胰岛素分泌模式,进餐前使用速效(超短效)胰岛素类似物或短效(常规)胰岛素,睡前使用长效胰岛素及其类似物或NPH(部分患者需要每日注射 2 次)。
CSII方案:也称胰岛素泵治疗。采用人工智能控制的胰岛素输入装置,通过持续皮下输注短效胰岛素或速效胰岛素类似物的一种胰岛素给药方式,可最大程度地模拟人体生理性胰岛素分泌模式,从而达到更好控制血糖的目的。与MDI相比,CSII治疗可以有效降低血糖水平,缩短血糖达标时间,减少低血糖发生的风险,改善血糖波动。
2型糖尿病胰岛素使用方案:
在糖尿病病程中(包括新诊断的T2DM),出现无明显诱因的体重显著下降时,应该尽早使用胰岛素治疗;新诊断T2DM患者如有明显的高血糖症状、酮症或糖尿病酮症酸中毒,首选胰岛素治疗;若新诊断糖尿病患者分型与T1DM难以鉴别时,可首选胰岛素治疗;如基础胰岛素用量已达最大剂量血糖仍未达标,应考虑调整胰岛素的治疗方案。
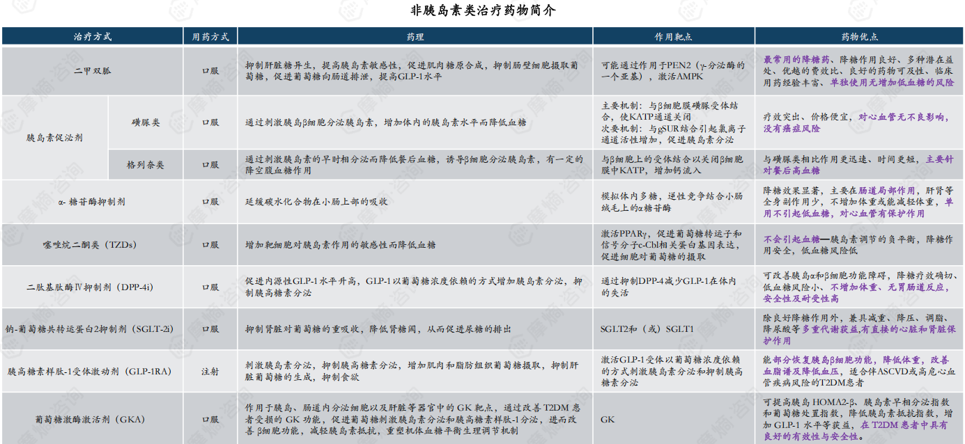
治疗药物——非胰岛素类治疗药物:二甲双胍是最常用的降糖药物。

治疗药物——胰岛素类治疗药物:作为糖尿病重要的治疗手段,目前已开发出多类胰岛素。

5. 跟踪与管理
糖尿病作为长期慢性疾病,疾病的管控需要患者与医疗机构的共同努力。

6. 患者医院选择偏好
三级医院的患者数高于二级医院,这种趋势在高龄患者群体中愈加明显。

注:数据包含糖尿病并发症
三、糖尿病药物市场规模与构成
1. 非中药——院内市场
糖尿病(非中药)治疗药物市场销售总额在2021年达峰后,市场总额处于小幅降低状态。

院内市场——非胰岛素类降糖药物销售额近三年处于增长态势。

院内市场——近年来整体市场销售额呈现下降趋势。

2. 非中药——零售市场
零售市场——糖尿病(非中药)治疗药物市场整体处于快速增长态势。

3. 非中药——各市场数据横向对比
非中药——对比多渠道数据,院内渠道仍是该类药物销售的主要市场。

4. 中药市场
中西医结合干预兼具中西医各自优势,综合调理患者代谢水平,提高患者的生活质量。

中药——院内市场仍是患者获得治疗糖尿病中成药的主要方式,且院内渠道销售增长稳定。

四、糖尿病患者相关临床治疗需求及治疗进展
1. 糖尿病并发症:糖尿病足
糖尿病足: 是致残、甚至死亡的严重并发症之一。

糖尿病足是严重的并发症,发病呈现随年龄升高的趋势,患者主要在三级医院诊疗,治疗需要从多方面进行。

2. 糖尿病并发症:糖尿病视网膜病变
糖尿病视网膜病变:导致视力损伤和失明,患者人群主要为40岁后群体,患者主要在三级医院诊疗,治疗需要从多方面进行。

糖尿病视网膜病变,全球创新药研发如火如荼,涉及交易频发。

五、未来糖尿病患者临床管理发展趋势
发展趋势1:未来我国糖尿病患者总量大,市场潜力大;同时,减轻患者用药负担的措施将常态化进行。
医保目录中糖尿病药物:
(1)化学与生物药:已覆盖批文数/总批文数1235/1368条,已覆盖品种数/总品种数111/125个,2023年院内市场已覆盖销售额/总销售额508.7/508.9亿;
(2)中成药:已覆盖批文数/总批文数52/491条,已覆盖品种数/总品种数32/139个,2023年院内市场已覆盖销售额/总销售额17.8/17.9亿。

国家集采中糖尿病药物:
第二批,包括格列美脲片、阿卡波糖片、阿卡波糖胶囊;
第三批,包括盐酸二甲双胍片、盐酸二甲双胍缓释片、维格列汀片;
第四批,恩格列净片、格列齐特缓释片、卡格列净片、瑞格例奈片、那格例奈片;
第五批,包括沙格列汀片、格列吡嗪控释片、格列吡嗪片、米格列醇片;
第六批,胰岛素专项;
第七批,包括二甲双胍维格列汀片(II)、盐酸吡格列酮片、盐酸吡格列酮胶囊;
第九批,伏格列波糖片、伏格列波糖分散片。
(注:通过药品品种计数,与集采文件中品种可能存在差异;未计入续采批次)
医保+集采+挂网规则等多项政策作用下,糖尿病患者用药负担显著减轻。
发展趋势2:糖尿病是慢性病,患者将度过一个长期治疗旅程,未来除控糖类药物外糖尿病的相关药物/器械也有较大的临床需求。

发展趋势3:预计糖尿病治疗药物在院端渠道的重要性高于其他渠道。

通过“场景化”的方式认识市场,发现各类群体需求与市场机会。

摩熵咨询,通过“数据+观点”的方式,描绘并分析各类“场景”,服务战略制订。

以上内容均来自摩熵咨询{中国糖尿病临床诊疗与药物多渠道市场数据分析},如需查看或下载报告,可点击!
想要解锁更多药物研发信息吗?查询摩熵医药(原药融云)数据库(vip.pharnexcloud.com/?zmt-mhwz)掌握药物基本信息、市场竞争格局、销售情况与各维度分析、药企研发进展、临床试验情况、申报审批情况、各国上市情况、最新市场动态、市场规模与前景等,以及帮助企业抉择可否投入时提供数据参考!注册立享15天免费试用!








川公网安备51019002008863号
本网站未发布麻醉药品、精神药品、医疗用毒性药品、放射性药品、戒毒药品和医疗机构制剂的产品信息
收藏
登录后参与评论
暂无评论