
近年来,国内生物医药行业蓬勃发展。据预测,2022年,中国生物医药市场规模将可能突破4万亿,面对4万亿的黄金赛道,该如何布局,如何切入赛道,如何弯道超车,如何发展加速?相信这已经成为医药行业利益相关者都在思考的重要问题。
鉴于此,药融云咨询团队联合药学数据分析团队依托药融云专业的医药全产业链数据库与药融圈丰富的外部专家资源,开辟《全球在研新药与靶点月报》专栏,多角度、深层次地拆解分析核心医药情报信息,与大家共同探讨中国医药行业的机会与风险。自首次公开发布以来,便受到广大医药行业同仁的好评。
为了更方便与业内人士进行及时交流,7月《全球在研新药与靶点月报》将于8月22日晚19:30,在药鼎记直播间首发分享。除此之外,还将盘点7月创新药领域重大事件并进行解析。
欢迎各位关注创新药研发趋势的行业人士前来讨论交流,药融云诚挚邀请您参加本次线上分享会!

本次直播,将重点监测分析:
- 热门疾病领域扫描——乙型肝炎?

- 解读热门/潜力靶点——PI3K抑制剂?

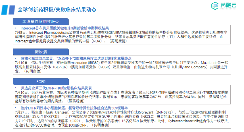
- 全球创新药失败/积极临床结果?

- 国内7月新药注册申报和药物研究进展?

- 国内医药大健康投融资与发展动向?

下述为7月全球在研新药与靶点月报目录,先睹为快!
7月全球在研新药与靶点月报目录




▲药融咨询出品
想要了解《7月全球在研新药与靶点月报》更多数据内容吗?可通过药融云全球研发数据库进行下载,或者关注药融云公众号(gh_d20f87bd52d9)回复“报告”关键词进行领取。
—END—







川公网安备51019002008863号
本网站未发布麻醉药品、精神药品、医疗用毒性药品、放射性药品、戒毒药品和医疗机构制剂的产品信息
收藏
登录后参与评论
暂无评论