
CXO行业开年不利,近日,全球CDMO巨头Lonza(龙沙)将关闭广州工厂,赛默飞也计划将关闭爱尔兰工厂。1月26日,本土CXO龙头“药明系”遭遇“黑天鹅”,受到《生物安全法案》草案影响,带领整个板块大跌。2月2日,据媒体报道,美参院版“生物安全法”已获6名议员支持,整个CXO板块再度大跌。
从当下现实情况来看,地缘政治和上游投融资市场环境等因素均给CXO产业布局者带来了不小的压力,CXO企业生存环境已然不如过往。除了上述因素导致的订单问题以外,对于国内CRO公司来说,目前利润表正在被生物资产公允价值拖累。
从"猴荒"到"囤猴",再到猴价大跌,这个周期仅仅用了2-3年的时间。
随着实验猴价格回落,国内3家CRO业绩受到拖累。近日美迪西(688202)、康龙化成(300759)、昭衍新药(603127)发布业绩,均称净利润增速受到生物资产(主要为实验用猴)市价下跌影响。

非人灵长类是临床前实验中重要的模式动物,而食蟹猴是实验用猴中用量最大的品种,占比接近70%。药物研发对实验用猴的质量有很高要求,一般成长到2-3 岁才能用于动物实验,
并且具有严格的质量标准。据民生证券研报显示,美国每年使用约70000 只猴子进行大脑、传染病和衰老研究,欧盟用量约5000 只,英国大约2000 只。
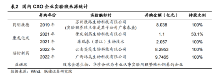
国内部分CRO龙头企业自2019 年开始布局上游实验猴供应商赛道。2019 年药明康德收购了广东春盛猴场;2021 年康龙化成收购了肇庆创药、康瑞泰,2022 收购了安凯毅博;2022 年昭衍新药花费18亿元的大手笔收购了广西玮美生物和云南英茂生物。以下四家公司分别采取并购实验猴养殖企业,或者由实验猴养殖企业入股的形式,锁定实验猴的原材料成本。

图片来源:联讯证券
根据 2021 年中国实验灵长类养殖开发协会统计,中国食蟹猴和恒河猴存栏24万余只,年生产量为3万只左右,而内需已高达4万只。近年来国内实验用猴市场需求大幅增加,而实验用猴资源进口受阻,供需也出现了阶段性紧张,导致猴价持续增长。根据弗若斯特沙利文报告,2017 年国内食蟹猴的平均市场价格为1.38 万元/只,截至2020 年9 月30 日的9 个月价格为4.2 万元/只,2022 年最高价接近 19 万元/只。进入2023年,“狂飙”的实验猴市场出现回调,食蟹猴的价格也持续下跌,价格从17万元到12.5万元。

2023年4月7日,中国食品药品检定研究院食蟹猴采购项目中标(成交)结果公告显示,食蟹猴的中标价格为17万元/只。

到了2023年9月18日,食蟹猴的中标价格降至14万元/只。

至2023年12月29日,中标价格已降至12.5万元/只。
不过目前大分子生物药和基因疗法正在蓬勃发展,如抗体、小分子核酸等,都需要非人灵长类动物(如食蟹猴、恒河猴等),进行药物安全性、药效等评估。业内人士表示,猴价短期变动可能会影响利润表,对公司长期业务不会有特别的影响。
对于CXO行业来说,经过了前些年的高速增长,目前竞争加剧导致行业回报区域合理也属正常,从国外巨头发展来看,行业低谷期,勤练内功做好服务的同时,加大并购重组,优化资源配置形成规模效应也是穿越周期、进一步发展壮大的必经之路。
参考资料:
中央政府采购网
联讯证券
民生证券
各公司公告
<END>
要解锁更多企业药品研发信息吗?查询药融云数据库(vip.pharnexcloud.com/?zmt-mhwz)掌握药品各国上市情况、药品批文信息、销售情况与各维度分析、市场竞争格局、一致性评价情况、集采中标情况、药企申报审批信息、最新动态与前景等,以及帮助企业抉择可否投入时提供数据参考!注册立享15天免费试用!








川公网安备51019002008863号
本网站未发布麻醉药品、精神药品、医疗用毒性药品、放射性药品、戒毒药品和医疗机构制剂的产品信息
收藏
登录后参与评论
暂无评论