
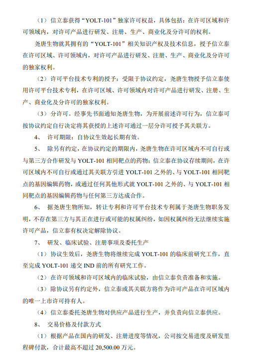
2024年8月27日,尧唐生物与信立泰共同宣布就尧唐生物自主研发的针对PCSK9靶点的碱基编辑药物YOLT-101,签订了在中国内地的开发及商业化授权协议,总交易金额为10.35亿元人民币。

根据协议条款,信立泰将获得YOLT-101在中国内地(不包括香港、澳门及台湾地区)的独占开发与商业化许可权。尧唐生物将获得最高2.05亿元人民币的首付款以及根据研发进度支付的研发里程碑付款;还将根据净销售额获得最多8.3亿元人民币的销售里程碑付款,总交易金额将达10.35亿元人民币。此外,信立泰将在许可产品于该地区达成的净销售额基础上,向尧唐生物支付分层销售提成。协议生效后,尧唐生物将继续负责完成YOLT-101的临床前研究工作,在许可领域和许可区域内的临床试验将由信立泰负责准备和实施。
YOLT-101是尧唐生物自主研发的新一代体内基因编辑药物,同时采用了尧唐自主专利的碱基编辑器(YolBE®)和新型脂质纳米颗粒(YOL-LNPs®)递送载体,通过LNP介导的肝脏靶向作用,经肝脏细胞表面的低密度脂蛋白受体(LDLR)介导的内吞进入肝细胞,释放碱基编辑器和gRNA,两者形成YolBE-gRNA复合体,靶向PCSK9基因特定序列,在特定位点进行碱基编辑,从而关闭基因表达,抑制PCSK9对LDLR的降解,增加LDLR与低密度脂蛋白(LDL)的结合,有效清除低密度脂蛋白胆固醇(LDL-C)降低其血液浓度,最终延缓和治愈家族性高胆固醇血症。
目前,YOLT-101 尚处于临床前研究阶段,并在一项由研究者发起的临床研究(IIT 研究)中完成首例受试者给药。已有的临床前数据显示,在非人灵长类动物模型中,YOLT-101 实现了一次给药长达近两年的 LDL-C大幅度降低。
相比较现有 PCSK9 抗体、siRNA 药物等治疗方法,YOLT-101作为PCSK9碱基编辑药物,可在 DNA 水平编辑 PCSK9 基因的单个碱基,降低靶蛋白表达。如能研发成功,将显著提高家族性高胆固醇血症患者服药依从性,为 FH 疾病提供更便捷的全新治疗选择。


参考来源:公司公告
<END>
想要解锁更多药企信息吗?查询药融云数据库(vip.pharnexcloud.com/?zmt-mhwz)掌握药企公司基本信息、投融资情况、产品管线分布、药物销售情况与各维度分析、药物研发情况、年度报告、最新进展动态、临床试验信息、市场规模与前景等,以及帮助企业抉择可否投入时提供数据参考!注册立享15天免费试用!








川公网安备51019002008863号
本网站未发布麻醉药品、精神药品、医疗用毒性药品、放射性药品、戒毒药品和医疗机构制剂的产品信息
收藏
登录后参与评论
暂无评论