

为指导药品上市许可持有人规范开展细胞治疗产品的生产和质量管理,保证产品质量,核查中心组织研究起草了《细胞治疗产品生产质量管理指南(试行)》,现予发布,请参照执行。
特此通告。
附件:细胞治疗产品生产质量管理指南(试行)(1).doc
国家药监局核查中心
2022年10月28日
细胞治疗产品生产质量管理指南(试行)
国家药品监督管理局食品药品审核查验中心
2022年10月
一、 目的
我国细胞治疗产品领域当前处于快速发展的阶段,为进一步推进该领域的健康发展,基于当前的科学认知以及针对细胞治疗产品相关技术的发展现状,提出本指南,主要为细化和完善细胞治疗产品产业化阶段生产质量管理方面的技术要求,旨在为细胞治疗产品生产企业提供指导意见,同时,也可作为监管机构开展各类现场检查的重要参考。由于细胞治疗产品行业的迅速发展,创新技术的不断涌现,未来可能会出现更加先进和完善的生产质量管理技术手段或者与本指南中有不相适应的内容,据此,生产企业可提供详细的说明及科学、完整的支持理由和依据,以证明其生产质量管理方面的可控性。随着未来科学技术的发展、认知的深入和经验的积累,针对本指南内容后续将逐步修订和完善。
二、 法规依据
1.《中华人民共和国药品管理法》
2.《中华人民共和国药品管理法实施条例》
3.《中华人民共和国生物安全法》
4.《中华人民共和国药典》
5.《药品注册管理办法》
6.《药品生产监督管理办法》
7.《药品生产质量管理规范》及其附录
8.《药品注册核查管理规定》
9.《药品不良反应报告和监测管理办法》
10.《药品召回管理办法》
11.《药品说明书和标签管理规定》
12.《药品生产企业现场检查风险评定原则》
13.《医疗废物管理条例》
14.《病原微生物实验室生物安全管理条例》
15.药品监督管理部门批准的制造及检定规程
三、 范围
(一)本指南所述的细胞治疗产品(以下简称细胞产品)是指按药品批准上市的经过适当的体外操作(如分离、培养、扩增、基因修饰等)而制备的人源活细胞产品,包括经过或未经过基因修饰的细胞,如自体或异体的免疫细胞、干细胞、组织细胞或细胞系等产品;不包括输血用的血液成分、已有规定的移植用造血干细胞、生殖相关细胞以及由细胞组成的组织、器官类产品等。
(二)本指南适用于细胞产品从供者材料的运输、接收、产品生产和检验到成品放行、储存和运输的全过程。
直接用于细胞产品生产的基因修饰载体或其他赋予其特定功能的材料(如病毒、质粒、RNA、抗原肽、抗原蛋白、蛋白质-RNA复合物等)的生产、检验和放行等过程应符合《药品生产质量管理规范》及其相关附录的要求。
(三)因细胞产品的供者材料来源于人体,其生产还应当符合国家生物安全和人类遗传资源管理的相关规定,防止引入或传播传染病病原体。
四、 原则
(一)细胞产品生产具有以下特殊性:
1.供者材料来源于人体,可能含有传染病病原体。
2.供者材料的质量受其来源、类型、特性等因素影响,具有差异性。自体细胞产品生产工艺需要充分考虑供者材料个体化差异的影响,制定合理的工艺步骤和参数并在经批准的范围内实施生产。
3.受供者材料来源和产品类型影响,产品生产批量差异可能较大,生产组织模式相对灵活,生产与临床需求结合更为紧密。
4.温度和时限对供者材料和产品的质量具有更为显著的影响。
5.由于细胞产品为活细胞,包含维持细胞生存的营养物质,供者材料采集后的生产过程受到污染后更利于微生物的繁殖和扩散,且无法终端灭菌,污染不易去除。
6.自体细胞产品或采用异体供者材料生产的需与患者配型使用的产品,一旦发生混淆或差错,造成供者材料或细胞产品与患者之间的不匹配,可能会对患者产生危及生命的严重后果。
(二)鉴于细胞产品的以上特殊性,企业应当对从供者材料采集到患者使用的全过程采取特殊控制措施,至少包括:
1.对从供者材料的接收直至成品储存运输的全过程进行风险评估,并制定相应的风险控制策略,以保证产品的安全、有效和质量可控。
2.建立生物安全管理制度和记录,具有保证生物安全的设施、设备,预防和控制产品生产过程中的生物安全风险,防止引入、传播病原体。
3.在供者材料运输、接收及产品生产、储存、运输全过程中监控供者材料、产品或生产环境的温度及操作时限,确保在规定的温度和时限内完成相应的操作。
4.产品生产全过程应当尤其关注防止微生物污染或交叉污染,包括载体的生产过程可能对产品带来的污染或交叉污染,以及不同载体生产过程中可能存在的交叉污染等。
5.从供者材料采集到患者使用的全过程中,供者材料、中间产品或成品应当予以正确标识且可追溯,防止混淆和差错。
五、 人员
(一)生产管理负责人、质量管理负责人和质量受权人应当具有相应的专业知识(微生物学、生物学、免疫学、生物化学、生物制品学等),并能够在生产、质量管理中履行职责。
(二)从事细胞产品生产、质量保证、质量控制及其他相关工作(包括清洁、维修人员等)的人员应当经过生物安全防护的培训并获得授权,所有培训内容应符合国家关于生物安全的相关规定,尤其是预防传染病病原体传播的相关知识培训。
(三)生产期间,从事载体生产的人员如未按规定采取有效的去污染措施不得进入细胞产品的生产区域,直接接触含有传染病病原体供者材料的人员不得进入其他生产区域。
六、 厂房、设施与设备
(一)直接用于细胞产品生产的基因修饰病毒载体应与细胞产品、其他载体或生物材料相隔离,分别在各自独立的生产区域进行生产,并配备独立的空调净化系统。
(二)使用含有传染病病原体的供者材料生产细胞产品时,其生产操作应当在独立的专用生产区域进行,并采用独立的空调净化系统,产品暴露于环境的生产区域应保持相对负压。
(三)宜采用密闭系统或设备进行细胞产品的生产操作;密闭系统或设备放置环境的洁净度级别可适当降低,应当定期检查密闭系统或设备的完整性。
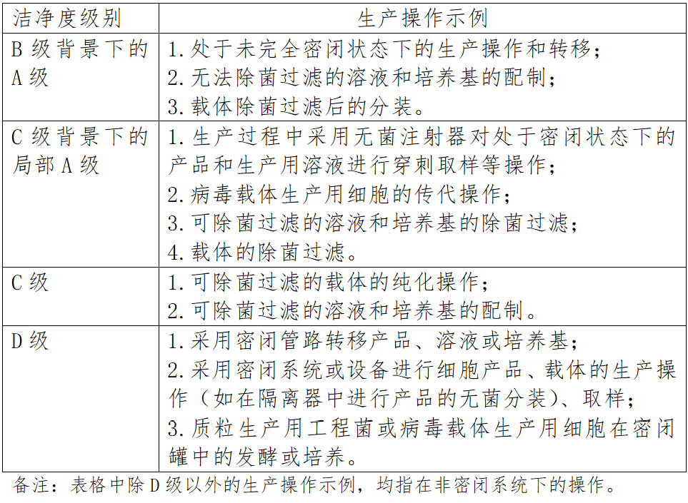
(四)细胞产品、直接用于细胞产品生产的基因修饰载体或其他赋予其特定功能的材料,其生产操作环境的洁净度级别可参照表格中的示例进行选择。

(五)含有传染病病原体的供者材料和相应细胞产品应有单独的隔离区域或设备予以贮存,与其它供者材料和相应细胞产品的储存区域分开,且采用独立的储存设备,隔离区域和储存设备都应当有明显标识。
(六)用于供者材料和细胞产品的传染病病原体标志物检查,或对含有传染病病原体样品进行检测的实验室,应符合国家关于实验室生物安全的相关规定,应当有原位灭活或消毒的设备。
一、 供者筛查与供者材料
(一)企业应当建立供者筛查和检测标准及供者材料的质量标准,并综合考虑微生物的生物安全等级、传染病类别和细胞产品的预定用途等因素进行风险评估,定期回顾其适用性。
企业不得接收不符合质量标准的供者材料。
(二)企业应当选择具有合法资质的医疗机构作为供者材料采集和细胞产品使用的机构,并明确双方职责。质量管理部门应当定期对医疗机构进行质量评估,并根据评估情况会同企业有关部门对医疗机构进行现场质量审计,以确保医疗机构供者筛查和检测、供者材料采集以及产品的使用符合相关要求。
(三)企业应当建立对医疗机构进行质量评估和认可的操作规程,明确医疗机构的资质、选择的原则、质量评估方式、评估标准及合格医疗机构认可的程序,并明确现场质量审计的内容、周期、审计人员组成及资质。
(四)企业质量管理部门应当指定专人负责医疗机构的现场质量审计,确定经认可的合格医疗机构名单,并建立每家医疗机构的质量档案。
(五)企业应当与经认可的合格医疗机构签订质量协议。质量协议的内容应当至少包括医疗机构和企业双方的职责,供者材料的采集方法、保存条件、质量标准、接收规程和/或细胞产品的使用。
(六)企业应当定期对医疗机构采集供者材料和使用细胞产品的情况进行回顾和评估,一旦发现医疗机构出现不符合操作规程,可能会对患者造成不利影响的情况,应当及时要求医疗机构采取纠正措施和预防措施,必要时不再纳入合格医疗机构名单。
(七)企业应当制定供者材料采集、保存、运输、接收的书面要求,详细说明供者材料的采集方法、保存和运输条件以及接收的标准。
(八)企业对每批接收的供者材料,至少应当检查以下各项内容:
1.来源于合法且经企业评估认可的合格医疗机构。
2.运输过程中的温度和时限监控记录完整,温度和时限符合规定要求;如对供者材料采集后的储存温度和时限有特殊要求,还应有完整的温度和时间监控记录,且符合标准要求。
3.包装完整无破损。
4.包装标签内容完整,至少含有能够追溯到供者的个体识别码、采集日期和时间、采集量及实施采集的医疗机构名称等信息;如采用计算机化系统的,包装标签应当能追溯到上述信息。
5.供者材料采集记录。
6.供者筛查和临床检验结果,至少应当有检查特定传染病病原体标志物的结果。
(九)已知含有传染病病原体的自体供者材料在运输、接收、贮存、发放或转运过程中应当与其他供者材料彼此隔离,每个包装都应有明显标识。
(十)投产使用前,企业应当对每批供者材料进行质量评价,内容至少应当包括:
1.确认供者材料来自于合法的且经过企业评估认可的医疗机构及符合筛查标准的供者,并按照上述第(八)中第4条内容核对相关信息。
2.供者材料从医疗机构采集结束至企业放行用于生产前的储存温度和时限符合规定要求。
3.供者材料包装完整,无破损。
4.运输、储存过程中出现的偏差已按相关规程进行调查和处理。
二、 物料与产品
(一)细胞产品生产用的生物材料,如细胞株/系、工程菌、载体、动物来源的试剂和血清等,企业应当保证其来源合法、安全并符合质量标准,防止引入外源因子。
(二)企业应当对物料进行风险评估,并确定主要物料(如直接用于细胞产品生产的基因修饰载体或其他赋予其特定功能的材料、细胞因子、生长因子、酶、血清、饲养细胞、一次性耗材等)。主要物料的确定应当有记录。对主要物料应开展入厂检验,并可根据特定风险,考虑建立降低风险的其他措施(如加强质量控制等)。
(三)用于特定传染病病原体(HIV、HBV、HCV及梅毒螺旋体等)标志物检测的体外诊断试剂,应当优先选择获得药品监督管理部门批准的产品,且应当首选获得药品监督管理部门批准的用于血源筛查的产品。
(四)供者材料和细胞产品的运输应当经过确认。
(五)应当建立安全和有效地处理不合格供者材料、中间产品、成品的操作规程,处理应当有记录。
三、 生产管理
(一)细胞产品根据其工艺特点,产品批次可考虑定义为:在同一生产周期中,采用相同生产工艺、在同一生产条件下生产的一定数量的质量均一的产品为一批。单一批次所生产出来的所有细胞的总量为此次生产的批量。
(二)细胞产品、直接用于细胞产品生产的基因修饰载体或其他赋予其特定功能的材料的无菌工艺模拟试验至少应当符合以下要求:
1.采用非密闭系统进行无菌生产操作的,无菌工艺模拟试验应当包括所有人工操作的暴露工序。
2.采用密闭系统进行无菌生产操作的,无菌工艺模拟试验应当侧重于与密闭系统连接有关的步骤;如有未模拟的无菌生产操作,应当进行风险评估,并书面说明不开展无菌工艺模拟的合理性。
3.需要较长时间完成的无菌生产操作,应当结合风险评估,说明缩短模拟某些操作(如离心、培养)时长的合理性。
4.对微生物生长有抑制作用从而可能影响无菌工艺模拟试验结果的无菌生产操作(如冻存),经风险评估后可不包含在无菌工艺模拟试验中。
5.同一生产区域有多条相同生产线的,每条生产线在成功通过无菌工艺模拟试验的首次验证后,可采用极值法或矩阵法,或两者联用的方法,至少每班次半年进行1次无菌工艺模拟试验,每次至少一批。
使用相同设备和工艺步骤生产不同的产品,如采用极值法进行无菌工艺模拟试验,应当模拟某些生产操作的最差条件;如采用矩阵法进行无菌工艺模拟试验,应当模拟相似工艺步骤的最差条件;如采用两者联用方法的,应当书面说明理由及其合理性,模拟应当包括所有的无菌生产操作及最差条件、所有生产用的设备类型。
(三)细胞产品生产工艺应该经过验证,其工艺验证应当符合以下要求:
1)采用自体供者材料生产细胞产品的生产工艺有一定的特殊性,其验证所用的供者材料可来源于健康志愿者;如果来源于患者的,可采用同步验证的方式。
2)对于用自体供者材料生产细胞产品,应当根据风险评估考虑实际生产中的最差条件。如同一生产区域有多条相同生产线的,或者同一生产操作间内有多个隔离器的,最多可同时进行生产操作的生产线数量,或隔离器的数量,同时还应将生产环境、操作人员及实验室检验能力等影响因素作为最差条件予以考虑,并经过验证。
(四)直接用于细胞产品生产的基因修饰载体或其他赋予其特定功能的材料生产工艺应当经过验证,工艺验证至少应包含三个连续的、完整生产工艺的批次。
(五)细胞产品生产过程中应当采取措施尽可能防止污染和交叉污染,控制质量风险,如:
1.含有传染病病原体的自体供者材料,在生产、转运过程中应与其它不含有传染病病原体的供者材料或细胞产品相互隔离。
2.采用非密闭系统或设备进行生产时,同一生产区域内不得同时生产不同品种的细胞产品,同一生产操作间内不得同时生产相同品种的不同批次细胞产品。
3.同一生产区域的不同生产操作间内同时进行同一品种不同批次细胞产品生产时,宜采用密闭系统,如无法保证全部生产过程的密闭控制,则应充分进行风险评估,并采取有效的控制措施,如密封转移、房间压差控制、不得跨越房间操作、直接操作人员不得交叉走动、灭菌与消毒以及单向流传递等。
4.同一生产区域内采用密闭系统进行同一品种不同批次细胞产品生产时,除细胞培养步骤外应避免在同一生产操作间内同时进行多个相同或不同步骤的生产操作,在完成一个步骤生产操作后应及时进行清场。还应采取有效的控制措施,如房间压差控制、人员管控、交替操作、定置管理、灭菌与消毒以及单向流传递等。
5.同一生产操作间内有多个隔离器时,应当定期对其进行完整性检查,隔离器不应直接向操作间内排风,且排风不可循环利用。还应采取有效的控制措施,如密封转移、交替操作、定置管理、灭菌与消毒以及单向流传递等。
6.采用密闭系统进行细胞培养,同一生产操作间或同一培养箱内可同时培养和保存不同批次产品,但应当采取有效措施避免混淆;采用非密闭系统进行细胞培养,应对培养箱内不同批次产品进行物理隔离(如采用蜂巢式培养箱)或采用不同生产操作间的独立培养箱,培养箱内应保持一定的洁净程度且可以进行消毒或灭菌。还应进行充分的风险评估,采取有效措施以避免交叉污染和混淆。
7.密闭系统或设备发生意外开启或泄漏的,应当进行风险评估并采取有效的应急措施。
(六)应当制定监测各生产工序环境微生物污染的操作规程,并规定所采取的措施。处理被污染的产品或物料时,应当对生产过程中检出的微生物进行鉴定并评估其对产品质量的影响。
应当保存生产中所有微生物污染和处理的记录。
(七)细胞产品生产过程中应当采取措施尽可能防止混淆和差错,如:
1.生产过程中的供者材料和产品都应当有正确的标识,低温保存的产品也应当有标识。
2.自体细胞产品供者材料和产品的标识信息中应当有可识别供者的具有唯一性的编号(或代码)。
3.生产前应当仔细核对供者材料和产品的标识信息,尤其是用于识别供者的具有唯一性的编号(或代码),核对应有记录。
4.生产过程中需对产品进行标识的,应当确认所标识信息的正确性,自体细胞产品应当与自体供者材料上用于识别供者的具有唯一性的编号(或代码)一致,确认应有记录。
(八)细胞产品生产用包装容器及其连接容器(如有)应当在使用前和灌装后立即进行外观检查,以确定是否有损坏或污染迹象,外观检查应有记录。
(九)直接接触细胞产品的无菌耗材应当尽可能使用一次性耗材。
(十)生产过程中的中间产品和物料的转运有特殊要求的,如温度、时限等,应当对转运条件有明确的规定,并在转运过程中进行相应的监控,且有相应记录。
(十一)生产过程中含有传染病病原体的污物、废弃物或可疑污染物品应当原位消毒,完全灭活后方可移出工作区域。处理过程应符合国家医疗废物处理的相关规定。
四、 质量管理
(一)细胞产品的供者材料、关键物料和成品应该按规定留样。特殊情况下,如因供者材料或物料稀缺,产品批量小、有效期短和满足临床必需等,供者材料、物料和细胞产品的留样量、留样包装、保存条件和留样时间可进行如下适当的调整:
1.供者材料的留样
自体和异体供者材料一般应当保存留样,稀缺的供者材料如需调整留样要求或不保存留样的,应书面说明其合理性。
2.物料的留样
关键物料(如直接用于细胞产品生产的基因修饰载体或其他赋予其特定功能的材料、细胞因子、生长因子、酶、血清、饲养细胞等)对调查产品可能出现的质量问题至关重要,企业应当对有效期或货架期内的关键物料保存留样。
3.成品的留样
①成品留样量可以根据不同细胞产品的批量适当减少。
②因满足临床必需,确实无法留样的,应当在留样记录中附有成品的照片,能够清晰体现成品标签的完整信息。
③需要缩短留样保存时间的,企业应当进行评价并有相应报告。
④因产品有效期较短,而需要延长其留样保存时间的,应当采取适当的方法(如低温冻存)以满足留样的预定目的。如新鲜细胞低温冻存后不能作为表征质量的样品,但可作为病毒检测的样品。如成品留样经冷冻保存不能满足预定目的,企业应考虑采用替代方法(如采用中间产品的留样替代成品留样)。
⑤无法使用成品留样的,可选择与成品相同成分的中间产品留样,留样的包装、保存条件及期限应当满足留样的目的和要求。留样的包装方式和包装材质应当与上市产品相同或相仿。
(二)细胞产品放行前应当开展质量检验并符合要求,放行前的质量评价应当确认每批产品的信息完整、正确且可追溯,否则不得放行。
自体细胞产品或采用异体供者材料生产的需与患者配型使用的细胞产品,企业放行前应当核实供者材料或细胞的来源信息,并确认其与患者之间的匹配性。
使用检验完成前即投入使用的供者材料生产细胞产品的,放行前的质量评价应当评估供者材料对最终产品质量的影响。
(三)细胞产品的批记录应当至少保存至产品有效期后五年。供者材料、关键物料的追溯以及供者与患者关联识别等关键追踪记录或资料,至少保存三十年。
(四)企业应当建立应急处理规程,当获知细胞产品在运输和使用过程中发现有质量风险,如包装袋破损、标签信息错误和脱落,或者产品温度在运输过程中超标,应当立即启动应急处理并展开调查,相关应急处理和调查应当有记录和报告。必要时还应当启动产品召回。
五、 产品追溯系统
(一)企业应当建立产品标识和追溯系统,确保在供者材料运输、接收以及产品生产和使用全过程中,来源于不同供者的产品不会发生混淆、差错,确保供者材料或细胞与患者之间的匹配性,且可以追溯。
该系统宜采用经验证的计算机化系统,应当可以实现对产品从供者到患者或从患者到供者的双向追溯,包括从供者材料接收、运输、生产、检验和放行,直至成品运输和使用的全过程。
(二)企业应当对每一个供者编制具有唯一性的编号(或代码),用于标识供者材料和产品。
(三)企业应当建立书面操作规程,规定供者材料和产品在接收、运输、生产、检验、放行、储存、发放过程中正确标识与核对标识信息的操作和记录,确保可识别供者且具有唯一性的编号(或代码)不会发生标识错误或遗漏,确保供者材料或细胞产品与患者之间的匹配性,且具有可追溯性。
(四)企业应当与医疗机构建立信息交流机制,及时交流供者材料采集、产品使用以及与产品质量相关的关键信息等。
六、 其他
(一)企业应当制定详细的产品使用指导手册。产品在医疗机构使用前需要现场配制的,应当详细描述操作规程,如细胞复苏、稀释清洗的方法,配制的环境,无菌操作要求,产品暂存的温度和时限,转运方式等,必要时可以图片或视频形式说明。
(二)企业应当制定相应的制度,定期对医疗机构人员进行供者材料采集要求和产品使用的培训和考核,培训和考核应当有记录。
七、 术语
下列术语含义是:
(一)供者:指提供用于细胞产品生产用细胞或组织的个体,可以是健康人,也可以是患者。
(二)供者材料:指从符合筛查标准的供者获得的用于细胞产品生产的细胞或组织等。
(三)载体:指由生物材料组成或由生物材料衍生而成的可用于传递遗传物质的工具,如质粒、病毒或细菌等,它们被修饰以转移遗传物质。对于CAR-T细胞来说,载体是为疾病治疗提供药效活性的重要组成部分。
(四)自体细胞产品:指将从患者采集到的细胞经生产加工后再用于同一患者体内的细胞产品。
(五)生产区域:指建筑物内一组特定的用于生产操作的房间,通常配备相对独立的空调系统(包括通风、温度和必要的湿度调节,以及必要的空气过滤净化)和人、物流通道。
(六)生产操作间:指在生产区域内相互物理隔离的若干区域或房间,用于特定产品或工序的生产操作,通常配备固定的设备和仪器,并严格控制人员的进出和物料、产品的转移,以降低污染、交叉污染、混淆和差错的风险。
(七)密闭系统:指为了避免产品或物料暴露于室内环境而设计和操作使用,且可经验证的系统。产品或物料被转入该密闭的系统时,必须以非暴露的方式(例如通过无菌连接器或密闭的转移系统)进行,避免产品或物料暴露于室内环境。如需打开密闭的系统(例如进行暴露的无菌操作、安装过滤器或进行组件连接等),在回到密闭状态或者使用前需要进行消毒或灭菌(非无菌环境下暴露),且应对其“回到密闭状态”的能力进行必要的确认或验证。
<END>







川公网安备51019002008863号
本网站未发布麻醉药品、精神药品、医疗用毒性药品、放射性药品、戒毒药品和医疗机构制剂的产品信息
收藏
登录后参与评论
暂无评论