
引言

近日,NervGen Pharma宣布,一项发表在Cell Reports(Cell子刊)上临床前研究表明,NervGen的专有新药NVG-291-R可促进严重缺血性中风小鼠模型的神经系统修复和显著功能恢复,即使在发病后7天开始治疗。

而目前唯一获得FDA批准治疗缺血性中风的药物(生物重组组织纤溶酶原激活剂 (rt-PA)),主要偏向于神经保护,并不能修复因中风而引起的损伤,而且治疗窗较为狭窄,必须在治疗后4.5小时内使用。
NVG-291-R
NVG-291-R(NVG-291)是一种PTPσ(蛋白酪氨酸磷酸酶σ)调节楔区的肽模拟物,具有TAT结构域,以促进膜和CNS(中枢神经系统)穿透。
NVG-291-R药物基本信息
截图来源:药融云全球药物研发数据库
PTPσ是CSPGs(硫酸软骨素-糖胺聚糖)抑制作用的主要受体,之前的研究发现CSPGs的上调可以抑制先天性的神经再生,阻断CSPG通路可以促进新生神经干细胞(NSCs)迁移、轴突萌发。NVG-291对PTPσ 具有非常高的特异性,阻断CSPGs与PTPσ的结合。
此项研究中,对中风小鼠从中风1天后开始使用NVG-291,为期30天,发现其增强了新生神经母细胞(DCX+成神经细胞)向中风病灶中心的数量和迁移。

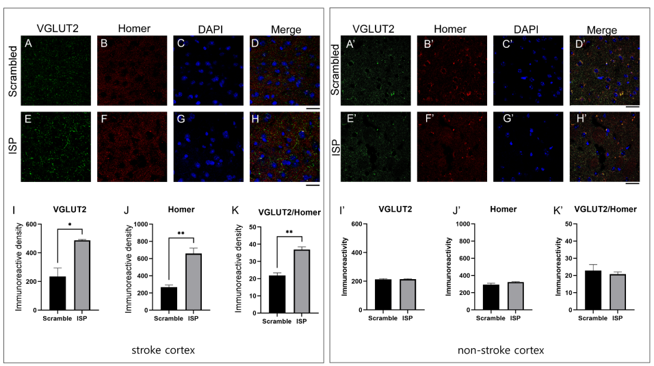
NVG-291治疗的中风小鼠中, 周围皮层兴奋性突触标志物VGlut2和Homer的免疫反应性增加,但在幼稚小鼠中没有变化。这证明中风后NVG-291治疗可增强中风后梗死周围区域突触密度,而不影响幼稚非中风小鼠突触的稳定性。

与对照组的中风小鼠相比,在中风后1天或7天开始NVG-291治疗显著降低了损伤后30天的萎缩程度,但这种效果随着发病后间隔治疗时间的推移而减弱。与1周后开始的中风后治疗相比,中风后第1天开始的治疗结束后脑萎缩的减少更为显著。

“如果这些结果转化为临床,NVG-291将是治疗中风患者的重大突破,我们已经证明,用 NVG-291-R 治疗不仅会产生神经保护作用以减少神经元死亡,而且还会产生强大的神经修复作用。此外,重要的是,大多数正在研究的疗法需要在中风发作后24至48小时内应用;相比之下,我们的临床前数据显示,即使在中风发作后7天使用 NVG-291-R 治疗也是有效的。”该论文的高级作者Agnes博士说。
小结
NVG-291最初的研发初衷是为应用于阿尔兹海默症,但是此研究为使用NVG-291进行中风研究提供了非常有力的论据。NervGen总裁兼首席执行官Paul Brennan表示将继续开发 NVG-291用于脊髓损伤、阿尔茨海默氏症和多发性硬化症的核心适应症,并拓展中风适应症。
虽然小鼠研究离最终成药还有不小的距离,但NervGen的NVG-291已经在进行1期临床研究,并准备启动1b/2期临床试验,期待后续的临床结果。
参考来源:
[1] NervGen Pharma官网 | https://NervGen.com/
[2] 药融云数据库
[3] Inhibition of CSPG receptor PTPσ promotes migration of newly born neuroblasts, axonal sprouting, and recovery from stroke
想要解锁更多药企创新药信息吗?查询药融云数据库(https://www.pharnexcloud.com/?zmt-mhwz)掌握药企创新药产品布局、基本信息、研发阶段、最新进展、申报获批情况、临床试验信息、市场规模与前景,可否投入研发!注册立享15天免费试用和虎年首份医药数据大礼包!

<END>







川公网安备51019002008863号
本网站未发布麻醉药品、精神药品、医疗用毒性药品、放射性药品、戒毒药品和医疗机构制剂的产品信息
收藏
登录后参与评论
暂无评论