
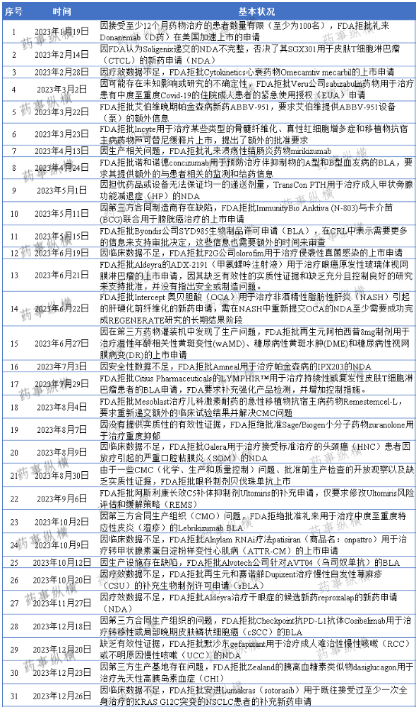
据不完全统计,过去的2023年里有31款新药被FDA拒批,涉及到肿瘤、心脏疾病、呼吸系统疾病和皮肤病等等,被拒理由绝大多数集中于对产品有效性和安全性的质疑上,包括临床获益存疑、临床数据单一等问题。除临床问题外,CMC(化学、制造和控制)问题也开始成为FDA拒绝批准的另一项重要因素。在此文中小编整理了2023年FDA拒批新药,或许能为业内理解FDA的审评标准提供帮助。

一月:礼来
2023年1月19日,礼来发布公告表示公司已经收到FDA关于其阿尔茨海默病新药donanemab加速批准申请的完整回复函。FDA没有批准的原因是NDA申请所基于的临床试验中接受至少12个月药物治疗的患者数量有限。FDA特别要求礼来提供至少100名接受donanemab至少12个月持续治疗的患者的数据。FDA在完整回复函中未提及其它缺陷。
礼来公司在发布会上解释说:“虽然该试验包括100多名接受donanemab治疗的患者,但由于斑块减少的速度,许多患者能够早在治疗6个月就停止给药,导致不到100名患者接受了12个月的donanemab治疗。”

二月:Soligenix、Cytokinetics
2月14日,Soligenix宣布收到FDA的RTF(Refuse to file)信函,意味着FDA否决了SGX301用于皮肤T细胞淋巴瘤(CTCL)的新药申请(NDA)。经过初步审查,FDA认为该公司于2022年12月14日递交的NDA不完整,无法进行实质性审查。受此消息影响,Soligenix公司股价暴跌约40%。
SGX301药物基本信息

截图来源:药融云全球药物研发数据库
2月28日,Cytokinetics宣布Omecamtiv mecarbil的上市申请收到FDA的完全回复函(CRL)。Omecamtiv mecarbil是一种新型的选择性小分子心肌肌球蛋白激活剂,可增强心肌收缩力,且不增加心肌细胞内的钙浓度或心肌耗氧量。FDA认为三期临床GALACTIC-HF的数据没有建立充分的有效性证据,不足以支持其获批上市。FDA要求进行一项额外的临床试验来建立Omecamtiv mecarbil的有效性证据。
三月:Veru、Incyte、艾伯维
3月4日,FDA拒绝了Veru公司sabizabulin药物的紧急使用授权(EUA)申请,该药物用于治疗患有中度至重度Covid-19的住院成人患者,这些患者患有ARDS(急性呼吸窘迫综合征)的风险很高。Veru首席执行官Mitchell Steiner表示,FDA拒绝使用该药是因为可能存在未知影响,或研究的不确定性。在咨询委员会之前准备的简报文件中,FDA对Veru提交的关键数据表达了担忧。FDA表示,在小型试验中,虽然sabizabulin达到了降低死亡率的目标,但指出了不确定性,即使这些不确定性在个体上没有问题,但对结果提出了疑问。
3月22日,艾伯维宣布,已收到FDA就ABBV-951(foslevodopa / foscarbidopa)新药上市申请发出的完整回复函。在信中,FDA要求艾伯维提供ABBV-951设备(泵)的额外信息作为NDA的一部分,不需要再额外做与该药相关的疗效和安全性试验。艾伯维表示,将会尽快重新提交NDA。
3月23日,Incyte宣布,FDA已就JAK1/JAK2抑制剂芦可替尼缓释片(每日1次)的上市申请发出了完整回复函(CRL)。该产品拟用于治疗某些类型的骨髓纤维化、真性红细胞增多症和移植物抗宿主病。FDA承认,Incyte所提交的研究达到了基于曲线下面积(AUC)参数的生物等效性目标,但还提出了额外的批准要求。Incyte计划与FDA会面以确定下一步行动。
四月:礼来、诺和诺德
4月13日,礼来宣布,收到美国FDA针对公司提交的mirikizumab治疗溃疡性结肠炎(UC)的生物许可证申请(BLA)发出完整的回复函,回复函中,FDA列举了mirikizumab生产相关问题,对该药物的临床数据、安全性或药品说明书未提出问题。 礼来表示,他们正在与FDA积极沟通合作,希望尽快在美国市场推出mirikizumab药物。但礼来没有给出解决制造问题可能需要多长时间的答案。
诺和诺德在2023Q1财报中透露,已于4月24日收到FDA就concizumab用于预防治疗伴抑制物的A型和B型血友病的生物制品许可申请(BLA)发出的完整回复函(CRL)。FDA要求其提供额外的与患者相关的监测和给药信息,以确保concizumab按预定方案给药。此外,诺和诺德还需要提交额外的concizumab生产过程材料文件。
五月:ImmunityBio、Byondis
5月1日,Ascendis Pharma宣布收到FDA就TransCon PTH用于治疗成人甲状旁腺功能减退症(HP)的新药申请(NDA)发出的完整回复函(CRL)。基于该结果,Ascendis计划与FDA召开A类会议以确定TransCon PTH的后续上市计划。Ascendis表示,FDA在CRL中对TransCon PTH药品或设备无法保证均一的递送剂量表示担忧,但并未对其临床数据提出异议也未要求该公司开展新的临床前研究或临床研究。
5月11日,ImmunityBio表示,该公司IL-15超级激动剂Anktiva(N-803)与卡介苗联合治疗膀胱癌的上市申请被美国FDA拒绝批准。此次拒批主要是由于FDA在对其第三方合同制造商进行许可前检查时发现了缺陷。FDA还就如何解决问题给出了建议,指出了ImmunityBio必须解决的制造问题,还要求其在重新提交的文件中更新Anktiva组合的某些安全性和有效性数据。
5月15日,Byondis公司宣布收到FDA的完整回复函(CRL)。FDA在CRL中表示,暂停对靶向HER2的ADC药物SYD985生物制品许可申请(BLA)的批准,需要更多的信息来支持审批决定,这些信息也需要额外的时间来审查。Byondis方对FDA的决定感到遗憾,但是也表示将继续推进SYD985在欧盟和英国的上市。

六月:F2G、Aldeyra、Intercept、再生元
6月19日,F2G公司宣布收到FDA就olorofim用于治疗侵袭性真菌感染的上市申请发出的完整回复函(CRL)。FDA在CRL中称,该公司需要提交额外的临床数据及相关分析。该公司仍对Olorofim表示乐观,并将满足FDA的要求并继续寻求批准。
6月21日,生物技术公司Aldeyra Therapeutics, Inc.宣布收到FDA对候选药物ADX-2191治疗原发性玻璃体视网膜淋巴瘤新药申请(NDA)的完全回应函。虽然没有发现ADX-2191的安全或生产问题,但FDA表示,由于基于文献的NDA提交中 "缺乏充分和良好的对照调查",因此 "缺乏实质性的有效性证据"。近日,公司宣布ADX-2191治疗视网膜色素变性患者的2期临床试验积极顶线结果。相对于基线,临床试验证明了在许多不同的生理和心理物理评估中视网膜功能的统计学显著改善。
6月22日下午,Intercept宣布FDA已经对该公司用于治疗非酒精性脂肪性肝炎(NASH)引起的肝硬化前纤维化的奥贝胆酸(OCA)新药申请发出了完全回应函(CRL)。FDA在CRL中表示,经审查确定,奥贝胆酸不能以目前的形式获得批准。根据CRL的内容,在NASH中重新提交OCA的NDA至少需要成功完成REGENERATE研究的长期结果阶段。这次受挫后,Intercept决定停止所有与NASH相关的投资,重组公司业务以加强其对罕见和严重肝脏疾病的关注,并从2024年开始加速实现盈利。
6月27日,再生元(纳斯达克:REGN)宣布,已收到FDA就阿柏西普8mg制剂的上市申请发出的完整回复函(CRL)。公司表示,FDA此次拒绝批准是因为在第三方药物灌装机中发现了生产问题。与疗效、安全性、说明书和原料药生产等方面无关,也未要求提供额外的临床数据或额外开展试验。阿柏西普药物用于治疗湿性年龄相关性黄斑变性(wAMD)、糖尿病性黄斑水肿(DME)和糖尿病性视网膜病变(DR) 。再生元表示,将与FDA和第三方供应商密切合作,尽快将阿柏西普8 mg制剂带给wAMD、DME和DR患者。
七月:Amneal、Citius Pharmaceuticals
7月3日,生物制药公司Amneal Pharmaceuticals(NYSE: Amneal)表示,FDA拒绝批准公司用于治疗帕金森病的IPX203新药申请(NDA),完整回应函(CRL)中表示是因为该药物的安全性数据不足,无法帮助患者长期控制症状。与IPX203的功效或生产问题无关。此外,FDA表示,虽然该公司根据研究确定了一种成分左旋多巴的安全性,但它无法充分确定另一种成分卡比多巴的安全性。FDA已要求提供更多信息。此次NDA的提交是基于RISE-PD 3期临床试验的结果。
7月29日,Citius Pharmaceuticals公司公布收到FDA就LYMPHIR™(用于治疗持续性或复发性皮肤T细胞淋巴瘤患者)的BLA申请发出的完整回复函(CRL)。Citius Pharmaceuticals公司表示,FDA要求补充强化产品检测,并增加控制措施。同时与BLA一起提交的安全性和有效性临床数据包或拟议的处方信息没有问题。
八月:Mesoblast、渤健/Sage、Galera、Outlook
8月4日,Mesoblast宣布Remestemcel-L治疗儿科激素耐药的急性移植物抗宿主病(SR-GVHD)的上市申请收到DA的完全回复函(CRL),FDA要求更多数据以支持上市批准。Mesoblast将进行一项针对死亡率更高的高危成人患者的对照试验。FDA希望该公司提交更多的数据来支持BLA的批准,并希望其在开展新的临床试验之前先解决remestemcel-L的化学、生产和质量控制(CMC)问题。
8月7日,Sage Therapeutics公布Q2业绩,并宣布因FDA拒绝了与渤健合作的Zuranolone用于治疗重度抑郁症(MDD)的上市申请。FDA发布了关于zuranolone治疗MDD的NDA的完整回复函(CRL)。CRL指出,公司对于MDD的新药申请中,没有提供实质性的有效性证据来支持zuranolone治疗MDD的批准。如想寻求在MDD上的批准,Sage/Biogen至少需要对该药物进行一项额外的研究。Sage和Biogen正在审查反馈,并评估接下来的步骤。
8月9日,Galera Therapeutics宣布收到FDA就Avasopasem manganese(Avasopasem,GC4419)用于治疗接受标准治疗的头颈癌(HNC)患者因放疗引起的严重口腔粘膜炎(SOM)的新药上市申请(NDA)发出的完整回复函(CRL)。FDA在CRL中表示,III期ROMAN研究以及IIb期GT-201研究数据不足以证明Avasopasem在减少头颈癌患者严重口腔黏膜炎方面的有效性与安全性。FDA认为,需要重新递交额外的临床试验结果。
8月30日,Outlook Therapeutics宣布收到FDA就ONS-5010(贝伐珠单抗)用于治疗湿性年龄相关性黄斑变性(wAMD)的上市申请发出的完整回复函(CRL)。FDA在CRL中表示,虽然ONS-5010的关键III期NORSE TWO研究达到了有效性和安全性的主要终点,但是由于一些CMC(化学、生产和质量控制)问题、批准前生产检查的开放观察以及缺乏实质性证据,无法在当前的审查时间内批准其上市。ONS-5010的上市申请主要基于3项III期临床试验(NORSE ONE、NORSE TWO和NORSE THREE)的积极结果。
九月:阿斯利康
9月6日,阿斯利康宣布FDA拒绝了其长效C5补体抑制剂Ultomiris的补充申请,该申请寻求批准该药物用于治疗抗水通道蛋白4(AQP4)抗体阳性(Ab+)的成年视神经脊髓炎谱系障碍(NMOSD)患者。FDA发布了一份关于Ultomiris补充生物制品许可申请的完整回应函(CRL),CRL中并未对Ultomiris的疗效和安全数据提出意见,仅要求修改Ultomiris风险评估和缓解策略(REMS),并对患者的脑膜炎球菌疫苗接种状况进行背景调查,或要求在治疗前预防性使用抗生素。阿斯利康将通过其罕见病部门 Alexion与 FDA 密切合作,以确定如何最好地调整REMS 计划。Ultomiris新适应症NMOSD距离在美国上市又近了一步。
十月:礼来、Alnylam、Alvotech、再生元/赛诺菲
10月2日,美国FDA拒绝批准礼来lebrikizumab治疗中度至重度特应性皮炎(湿疹)的生物制剂许可申请(BLA),原因是在一家第三方制造商中发现了问题。来自美国监管机构的完整回应函(CRL)中没有提到对lebrikizumab的临床数据、安全性或标签的担忧,这增加了延迟不会太久的希望——假设CMO的问题可以解决或生产转移到新的合作伙伴。礼来公司表示,没有其他药物受到CRL的影响,将“继续与第三方制造商和FDA密切合作,以解决反馈意见,使患者能够获得lebrikizumab”。
10月9日,Alnylam宣布其收到了FDA就RNAi疗法Patisiran(商品名:Onpattro)补充上市申请(sNDA)发出的完整回复函(CRL)。根据CRL的内容,FDA认为Alnylam提供的现有临床数据不足以支持Patisiran用于治疗转甲状腺素蛋白淀粉样变性心肌病(ATTR-CM)的上市申请。鉴于此结果,Alnylam将不再寻求扩大Patisiran在美国的适应症范围,而是将重点转向另一款治疗ATTR-CM的RNAi疗法——vutrisiran的III期研究。
2023年10月12日,Alvotech公司宣布美国食品和药物管理局(FDA)拒绝批准其针对AVT04(乌司奴单抗)的生物制剂许可申请(BLA),该公司提议将AVT04作为强生公司Stelara(ustekinumab)的生物仿制药候选药物,这是该公司自去年以来第四次被监管机构拒绝批准。监管机构在其完整回复函(CRL)中指出,Alvotech位于冰岛雷克雅未克的生产设施存在“缺陷”,FDA在2023年3月的现场检查中发现了这些缺陷。除此之外,FDA没有指出其AVT04的BLA中的任何其他问题,该公司打算近期重新提交BLA。这将触发另一个为期六个月的审查周期和新的生物仿制药用户费用修正案(BsUFA)目标行动日期。
10月20日,再生元和赛诺菲宣布收到美国FDA就Dupixent(度普利尤单抗)治疗慢性自发性荨麻疹(CSU)的补充生物制剂许可申请(sBLA)发出的完整回复函(CRL)。CRL指出,需要额外的疗效数据来支持批准。再生元表示一项正在进行的临床试验(Study C)将继续招募患者,预计在2024年底获得结果,将提供额外的疗效数据。
十一月:Aldeyra
11月27日,Aldeyra Therapeutics宣布收到了美国食品和药物管理局(FDA)针对治疗干眼症的候选新药reproxalap的新药申请(NDA)发出的完整答复函。虽然没有发现 reproxalap 的安全性或生产问题,但FDA在信中指出,该NDA没有证明对治疗干眼症相关眼部症状的疗效,至少应再进行一项充分且对照良好的研究,以证明对治疗干眼症眼部症状的积极作用。根据NDA审查周期的剩余时间,FDA可能无法在《处方药用户费法》(PDUFA)的目标行动日期2023年11月23日或该日期前后批准该 NDA,并要求Aldeyra开展额外的临床试验并提交这些临床试验的结果,然后才会重新审议该申请。
十二月:Checkpoint 、默沙东、Zealand、安进
12月18日,Checkpoint Therapeutics宣布其抗PD-L1抗体Cosibelimab用于治疗转移性或局部晚期皮肤鳞状细胞癌(cSCC)的生物制剂许可申请(BLA)因生产问题被FDA拒批。FDA已就cosibelimab BLA发布了一份完整答复函(CRL)。CRL仅仅指出了在对公司的第三方合同生产组织进行多赞助商检查时发现的问题,作为重新提交批准申请时需要解决的问题。CRL没有对cosibelimab 的批准性的临床数据包、安全性或标签表示任何担忧。
12月20日,默沙东宣布FDA已对其非麻醉性、口服选择性P2X3受体拮抗剂gefapixant用于治疗成人难治性慢性咳嗽(RCC)或不明原因慢性咳嗽(UCC)的新药上市申请申请(NDA)发出完整回复函(CRL)。FDA认为,默沙东的申请没有足够的证据证明gefapixant能有效治疗RCC和UCC。CRL与gefapixant的安全性无关。默沙东表示正在审查FDA的反馈,以确定下一步的措施。8、Aldeyra:reproxalap治疗干眼症。
2023年12月23日,Zealand Pharma宣布,美国食品和药物管理局(FDA)在发现第三方生产基地存在问题后,拒绝了Zealand的胰高血糖素类似物dasiglucagon用于治疗先天性高胰岛素血症(CHI)。CRL并未对dasiglucagon的临床数据包或安全性提出任何担忧。Zealand公司计划于2024年上半年重新提交NDA的第一部分,前提是对相关地点的重新检查取得成功。该公司还希望根据FDA的要求,对其在CHI的NDA第二部分中有关dasiglucagon使用超过三周的连续血糖监测数据集进行补充分析。
2023年12月26日,安进宣布,FDA已完成对Lumakras(sotorasib)新药补充申请的审查,拒绝完全批准Lumakras用于治疗既往至少接受一次全身治疗的KRAS G12C突变非小细胞肺癌患者。FDA要求安进开展额外的验证性研究,并不晚于2028年2月完成。
总结
美国一直是创新药的超级市场,被FDA批准上市往往相当于拿到了全球通行证。但近年来FDA在创新药的上市审批上日渐趋严,以高标准、高要求将多款创新药被拒之门外。上市申请被拒除了影响产品的商业化进程外,对于严重依赖于某一单品的小型制药公司更可能是致命的,很多公司在公布CRL消息后都遭遇了重大的股市打击。
参考资料:
各公司公告
药融云数据库
<END>
要解锁更多企业药品研发信息吗?查询药融云数据库(vip.pharnexcloud.com/?zmt-mhwz)掌握药品各国上市情况、药品批文信息、销售情况与各维度分析、市场竞争格局、一致性评价情况、集采中标情况、药企申报审批信息、最新动态与前景等,以及帮助企业抉择可否投入时提供数据参考!注册立享15天免费试用!







川公网安备51019002008863号
本网站未发布麻醉药品、精神药品、医疗用毒性药品、放射性药品、戒毒药品和医疗机构制剂的产品信息
收藏
登录后参与评论
暂无评论