
继抗体药物、ADC、基因疗法等热门领域之后,核药领域也受到国内企业的关注,由于核药存在放射性,且有半衰期的限制,使得行业具有多重壁垒,有较高的准入门槛,市场格局也因此而更加稳定,企业纷纷入局这一稀缺赛道。
据不完全统计,2023年1-9月全球核药领域共发生17起融资事件,融资总金额突破13亿美元。国内市场,东诚药业、中国同辐、恒瑞医药、远大医药、先通医药等本土企业均在加速布局。今年,国内核药领域就有4起融资,所涉及的药物类型包括放射性疗法、抗肿瘤创新疗法、个体化细胞疗法等。其中,先通医药超11亿元的融资,成为国内医疗健康领域2023年最大一笔融资,引发业内关注。

核药上市公司情况
目前国内涉及核药业务的上市公司有诺华制药、东诚药业、远大医药、中国同辐和东曜药业,基本情况如下:

10月24日,诺华发布2023年三季报:Q3全球净销售额118亿美元,同比增长12%,主要系诺华旗下多款创新药强劲增长推动的;营收18亿美元,同比增长13%,净利润为15亿美元,同比增长37%,主要是由于非经常性项目驱动营业收入的增加和税率降低导致的。诺华2023年前三季度净销售额累计340亿美元,同比增长10%;营收72亿美元,同比增长31%;净利润59亿美元,同比增长41%。
其增长引擎包括核药Pluvicto(+217%),Q3营收2.56亿美元,前三季度营收达7.07亿美元。CD20抗体Kesimpta(奥法妥木单抗)(+124%)、Entresto(沙库巴曲缬沙坦钠)(+31%)、CDK4/6抑制剂Kisqali(瑞波西利)(+76%)和Scemblix (+157%)。

目前诺华在核药领域共布局了5条管线,涉及广泛期小细胞肺癌、胃肠胰神经内分泌肿瘤、实体瘤、转移性去势抵抗性前列腺癌(mCRPC)等领域。

在诺华获批的RDC药物中,Lutathera是 FDA 批准的第一个治疗胃肠胰神经内分泌肿瘤的放射性药物。2018年获批至今,其累积销售额已超过20亿美元。2022年3月,诺华第二款治疗型核药Pluvicto®(177Lu-PSMA-617)获批,用于治疗PSMA阳性、经治疗进展的前列腺癌。
Pluvicto®基本信息

截图来源:药融云全球药物研发数据库
2023年10月26日,诺华公司宣布,美国食品和药物管理局已将 Pluvicto药物短缺问题列为已解决状态。自5月份以来,诺华一直在努力扩大 Pluvicto 的生产规模,每周的生产能力增加了一倍多。诺华致力于提供稳定、可靠的 Pluvicto 供应,使患者能够随时获得这一重要药物。
Pluvicto的成功,一方面得益于选择的靶点PSMA是前列腺癌治疗中较为成熟的靶点,一方面得益于恰好发现天然高亲和、高内吞的多肽前体,经过一系列改造和优化,获得更好成药性。今年第一季度,Pluvicto在供应短缺和新患者启动工作暂停的情况下,仍达到2.11亿美元的销售额。第二季度,Pluvicto的销售额为2.4亿美元。基于此,2023年Pluvicto的营收有望超过10亿美元,进而跻身“重磅炸弹”行列。


东诚药业是中国核医疗领先企业之一,2015年东诚药业通过收购云克药业进入核药领域,在市场占有率和核药品种方面都在奋力追赶中国同辐。云克注射液和碘[125I]密封籽源、锝[99mTc]替曲膦注射液等为其主要产品。其市场占有率约21.6%,仅次于中国同辐。目前,东诚药业运营的核药房已超20个。东诚药业透露,未来3到5年内,将完成30个核药房的布设,覆盖到全国95%以上人口。
据2023年半年报显示,东诚药业实现营业收入17.85亿元,同比增长1.13%。归属于上市公司股东的净利润1.84 亿元,同比增长9.23%。营业成本9.89亿元,同比下降;其中研发费用支出1.63亿元,同比增长117.96%,主要是研发活动投入增加所致。

分板块来看,报告期内核药业务板块销售收入5.02亿元,同比增长19.18%,其中重点产品18F-FDG实现营业收入2.15亿元,同比增长18.48%;云克注射液实现营业收入1.24亿元,同比增长 22.66%;碘[125I]密封籽源实现营业收入8,326.87万元,同比增长51.28%。

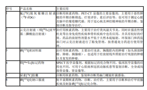
通过近几年的并购,东诚药业在核医药领域初步完成了产品线的布局,聚焦于肿瘤、神经退行性疾病、心脑血管疾病等重点领域,形成“筛查—诊断—治疗”放射性药品全覆盖。现有产品覆盖了国内主流核医药品种,不仅包括诊断类正电子药物 18F-FDG、单光子药物锝[99mTc]标记药物和其他药物尿素[14C]胶囊,还拥有治疗类药物云克注射液、碘[125I]密封籽源、碘[131I]化钠口服液等多个产品,公司将进一步完善核药产品线布局,满足市场对于精准诊疗的需求。其重点产品如下:


远大医药集团有限公司是一家科技创新型国际化医药企业,核心业务横跨制药科技、核药抗肿瘤诊疗及心脑血管精准介入诊疗科技、生物科技三大领域。核药抗肿瘤诊疗板块是远大医药全球化程度最高的板块之一,在核药抗肿瘤诊疗板块已实现了研发、生产、销售、监管资质等多个环节的全方位布局,建立了完整的产业链。
据2023年半年报显示,远大医药上半年实现营收59.89亿港元,同比增长14.9%;归母净利润10.29亿港元,同比去年增长44.9%。如果不计算对Telix投资的公允价值变动收益2.29亿港元和一次性行政罚款约3.23亿港元,上半年归母净利润约11.24亿港元,同比增长3.1%。研发工作及项目支出4.97亿港元,同比下降68.9%;分销费用为16.38亿港元,同比增长19.3%,主要系营收大幅增长所致。

在核药抗肿瘤诊疗板块,远大医药重磅创新产品易甘泰钇[90Y]微球注射液(简称“易甘泰”)国内推广顺利;此外,公司核药板块用于诊断透明细胞肾细胞癌的全球创新放射性核素偶联药物(RDC)TLX250-CDx在中国开展的I期临床研究完成首例患者入组并给药;用于治疗胶质母细胞瘤的TLX101以及用于治疗胃肠胰腺神经内分泌瘤的ITM-11在中国获批开展I期临床研究;用于治疗外周血管动脉出血的创新液体栓塞剂LavaTM获得美国FDA的上市批准;用于治疗脑动静脉畸形的术前栓塞剂KonaTM向FDA递交了上市前审批申请。


中国同辐自1983年成立以来,聚焦药品的研发、生产、销售,同时兼营放射源、辐照、核医疗装备和独立医学检验实验室服务。公司65.23%的收入、84.55%的毛利来源于药品板块,属于核医药行业。核医药行业是一个高潜力、高门槛、高收益的行业,作为中国核医药行业的领军企业,中国同辐是国内最大的显像诊断及治疗用放射性药品、尿素呼气试验药盒及测试仪、以及放射免疫分析药盒制造商。
据2023年半年报显示,中国同辐上半年实现营收27.41亿元,同比增长4.62%,主要系公司放射源、放射治疗设备及相关服务分部的收益均显著增长所致。研发费用支出1.36亿元,同比增长16.26%;销售费用支出12.56亿元,同比增长15.55%,主要系报告期内放射治疗设备及相关服务业务量较上年同期增长较大,从而导致相应的销售成本增加所致。

从收入结构来看,报告期内公司药品收入17.88亿元,同比增长1.34%;放射源产品销售收入2.27亿元,同比增长31.69%;辐照收入0.77亿元,同比增长3.6%;放射治疗设备及相关服务4.02亿元,同比增长49.31%;其他业务2.48亿元,同比下降27.23%。

截至2023年6月30日,中国同辐拥有多款处于各种研发阶段的显像诊断及治疗用放射性药品,其中,氟[18F]化钠注射液已完成临床试验并提交上市注册申请,碘[131I]-MIBG注射液正在开展III期临床试验,氟[18F]司他明注射液、锝[99mTc]硫化胶体注射液、氟[18F]贝他嗪注射液、氟[18F]-L多巴注射液、68Ga-Dotatate注射液、镥[177Lu]氧奥曲肽注射液等药物已获批开展临床试验,以及其它多种处于临床前研发阶段的显像诊断及治疗用放射性药品。

据2023年半年报显示,东曜药业上半年实现营收3.28亿元,同比增长80%,主要来自核心产品贝伐珠单抗注射液朴欣汀®销量持续攀升。其中产品销售收入为人民币2.78亿元,同比增长167%,主要来自核心产品贝伐珠单抗注射液朴欣汀®。
研发费用为49,969千元,同比下降28.9%,主要系产品管线优化、聚焦研发资源所致;销售费用为人民币197,376千元,同比增长182%,主要系自研产品销量增加,随之带来营销推广费用的增加所致。

2023年4月22日,东曜药业与智核生物签订战略合作协议,双方将进一步巩固和深化合作,快速推进基于偶联技术的放射性创新药物的开发。此次合作会将进一步加深东曜药业与智核生物在放射性药物领域的合作,东曜药业将提供完整的抗体偶联开发方案,而智核生物将依托乙级放射性同位素实验室提供完整的放射性同位素标记开发方案。
总结
总体来看,核药在国内外都正处于或者即将进入高速发展阶段,作为发展的源动力,围绕靶点、分子、适应症、核素的科技创新或将成大势所趋,全球核药研发市场呈现一片繁荣,部分药企也率先抢占了市场先发优势,比如诺华的创新产品核药Pluvicto上半年销售额4.51亿美元,同比增长14%,预计全年突破10亿美元。由于核药需要受到国家严格的监管,使其展现出高门槛、高研发壁垒等显著特点,未来或许仍将继续上演并购大戏。随着远大医药、先通医药、恒瑞医药等新鲜血液的不断涌入,中国RDC创新加速,赛道持续升温,有望打破我国核药市场长期被中国同辐、东诚药业双寡头垄断的局面。
参考资料:
1.公司官网
2.药融云数据库
<END>
要解锁更多企业药品研发信息吗?查询药融云数据库(vip.pharnexcloud.com/?zmt-mhwz)掌握药品各国上市情况、药品批文信息、销售情况与各维度分析、市场竞争格局、一致性评价情况、集采中标情况、药企申报审批信息、最新动态与前景等,以及帮助企业抉择可否投入时提供数据参考!注册立享15天免费试用!








川公网安备51019002008863号
本网站未发布麻醉药品、精神药品、医疗用毒性药品、放射性药品、戒毒药品和医疗机构制剂的产品信息
收藏
登录后参与评论
暂无评论