
为什么有人天生吃不胖?Nature:关键在父母受孕季节!这个时节出生的人棕色脂肪更多,BMI更低;且身体还藏着一套后备产热系统
大家身边有没有这么一种“神人”?夜宵、奶茶、火锅、炸串一样不落,天天把生活过成“进食自助”,但身形却永远是“风一吹就飘”的那种。反观我们,每一餐都得抠抠搜搜计算热量,结果喝两口水都仿佛能长肉。
👀 冬天“制造”的孩子,自带“燃脂外挂”
这看似“不公平”的设定,其实可能早就写在身体的“代码”里。人类体内有天然“燃脂发动机”,就是棕色脂肪(BAT)。它和只会囤肉的白色脂肪完全不是一个路数,自带“燃烧属性”,能把能量快速转化为热量消耗。BAT越活跃,能量代谢越高,抗寒能力越强,脂肪越难囤积。
而一个人究竟是“易胖体质”还是“燃脂体质”,竟然在出生前就写好了“脚本”。发表于Nature Metabolism的研究[1]发现:受孕于寒冷季节的人,成年后BAT活性更高、产热能力更强、每日能量消耗更大、BMI更低,连内脏脂肪都更少。

无论性别,受孕于寒冷季节的人,成年后更可能自带“御寒 Buff”,身体代谢系统明显更“爱燃烧”。

那这些人只是BAT多,活性强吗?还是连代谢能力都更猛?研究团队进一步在队列3和队列4中测得,志愿者们在轻度冷暴露下产生的非战栗产热(CIT)显著更高,甚至连吃饭之后的产热(DIT)也比暖季受孕者高一截,这意味着他们的身体更倾向于把能量“烧掉”而不是“存起来”。

更为直观的是,冷季受孕者在成年后不仅BAT活性更强,BMI、体脂、腰围、内脏脂肪面积也全面更低。也就是说,从被创造的那一刻起,他们就被赋予了“更难长肉”的设定。
尽管这种效应的传递机制尚未完全厘清首次,该研究首次提出了“孕前起源健康与疾病(PfOHaD)”理论:在受孕前,如果环境足够寒冷,可能就通过精子中的DNA甲基化等表观遗传机制,把“燃烧而非囤积”这一生存策略写进后代的基因调控系统,让像UCP1这类决定BAT活性的关键基因从一开始就处于“更容易开启”的状态。
👀 身体还有一套“后备产热系统”
不过,BAT虽然是最知名的“燃脂担当”,但它并不是孤军作战的。长期以来,科学界都在思考一个问题:如果BAT活性不足,人体是否还有“后备产热系统”来维持能量代谢?难道天生吃不胖的秘密,只能靠解偶联蛋白1(UCP1)主导的 BAT 来解释吗?
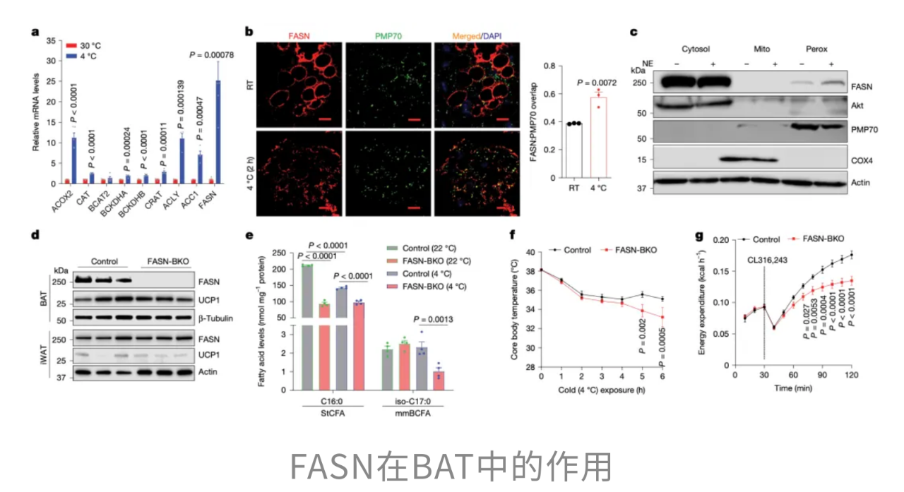
近期发表在Nature的一项研究[2]给出了令人兴奋的答案。研究团队发现,细胞内的过氧化物酶体能够通过ACOX2这台“酶引擎”,制造并分解一种特殊脂肪酸——单甲基支链脂肪酸(mmBCFA),在合成与 β-氧化循环的过程中主动消耗能量。

结果显示,一旦遇到寒冷,机体会迅速启动cAMP信号通路,同时mmBCFA本身也能反向刺激,推动ACOX2 大幅上调。
被激活的ACOX2并非摆设,它立即开始氧化并消耗细胞内的mmBCFA,提升耗氧率,相当于启动了一条专门用于产热的能量通路。当传统的UCP1产热系统不在场或“火力不足”时,它就能无缝补位,成为维持体温和能量稳态的“备用发动机”。

当然,这套系统并非独立运作。mmBCFA的生成依赖脂肪酸合成酶(FASN)。FASN不仅整合了葡萄糖代谢和BCAA代谢的底物,还会在产热刺激下转位到过氧化物酶体,与 ACOX2协同形成高效的mmBCFA合成与β-氧化循环,使底物能够被及时氧化,显著提升细胞耗氧和产热能力。
体内实验进一步验证了这一点:BAT特异性缺失FASN的小鼠在冷暴露下mmBCFA水平下降,冷耐受和能量消耗受损,说明FASN对ACOX2 驱动的产热至关重要。

为了揭示这条代谢循环的整体生理作用,研究者还开展了基因工程实验。他们在小鼠 BAT中敲除了ACOX2,结果显示mmBCFA代谢被阻断,产热能力下降。寒冷环境下,这些小鼠体温下降更快,更容易失温。
接下来,研究者让这些小鼠吃上高脂饮食(HFD)。正常情况下,在普通小鼠体内,HFD 会悄悄提升ACOX2水平,好像身体在提醒自己:“脂肪太多了,我得多烧点!”然而,缺失ACOX2的小鼠则没有这条保护线,体重迅速上升,脂肪堆积明显,同时伴随胰岛素抵抗,代谢健康急剧下降。
那么,如果让ACOX2活跃起来,会不会让小鼠更耐寒、更“苗条”呢?研究者进一步在脂肪组织中特异性过表达ACOX2,结果小鼠立刻变成了“抗寒抗肥战士”。它们在寒冷环境中体温更稳定,即便面对高脂饮食也能保持苗条,脂肪积累减少,血糖和胰岛素水平也更健康。

这一系列实验清楚地证明,ACOX2构成了一条独立于 UCP1 的强大产热通路,它不仅能点燃脂肪燃料驱动产热,还能在高脂环境下守护代谢健康。这也就解释了,为什么总有那些天生“吃不胖”的人,即便时常胡吃海塞,也能保持苗条。
总的来说,这项研究揭示了过氧化物酶体中 mmBCFA 的合成与 β-氧化循环,是一种不依赖 UCP1 的产热机制,通过提升能量消耗和调节代谢平衡来影响肥胖和胰岛素抵抗。
看来,当身边那些“天生吃不胖”的朋友又在我们面前胡吃海喝时,我们完全可以调侃一句:“你这家伙,大概从生命形成前,就悄悄点亮了‘吃不胖神技’吧!”而这样的天赋,真是羡慕不来~
仍需指出的是,研究[1]目前基于观察性人群数据和模型推演,未来仍需长期追踪和干预性实验进行因果关系的佐证;研究[2]主要基于小鼠模型和体外细胞实验,在人类中的普适性仍需进一步验证。
参考资料:
[1]Yoneshiro T, Matsushita M, Fuse-Hamaoka S, et al.Pre-fertilization-origin preservation of brown fat-mediated energy expenditure in humans. Nat Metab. 2025;7(4):778-791. doi:10.1038/s42255-025-01249-2
[2]Liu, X., He, A., Lu, D. et al. Peroxisomal metabolism of branched fatty acids regulates energy homeostasis. Nature (2025). https://doi.org/10.1038/s41586-025-09517-7
文章来源:生物谷







川公网安备51019002008863号
本网站未发布麻醉药品、精神药品、医疗用毒性药品、放射性药品、戒毒药品和医疗机构制剂的产品信息
收藏
登录后参与评论
暂无评论