
2025年目录调整申报阶段我局共收到基本医保目录申报信息718份,涉及药品通用名633个,535个通过形式审查,其中目录外311个、目录内224个。
商保创新药目录申报信息141份,涉及药品通用名141个,121个通过形式审查,其中同时申报基本医保目录和商保创新药目录的有79个。
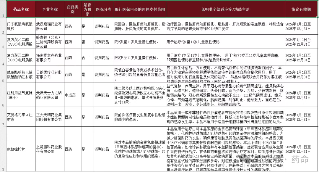
2025国谈分类清晰整理如下:
一、12个品种非独家的协议未到期谈判药品即将转常规乙类

1、目录内条件2申请调整支付范围的药品
共有6个药品满足目录内条件2,即因适应症与医保支付范围不一致,主动申请调整支付范围的谈判药品。
7个药品涉及14家企业(申报企业计),除复方聚乙二醇(3350)电解质散外,均为独家药品。

2、目录内条件3申请调整支付范围的药品
共有56个药品满足目录内条件3,即适应症或功能主治发生重大变化,主动申请调整医保支付范围的谈判药品和目录内其他药品,共涉及42家企业(申报企业计),近7成为独家品种。此外,14个常规乙类药品以目录内条件3通过初审。

二、罕见病用药:51个品种通过审查,多为独家品种
共计涉及49家企业的51个品种,其中武田、百时美施贵宝、北海康城、渤健生物、赛生、罗氏等企业有两款及以上产品通过了形式审查。
1、仅申报基本医保目录16个品种

2、同时申报基本医保和商保创新药目录19个品种

3、仅申报商保创新药目录16个品种

三、备受关注药品简析
1、CAR-T
目前国内共有 7 款 CAR-T 产品获批上市,其中 5 款均申报了商保创新药目录,另有三款同时申报了基本医保。
恒润达生的雷尼基奥仑赛(上市时间错过今年目录申报窗口期)和传奇生物的西达基奥仑赛未进入今年的通过形式审查名单。

2、ADC
已有维布妥昔单抗、维泊妥珠单抗、恩美曲妥珠单抗、维迪西妥单抗、德曲妥珠单抗五款ADC药物。
除替朗妥昔单抗外,其余已上市的4款ADC药物均通过今年的形式审查,且均申报了基本医保,仅戈沙妥珠单抗申报了商保。

3、双抗
今年共有格菲妥单抗、贝林妥欧单抗两款双抗药物通过形式审查。

来源:药命
想要解锁更多药品信息吗?查询摩熵医药(原药融云)数据库(vip.pharnexcloud.com/?zmt-mhwz)掌握药物基本信息、市场竞争格局、销售情况与各维度分析、药企研发进展、临床试验情况、申报审批情况、各国上市情况、最新市场动态、市场规模与前景等,以及帮助企业抉择可否投入时提供数据参考!注册立享15天免费试用!








川公网安备51019002008863号
本网站未发布麻醉药品、精神药品、医疗用毒性药品、放射性药品、戒毒药品和医疗机构制剂的产品信息
收藏
登录后参与评论
暂无评论