
当我们享受着四季不断供、品相完好的瓜果蔬菜时,背后离不开现代农业的隐形功臣——农药,它在田间地头抵御病虫害,守护作物生长;在运输途中延缓腐坏,锁住那份来之不易的新鲜。可以说,没有农药,我们餐盘的丰盛与便捷将大打折扣。
然而,硬币总有另一面。农药残留,这个看似专业的术语,早已悄然成为我们餐桌上挥之不去的阴影,是社会高度关注、消费者忧心忡忡的食品安全焦点。每一次关于“毒蔬菜”、“问题水果”的报道,都在刺痛着公众敏感的神经。那么,今天就从科学的角度来解读下,长期摄入农药残留超标食品,对我们的身体健康有哪些危害。
一、二十余年调查:农药关联多种慢病风险
近期,一项发表在知名期刊《Nature Communications》上的研究,为我们理解农药残留等环境化学物与慢性病的关系提供了重要证据。这项由中国科学院研究团队主导的工作,基于一项长达二十余年的全国性追踪调查(中国营养与健康调查队列),构建了全球最大规模的中国人群血清环境化学物暴露图谱。
该研究有两大核心发现:1. 地域与年龄是人体内环境化学物积累的核心驱动因素;2. 首次明确有机氯农药(OCPs)、全氟烷基物质(PFASs)和邻苯二甲酸盐是诱发高脂血症、代谢综合征及高尿酸血症的关键风险物质。

doi: 10.1038/s41467-024-46595-z
二、规模与方法
该研究依托于2015年中国营养与健康调查队列,是在我国15个省份进行的一项横断面研究,采用多阶段随机整群抽样设计,从1989年到2015年,对该队列共进行了十轮调查,2015年调查收集了14,000份受试者样本,研究团队随机选取其中一半样本进行暴露组分析,在排除了血清体积不足或信息不完整的样本后,最终纳入分析的受试者样本共计5696份。
数据收集范围也十分广泛:
问卷调查:详细收集了受试者的性别、年龄、采样地点/时间、教育水平、收入、婚姻状况、吸烟饮酒习惯以及病史等信息。
临床检测:测量了9项关键慢性病相关指标:尿酸、糖化血红蛋白、低密度脂蛋白胆固醇(LDL-C)、甘油三酯、总胆固醇、收缩压、舒张压、腰围和身体质量指数(BMI)。
疾病定义:基于上述9项指标,研究精确定义了12种慢性病结局,包括糖尿病、高尿酸血症、肥胖症、各类血脂异常(高胆固醇、高甘油三酯、高低密度脂蛋白、高脂血症)、代谢综合征、高血压(高收缩压、高舒张压、综合高血压)及腹型肥胖。
环境数据:整合了空气污染(空气质量指数、PM2.5、PM10)和气象条件(日最高/最低/平均气温)数据,来源为公开数据库。
血清化学物检测:利用先进的GC‒MS/MS和LC‒MS/MS技术,全面分析了血清样本中267种环境化学物质的暴露情况。其中,74种被高频率检出,被列为后续分析的关键目标物质。
统计模型:结合单暴露模型和多暴露模型,研究人员建立了环境化学物暴露与慢性病风险之间的稳健关联,以精准识别导致疾病风险的关键残留物。

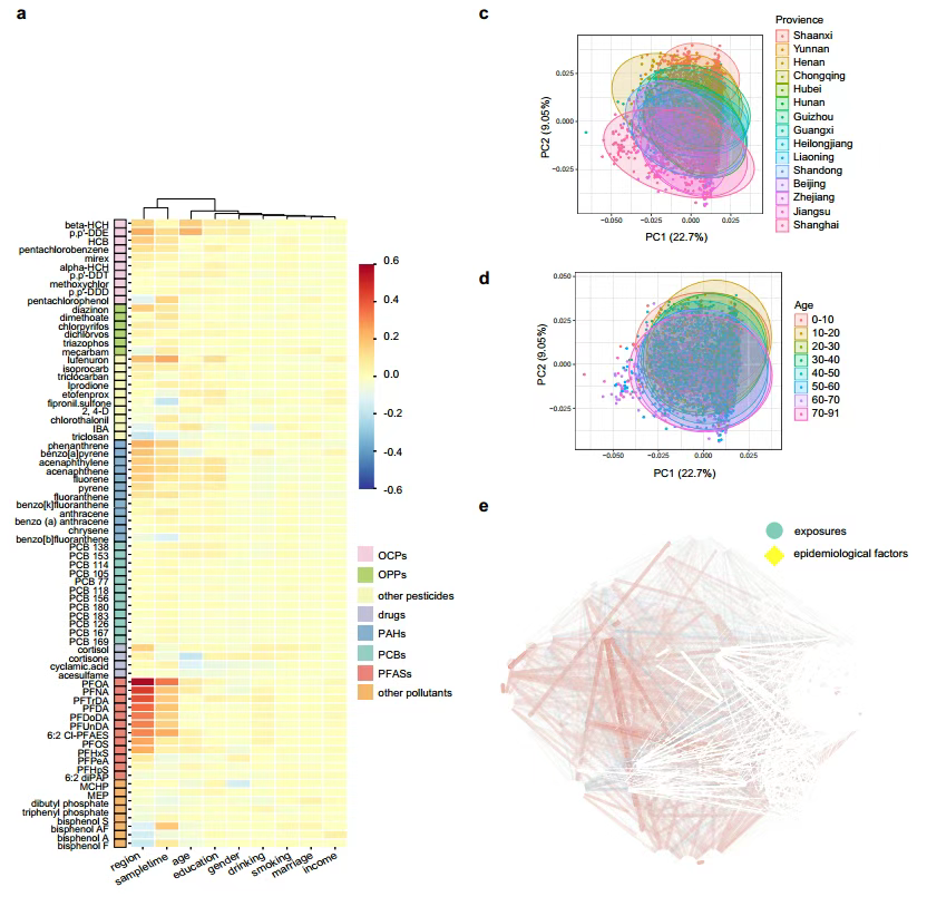
图:基本流行病学因素与暴露的相关性分析
三、暴露图谱与疾病风险
研究结果显示,地域是影响人体暴露水平的最重要因素,人体血清化学物质总浓度最高的是上海,其次是浙江、江苏和山东,这些地区位于东部沿海,人口密集且工业发达。而人口较少、工业较少的内陆地区,如陕西和贵州的化学物质浓度最低,其内在原因可能与工业污染(PFASs/PCBs)、农业污染(OCPs)及污染物随水流扩散有关。
此外,年龄是影响暴露水平的另一关键因素。研究发现,人体血清中大多数化学物质(如OCPs和PCBs)的浓度随年龄增长而累积上升。例如,β-HCH、p,p’-DDE、芘和吲哚-3-丁酸(IBA)在70岁以上人群中浓度达到峰值。PFASs的浓度则在50岁左右达到顶峰。值得注意的是,环磺酸和安赛蜜(人工甜味剂)在10岁以下儿童血清中浓度最高,提示有必要关注儿童的人工甜味剂摄入情况。
除了最为关键的地域和年龄之外,性别和生活方式也扮演着一定角色。例如,女性体内OCPs水平显著高于男性,但PFASs和邻苯二甲酸盐水平则低于男性。饮酒者体内多种化学物质(特别是环磺酸和多种PFASs)的浓度显著高于不饮酒者。
慢性病单暴露风险分析显示,对于12种疾病结局,研究人员观察到了多种暴露-疾病风险关联。具体而言,有机氯农药(OCPs)和多氯联苯(PCBs)与高血压、糖尿病、代谢综合征和肥胖的风险增加相关,全氟烷基物质(PFASs)则与高脂血症、代谢综合征、糖尿病和高尿酸血症的风险增加相关。
值得注意的是,在所有疾病中,高脂血症与最多数量的化学物质相关联,其次是代谢综合征,这一结果提示,这两种疾病受环境化学物质的影响最为显著!

图:暴露与慢性疾病的比值比
最后,研究还揭示了一个关键现象——化学混合物对疾病风险的影响强度远超单一化学物。这意味着多种残留物在人体内共同作用时,其产生的健康危害可能比单独存在时更为复杂和严重。
四、农药残留的影响:在肠道里“搞小动作”
那人体中的农药残留是如何悄悄埋下慢性病的隐患呢?
近日,Nature Communications杂志发表了一篇题为Mapping pesticide-induced metabolic alterations in human gut bacteria的研究论文,首次构建了全面的农药-肠道菌群-代谢物作用图谱,揭示了农药不仅改变菌群组成,更深刻地扰乱了菌群的脂质代谢等代谢功能,并通过这种微生物介导的代谢失调来影响宿主的免疫和炎症状态。

doi: 10.1038/s41467-025-59747-6
肠道作为抵御病原体和毒素的屏障,是农药暴露的主要部位,且肠道内的庞大菌群与宿主存在共生关系,其稳定性对宿主生理过程至关重要,菌群失衡与多种疾病相关。以往研究多关注农药通过氧化应激影响健康,对其对肠道菌群的毒性作用研究较少,且多集中于菌群组成的定性或定量变化。
基于此,研究人员选取18种农药(含15种代表性农药和3种已知农药代谢物)和17种代表性人体肠道细菌菌株,通过体外剂量依赖性实验、代谢组学和脂质组学分析及小鼠模型体内实验,探究了农药对人体肠道菌群的影响及其通过肠道菌群代谢作用于宿主健康的分子机制。
结果显示,农药暴露会抑制或促进特定细菌的生长(如抑制多种拟杆菌,促进一些梭菌和真杆菌),并且这些细菌能够生物累积农药,这可能导致农药在宿主体内的长期残留。需要重视的是,基于质谱的代谢组学和脂质组学分析表明,农药暴露导致肠道细菌40条代谢通路发生显著改变,包括嘧啶代谢、嘌呤代谢等重要通路,且革兰氏阳性菌和革兰氏阴性菌表现出不同的代谢响应。

图:肠道细菌会积累农药,且不会对其进行代谢转化
就农药对肠道菌群-脂质相互作用的影响方面,研究发现:农药会显著影响肠道细菌的脂质代谢,包括甘油磷脂、甘油三酯等多种脂质类别,且特定脂质的变化可能与细菌适应农药暴露的氧化应激反应相关。最后,研究人员也通过小鼠模型进行了体内实验,结果证实,农药暴露确会改变小鼠肠道菌群组成,影响其代谢,特别是脂质代谢,介导对宿主的促炎作用。

图:农药暴露会导致不同肠道细菌物种的脂质发生变化
小结
由此可见,农药对健康的潜在威胁,实在不容忽视。而想要减少食物中的农药摄取,绝非一人之力可及,需要全社会拧成一股绳,共同发力。
对我们每个人而言,则可以从日常饮食的细微处着手,例如:买菜时,不妨多留意那些带着绿色、有机认证的食材,或是菜市场里新鲜水灵的本地当季菜——它们少了长途运输的折腾,农药残留也相对更“安全”些;处理食材时,别嫌麻烦,能去皮的就耐心去掉外皮,叶菜外层的老叶也果断舍弃;烹饪时,像豆角、芹菜这类食材,下锅前在沸水中焯烫1-2分钟,既能有效减少部分农药残留,吃起来也更安心。
愿我们共同努力,从点滴做起,让餐桌上的每一口饭菜都少一些农药的侵扰。在安心享受自然馈赠的美味时,也将健康稳稳地握在自己手中~
参考文献:
[1]You L, Kou J, Wang M, et al. An exposome atlas of serum reveals the risk of chronic diseases in the Chinese population. Nat Commun. 2024 Mar 13;15(1):2268.
[2]Chen L, Yan H, Di S, et al. Mapping pesticide-induced metabolic alterations in human gut bacteria. Nat Commun. 2025 May 10;16(1):4355
文章来源:生物谷
原文链接: https://mp.weixin.qq.com/s/5pAVVJ03tvCze0MFKHfrfg
想要解锁更多疾病领域信息吗?查询摩熵医药(原药融云)数据库(vip.pharnexcloud.com/?zmt-mhwz)掌握药物基本信息、市场竞争格局、销售情况与各维度分析、药企研发进展、临床试验情况、申报审批情况、各国上市情况、最新市场动态、市场规模与前景等,以及帮助企业抉择可否投入时提供数据参考!注册立享15天免费试用!








川公网安备51019002008863号
本网站未发布麻醉药品、精神药品、医疗用毒性药品、放射性药品、戒毒药品和医疗机构制剂的产品信息
收藏
登录后参与评论
暂无评论