
1月11日,据人福医药公告称,集团全资子公司康乐药业提交的3.1中药新药芍药甘草颗粒获批上市,为国内首家。此外,近期人福医药还斩获了盐酸氢吗啡酮缓释片首仿,据药融云数据统计,盐酸氢吗啡酮在全国院内销售超6亿元。

截图来源:企业公告
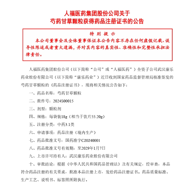
芍药甘草颗粒3.1类中药新药,该药品具有益阴养血、缓急止痛的功效,适用于阴血不足,筋脉失养所致挛急疼痛诸证,症见腿脚挛急,腹中疼痛。
4款1类新药已亮相,14款中药,猛攻千亿市场
据药融云数据统计,中成药在全国院内销售规模逐年上涨,2022年销售超1300亿元,同比增长4.51%。

截图来源:药融云全国院内销售数据库
近年来,人福医药坚持自主研发创新,研发支出屡创新高,年报数据显示,2022年公司的研发支出超过11.34亿元,是近五年最高值。目前人福医药已有4款1类新药(不含提取物)获批上市,其中广金钱草总黄酮胶囊是1类中药新药。研发获批涉及神经系统、系统抗感染、泌尿系统等领域。

截图来源:药融云中国药品审评数据库
人福医药在中药领域取得重大突破!据药融云数据统计,人福医药已有广金钱草总黄酮胶囊、寒喘祖帕颗粒、降糖宁胶囊等14款中药申请并获批上市。此次获批的3.1类中药新药芍药甘草颗粒,为人福医药全资子公司康乐药业研发,是国内首家获批该品种的企业。
最新拿下6亿+品种,36款品种获批上市
近日,据NMPA显示,人福医药子公司宜昌人福药业以仿制3类报产的盐酸氢吗啡酮缓释片获批,适用于治疗成人重度疼痛,目前国内尚无同剂型的同类产品获批上市。此次人福药业拿下该产品国内首仿。据药融云数据统计,盐酸氢吗啡酮在2022年在全国圈内销售额超6亿元,同比增长32.09%。

截图来源:药融云全国院内销售数据库
目前,氢吗啡酮产品有盐酸氢吗啡酮注射液和盐酸氢吗啡酮缓释片,两款产品仅有宜昌人福药业拥有生产批文,且暂无企业报产在审。不久前,人福医药发布公告,其控股子公司宜昌人福药业以仿制3类报产的氨酚羟考酮片获批,成为第2家国产企业。氨酚羟考酮片2022年在全国院内销售超1亿元,进一步巩固了公司在细分市场的领导地位。

截图来源:药融云中国药品批文数据库
截止目前,人福医药已有盐酸美金刚缓释胶囊、盐酸阿芬太尼注射液、乙磺酸尼达尼布软胶囊等36款产品获批并通过一致性评价。
<END>
要解锁更多企业药品研发信息吗?查询药融云数据库(vip.pharnexcloud.com/?zmt-mhwz)掌握药品各国上市情况、药品批文信息、销售情况与各维度分析、市场竞争格局、一致性评价情况、集采中标情况、药企申报审批信息、最新动态与前景等,以及帮助企业抉择可否投入时提供数据参考!注册立享15天免费试用!








川公网安备51019002008863号
本网站未发布麻醉药品、精神药品、医疗用毒性药品、放射性药品、戒毒药品和医疗机构制剂的产品信息
收藏
登录后参与评论
暂无评论